大型项目调优经验总结

98 阅读4分钟

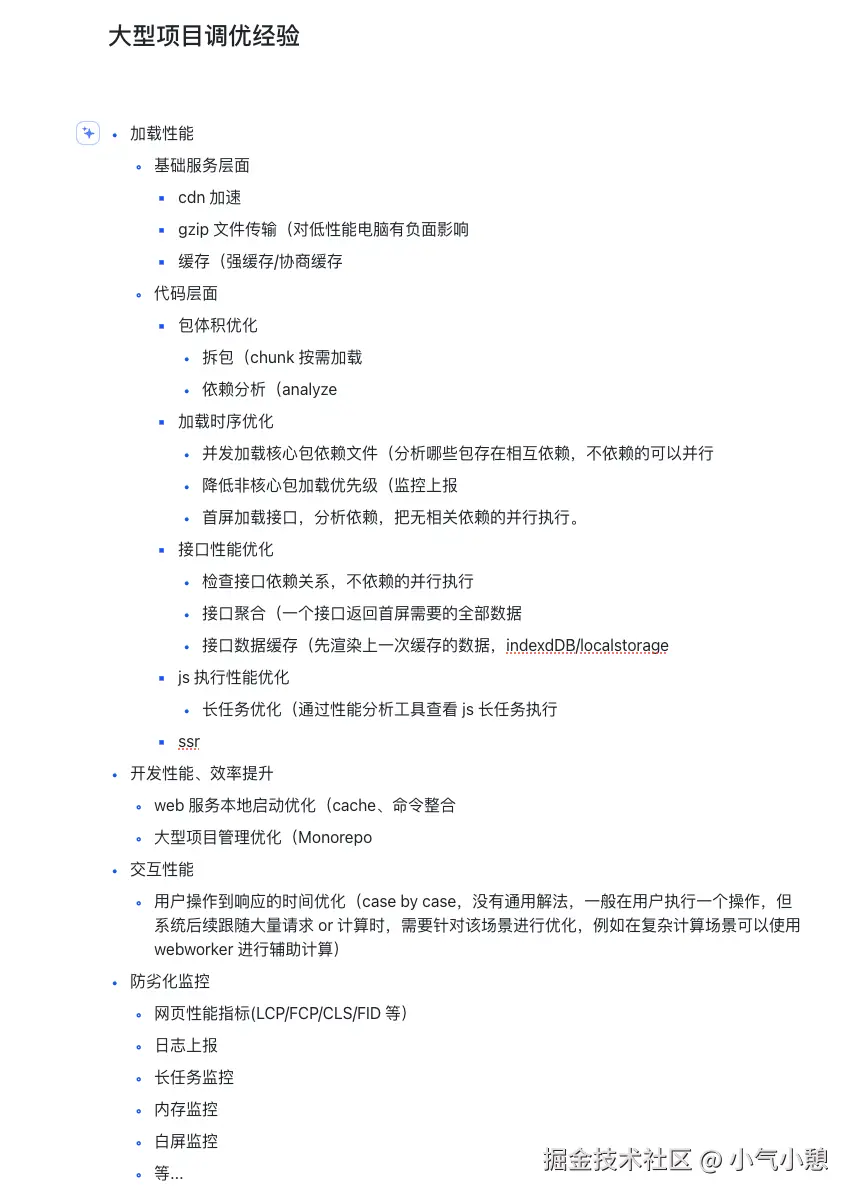
一、加载性能优化

加载性能是影响用户首次体验的关键因素,需从基础服务与代码实现两个维度协同优化。

(一)基础服务层面

  1. CDN 加速:通过内容分发网络将静态资源部署至边缘节点,缩短用户与资源的物理距离,降低网络传输延迟。
  1. Gzip 文件传输:对文本类资源(如 JS、CSS、HTML)启用 Gzip 压缩,减少文件传输体积;需注意,该方式对低性能设备可能增加解压开销,建议结合设备性能动态适配。
  1. 缓存策略
  • 强缓存:通过设置 Expires 或 Cache-Control 字段,让浏览器直接从本地缓存读取资源,避免重复请求。
  • 协商缓存:利用 Last-Modified/If-Modified-Since 或 ETag/If-None-Match 机制,由服务器判断资源是否更新,减少无效数据传输。

(二)代码层面

  1. 包体积优化
  • 拆包策略:采用按需加载(Code Splitting)机制,将代码分割为多个 chunk,仅加载当前页面所需资源。
  • 依赖分析:使用 webpack-bundle-analyzer 等工具识别冗余依赖,剔除无用代码(如 Tree-Shaking),降低整体包体积。
  1. 加载时序优化
  • 核心资源并行加载:通过分析包依赖关系,对无相互依赖的核心资源采用并行加载方式,缩短关键路径耗时。
  • 非核心资源延迟加载:将监控上报、埋点等非首屏必需资源设置为低优先级,延迟至首屏渲染完成后加载。
  • 接口请求并行化:梳理首屏接口的依赖关系,对无关联的接口采用并行请求方式,减少串行等待时间。
  1. 接口性能优化
  • 依赖梳理与并行执行:通过接口调用链路分析,拆分强依赖接口,实现无依赖接口的并行请求。
  • 接口聚合:将首屏所需的多接口数据整合为单个接口返回,减少 HTTP 请求次数。
  • 数据缓存机制:利用 indexedDB 或 localStorage 缓存接口返回数据,首屏优先渲染缓存数据,后台异步更新最新内容。
  1. JS 执行性能优化
  • 长任务拆分:通过 Performance 面板等工具识别执行时间超过 50ms 的长任务,采用分片执行、Web Worker 异步处理等方式,避免阻塞主线程。
  1. 服务端渲染(SSR) :针对首屏渲染压力大的场景,通过服务端预渲染 HTML,减少客户端 JS 执行时间,提升首屏加载速度。

二、开发性能与效率提升

通过工具链优化与项目架构调整,降低开发成本,提升迭代效率。

  1. 本地服务启动优化
  • 构建缓存:启用 webpack 缓存(cache: true)或使用 esbuild 等高性能构建工具,减少重复构建耗时。
  • 命令整合:将启动、编译、测试等命令封装为统一脚本,简化开发流程。
  1. 大型项目管理优化
  • 采用 Monorepo 架构:通过 lerna 或 pnpm workspace 管理多包项目,实现依赖共享、版本统一与跨包调试,减少项目维护成本。

三、交互性能优化

聚焦用户操作响应速度,提升交互流畅度。

  • 操作响应时间优化:针对用户操作(如点击、输入)触发的复杂逻辑(如大量数据计算、多接口请求),采用以下策略:
    • 计算任务分流:使用 Web Worker 处理耗时计算,避免阻塞主线程。
    • 请求预加载:预判用户操作(如鼠标悬停在按钮上),提前发起接口请求,缩短响应等待时间。
    • UI 反馈先行:通过加载动画、占位组件等方式,先给予用户视觉反馈,再异步更新数据。

四、防劣化监控体系

建立全链路性能监控机制,及时发现并解决性能回退问题。

  1. 核心指标监控
  • 网页性能指标:实时跟踪 LCP(最大内容绘制)、FCP(首次内容绘制)、CLS(累积布局偏移)、FID(首次输入延迟)等核心指标,设置阈值告警。
  • 异常场景监控:包括长任务(执行时间 > 50ms)、内存泄漏、白屏异常等,通过埋点上报详细上下文信息。
  1. 日志与分析
  • 构建日志上报系统:收集前端错误、接口耗时、资源加载失败等数据,结合用户设备、网络环境等维度进行聚合分析,定位性能瓶颈。
  • 性能趋势追踪:通过可视化看板展示关键指标的变化趋势,对比版本迭代前后的性能差异,及时发现潜在劣化风险。

五、备注说明

  • 以上优化策略需结合项目实际场景(如业务复杂度、用户规模、技术栈)灵活调整,避免过度优化导致的维护成本上升。
  • 性能优化是持续过程,建议定期进行全链路性能审计,结合监控数据动态迭代优化方案。

AI写文档

原始信息罗列 090c2c11536a25a74b23901985332fb9.png 该文章由原始数据+豆包优化表达 写作相关用Agent实在是好用