在AI技术迅猛发展的今天,大语言模型(LLM)已成为测试工程师不可或缺的工具。从自动化测试脚本生成到缺陷分析,再到智能测试Agent开发,LLM正在重塑测试工作的每个环节。本文将全面解析大语言模型从个人开发到企业级部署的全套方案,帮助测试工程师构建高效的AI测试工具链。
一、为什么测试工程师需要关注模型部署?
1. 测试场景中的LLM应用版图
- 测试用例生成:基于需求文档自动生成测试场景
- 缺陷分析:解析错误日志并提供修复建议
- 自动化脚本维护:自动更新因UI变更失效的定位器
- 智能监控:实时分析测试结果预测风险点
2. 部署方式对测试工作的影响
| 部署方案 | 测试适用场景 | 典型延迟 | 数据隐私 |
|---|---|---|---|
| 云端API | 快速原型验证 | 300-800ms | 低 |
| 本地模型 | 敏感数据测试 | 100-300ms | 高 |
| 边缘设备 | IoT/移动端测试 | 500-1500ms | 极高 |
| 混合部署 | 企业级测试平台 | 200-500ms | 可定制 |
二、个人开发环境部署:测试原型的快速验证
1. Ollama:测试工程师的模型瑞士军刀
典型测试应用:
bash
# 安装测试专用模型
ollama pull deepseek-test:7b-q4
# 生成测试用例
ollama run deepseek-test "为登录功能生成5个边界测试用例,包含用户名和密码验证"
性能数据(M1 MacBook Pro):
| 模型规格 | 内存占用 | 生成速度 | 适用测试场景 |
|---|---|---|---|
| 7B-Q4 | 6GB | 12 tokens/s | 基础测试用例生成 |
| 13B-Q4_K | 10GB | 8 tokens/s | 复杂业务流测试设计 |
| 34B-Q5 | 20GB | 3 tokens/s | 全链路测试方案设计 |
优势:
- 快速切换不同模型测试效果
- 完全离线运行保障测试数据安全
- 内置REST API方便集成到测试工具链
2. LM Studio:可视化测试调试平台
测试工作流示例:
- 加载测试专用模型(如CodeLlama-34B)
- 使用聊天界面调试测试提示词
- 通过本地API暴露给自动化测试脚本
- 实时监控模型性能指标
python
# pytest集成示例
import requests
def test_ai_analyze_error_log():
log = get_test_failure_log()
response = requests.post(
"http://localhost:1234/v1/chat",
json={"messages": [{
"role": "user",
"content": f"分析测试失败日志并给出修复建议:{log}"
}]}
)
assert "建议" in response.json()["choices"][0]["message"]["content"]
三、企业级测试平台部署:高并发测试服务
1. vLLM:测试云平台的核心引擎
典型配置:
python
# 测试AI服务配置
from vllm import LLMEngine
engine = LLMEngine(
model="deepseek-test-72b",
tensor_parallel_size=4,
max_num_seqs=128, # 并发测试请求数
gpu_memory_utilization=0.9,
enforce_eager=True # 测试环境禁用图优化
)
性能对比(A100 40GB):
| 框架 | 测试用例生成QPS | 平均延迟 | 支持最大并发 |
|---|---|---|---|
| vLLM | 156 | 120ms | 256 |
| HF管道 | 67 | 240ms | 32 |
| TGI | 98 | 180ms | 128 |
测试专用优化:
- 动态批处理:合并多个测试请求提升吞吐
- 测试数据缓存:复用相似测试场景的模型输出
- 显存优化:支持更长测试日志的分析
2. 混合部署架构:弹性测试资源
测试平台架构示例:
某电商测试平台实测效果:
- 黑五压力测试期间节省62%云成本
- 敏感订单测试数据完全不出内网
- 测试用例生成速度提升3倍
四、边缘设备部署:IoT/移动端测试方案
1. llama.cpp:低功耗设备测试方案
树莓派5测试配置:
bash
./main -m models/codellama-7b-q4.gguf \
-p "为智能家居APP生成10个压力测试场景" \
--temp 0.7 \
-t 4 # 使用4个CPU核心
边缘测试设备支持矩阵:
| 设备 | 可运行模型 | 典型应用场景 |
|---|---|---|
| 树莓派5 | Mistral-7B-Q4 | 移动APP基础测试 |
| Jetson Orin | CodeLlama-13B | 嵌入式设备日志分析 |
| 工业平板电脑 | Qwen-7B-Q4_K | 产线测试终端 |
2. 移动端测试创新方案
Android测试工作流:
- 量化模型部署到测试手机
- 通过ADB连接运行模型
- 实时分析APP崩溃日志
- 生成可视化测试报告
java
// Android测试代码片段
public void testLoginWithAI() {
String errorLog = getCrashLog();
String prompt = "分析以下Android测试失败原因:" + errorLog;
String analysis = LlamaAndroid.run(prompt);
assertFalse(analysis.contains("空指针异常"));
}
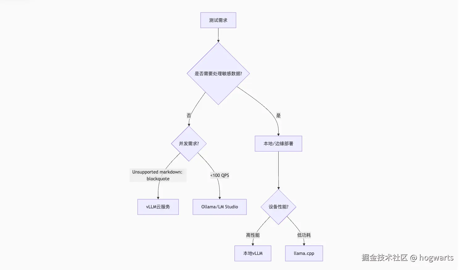
五、测试工程师的部署选型指南
1. 决策树:匹配测试场景的部署方案
2. 成本效益分析
| 部署类型 | 初始成本 | 运维复杂度 | 适合团队规模 |
|---|---|---|---|
| 本地Ollama | 低 | 低 | 1-5人 |
| 边缘llama.cpp | 中 | 中 | 5-20人 |
| 云vLLM | 高 | 高 | 50+人 |
六、前沿趋势:测试技术的未来演进
- 多模态测试Agent:支持图像、语音的端到端测试
- 自愈型测试系统:自动修复失败的测试脚本
- 预测性测试:基于生产数据预测测试重点
- 联邦学习测试:跨团队共享测试知识不共享数据
对测试工程师而言,大模型不仅是工具,更是能力放大器。当您掌握模型部署的核心要义,就能构建出既智能又可靠的下一代测试体系。记住:最好的测试策略不是追求最高的技术复杂度,而是实现测试价值与实施成本的最优平衡。 更多详情内容请戳 >>> ceshiren.com/t/topic/343…
行动指南:
- 从个人Ollama环境开始实验基础测试场景
- 在测试平台中逐步引入AI服务
- 为关键业务建立边缘测试节点
- 定期评估模型部署的成本效益
现在就开始您的AI赋能测试之旅吧!每个明智的部署决策,都是通向高质量交付的重要一步。