4. Android 用户狂赞的UI特效!揭秘折叠卡片+流光动画的终极实现方案

2,225 阅读6分钟

高仿:来自鸿蒙智行,华为问界的智仓系统,语音效果

1.效果图

1000007119_免费视频转GIF_20250724_162056.gif

2.功能需求

  1. 双向动画效果
    • 展开时:文本从左向右扩展,内容淡入
    • 收缩时:文本从右向左收缩,内容淡出

2.自适应流式扩展宽度

自适应流式扩展高度

3.卡片流带炫丽的流光效果

边框跑马灯效果

  • 卡片边框有动态光效
  • 光效沿边框移动(跑马灯效果)
  • 可自定义光效长度、宽度和速度

毛玻璃背景效果

  • 支持设置背景位图
  • 可实现模糊背景效果(代码中部分被注释)

3.实现的思路

第一步: 文字可以自动伸缩

第二步: 卡片添加,自动伸缩

第三步: 流光效果

3.1 文字可以自动伸缩

文本增加,宽度增加,文本较少,宽度减少

3.3.1 扩展的动画

/**
     * 启动展开动画
     * 设计流程:
     *  1. 文本动画:短文本→完整文本(400ms)
     *  2. 文本完成后触发卡片展开动画
     */
    public void startExpandAnimation() {
        // 取消进行中的动画
        if (mAnimator != null && mAnimator.isRunning()) {
            mAnimator.cancel();
        }

        // 确保位置固定(防止父布局移动)
        if (getLeft() != mFixedLeftPosition) {
            layout(mFixedLeftPosition, getTop(),
                    mFixedLeftPosition + getWidth(), getBottom());
        }

        // 文本长度动画(从当前长度到完整长度)
        ValueAnimator textAnimator = ValueAnimator.ofInt(mShortText.length(), mFullText.length());
        textAnimator.setDuration(ANIM_DURATION);
        textAnimator.addUpdateListener(animation -> {
            // 更新当前显示文本长度
            mCurrentTextLength = (int) animation.getAnimatedValue();
            mHeaderText.setText(mFullText.substring(0, mCurrentTextLength));

            // 触发重新布局
            requestLayout();

            // 文本完全展开后启动卡片展开
            if (mCurrentTextLength == mFullText.length()) {
//                expandCard();
            }
        });
        textAnimator.start();
    }

3.3.2 动态测量

/**
 * 测量布局尺寸
 * 设计思路:
 *  1. 分别测量标题和内容区域
 *  2. 计算最大内容宽度
 *  3. 根据展开状态确定最终高度
 */
@Override
protected void onMeasure(int widthMeasureSpec, int heightMeasureSpec) {
    // 测量标题区域
    int headerWidthSpec = MeasureSpec.makeMeasureSpec(0, MeasureSpec.UNSPECIFIED);
    int headerHeightSpec = MeasureSpec.makeMeasureSpec(0, MeasureSpec.UNSPECIFIED);
    mHeaderText.measure(headerWidthSpec, headerHeightSpec);
    mHeaderHeight = mHeaderText.getMeasuredHeight();
    mMaxContentWidth = mHeaderText.getMeasuredWidth();

    // 测量内容区域(仅展开状态或文本完全展开时)
    if (mContentView != null && (mIsExpanded || mCurrentTextLength == mFullText.length())) {
        int contentWidthSpec = MeasureSpec.makeMeasureSpec(0, MeasureSpec.UNSPECIFIED);
        int contentHeightSpec = MeasureSpec.makeMeasureSpec(0, MeasureSpec.UNSPECIFIED);
        mContentView.measure(contentWidthSpec, contentHeightSpec);
        mExpandedHeight = mHeaderHeight + mContentView.getMeasuredHeight();
        mMaxContentWidth = Math.max(mMaxContentWidth, mContentView.getMeasuredWidth());
    }

    // 添加内边距
    mMaxContentWidth += getPaddingLeft() + getPaddingRight();

    // 确定最终尺寸
    int width = resolveSize(mMaxContentWidth, widthMeasureSpec);
    int height = mIsExpanded ? mExpandedHeight : mCollapsedHeight;
    setMeasuredDimension(width, height);
}

标题区域为什么宽度会自动根本文本宽度,动态变化?

` mHeaderText.measure(headerWidthSpec, headerHeightSpec);

mMaxContentWidth = mHeaderText.getMeasuredWidth();

int width = resolveSize(mMaxContentWidth, widthMeasureSpec); `

resolveSize()  的工作方式:

父容器约束结果宽度
EXACTLY(精确值)使用父容器指定值
AT_MOST(最大值)min(父容器最大值, mMaxContentWidth)
UNSPECIFIED(无限制)使用mMaxContentWidth

3.3.3 动态布局

为什么要重写整个方法onlayout,作用是干嘛的 1).重写 onLayout() 方法在自定义 ViewGroup(如 AnimationCardView)中是关键步骤,它决定了子视图在父容器中的具体位置和尺寸。这个方法的实现对于实现卡片的特殊布局行为至关重要

2). 要自己算位置,他是继承 ViewGroup, 又不是LineaLayout,

  • 自定义需求

    • 标题始终在顶部
    • 内容区域在标题下方
    • 需要处理内边距

为什么不能使用默认布局?

FrameLayout 默认行为的问题
  1. 堆叠问题:所有子视图重叠在 (0,0) 位置
  2. 无垂直排列:无法实现标题+内容的垂直布局
  3. 状态不感知:无法根据展开状态显示/隐藏内容
  4. 位置控制:无法实现左侧位置固定

deepseek_mermaid_20250724_caaecb.png

3.2 卡片添加,自动伸缩

/**
 * 执行卡片展开动画
 * 动画效果:
 *  1. 高度变化:当前高度→展开高度(200ms)
 *  2. 内容区域渐显效果
 */
private void expandCard() {
    mIsExpanded = true;
    if (mContentView != null) {
        mContentView.setVisibility(View.VISIBLE);// Visible
        mContentView.setAlpha(0f); // 初始完全透明
    }

    // 高度变化动画
    ValueAnimator heightAnim = ValueAnimator.ofInt(getHeight(), mExpandedHeight);
    heightAnim.setDuration(ANIM_DURATION / 2);
    heightAnim.addUpdateListener(animation -> {
        // 更新布局高度
        ViewGroup.LayoutParams params = getLayoutParams();
        params.height = (int) animation.getAnimatedValue();
        setLayoutParams(params);

        // 内容区域透明度渐变
        if (mContentView != null) {
            mContentView.setAlpha(animation.getAnimatedFraction());
        }

        // 强制保持左侧位置
        if (getLeft() != mFixedLeftPosition) {
            layout(mFixedLeftPosition, getTop(),
                    mFixedLeftPosition + getWidth(), getBottom());
        }
    });
    heightAnim.start();
}

重要的代码过程:

ViewGroup.LayoutParams params = getLayoutParams(); params.height = (int) animation.getAnimatedValue(); setLayoutParams(params);

layout(mFixedLeftPosition, getTop(), mFixedLeftPosition + getWidth(), getBottom());

设置属性,是否重新测量和布局?比如设置透明度?

动画上面的过程: layout,不重新测量也没关系,也可以直接调用requestLayout 总结:

1). 卡片从矮变高的过程中,添加了动画

2).动画变化的时候,触发重新绘制requestLayout,刷新了界面和UI效果

3.3 流光效果

3.3.1 流光的动画

private void startLightAnimation() {
    if (mLightAnimator != null && mLightAnimator.isRunning()) {
        return;
    }

    mLightAnimator = ValueAnimator.ofFloat(0, 1);
    mLightAnimator.setDuration(DEFAULT_LIGHT_DURATION);
    mLightAnimator.setRepeatCount(ValueAnimator.INFINITE);
    mLightAnimator.addUpdateListener(animation -> {
        mCurrentProgress = (float) animation.getAnimatedValue();
        updateLightPath();
        invalidate();
    });
    mLightAnimator.start();
}

3.3.2 绘制流光的路径

private void updateLightPath() {
    mLightPath.reset();

    // 计算流光起点和终点
    float start = mCurrentProgress * mPathLength;
    float end = (start + 0.2f * mPathLength) % mPathLength;

    if (start < end) {
        mPathMeasure.getSegment(start, end, mLightPath, true);
    } else {
        mPathMeasure.getSegment(start, mPathLength, mLightPath, true);
        mPathMeasure.getSegment(0, end, mLightPath, true);
    }

    // 添加箭头效果
    addArrowToLight(end);
}

private void addArrowToLight(float endPos) {
    float[] pos = new float[2];
    float[] tan = new float[2];
    mPathMeasure.getPosTan(endPos, pos, tan);

    Path arrowPath = new Path();
    arrowPath.moveTo(pos[0], pos[1]);
    arrowPath.lineTo(pos[0] - tan[1] * 12 - tan[0] * 8, pos[1] + tan[0] * 12 - tan[1] * 8);
    arrowPath.moveTo(pos[0], pos[1]);
    arrowPath.lineTo(pos[0] + tan[1] * 12 - tan[0] * 8, pos[1] - tan[0] * 12 - tan[1] * 8);

    mLightPath.addPath(arrowPath);
}

3.3.3 进行重绘

protected void dispatchDraw(Canvas canvas) {
    // 先绘制背景
    super.dispatchDraw(canvas);

    // 绘制流光效果
    if (mIsLightEnabled && mLightPath != null && !mLightPath.isEmpty()) {
        canvas.drawPath(mLightPath, mLightPaint);
    }
}

3.3.4 大小变化要进行重新绘制

protected void onSizeChanged(int w, int h, int oldw, int oldh) {
    super.onSizeChanged(w, h, oldw, oldh);

    // 更新卡片矩形区域
    mCardRect.set(0, 0, w, h);

    // 创建卡片边框路径(圆角矩形)
    mBorderPath.reset();
    mBorderPath.addRoundRect(mCardRect, mCornerRadius, mCornerRadius, Path.Direction.CW);

    // 初始化路径测量
    mPathMeasure = new PathMeasure(mBorderPath, true);
    mPathLength = mPathMeasure.getLength();

    // 启动流光动画
    if (mIsLightEnabled) {
        startLightAnimation();
    }
}

onSizeChanged(),什么时候需要重写这个方法? 以下情况通常需要重写 onSizeChanged() 方法:

场景说明在 AnimationCardViewPlus 中的应用
尺寸依赖的初始化当需要根据视图尺寸创建或初始化资源时初始化流光效果的路径和测量
尺寸变化时的重计算当视图尺寸改变时需要更新内部状态更新卡片矩形区域和路径
性能敏感的操作避免在 onDraw() 中重复计算路径测量等操作只在此执行
动画启动/重置尺寸变化时重新启动动画启动流光动画
子视图位置计算需要根据新尺寸调整子视图位置(虽未直接使用,但可用于布局优化)

为什么必须在 onSizeChanged() 中处理?

  1. 首次尺寸分配

    • 视图首次获得尺寸时调用
    • 确保流光效果在视图可见前初始化完成
  2. 响应尺寸变化

    • 屏幕旋转时
    • 布局参数改变时(如宽度从 wrap_content 变为固定值)
    • 父容器尺寸变化导致连锁反应
  3. 避免冗余计算

    • 只在尺寸实际变化时执行
    • 通过 oldw 和 oldh 可判断是否真变化
    if (w != oldw || h != oldh) {
        // 只有尺寸变化时才执行
    }
    
  4. 正确的时间点

    • 在 onMeasure() 之后
    • 在 onLayout() 之前
    • 确保布局前路径已准备好

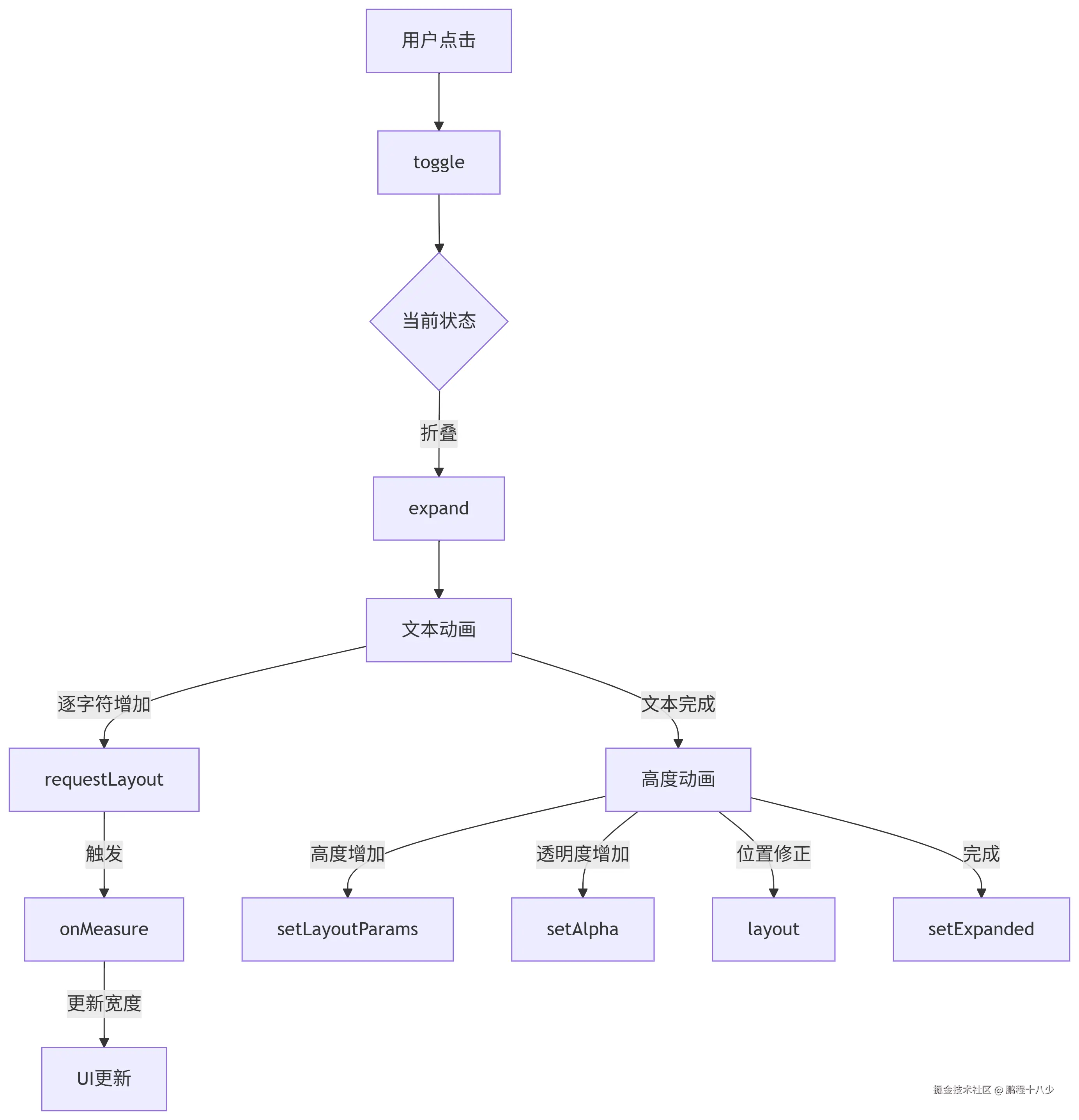
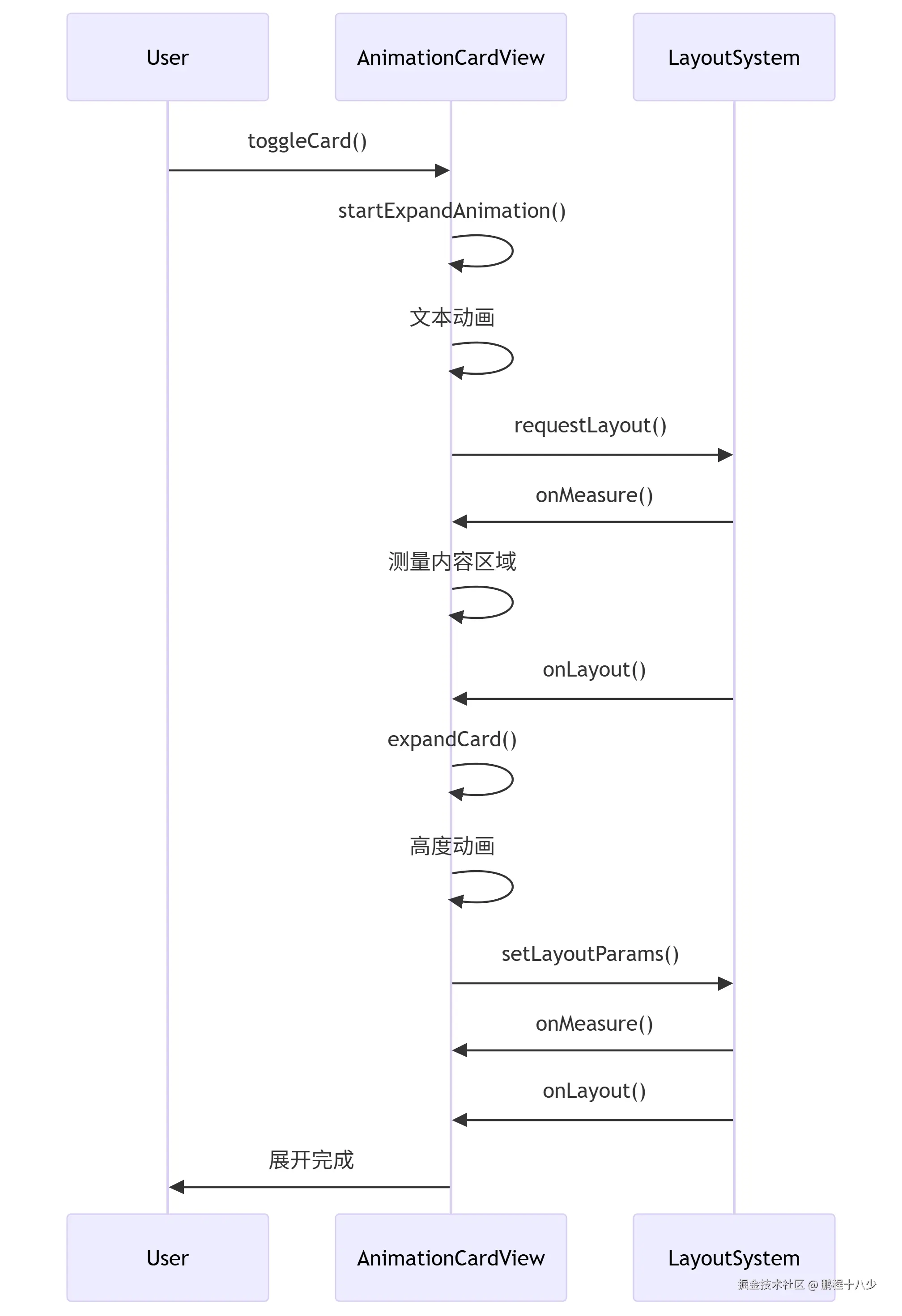
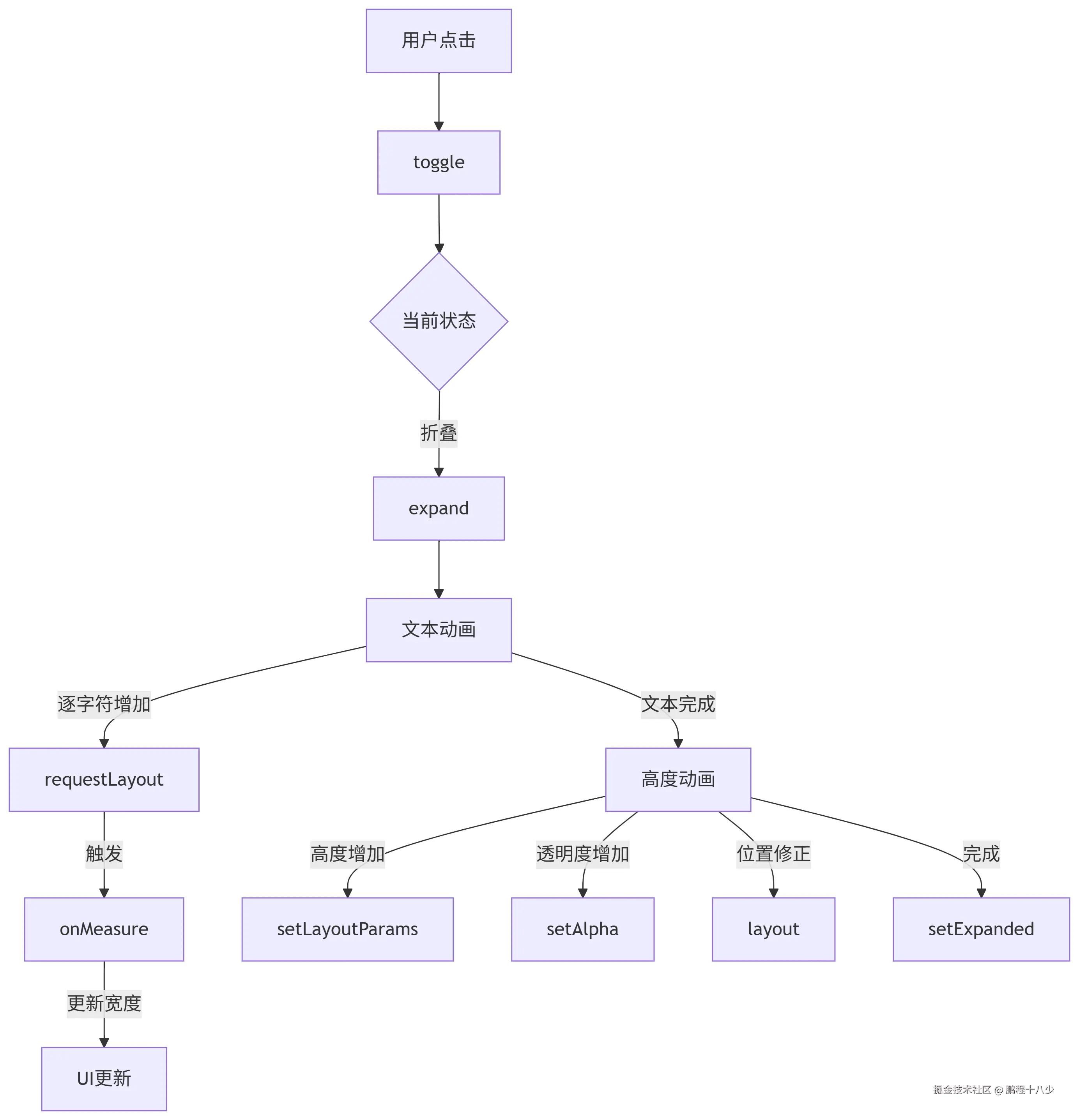
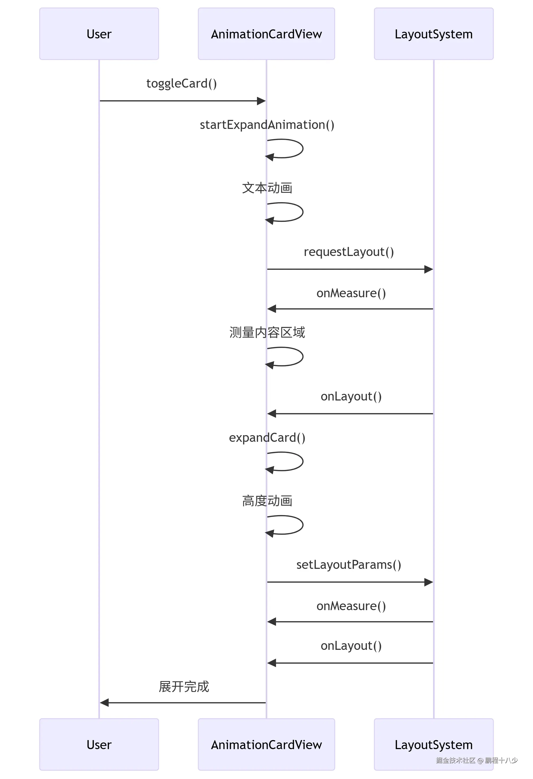
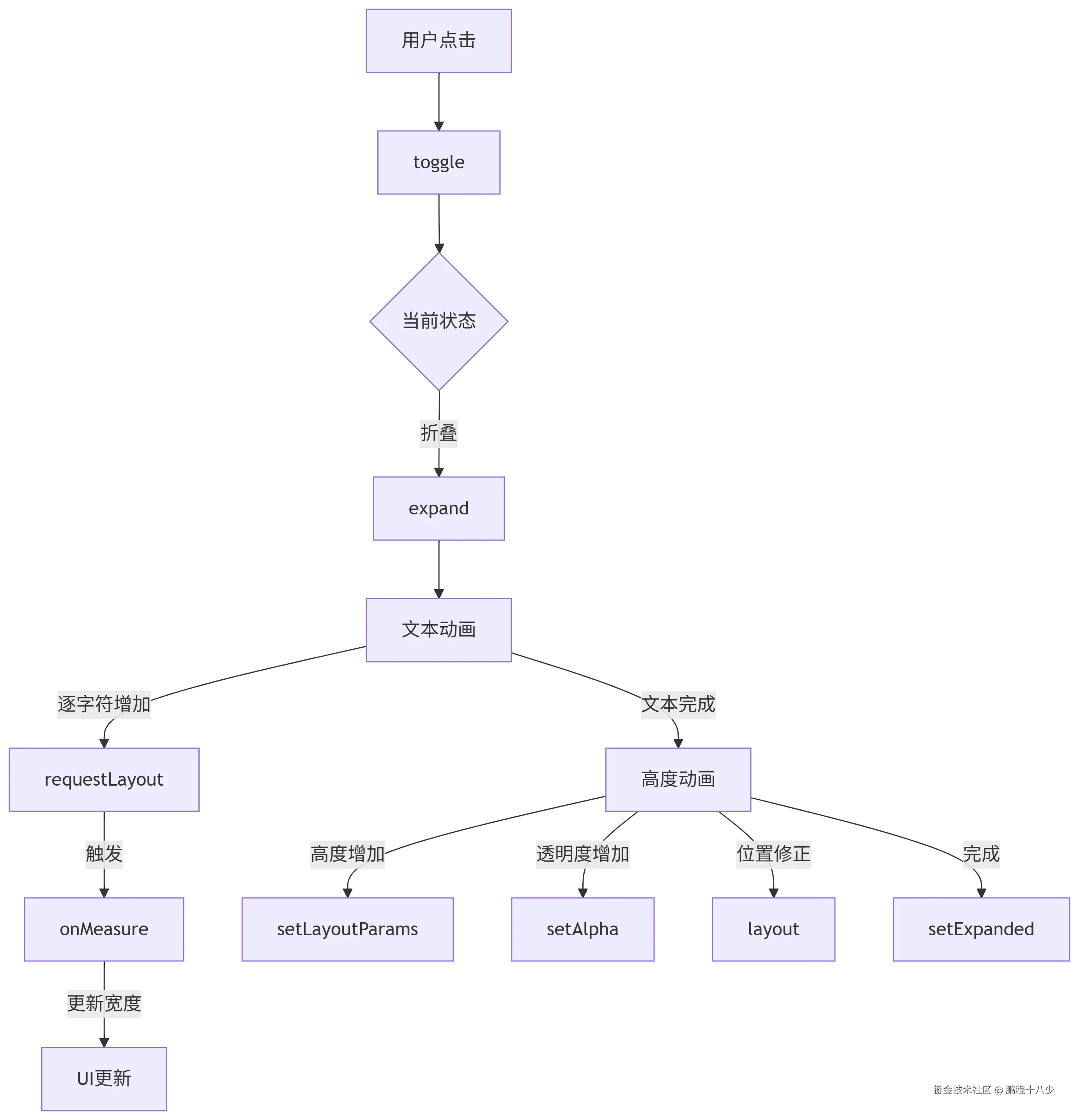
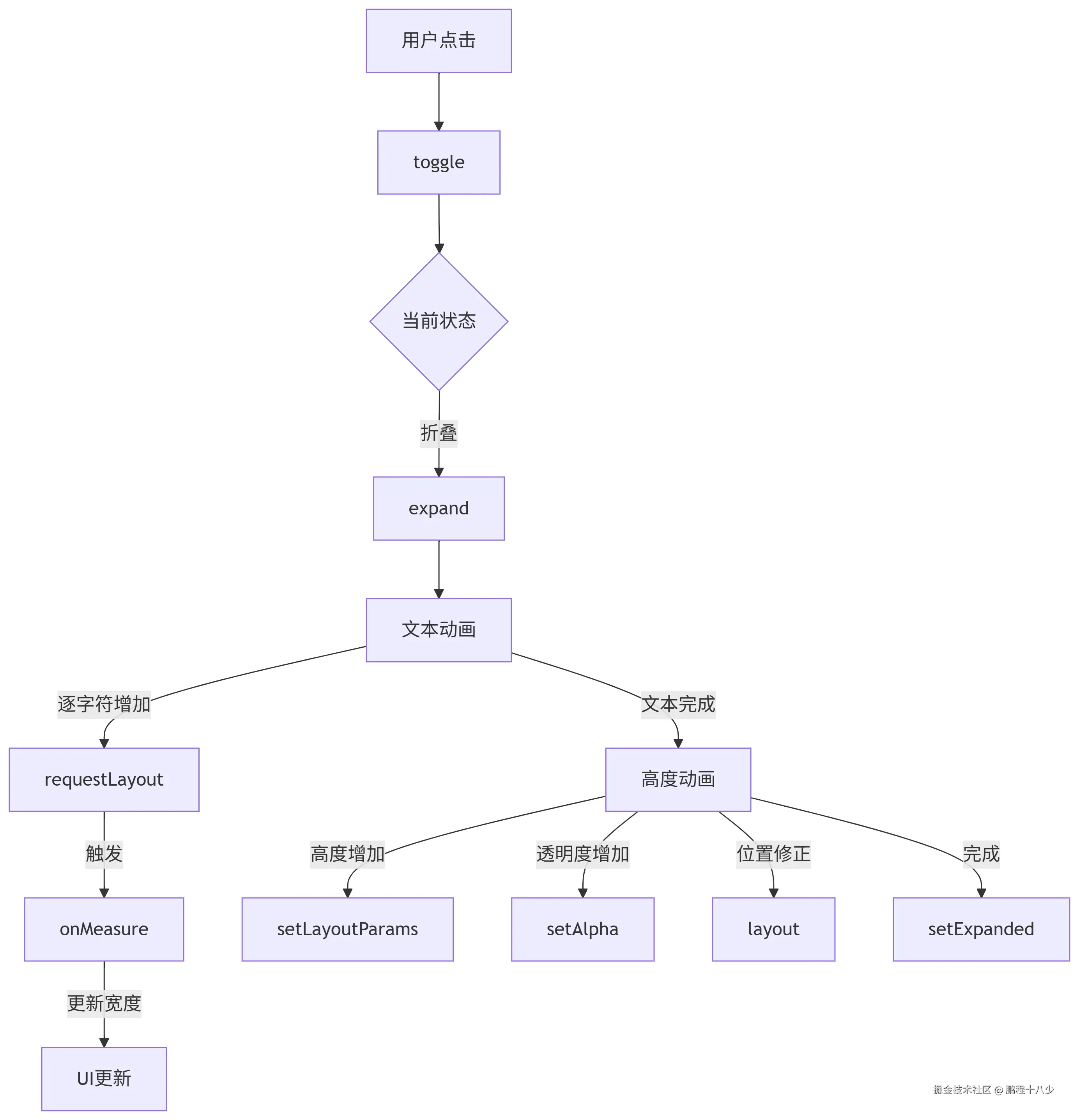
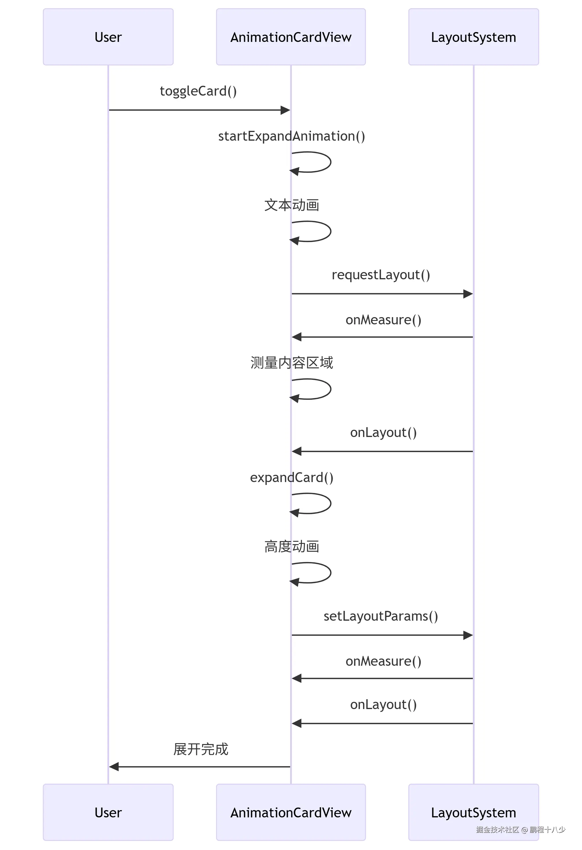
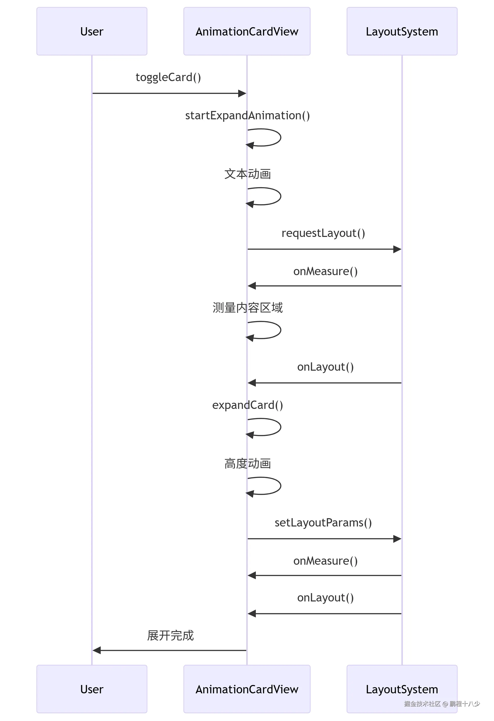
4.整体的架构图

deepseek_mermaid_20250724_05ed5e.png

deepseek_mermaid_20250724_62cdc7.png

5.总结

5.1 整体的思路:

1.文本从左到右变大的动画,进行不停的测量和布局,动态测量出文本的宽度和高度,然后布局

2.当文本到达最大宽度的时候,卡片进行从窄到宽的动画,不停的触发测量和布局

  1. 当整体变化的时候,进行流光的动画效果,然后进行计算路径,最后绘制 最终形成了可动态变化的效果

5.2 升级: 可以用LinearyLayout替代ViewGroup

6.源码

项目的地址:github.com/pengcaihua1…