让HR朋友这样使用豆包,我是不是太坏了?

267 阅读3分钟

我有一个朋友

前几日,我前前公司的HR朋友向我吐槽,他感觉自己已在失业的边缘徘徊了。

现在公司对他们HR的绩效考核越来越严了,入职员工试用期优良率成为考核的重中之重,这就要求他们在面试时对应聘者的技术能力要做充分考察。

AI是个锤子?

接下来我和他有了下面这段对话:

Me:"你们面试过程中不是有技术面试题吗?"

He:"有啊,但大部分面试人时表现的都很好,但入职后接手实际工作时表现的却一般,我们也很无奈啊“”

Me:“你现在用的面试题,还是从网上找的那些吗?”

He:“是啊,怎么了?”

Me:“网上这些面试题,他们早都背熟了,你们出一点新题?我当时就是这么入职的,哈哈”

He:“哥,我又不懂技术,我咋出题...”

Me:“用AI啊,AI肯定比你懂得多啊”

He:“试了,不好用,AI就是个锤子”

Me:“你才是锤子,是你这瓜怂用不好”

He:“行,你牛批,你教教我咋用,弄好了请你吃饭”

Me:“好,城墙南门外SKP等你约我”

He:“P个锤子,我现在都穷成马咧,凉皮、肉夹馍管饱,再给你加瓶冰峰”

Me:“我尼...”

准备炫个技

结束与这位HR朋友的通话,我就想,我现在正在做智能体的开发,何不开发一个智能体,让智能体读取应聘者简历,然后根据简历“定制”生成一份技术面试题和参考答案,这样是不是就可以将背题的“面霸”和给简历“注水”的人给筛选出来了?

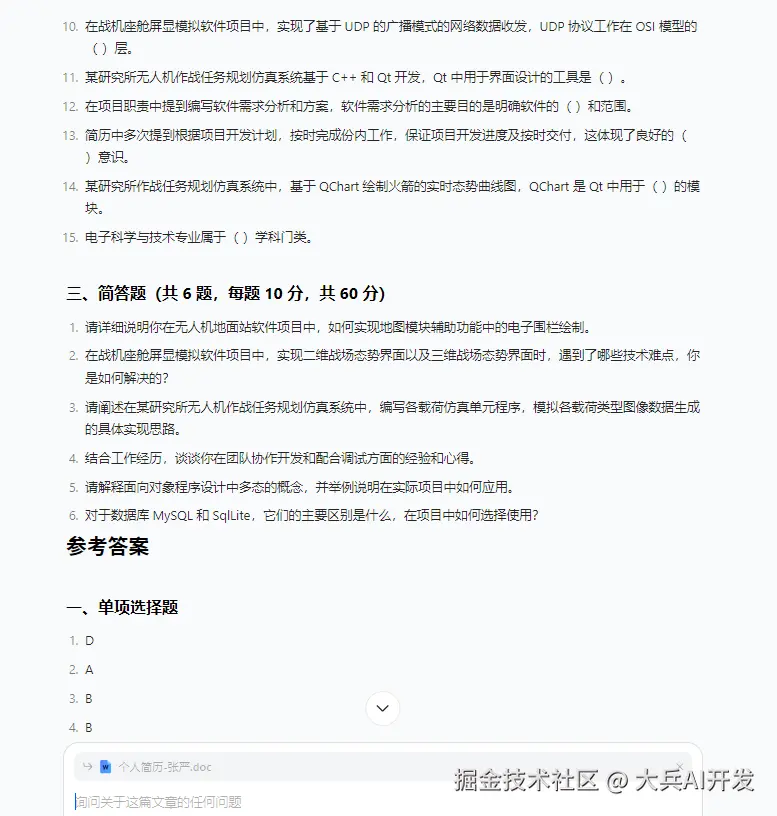
于是,我就打开豆包,基于自己的工作情况,虚构出一份工作经历,让豆包给我生成一份简历。如下图:

准备打开扣子平台开发智能体时,灵机一想,既然豆包可以生成简历,何不让豆包直接生成面试题呢?

对啊,那就是试试看。试完之后我放弃了开发智能体的想法,以为豆包表现的就很好,根本没必要再浪费时间单独开发智能体了。

看看是不是,豆包出的面试题和面试者简历中描述的内容息息相关,有没有真水平,一考便知~

到这里我也不禁感叹,豆包也是越来越智能了,它本身完全已经是一个大号的超级智能体了。以后再有智能体开发需求时要先拿豆包“开涮”,豆包能做的就没必要自己再去重复开发智能体了。

真是应了那句话:别拿豆包不当干粮!

我要干坏事儿吗?

欣喜之余我好有一丝罪恶感,现在大环境不好,很多人找工作都容易,我还帮助公司HR来“陷害”广大面试者,我是不是有点“过河拆桥”、“为虎作伥”呢?不帮吧,他也要失业了,真有点纠结😖

大家说我到底该不该为这份“凉皮+肉夹馍”,而将豆包的这项技能告诉我的HR朋友呢?