【AI编程】AI+高德MCP不到10分钟搞定上海三日游

298 阅读3分钟

让小白们不仅能学到技术,还能通过技术变现

1.AI编程有什么用?

一句话总结:不是专业程序员的小白也能通过AI工具做出网站、小程序、APP,可以利用AI来实现各种想法,也可以变现

2.准备工作

AI编程工具准备,以下推荐小白用Trae

1.png

3.获取高德地图开发者权限

我们需要调高德地图MCP的功能,就需要准备一个账号,下面的注册过程:

(1)注册高德开发者账号

地址:lbs.amap.com/

右上角点击注册,然后认证方式选择个人开发者,最后实名认证等待审核通过就行

2.png

(2)创建应用

登录完成后,我们点击右上角的控制台,进入应用管理-我的应用 界面,然后点击右上角的创建应用

3.png

输入应用名称、应用类型之后,我们点击新建添加;

接下来点击右边的添加Key按钮,然后输入key的名称,服务平台选择Web服务

4.png

点击提交后就可以得到一个key,这里我们保存下来,后面AI编程会用到

5.png

4. 配置Trae的地图能力

这一步我用Trae做功能演示,Cursor也是一样的原理,把高德地图MCP服务配置到AI编程工具工具里

Trae的配置入口在右上角设置按钮- MCP- 手动添加,把下面的json配置加进去,注意替换api_key为我们在上一步获取的高德地图的key

{
  "mcpServers": {
    "amap-maps": {
      "command": "npx",
      "args": [
        "-y",
        "@amap/amap-maps-mcp-server"
      ],
      "env": {
        "AMAP_MAPS_API_KEY": "api_key"
      }
    }
  }
}

6.png

确认配置无误后,现在Trae已经具备了调用高德地图的能力了,可以查路线规划,交通状况等等

5.一句话指令生成旅游攻略

用高德MCP,生成上海三日游的旅游攻略

这里选择模型时,我用的Claude3.7,然后Trae就会自行调用高德API查询所有需要的信息,大概几分钟就生成完成了

7.png

6.锦上添花——生成打印页面

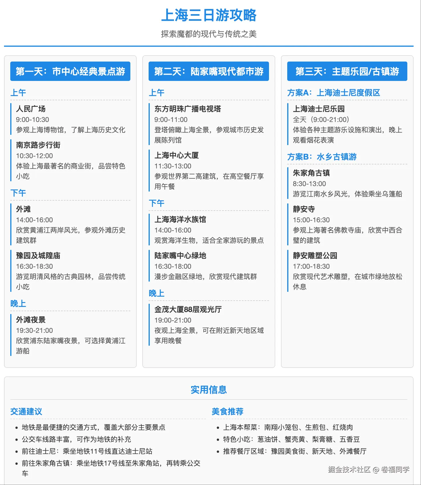
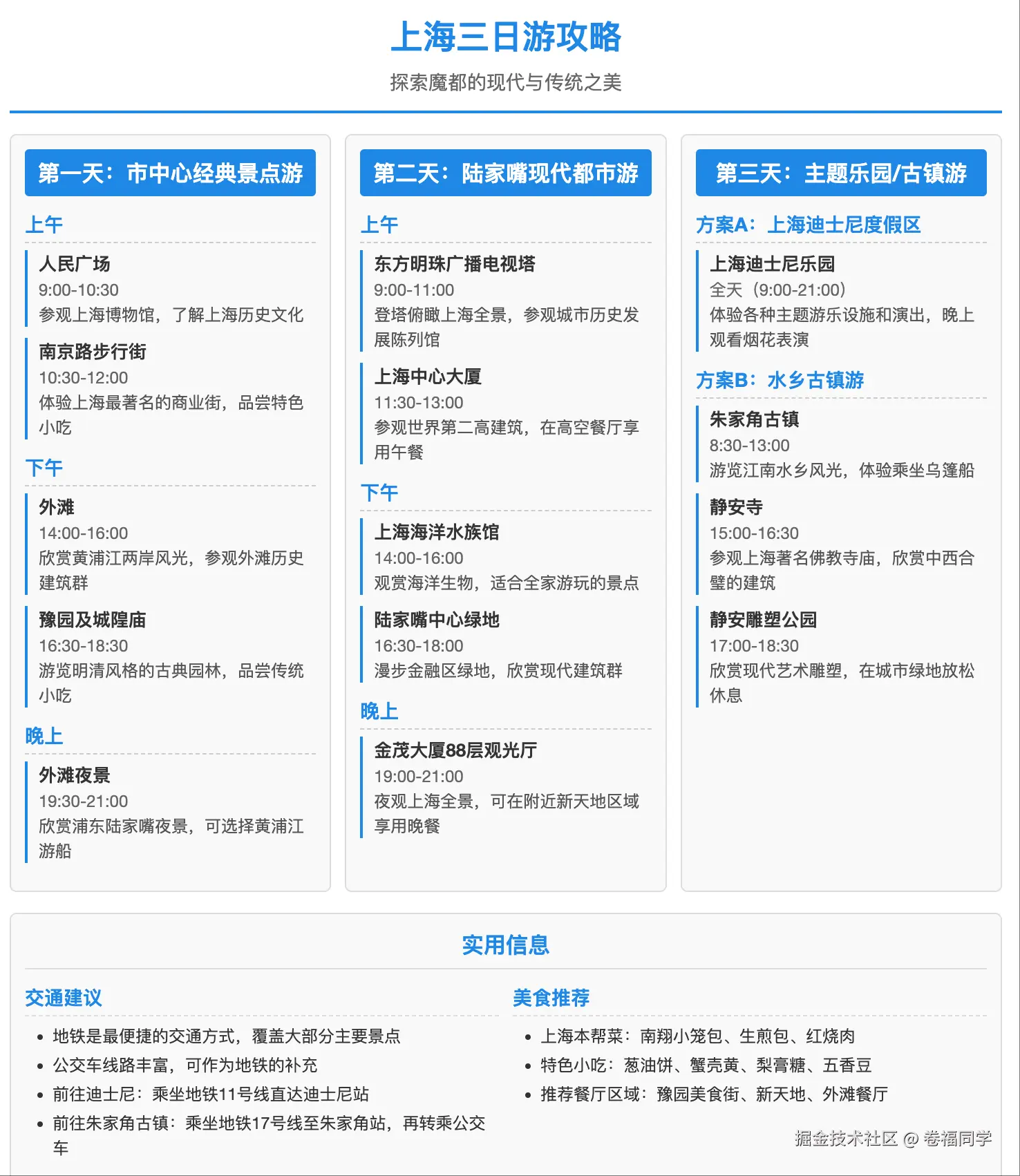
上面旅游攻略虽然出来了,但是看着不太美观,我想让它生成A4纸大小的页面,方便打印出来拿着看,虽然现在手机看也很方便,还是一句话指令:

帮我设计一个4A纸大小的旅游攻略表,要求看着美观简约,可打印出来看

接着Trae就会按照要求开始生成代码,最后看看效果:

8.png

7.小结

以上的过程我只用了不到10分钟就完成了,如果是以前编程开发的话,预估也需要一天才能做出上面的页面出来

今天的文章只是用一个例子入门AI编程,后续会更新网站开发,小程序开发,以及AI编程变现的方法。记得给我点个关注哦~