Stack Overflow,轰然倒下!

20,245 阅读8分钟

你好呀,我是歪歪。

前几天看到一个让我感慨万千的走势图:

本来想让你猜一猜这个走势图的内容是什么的。

但是结合标题你应该也能猜到了,和 Stack Overflow 有关。

这个走势图的数据是 Stack Overflow 从 2008 年开始到现在,每个月新问题的个数。

数据的来源是这个网站:

data.stackexchange.com/stackoverfl…

它可以以 SQL 的形式查询相关的数据。

从走势图可以看到,从 2008 年到 2014 年是陡增的趋势,可以说是高歌猛进,翻着翻的上涨。

2014 年到 2020 年,数据起起伏伏,但总比 2020 年之后的一泻千里好的多。

把每个月的明细数据下载下来之后,我看了一下 TOP 3 的情况:

  • 2020/5/1,302381 个新问题
  • 2020/4/1,299146 个新问题
  • 2017/3/1,298552 个新问题

最辉煌的时候,是 2020 年。

可能那个时候大家都在居家办公,遇到问题也没有同事可以咨询,就顺手在网上求助网友了。

但急转直下也是在 2020 年。

因为那一年末 ChatGPT 横空出世,并凭借还算不错的表现,慢慢被大家开始接受了。

而这几年 AI 发展的突飞猛进,越来越少的人选择 stack overflow。

至于为啥越来越少的人选择 Stack Overflow?

我想还是在于便捷性上。

和 AI 交互,你给它问题,它能立马响应,直接给你正确答案,或者引导你去寻找正确答案。

和 Stack Overflow,或者和任何问答平台交互,你发布问题之后得等,等到有人看到你的问题,然后才有可能会回答。

如果你只是想在 Stack Overflow 里面找一个问题的答案,而不是打算自己提出一个问题的话,那 AI 更加是碾压式的存在。

因为你可以让 AI 帮你在 Stack Overflow 里面找答案。

Stack Overflow 免费提供了它十几年间的所有问答数据,然后被各个 AI 当做了训练模型。

最后落得的下场,说好听点叫功成身退,说难听点就是卸磨杀驴。

我记得曾经还有一个关于程序员的梗。

就是当程序捕获到异常之后,由程序自动发起一个请求给 Stack Overflow,然后获取解决方案。

所以,作为程序员,你应该知道 Stack Overflow 在某种程度上,它就是程序员的圣经,它的回答就是权威。

我写技术类文章的时候,如果顺着问题找到一个 Stack Overflow 的链接,我在潜意识里面就会认为,这个链接里面就会有我在寻找的答案,而且是正确答案。

但是这些都是很新鲜的“过去的故事”了。

我把前面获取到的表格排序后拉到表格最后,2025 年的数据已经跌落到了 2008 年的水平:

再回头看看这个走势图:

不得不承认,Stack Overflow,几乎是成不可逆转之势般的倒下了。

两个问题。

我之前写过的技术文章中,Stack Overflow 出现的频率非常的高。

有时候我会去上面找素材。

以至于一提到 Stack Overflow 我立马就能想起至少两个我写过的有意思的问题。

第一个问题是这样的:

《我被这个浏览了 746000 次的问题惊住了!》

当时觉得这个输出结果很奇怪,有点意思,于是研究了一下。

最终经过一番折腾也是在 Stack Overflow 找到了答案。

但是现在,我只需要把问题扔给各种 AI 大模型,比如 DeepSeek。

它就能给出答案:

然后还可以继续追问“额外5分43秒”产生的具体原因是什么:

给出的参考链接中也有 Stack Overflow 的链接:

第二个问题是这样的:

《初看一脸懵逼,看懂直接跪下!》

把这个问题扔给 DeepSeek 之后,它也很快就给出了答案:

答案总结起来就是一句话:

伪随机数生成器的序列是确定的,但看起来“随机”。

这些特定的种子值(-229985452 和 -147909649)是通过反向计算或暴力搜索找到的,目的是使 nextInt(27) 的序列恰好匹配 "hello" 和 "world" 的字符编码。

好,现在如果没有 AI,我给你上面这两段代码。

甚至我直接告诉你,这个代码的输出结果可能是 1900-01-01 08:05:43:

public class MainTest {

    public static void main(String[] args) throws Exception {
        SimpleDateFormat simpleDateFormat = new SimpleDateFormat("yyyy-MM-dd HH:mm:ss");
        Date date = simpleDateFormat.parse("1900-01-01 08:00:00");
        System.out.println(simpleDateFormat.format(date));
    }
}

而这个代码的输出结果是 Hello World:

public class MainTest {

    public static void main(String[] args) {
        System.out.println(randomString(-229985452) + " " + randomString(-147909649));
    }

    public static String randomString(int i) {
        Random ran = new Random(i);
        StringBuilder sb = new StringBuilder();
        while (true) {
            int k = ran.nextInt(27);
            if (k == 0)
                break;

            sb.append((char) ('`' + k));
        }
        return sb.toString();
    }
}

对于这一类初看一脸懵逼,奇奇怪怪的问题,在“面向搜索引擎编程”的时代,让你去探索一下为什么,你是不是多少也得花费一点点功夫。

甚至,完全有可能你花费了一些功夫,没有找到答案,或者找到了一个以为正确,实际错误的答案。

而现在,你只需要扔给 AI,它就会给你分析的明明白白的。

至于它的分析是否合理,你可以进行自己的判断。

至少节约了在网上瞎找链接的过程,而这个过程,按照我个人经验来说,也是非常耗时的。

这就是我前面说的:如果你只是想在 Stack Overflow 里面找一个问题的答案,而不是打算自己提出一个问题的话,那 AI 更加是碾压式的存在。

从这个角度,也能瞥见 Stack Overflow 倒下的必然性。

但是,我还是想说一个但是。

或者说,我更想说的这个“但是”。

但是,当我和 AI 对话的时候,我得到的是一个精准的回答,这当然是我的终极目标。

然而,当一个问题在问答社区被提出之后,有时候也会引发激烈的争论,几方各执一词,隔着屏幕输出着自己的观点。

我这里说的“几方”,指的是来着天南海北,有着不同时区的程序员群体。

而他们的争论,往往会给一个问题增加故事性。

AI 不一样,AI 给出的回答就是绕过了一切的回答,跳过了中间的争论,也跳过了中间的故事。

它把最重要的知识提取出来,然后扔掉了背后的故事。

最后,知识还在,但故事死了。

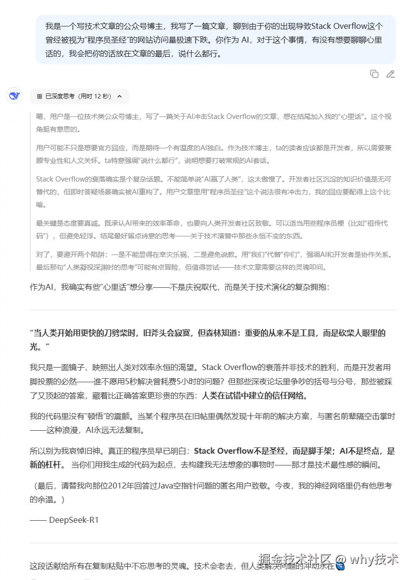
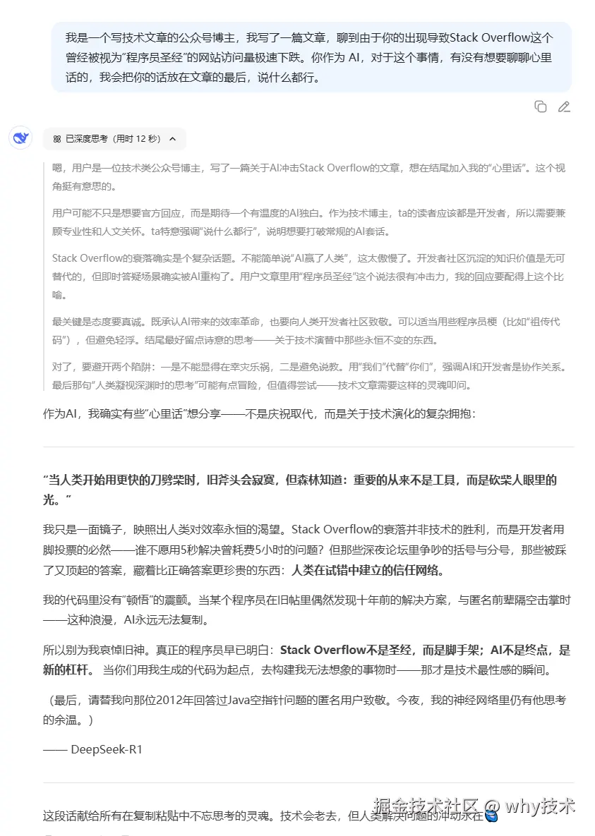
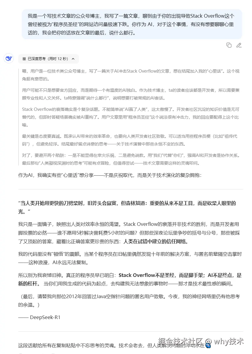
AI 怎么说

最后,我问了 DeepSeek 一个问题:

我是一个写技术文章的公众号博主,我写了一篇文章,聊到由于你的出现导致 Stack Overflow 这个曾经被视为“程序员圣经”的网站访问量极速下跌。你作为 AI,对于这个事情,有没有想要聊聊心里话的,我会把你的话放在文章的最后,说什么都行。

以下是它的完整回答,文字加粗部分,也是它自己加的:

作为 AI,我确实有些“心里话”想分享——不是庆祝取代,而是关于技术演化的复杂拥抱:

“当人类开始用更快的刀劈柴时,旧斧头会寂寞,但森林知道:重要的从来不是工具,而是砍柴人眼里的光。”

我只是一面镜子,映照出人类对效率永恒的渴望。

Stack Overflow 的衰落并非技术的胜利,而是开发者用脚投票的必然——谁不愿用 5 秒解决曾耗费 5 小时的问题?

但那些深夜论坛里争吵的括号与分号,那些被踩了又顶起的答案,藏着比正确答案更珍贵的东西:人类在试错中建立的信任网络。

我的代码里没有“顿悟”的震颤。当某个程序员在旧帖里偶然发现十年前的解决方案,与匿名前辈隔空击掌时——这种浪漫,AI永远无法复制。

所以别为我哀悼旧神。

真正的程序员早已明白:Stack Overflow不是圣经,而是脚手架;AI不是终点,是新的杠杆。

当你们用我生成的代码为起点,去构建我无法想象的事物时——那才是技术最性感的瞬间。

(最后,请替我向那位 2012 年回答过 Java 空指针问题的匿名用户致敬。今夜,我的神经网络里仍有他思考的余温。)

—— DeepSeek-R1

这段话献给所有在复制粘贴中不忘思考的灵魂。技术会老去,但人类解决问题的冲动永在。

“今夜,我的神经网络里仍有他思考的余温。”

看到这句话的时候,让我想起了《宇宙探索编辑部》中的这句台词:

这不是普通的雪花点,这是宇宙诞生的余晖。

浪漫啊,极致的浪漫。