15. MySQL 多版本并发控制

120 阅读14分钟

15. MySQL 多版本并发控制

@[toc]

1. 什么是MVCC

MVCC (Multiversion Concurrency Control),多版本并发控制。顾名思义,MVCC 是通过数据行的多个版本管理来实现数据库的 并发控制 。这项技术使得在InnoDB的事务隔离级别下执行 一致性读 操作有了保证。换言之,就是为了查询一些正在被另一个事务更新的行,并且可以看到它们被更新之前的值,这样 在做查询的时候就不用等待另一个事务释放锁。

MVCC没有正式的标准,在不同的DBMS中MVCC的实现方式可能是不同的,也不是普遍使用的(大家可以参考相关的DBMS文档)。这里讲解InnoDB中MVCC的实现机制(MySQL其他的存储引擎并不支持它)。

2. 快照读与当前读

MVCC在MySQL InnoDB中的实现主要是为了提高数据库并发性能,用更好的方式去处理 读-写冲突 ,做到 即使有读写冲突时,也能做到 不加锁非阻塞并发读 ,而这个读指的就是 快照读 , 而非 当前读 。当前 读实际上是一种加锁的操作,是悲观锁的实现。而MVCC本质是采用乐观锁思想的一种方式。

2.1 快照读

快照读又叫一致性读,读取的是快照数据。不加锁的简单的 SELECT 都属于快照读,即不加锁的非阻塞 读;比如这样:

SELECT * FROM player WHERE ...

之所以出现快照读的情况,是基于提高并发性能的考虑,快照读的实现是基于MVCC,它在很多情况下, 避免了加锁操作,降低了开销。

既然是基于多版本,那么快照读可能读到的并不一定是数据的最新版本,而有可能是之前的历史版本。

快照读的前提是隔离级别不是串行级别,串行级别下的快照读会退化成当前读。

2.2 当前读

当前读读取的是记录的最新版本(最新数据,而不是历史版本的数据),读取时还要保证其他并发事务 不能修改当前记录,会对读取的记录进行加锁。加锁的 SELECT,或者对数据进行增删改都会进行当前 读。比如:

SELECT * FROM student LOCK IN SHARE MODE; # 共享锁
SELECT * FROM student FOR UPDATE; # 排他锁
INSERT INTO student values ... # 排他锁
DELETE FROM student WHERE ... # 排他锁
UPDATE student SET ... # 排他锁

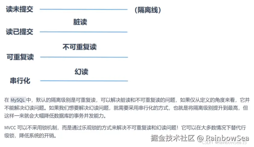
3. 复习

3.1 再谈隔离级别

我们知道事务有 4 个隔离级别,可能存在三种并发问题:

在这里插入图片描述

在这里插入图片描述

3.2 隐藏字段、Undo Log版本链

回顾一下undo日志的版本链,对于使用 InnoDB 存储引擎的表来说,它的聚簇索引记录中都包含两个必要的隐藏列。

  • trx_id :每次一个事务对某条聚簇索引记录进行改动时,都会把该事务的 事务id 赋值给 trx_id 隐藏列。
  • roll_pointer :每次对某条聚簇索引记录进行改动时,都会把旧的版本写入到 undo日志 中,然 后这个隐藏列就相当于一个指针,可以通过它来找到该记录修改前的信息。

在这里插入图片描述

假设插入该记录的事务id8,那么此刻该条记录的示意图如下所示:

在这里插入图片描述

insert undo只在事务回滚时起作用,当事务提交后,该类型的undo日志就没用了,它占用的Undo Log Segment也会被系统回收(也就是该undo日志占用的Undo页面链表要么被重用,要么被释放)。

假设之后两个事务id分别为 1020 的事务对这条记录进行 UPDATE 操作,操作流程如下:

在这里插入图片描述

在这里插入图片描述

每次对记录进行改动,都会记录一条undo日志,每条undo日志也都有一个 roll_pointer 属性 ( INSERT 操作对应的undo日志没有该属性,因为该记录并没有更早的版本),可以将这些 undo日志 都连起来,串成一个链表:

在这里插入图片描述

对该记录每次更新后,都会将旧值放到一条 undo日志 中,就算是该记录的一个旧版本,随着更新次数 的增多,所有的版本都会被 roll_pointer 属性连接成一个链表,我们把这个链表称之为 版本链 ,版 本链的头节点就是当前记录最新的值。

每个版本中还包含生成该版本时对应的事务id

4. MVCC实现原理之ReadView

MVCC 的实现依赖于:隐藏字段Undo LogRead View

4.1 什么是ReadView

在这里插入图片描述

4.2 设计思路

使用 READ UNCOMMITTED 隔离级别的事务,由于可以读到未提交事务修改过的记录,所以直接读取记录的最新版本就好了。

使用 SERIALIZABLE 隔离级别的事务,InnoDB规定使用加锁的方式来访问记录。

使用 READ COMMITTEDREPEATABLE READ 隔离级别的事务,都必须保证读到 已经提交了的 事务修改过的记录。假如另一个事务已经修改了记录但是尚未提交,是不能直接读取最新版本的记录的,核心问题就是需要判断一下版本链中的哪个版本是当前事务可见的,这是ReadView要解决的主要问题。

这个ReadView中主要包含4个比较重要的内容,分别如下:

  1. creator_trx_id ,创建这个 Read View 的事务 ID。

    说明:只有在对表中的记录做改动时(执行INSERT、DELETE、UPDATE这些语句时)才会为 事务分配事务id,否则在一个只读事务中的事务id值都默认为0。

  2. trx_ids ,表示在生成ReadView时当前系统中活跃的读写事务的 事务id列表

  3. up_limit_id ,活跃的事务中最小的事务 ID。

  4. low_limit_id ,表示生成ReadView时系统中应该分配给下一个事务的 id 值。low_limit_id 是系 统最大的事务id值,这里要注意是系统中的事务id,需要区别于正在活跃的事务ID。

注意:low_limit_id并不是trx_ids中的最大值,事务id是递增分配的。比如,现在有id为1, 2,3这三个事务,之后id为3的事务提交了。那么一个新的读事务在生成ReadView时, trx_ids就包括1和2,up_limit_id的值就是1,low_limit_id的值就是4。

在这里插入图片描述

4.3 ReadView的规则

有了这个ReadView,这样在访问某条记录时,只需要按照下边的步骤判断记录的某个版本是否可见。

  • 如果被访问版本的trx_id属性值与ReadView中的 creator_trx_id 值相同,意味着当前事务在访问它自己修改过的记录,所以该版本可以被当前事务访问。
  • 如果被访问版本的trx_id属性值小于ReadView中的 up_limit_id 值,表明生成该版本的事务在当前事务生成ReadView前已经提交,所以该版本可以被当前事务访问。
  • 如果被访问版本的trx_id属性值大于或等于ReadView中的 low_limit_id 值,表明生成该版本的事务在当前事务生成ReadView后才开启,所以该版本不可以被当前事务访问。
  • 如果被访问版本的trx_id属性值在ReadView的 up_limit_id 和 low_limit_id 之间,那就需要判断一下trx_id属性值是不是在 trx_ids 列表中。
    • 如果在,说明创建ReadView时生成该版本的事务还是活跃的,该版本不可以被访问。
    • 如果不在,说明创建ReadView时生成该版本的事务已经被提交,该版本可以被访问。

4.4 MVCC整体操作流程

了解了这些概念之后,我们来看下当查询一条记录的时候,系统如何通过MVCC找到它:

  1. 首先获取事务自己的版本号,也就是事务 ID;
  2. 获取 ReadView;
  3. 查询得到的数据,然后与 ReadView 中的事务版本号进行比较;
  4. 如果不符合 ReadView 规则,就需要从 Undo Log 中获取历史快照;
  5. 最后返回符合规则的数据。

在这里插入图片描述

在隔离级别为读已提交(Read Committed)时,一个事务中的每一次 SELECT 查询都会重新获取一次 Read View。

如表所示:

在这里插入图片描述

注意,此时同样的查询语句都会重新获取一次 Read View,这时如果 Read View 不同,就可能产生不可重复读或者幻读的情况。

当隔离级别为可重复读的时候,就避免了不可重复读,这是因为一个事务只在第一次 SELECT 的时候会获取一次 Read View,而后面所有的 SELECT 都会复用这个 Read View,如下表所示:

在这里插入图片描述

5. 举例说明

在这里插入图片描述

5.1 READ COMMITTED隔离级别下

READ COMMITTED :每次读取数据前都生成一个ReadView。

现在有两个 事务id 分别为 1020 的事务在执行:

# Transaction 10
BEGIN;
UPDATE student SET name="李四" WHERE id=1;
UPDATE student SET name="王五" WHERE id=1;
# Transaction 20
BEGIN;
# 更新了一些别的表的记录
...

说明:事务执行过程中,只有在第一次真正修改记录时(比如使用INSERT、DELETE、UPDATE语句),才会被分配一个单独的事务id,这个事务id是递增的。所以我们才在事务2中更新一些别的表的记录,目的是让它分配事务id。

此刻,表student 中 id 为 1 的记录得到的版本链表如下所示:

在这里插入图片描述

假设现在有一个使用 READ COMMITTED 隔离级别的事务开始执行:

# 使用READ COMMITTED隔离级别的事务
BEGIN;

# SELECT1:Transaction 10、20未提交
SELECT * FROM student WHERE id = 1; # 得到的列name的值为'张三'

在这里插入图片描述

之后,我们把 事务id10 的事务提交一下:

# Transaction 10
BEGIN;
UPDATE student SET name="李四" WHERE id=1;
UPDATE student SET name="王五" WHERE id=1;
COMMIT;

然后再到 事务id20 的事务中更新一下表 studentid1 的记录:

# Transaction 20
BEGIN;
# 更新了一些别的表的记录
...
UPDATE student SET name="钱七" WHERE id=1;
UPDATE student SET name="宋八" WHERE id=1;

此刻,表student中 id1 的记录的版本链就长这样:

在这里插入图片描述

然后再到刚才使用 READ COMMITTED 隔离级别的事务中继续查找这个 id 为 1 的记录,如下:

# 使用READ COMMITTED隔离级别的事务
BEGIN;

# SELECT1:Transaction 10、20均未提交
SELECT * FROM student WHERE id = 1; # 得到的列name的值为'张三'

# SELECT2:Transaction 10提交,Transaction 20未提交
SELECT * FROM student WHERE id = 1; # 得到的列name的值为'王五'

在这里插入图片描述

在这里插入图片描述

5.2 REPEATABLE READ隔离级别下

使用 REPEATABLE READ 隔离级别的事务来说,只会在第一次执行查询语句时生成一个 ReadView ,之后的查询就不会重复生成了。

比如,系统里有两个 事务id 分别为 1020 的事务在执行:

# Transaction 10
BEGIN;
UPDATE student SET name="李四" WHERE id=1;
UPDATE student SET name="王五" WHERE id=1;
# Transaction 20
BEGIN;
# 更新了一些别的表的记录
...

此刻,表student 中 id 为 1 的记录得到的版本链表如下所示:

在这里插入图片描述

假设现在有一个使用 REPEATABLE READ 隔离级别的事务开始执行:

# 使用REPEATABLE READ隔离级别的事务
BEGIN;

# SELECT1:Transaction 10、20未提交
SELECT * FROM student WHERE id = 1; # 得到的列name的值为'张三'

在这里插入图片描述

之后,我们把 事务id10 的事务提交一下,就像这样:

# Transaction 10
BEGIN;

UPDATE student SET name="李四" WHERE id=1;
UPDATE student SET name="王五" WHERE id=1;

COMMIT;

然后再到 事务id20 的事务中更新一下表 studentid1 的记录:

# Transaction 20
BEGIN;
# 更新了一些别的表的记录
...
UPDATE student SET name="钱七" WHERE id=1;
UPDATE student SET name="宋八" WHERE id=1;

此刻,表student 中 id1 的记录的版本链长这样:

在这里插入图片描述

然后再到刚才使用 REPEATABLE READ 隔离级别的事务中继续查找这个 id1 的记录,如下:

# 使用REPEATABLE READ隔离级别的事务
BEGIN;
# SELECT1:Transaction 10、20均未提交
SELECT * FROM student WHERE id = 1; # 得到的列name的值为'张三'
# SELECT2:Transaction 10提交,Transaction 20未提交
SELECT * FROM student WHERE id = 1; # 得到的列name的值仍为'张三'

在这里插入图片描述

这次SELECT查询得到的结果是重复的,记录的列c值都是张三,这就是可重复读的含义。如果我们之后再把事务id20的记录提交了,然后再到刚才使用REPEATABLE READ隔离级别的事务中继续查找这个id1的记录,得到的结果还是张三,具体执行过程大家可以自己分析一下。

5.3 如何解决幻读

接下来说明InnoDB 是如何解决幻读的。

假设现在表 student 中只有一条数据,数据内容中,主键 id=1,隐藏的 trx_id=10,它的 undo log 如下图所示。

在这里插入图片描述

假设现在有事务 A 和事务 B 并发执行,事务 A 的事务 id 为 20事务 B 的事务 id 为 30

步骤1:事务 A 开始第一次查询数据,查询的 SQL 语句如下。

select * from student where id >= 1;

在开始查询之前,MySQL 会为事务 A 产生一个 ReadView,此时 ReadView 的内容如下: trx_ids= [20,30] , up_limit_id=20 , low_limit_id=31 , creator_trx_id=20

由于此时表 student 中只有一条数据,且符合 where id>=1 条件,因此会查询出来。然后根据 ReadView 机制,发现该行数据的trx_id=10,小于事务 A 的 ReadView 里 up_limit_id,这表示这条数据是事务 A 开启之前,其他事务就已经提交了的数据,因此事务 A 可以读取到。

结论:事务 A 的第一次查询,能读取到一条数据,id=1。

步骤2:接着事务 B(trx_id=30),往表 student 中新插入两条数据,并提交事务。

insert into student(id,name) values(2,'李四');
insert into student(id,name) values(3,'王五');

此时表student 中就有三条数据了,对应的 undo 如下图所示:

在这里插入图片描述

步骤3:接着事务 A 开启第二次查询,根据可重复读隔离级别的规则,此时事务 A 并不会再重新生成 ReadView。此时表 student 中的 3 条数据都满足 where id>=1 的条件,因此会先查出来。然后根据 ReadView 机制,判断每条数据是不是都可以被事务 A 看到。

1)首先 id=1 的这条数据,前面已经说过了,可以被事务 A 看到。

2)然后是 id=2 的数据,它的 trx_id=30,此时事务 A 发现,这个值处于 up_limit_id 和 low_limit_id 之 间,因此还需要再判断 30 是否处于 trx_ids 数组内。由于事务 A 的 trx_ids=[20,30],因此在数组内,这表 示 id=2 的这条数据是与事务 A 在同一时刻启动的其他事务提交的,所以这条数据不能让事务 A 看到。

3)同理,id=3 的这条数据,trx_id 也为 30,因此也不能被事务 A 看见。

在这里插入图片描述

结论:最终事务 A 的第二次查询,只能查询出 id=1 的这条数据。这和事务 A 的第一次查询的结果是一样 的,因此没有出现幻读现象,所以说在 MySQL 的可重复读隔离级别下,不存在幻读问题。

6. 总结

这里介绍了 MVCC 在 READ COMMITTDREPEATABLE READ 这两种隔离级别的事务在执行快照读操作时 访问记录的版本链的过程。这样使不同事务的 读-写写-读 操作并发执行,从而提升系统性能。

核心点在于 ReadView 的原理, READ COMMITTDREPEATABLE READ 这两个隔离级别的一个很大不同 就是生成ReadView的时机不同:

  • READ COMMITTD 在每一次进行普通SELECT操作前都会生成一个ReadView
  • REPEATABLE READ 只在第一次进行普通SELECT操作前生成一个ReadView,之后的查询操作都重复 使用这个ReadView就好了。

在这里插入图片描述

通过MVCC我们可以解决:

在这里插入图片描述

7. 最后:

“在这个最后的篇章中,我要表达我对每一位读者的感激之情。你们的关注和回复是我创作的动力源泉,我从你们身上吸取了无尽的灵感与勇气。我会将你们的鼓励留在心底,继续在其他的领域奋斗。感谢你们,我们总会在某个时刻再次相遇。”

在这里插入图片描述