golang源码分析(六) channel底层机制

998 阅读33分钟

channel底层机制

1. Channel 基本架构

1.1 概述

Go 语言的 channel 是实现 goroutine 间通信的核心机制,它遵循 "Don't communicate by sharing memory; share memory by communicating" 的设计哲学。本文将深入分析 Go runtime 中 channel 的底层实现机制。

1.2 核心数据结构

1.2.1 hchan 结构体

channel 的核心数据结构是 hchan,定义在 go/src/runtime/chan.go 中:

// hchan 是 channel 的核心数据结构
type hchan struct {
	qcount   uint           // 缓冲区中当前数据的数量
	dataqsiz uint           // 循环缓冲区的大小(容量)
	buf      unsafe.Pointer // 指向缓冲区数组的指针
	elemsize uint16         // 元素的大小(字节)
	closed   uint32         // channel 是否已关闭的标志位
	timer    *timer         // 为 timer channel 提供的定时器
	elemtype *_type         // 元素的类型信息
	sendx    uint           // 发送操作在缓冲区中的索引位置
	recvx    uint           // 接收操作在缓冲区中的索引位置
	recvq    waitq          // 接收等待队列(阻塞的接收者列表)
	sendq    waitq          // 发送等待队列(阻塞的发送者列表)

	// lock 保护 hchan 中的所有字段,以及在此 channel 上阻塞的 sudog 中的相关字段
	// 持有此锁时不要改变另一个 G 的状态(特别是不要让 G 变为 ready),
	// 这可能会与栈收缩发生死锁
	lock mutex
}

字段详解:

  • qcount: 当前缓冲区中存储的元素数量
  • dataqsiz: 缓冲区的总容量(make(chan T, size) 中的 size)
  • buf: 指向实际存储数据的循环缓冲区
  • elemsize: 每个元素占用的字节数
  • closed: 标识 channel 是否已关闭
  • sendx/recvx: 循环缓冲区的发送和接收索引
  • recvq/sendq: 等待队列,存储阻塞的 goroutine
  • lock: 保护整个 hchan 结构的互斥锁
1.2.2 waitq 等待队列
// waitq 是等待队列的数据结构,用于存储阻塞的 goroutine
type waitq struct {
	first *sudog  // 队列头指针
	last  *sudog  // 队列尾指针
}

等待队列是一个双向链表,用于存储因 channel 操作而阻塞的 goroutine。

1.3 Channel 架构图

1.3.1 详细架构图 - 有缓冲 Channel 示例

make(chan int, 6) 为例,展示 channel 的详细内部结构:

1.png

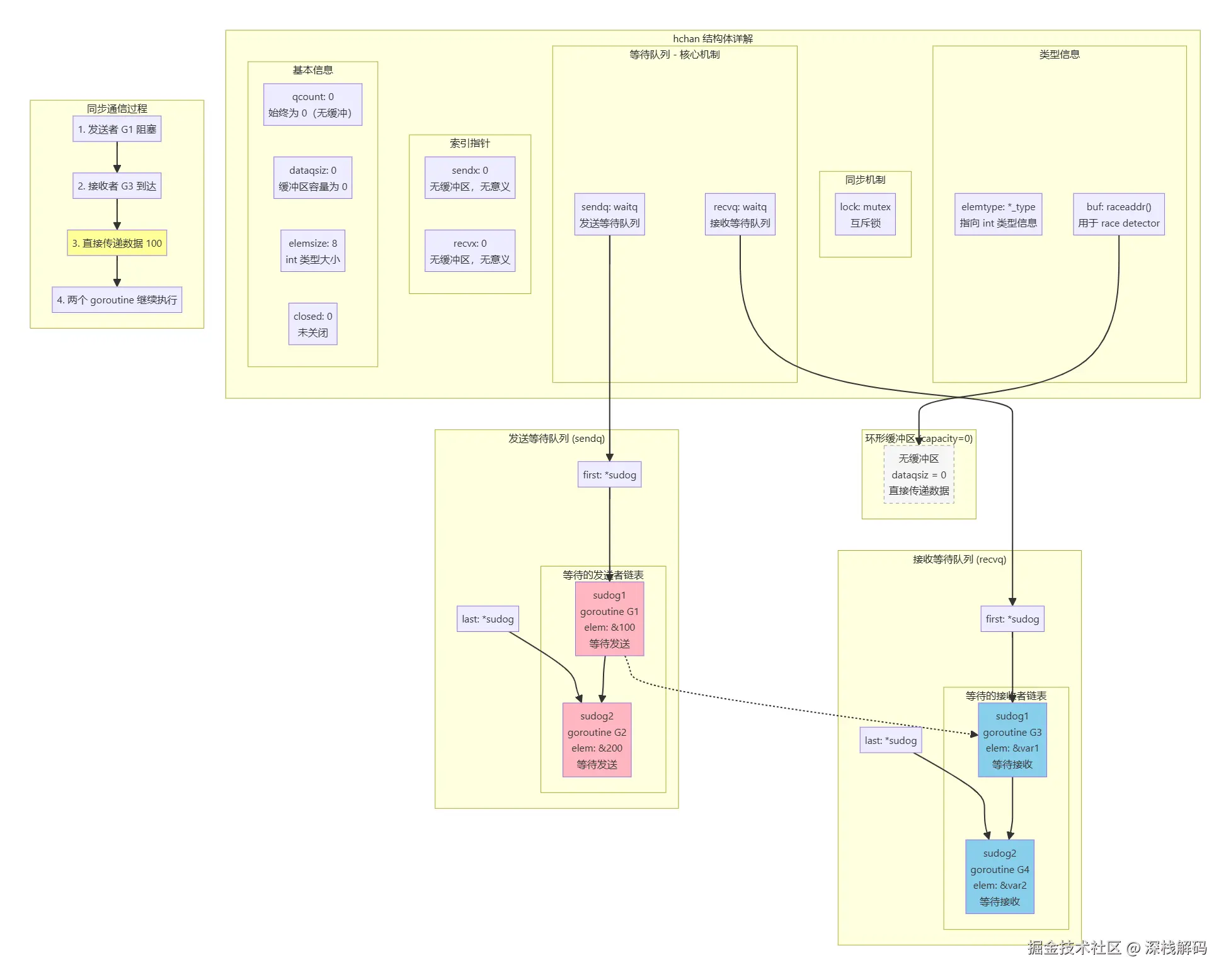
1.3.2 无缓冲 Channel 架构图

make(chan int) 为例,展示无缓冲 channel 的详细内部结构:

2.png

1.4 内存布局

Channel 的内存布局根据元素类型有不同的分配策略:

graph TD
    subgraph "无缓冲 Channel (size=0)"
        A1["hchan 结构体"]
        A2["buf = raceaddr()"]
    end
    
    subgraph "有缓冲 Channel - 元素无指针"
        B1["连续内存分配"]
        B2["hchan 结构体"]
        B3["缓冲区数组"]
        B1 --> B2
        B1 --> B3
    end
    
    subgraph "有缓冲 Channel - 元素有指针"
        C1["hchan 结构体"]
        C2["分离的缓冲区"]
        C1 -.-> C2
    end

1.5 关键常量和配置

const (
    maxAlign  = 8  // 最大内存对齐要求
    hchanSize = unsafe.Sizeof(hchan{}) + uintptr(-int(unsafe.Sizeof(hchan{}))&(maxAlign-1))
    debugChan = false  // 调试开关
)

1.6 小结

Channel 的基本架构体现了以下设计要点:

  1. 高效的循环缓冲区: 使用 sendxrecvx 实现环形队列
  2. 完善的等待机制: 通过 recvqsendq 管理阻塞的 goroutine
  3. 内存优化: 根据元素类型选择不同的内存分配策略
  4. 线程安全: 通过互斥锁保护所有关键操作
  5. 状态管理: 通过多个标志位精确控制 channel 状态

这些设计确保了 channel 在高并发环境下的正确性和性能,为 Go 语言的并发编程提供了坚实的基础。

1.7 Channel 使用示例

下面通过一个综合示例来展示 channel 的各种用法:

package main

import (
    "fmt"
    "time"
)

func main() {
    // 1. 无缓冲 channel - 同步通信
    unbufferedDemo()
    
    // 2. 有缓冲 channel - 异步通信
    bufferedDemo()
    
    // 3. channel 作为信号量
    signalDemo()
    
    // 4. select 多路复用
    selectDemo()
    
    // 5. channel 方向限制
    directionDemo()
    
    // 6. 生产者-消费者模式
    producerConsumerDemo()
}

// 无缓冲 channel 示例
func unbufferedDemo() {
    fmt.Println("=== 无缓冲 Channel 示例 ===")
    ch := make(chan string) // 无缓冲 channel
    
    go func() {
        ch <- "Hello from goroutine" // 阻塞直到有接收者
        fmt.Println("发送完成")
    }()
    
    msg := <-ch // 阻塞直到有发送者
    fmt.Println("接收到:", msg)
}

// 有缓冲 channel 示例
func bufferedDemo() {
    fmt.Println("\n=== 有缓冲 Channel 示例 ===")
    ch := make(chan int, 3) // 缓冲大小为 3
    
    // 发送数据(不会阻塞,因为有缓冲)
    ch <- 1
    ch <- 2
    ch <- 3
    
    fmt.Printf("Channel 长度: %d, 容量: %d\n", len(ch), cap(ch))
    
    // 接收数据
    for i := 0; i < 3; i++ {
        fmt.Println("接收到:", <-ch)
    }
}

// channel 作为信号量
func signalDemo() {
    fmt.Println("\n=== Channel 信号量示例 ===")
    done := make(chan bool)
    
    go func() {
        fmt.Println("工作中...")
        time.Sleep(time.Second)
        fmt.Println("工作完成")
        done <- true // 发送完成信号
    }()
    
    <-done // 等待完成信号
    fmt.Println("主程序继续执行")
}

// select 多路复用示例
func selectDemo() {
    fmt.Println("\n=== Select 多路复用示例 ===")
    ch1 := make(chan string)
    ch2 := make(chan string)
    
    go func() {
        time.Sleep(100 * time.Millisecond)
        ch1 <- "来自 ch1"
    }()
    
    go func() {
        time.Sleep(200 * time.Millisecond)
        ch2 <- "来自 ch2"
    }()
    
    for i := 0; i < 2; i++ {
        select {
        case msg1 := <-ch1:
            fmt.Println("接收到:", msg1)
        case msg2 := <-ch2:
            fmt.Println("接收到:", msg2)
        case <-time.After(300 * time.Millisecond):
            fmt.Println("超时")
        }
    }
}

// channel 方向限制示例
func directionDemo() {
    fmt.Println("\n=== Channel 方向限制示例 ===")
    ch := make(chan int, 1)
    
    // 只能发送的 channel
    go sender(ch)
    
    // 只能接收的 channel
    receiver(ch)
}

func sender(ch chan<- int) { // 只发送
    ch <- 42
    close(ch)
}

func receiver(ch <-chan int) { // 只接收
    for val := range ch {
        fmt.Println("接收到:", val)
    }
}

// 生产者-消费者模式
func producerConsumerDemo() {
    fmt.Println("\n=== 生产者-消费者模式 ===")
    ch := make(chan int, 5)
    
    // 生产者
    go func() {
        for i := 1; i <= 10; i++ {
            ch <- i
            fmt.Printf("生产: %d\n", i)
            time.Sleep(50 * time.Millisecond)
        }
        close(ch)
    }()
    
    // 消费者
    for val := range ch {
        fmt.Printf("消费: %d\n", val)
        time.Sleep(100 * time.Millisecond)
    }
}

1.8 Channel 常见用法总结

  1. 同步通信: 无缓冲 channel 用于 goroutine 间的同步
  2. 异步通信: 有缓冲 channel 用于削峰填谷
  3. 信号传递: 传递完成、错误等信号
  4. 数据流管道: 构建数据处理管道
  5. 工作池: 控制并发数量
  6. 超时控制: 结合 select 和 time.After
  7. 资源管理: 作为互斥锁或信号量使用

接下来我们将深入分析 channel 的创建、发送、接收和关闭流程。

2. Channel 创建过程

2.1 三种创建方式

根据缓冲区大小和元素类型的不同,Go 语言中的 channel 创建有三种不同的内存分配策略:

2.1.1 无缓冲 Channel (size=0)
// 创建无缓冲 channel
ch := make(chan int)
// 等价于
ch := make(chan int, 0)

// 特点:
// - 发送和接收操作必须同时准备好
// - 实现同步通信
// - 不分配缓冲区数组
2.1.2 有缓冲 Channel - 元素无指针
// 创建有缓冲 channel,元素类型不包含指针
ch := make(chan int, 10)        // int 类型无指针
ch2 := make(chan bool, 5)       // bool 类型无指针
ch3 := make(chan float64, 3)    // float64 类型无指针

// 特点:
// - hchan 和缓冲区在一次内存分配中完成
// - 内存布局紧凑,cache 友好
// - GC 压力较小
2.1.3 有缓冲 Channel - 元素有指针
// 创建有缓冲 channel,元素类型包含指针
ch := make(chan string, 10)     // string 内部包含指针
ch2 := make(chan []int, 5)      // slice 包含指针
ch3 := make(chan map[string]int, 3) // map 包含指针

type User struct {
    name *string  // 包含指针字段
}
ch4 := make(chan User, 5)

// 特点:
// - hchan 和缓冲区分别分配
// - 需要 GC 跟踪缓冲区中的指针
// - 内存分配更灵活

2.2 创建入口源码分析

2.2.1 编译器入口

当我们写 make(chan T, size) 时,编译器会将其转换为对 makechan 函数的调用:

// 编译时转换:
// make(chan int, 10) -> makechan(chantype, 10)
2.2.2 makechan 函数源码
// makechan 函数是创建 channel 的核心实现
// 位于 go/src/runtime/chan.go
func makechan(t *chantype, size int) *hchan {
	elem := t.Elem // 获取 channel 元素类型

	// 编译器会检查这个,但为了安全起见再检查一次
	// 确保元素大小不超过 65535 字节(uint16 最大值)
	if elem.Size_ >= 1<<16 {
		throw("makechan: invalid channel element type")
	}
	
	// 检查内存对齐要求
	// hchanSize 必须是 maxAlign 的倍数,元素对齐不能超过 maxAlign
	if hchanSize%maxAlign != 0 || elem.Align_ > maxAlign {
		throw("makechan: bad alignment")
	}

	// 计算缓冲区所需内存大小
	// mem = 元素大小 * 缓冲区容量
	mem, overflow := math.MulUintptr(elem.Size_, uintptr(size))
	if overflow || mem > maxAlloc-hchanSize || size < 0 {
		panic(plainError("makechan: size out of range"))
	}

	// 当缓冲区中的元素不包含指针时,Hchan 不包含 GC 感兴趣的指针
	// buf 指向同一次分配的内存,elemtype 是持久的
	// SudoG 被其拥有的线程引用,因此不能被回收
	var c *hchan
	switch {
	case mem == 0:
		// 情况1:队列或元素大小为零(无缓冲 channel)
		// 只分配 hchan 结构体
		c = (*hchan)(mallocgc(hchanSize, nil, true))
		// Race detector 使用这个位置进行同步
		c.buf = c.raceaddr()
		
	case !elem.Pointers():
		// 情况2:元素不包含指针
		// 在一次调用中分配 hchan 和 buf
		// 这样可以提高内存局部性,减少 GC 压力
		c = (*hchan)(mallocgc(hchanSize+mem, nil, true))
		c.buf = add(unsafe.Pointer(c), hchanSize) // buf 紧跟在 hchan 后面
		
	default:
		// 情况3:元素包含指针
		// 分别分配 hchan 和 buf
		// 这样 GC 可以正确跟踪缓冲区中的指针
		c = new(hchan)
		c.buf = mallocgc(mem, elem, true)
	}

	// 初始化 hchan 字段
	c.elemsize = uint16(elem.Size_)  // 元素大小
	c.elemtype = elem                // 元素类型信息
	c.dataqsiz = uint(size)          // 缓冲区容量
	lockInit(&c.lock, lockRankHchan) // 初始化互斥锁

	// 调试信息(开发环境)
	if debugChan {
		print("makechan: chan=", c, "; elemsize=", elem.Size_, "; dataqsiz=", size, "\n")
	}
	return c
}
2.2.3 makechan64 函数
// makechan64 处理 size 为 int64 类型的情况
// 在 64 位系统上,int 和 int64 可能不同
func makechan64(t *chantype, size int64) *hchan {
	// 检查 size 是否在 int 范围内
	if int64(int(size)) != size {
		panic(plainError("makechan: size out of range"))
	}

	return makechan(t, int(size))
}

2.3 内存分配策略图解

graph TD
    subgraph "Channel 创建内存分配策略"
        A[make chan T size] --> B{size == 0?}
        
        B -->|Yes| C["无缓冲 Channel"]
        C --> C1["分配 hchan 结构体"]
        C --> C2["buf = raceaddr()"]
        C --> C3["不分配缓冲区"]
        
        B -->|No| D{元素包含指针?}
        
        D -->|No| E["有缓冲 - 元素无指针"]
        E --> E1["一次性分配"]
        E --> E2["hchan + 缓冲区"]
        E --> E3["内存连续布局"]
        
        D -->|Yes| F["有缓冲 - 元素有指针"]
        F --> F1["分别分配 hchan"]
        F --> F2["分别分配缓冲区"]
        F --> F3["支持 GC 指针跟踪"]
    end
    
    style C fill:#e1f5fe
    style E fill:#f3e5f5
    style F fill:#fff3e0
graph LR
    subgraph "内存布局对比"
        subgraph "无缓冲 Channel"
            A1[hchan 结构体]
            A2[buf = raceaddr]
        end
        
        subgraph "有缓冲 - 无指针元素"
            B1[连续内存块]
            B2[hchan] 
            B3[element0]
            B4[element1] 
            B5[element...]
            B1 --> B2
            B2 --> B3
            B3 --> B4
            B4 --> B5
        end
        
        subgraph "有缓冲 - 有指针元素"
            C1[hchan 结构体]
            C2[独立缓冲区]
            C3[element0 with ptr]
            C4[element1 with ptr]
            C1 -.-> C2
            C2 --> C3
            C3 --> C4
        end
    end

2.4 创建过程总结

Channel 创建过程的关键要点:

  1. 类型检查: 确保元素大小和对齐要求符合限制
  2. 内存计算: 精确计算所需内存大小,防止溢出
  3. 分配策略: 根据缓冲区大小和元素类型选择最优分配方案
  4. 初始化: 正确设置所有 hchan 字段和互斥锁
  5. GC 优化: 针对不同类型元素的 GC 友好设计

3. Channel 发送流程 (chansend)

3.1 发送操作入口

3.1.1 编译器转换
// 用户代码:
ch <- value

// 编译器转换为:
chansend1(ch, &value)
3.1.2 chansend1 函数
// chansend1 是编译器生成的发送操作入口点
// 位于 go/src/runtime/chan.go
//go:nosplit
func chansend1(c *hchan, elem unsafe.Pointer) {
	// 调用通用发送函数
	// c: channel 指针
	// elem: 要发送的元素指针
	// true: block=true,表示阻塞模式
	// getcallerpc(): 获取调用者的程序计数器,用于调试和性能分析
	chansend(c, elem, true, getcallerpc())
}

3.2 核心发送函数 chansend

// chansend 是 channel 发送操作的核心实现
// 参数说明:
// c: channel 指针
// ep: 要发送的元素指针
// block: 是否阻塞模式(true=阻塞,false=非阻塞)
// callerpc: 调用者程序计数器
func chansend(c *hchan, ep unsafe.Pointer, block bool, callerpc uintptr) bool {
	// === 第一阶段:前置检查 ===
	
	// 检查 channel 是否为 nil
	if c == nil {
		if !block {
			// 非阻塞模式:向 nil channel 发送立即返回 false
			return false
		}
		// 阻塞模式:向 nil channel 发送会永久阻塞当前 goroutine
		// 这通常是程序错误,但 Go 选择阻塞而不是 panic
		gopark(nil, nil, waitReasonChanSendNilChan, traceBlockForever, 2)
		throw("unreachable") // 永远不会执行到这里
	}

	// 调试信息
	if debugChan {
		print("chansend: chan=", c, "\n")
	}

	// Race detector 支持
	if raceenabled {
		racereadpc(c.raceaddr(), callerpc, abi.FuncPCABIInternal(chansend))
	}

	// === 第二阶段:快速路径检查 ===
	// 对于非阻塞操作,在不获取锁的情况下进行快速失败检查
	// 
	// 首先观察 channel 没有关闭,然后观察 channel 没有准备好发送
	// 每个观察都是单个字长大小的读取(首先是 c.closed,然后是 full())
	// 由于关闭的 channel 不能从"准备发送"转换为"不准备发送",
	// 即使 channel 在两次观察之间被关闭,也意味着在两次观察之间
	// 有一个时刻 channel 既没有关闭也没有准备好发送
	// 我们表现得就像在那一刻观察到了 channel,并报告发送无法进行
	if !block && c.closed == 0 && full(c) {
		return false
	}

	// 性能分析支持
	var t0 int64
	if blockprofilerate > 0 {
		t0 = cputicks()
	}

	// === 第三阶段:获取锁并进行详细检查 ===
	lock(&c.lock)

	// 再次检查 channel 是否已关闭(在持有锁的情况下)
	if c.closed != 0 {
		unlock(&c.lock)
		panic(plainError("send on closed channel")) // 向已关闭的 channel 发送会 panic
	}

	// === 第四阶段:尝试直接发送给等待的接收者 ===
	if sg := c.recvq.dequeue(); sg != nil {
		// 找到等待的接收者,直接传递值给接收者,
		// 绕过 channel 缓冲区(如果有的话)
		send(c, sg, ep, func() { unlock(&c.lock) }, 3)
		return true
	}

	// === 第五阶段:尝试放入缓冲区 ===
	if c.qcount < c.dataqsiz {
		// 缓冲区有空间,将元素加入发送队列
		qp := chanbuf(c, c.sendx) // 获取发送位置的指针
		if raceenabled {
			racenotify(c, c.sendx, nil)
		}
		// 将数据复制到缓冲区
		typedmemmove(c.elemtype, qp, ep)
		c.sendx++ // 移动发送索引
		if c.sendx == c.dataqsiz {
			c.sendx = 0 // 环形缓冲区,回到开头
		}
		c.qcount++ // 增加缓冲区中的元素数量
		unlock(&c.lock)
		return true
	}

	// === 第六阶段:缓冲区已满,检查是否阻塞 ===
	if !block {
		// 非阻塞模式且缓冲区已满,直接返回失败
		unlock(&c.lock)
		return false
	}

	// === 第七阶段:阻塞当前 goroutine ===
	// 在 channel 上阻塞。某个接收者将完成我们的操作
	gp := getg()              // 获取当前 goroutine
	mysg := acquireSudog()    // 获取 sudog 结构用于等待队列
	mysg.releasetime = 0
	if t0 != 0 {
		mysg.releasetime = -1
	}
	
	// 在将 elem 赋值给 mysg 和将 mysg 加入 gp.waiting 之间不能有栈分裂
	// 因为 copystack 可能会在 gp.waiting 中找到它
	mysg.elem = ep
	mysg.waitlink = nil
	mysg.g = gp
	mysg.isSelect = false
	mysg.c = c
	gp.waiting = mysg
	gp.param = nil
	
	// 将当前 goroutine 加入发送等待队列
	c.sendq.enqueue(mysg)
	
	// 通知任何试图收缩我们栈的人,我们即将在 channel 上阻塞
	// 在这个 G 的状态改变和我们设置 gp.activeStackChans 之间的窗口
	// 对栈收缩来说是不安全的
	gp.parkingOnChan.Store(true)
	
	// 阻塞当前 goroutine
	gopark(chanparkcommit, unsafe.Pointer(&c.lock), waitReasonChanSend, traceBlockChanSend, 2)
	
	// 确保发送的值在接收者复制出来之前保持活跃
	// sudog 有一个指向栈对象的指针,但 sudog 不被认为是栈跟踪器的根
	KeepAlive(ep)

	// === 第八阶段:被唤醒后的处理 ===
	// 某个人唤醒了我们
	if mysg != gp.waiting {
		throw("G waiting list is corrupted")
	}
	gp.waiting = nil
	gp.activeStackChans = false
	closed := !mysg.success // 检查是否因为 channel 关闭而被唤醒
	gp.param = nil
	if mysg.releasetime > 0 {
		blockevent(mysg.releasetime-t0, 2)
	}
	mysg.c = nil
	releaseSudog(mysg) // 释放 sudog 结构
	
	if closed {
		// 如果因为 channel 关闭而被唤醒,则 panic
		if c.closed == 0 {
			throw("chansend: spurious wakeup")
		}
		panic(plainError("send on closed channel"))
	}
	return true
}

3.3 直接发送函数 send

// send 处理在空 channel 上的发送操作
// 发送者发送的值 ep 被复制到接收者 sg
// 然后接收者被唤醒以继续执行
// Channel c 必须为空且已锁定。send 用 unlockf 解锁 c
// sg 必须已经从 c 中出队
// ep 必须非 nil 并指向堆或调用者的栈
func send(c *hchan, sg *sudog, ep unsafe.Pointer, unlockf func(), skip int) {
	// Race detector 支持
	if raceenabled {
		if c.dataqsiz == 0 {
			// 无缓冲 channel 的同步
			racesync(c, sg)
		} else {
			// 假装我们通过缓冲区,即使我们直接复制
			// 注意只有在 raceenabled 时才需要增加 head/tail 位置
			racenotify(c, c.recvx, nil)
			racenotify(c, c.recvx, sg)
			c.recvx++
			if c.recvx == c.dataqsiz {
				c.recvx = 0
			}
			c.sendx = c.recvx // c.sendx = (c.sendx+1) % c.dataqsiz
		}
	}
	
	// 如果接收者有目标地址,直接复制数据
	if sg.elem != nil {
		sendDirect(c.elemtype, sg, ep)
		sg.elem = nil
	}
	
	gp := sg.g    // 获取等待的 goroutine
	unlockf()     // 解锁 channel
	gp.param = unsafe.Pointer(sg)
	sg.success = true
	if sg.releasetime != 0 {
		sg.releasetime = cputicks()
	}
	goready(gp, skip+1) // 唤醒等待的 goroutine
}

3.4 关键辅助函数详解

3.4.1 chanbuf 函数 - 缓冲区索引计算
// chanbuf 返回指向缓冲区第 i 个元素的指针
// 这是计算环形缓冲区中具体位置的核心函数
//
// chanbuf 应该是内部细节,但被广泛使用的包通过 linkname 访问它
// 耻辱殿堂的著名成员包括:
//   - github.com/fjl/memsize
//
// 不要删除或更改类型签名
// 参见 go.dev/issue/67401
//
//go:linkname chanbuf
func chanbuf(c *hchan, i uint) unsafe.Pointer {
	// 计算公式:buf + i * elemsize
	// buf: 缓冲区起始地址
	// i: 索引位置(sendx 或 recvx)
	// elemsize: 每个元素的大小
	return add(c.buf, uintptr(i)*uintptr(c.elemsize))
}

详细说明:

  • 作用: 将逻辑索引转换为实际内存地址
  • 环形特性: 索引会在 [0, dataqsiz) 范围内循环
  • 内存计算: 通过元素大小计算准确的内存偏移
  • 性能优化: 避免除法运算,使用乘法和加法
3.4.2 typedmemmove 函数 - 类型安全的内存复制
// typedmemmove 进行类型感知的内存移动
// 它会调用适当的写屏障来支持垃圾回收器
func typedmemmove(t *_type, dst, src unsafe.Pointer) {
	// 这个函数在 runtime 中实现,主要功能:
	// 1. 根据类型信息进行内存复制
	// 2. 如果类型包含指针,会调用写屏障
	// 3. 确保 GC 能正确跟踪指针引用
	
	if t.PtrBytes == 0 {
		// 类型不包含指针,使用快速复制
		memmove(dst, src, t.Size_)
	} else {
		// 类型包含指针,需要写屏障支持
		bulkBarrierPreWrite(uintptr(dst), uintptr(src), t.Size_)
		memmove(dst, src, t.Size_)
		if writeBarrier.cgo {
			cgoCheckMemmove(t, dst, src)
		}
	}
}

详细说明:

  • 类型安全: 根据类型信息确定复制策略
  • GC 支持: 自动处理包含指针的类型
  • 写屏障: 确保并发 GC 的正确性
  • CGO 兼容: 支持 CGO 环境下的内存检查
3.4.3 sendDirect 函数 - 直接发送优化
// sendDirect 实现跨栈直接内存复制
// 这是 Go 中少数几个运行中的 goroutine 写入另一个运行中 goroutine 栈的操作之一
// GC 假设栈写入只有在 goroutine 运行时才会发生,并且只由该 goroutine 完成
// 使用写屏障足以弥补违反该假设的情况,但写屏障必须工作
// typedmemmove 会调用 bulkBarrierPreWrite,但目标字节不在堆中,所以这不会有帮助
// 我们安排调用 memmove 和 typeBitsBulkBarrier 替代
func sendDirect(t *_type, sg *sudog, src unsafe.Pointer) {
	// src 在我们的栈上,dst 是另一个栈上的槽位

	// 一旦我们从 sg 中读取 sg.elem,如果目标栈被复制(收缩),
	// 它就不会再被更新。所以确保在读取和使用之间不能有抢占点
	dst := sg.elem
	
	// 设置类型位批量屏障,确保 GC 正确性
	typeBitsBulkBarrier(t, uintptr(dst), uintptr(src), t.Size_)
	
	// 不需要 cgo 写屏障检查,因为 dst 总是 Go 内存
	memmove(dst, src, t.Size_)
}

详细说明:

  • 跨栈复制: 直接在不同 goroutine 栈之间传递数据
  • 性能优化: 避免通过缓冲区的中转,减少一次内存复制
  • GC 安全: 特殊的写屏障处理确保 GC 正确性
  • 原子性: 整个操作在持有锁的情况下完成
3.4.4 goready 函数 - Goroutine 唤醒机制
// goready 将 goroutine 标记为可运行状态并将其加入运行队列
// 这是 Go 调度器的核心函数之一
func goready(gp *g, traceskip int) {
	// 检查 goroutine 状态
	systemstack(func() {
		// 将 goroutine 状态从等待改为可运行
		casgstatus(gp, _Gwaiting, _Grunnable)
		
		// 将 goroutine 加入全局或本地运行队列
		runqput(_p_, gp, true)
		
		// 如果有空闲的 P,尝试唤醒一个 M
		if atomic.Load(&sched.npidle) != 0 && atomic.Load(&sched.nmspinning) == 0 {
			wakep()
		}
	})
}

详细说明:

  • 状态转换: 将 goroutine 从 _Gwaiting 转为 _Grunnable
  • 队列管理: 智能选择全局或本地运行队列
  • 负载均衡: 必要时唤醒空闲的 M 来执行任务
  • 调度优化: 考虑当前系统负载进行最优调度决策

3.5 发送流程图解

graph TD
    A[开始: ch <- value] --> B[chansend1]
    B --> C[chansend]
    
    C --> D{channel == nil?}
    D -->|是| E{阻塞模式?}
    E -->|是| F[gopark 永久阻塞]
    E -->|否| G[返回 false]
    
    D -->|否| H{非阻塞 && 已关闭 && 已满?}
    H -->|是| I[返回 false]
    H -->|否| J[获取锁 lock]
    
    J --> K{已关闭?}
    K -->|是| L[panic: send on closed channel]
    
    K -->|否| M{有等待的接收者?}
    M -->|是| N[直接发送 send]
    N --> O[sendDirect 跨栈复制]
    O --> P[goready 唤醒接收者]
    P --> Q[返回 true]
    
    M -->|否| R{缓冲区有空间?}
    R -->|是| S[chanbuf 获取位置]
    S --> T[typedmemmove 复制数据]
    T --> U[更新 sendx qcount]
    U --> V[释放锁]
    V --> W[返回 true]
    
    R -->|否| X{阻塞模式?}
    X -->|否| Y[释放锁 返回 false]
    
    X -->|是| Z[创建 sudog]
    Z --> AA[加入 sendq 队列]
    AA --> BB[gopark 阻塞等待]
    BB --> CC[被唤醒]
    CC --> DD{因关闭而唤醒?}
    DD -->|是| EE[panic: send on closed channel]
    DD -->|否| FF[返回 true]
    
    style N fill:#90EE90
    style O fill:#87CEEB
    style T fill:#FFB6C1
    style L fill:#FF6B6B
    style EE fill:#FF6B6B
    style Z fill:#DDA0DD
    style AA fill:#DDA0DD
    style BB fill:#DDA0DD

3.6 发送流程总结

Channel 发送流程体现了以下设计精髓:

  1. 高效路径优化: 优先尝试直接发送和缓冲区写入
  2. 内存安全: 通过类型系统和写屏障确保 GC 正确性
  3. 公平调度: 通过等待队列保证 FIFO 语义
  4. 性能优化: 最小化锁持有时间和内存复制次数
  5. 错误处理: 清晰的错误检查和恢复机制

4. Channel 接收流程 (chanrecv)

4.1 接收操作入口

4.1.1 编译器转换
// 用户代码:
value := <-ch
value, ok := <-ch

// 编译器转换为:
chanrecv1(ch, &value)           // 单值接收
ok = chanrecv2(ch, &value)      // 带 ok 的接收
4.1.2 chanrecv1 和 chanrecv2 函数
// chanrecv1 是编译器生成的单值接收操作入口点
// 位于 go/src/runtime/chan.go
//go:nosplit
func chanrecv1(c *hchan, elem unsafe.Pointer) {
	// 调用通用接收函数,忽略 received 返回值
	// c: channel 指针
	// elem: 接收数据的目标地址
	// true: block=true,表示阻塞模式
	chanrecv(c, elem, true)
}

// chanrecv2 是编译器生成的带 ok 值的接收操作入口点
//go:nosplit
func chanrecv2(c *hchan, elem unsafe.Pointer) (received bool) {
	// 调用通用接收函数,返回是否成功接收
	_, received = chanrecv(c, elem, true)
	return
}

4.2 核心接收函数 chanrecv

// chanrecv 是 channel 接收操作的核心实现
// 参数说明:
// c: channel 指针
// ep: 接收数据的目标地址(可以为 nil,表示忽略接收的数据)
// block: 是否阻塞模式(true=阻塞,false=非阻塞)
// 返回值说明:
// selected: 是否选中了该 channel(用于 select 语句)
// received: 是否成功接收到数据(false 表示从已关闭的空 channel 接收)
func chanrecv(c *hchan, ep unsafe.Pointer, block bool) (selected, received bool) {
	// === 第一阶段:前置检查 ===
	
	// Race detector 不需要检查 ep,因为它总是在栈上或是反射分配的新内存
	if debugChan {
		print("chanrecv: chan=", c, "\n")
	}

	// 检查 channel 是否为 nil
	if c == nil {
		if !block {
			// 非阻塞模式:从 nil channel 接收立即返回 (false, false)
			return
		}
		// 阻塞模式:从 nil channel 接收会永久阻塞当前 goroutine
		gopark(nil, nil, waitReasonChanReceiveNilChan, traceBlockForever, 2)
		throw("unreachable") // 永远不会执行到这里
	}

	// Timer channel 特殊处理
	if c.timer != nil {
		c.timer.maybeRunChan()
	}

	// === 第二阶段:快速路径检查 ===
	// 对于非阻塞操作,在不获取锁的情况下进行快速失败检查
	if !block && empty(c) {
		// 在观察到 channel 没有准备好接收后,我们观察 channel 是否已关闭
		// 重新排序这些检查可能导致与关闭操作竞争时的错误行为
		// 例如,如果 channel 是开放且非空的,被关闭,然后被排空,
		// 重新排序的读取可能错误地指示"开放且空"
		// 为了防止重新排序,我们对两个检查都使用原子加载,
		// 并依赖于在同一锁下的独立临界区中进行排空和关闭
		// 当关闭一个有阻塞发送的无缓冲 channel 时,这个假设失败,
		// 但那是一个错误条件
		if atomic.Load(&c.closed) == 0 {
			// 因为 channel 不能重新打开,稍后观察到 channel 没有关闭
			// 意味着在第一次观察时它也没有关闭
			// 我们表现得就像在那一刻观察到了 channel,并报告接收无法进行
			return
		}
		// channel 已不可逆转地关闭。重新检查 channel 是否有任何待接收的数据,
		// 这些数据可能在上面的空检查和关闭检查之间到达
		// 在与这样的发送竞争时,这里也需要顺序一致性
		if empty(c) {
			// channel 已不可逆转地关闭且为空
			if raceenabled {
				raceacquire(c.raceaddr())
			}
			if ep != nil {
				// 清零接收目标
				typedmemclr(c.elemtype, ep)
			}
			return true, false // selected=true, received=false
		}
	}

	// 性能分析支持
	var t0 int64
	if blockprofilerate > 0 {
		t0 = cputicks()
	}

	// === 第三阶段:获取锁并进行详细检查 ===
	lock(&c.lock)

	// 检查 channel 状态
	if c.closed != 0 {
		if c.qcount == 0 {
			// channel 已关闭且缓冲区为空
			if raceenabled {
				raceacquire(c.raceaddr())
			}
			unlock(&c.lock)
			if ep != nil {
				// 清零接收目标
				typedmemclr(c.elemtype, ep)
			}
			return true, false // 从已关闭的空 channel 接收
		}
		// channel 已关闭,但缓冲区中还有数据,继续处理
	} else {
		// === 第四阶段:尝试从等待的发送者直接接收 ===
		// channel 未关闭,检查是否有等待的发送者
		if sg := c.sendq.dequeue(); sg != nil {
			// 找到等待的发送者。如果缓冲区大小为 0,直接从发送者接收值
			// 否则,从队列头部接收并将发送者的值添加到队列尾部
			// (两者都映射到相同的缓冲区槽位,因为队列是满的)
			recv(c, sg, ep, func() { unlock(&c.lock) }, 3)
			return true, true
		}
	}

	// === 第五阶段:尝试从缓冲区接收 ===
	if c.qcount > 0 {
		// 直接从队列接收
		qp := chanbuf(c, c.recvx) // 获取接收位置的指针
		if raceenabled {
			racenotify(c, c.recvx, nil)
		}
		if ep != nil {
			// 将数据复制到接收目标
			typedmemmove(c.elemtype, ep, qp)
		}
		// 清零缓冲区槽位
		typedmemclr(c.elemtype, qp)
		c.recvx++ // 移动接收索引
		if c.recvx == c.dataqsiz {
			c.recvx = 0 // 环形缓冲区,回到开头
		}
		c.qcount-- // 减少缓冲区中的元素数量
		unlock(&c.lock)
		return true, true
	}

	// === 第六阶段:缓冲区为空,检查是否阻塞 ===
	if !block {
		// 非阻塞模式且缓冲区为空,直接返回失败
		unlock(&c.lock)
		return false, false
	}

	// === 第七阶段:阻塞当前 goroutine ===
	// 没有发送者可用:在此 channel 上阻塞
	gp := getg()              // 获取当前 goroutine
	mysg := acquireSudog()    // 获取 sudog 结构用于等待队列
	mysg.releasetime = 0
	if t0 != 0 {
		mysg.releasetime = -1
	}
	
	// 在将 elem 赋值给 mysg 和将 mysg 加入 gp.waiting 之间不能有栈分裂
	// 因为 copystack 可能会在 gp.waiting 中找到它
	mysg.elem = ep
	mysg.waitlink = nil
	gp.waiting = mysg
	mysg.g = gp
	mysg.isSelect = false
	mysg.c = c
	gp.param = nil
	
	// 将当前 goroutine 加入接收等待队列
	c.recvq.enqueue(mysg)
	
	// Timer channel 特殊处理
	if c.timer != nil {
		blockTimerChan(c)
	}

	// 通知任何试图收缩我们栈的人,我们即将在 channel 上阻塞
	gp.parkingOnChan.Store(true)
	
	// 阻塞当前 goroutine
	gopark(chanparkcommit, unsafe.Pointer(&c.lock), waitReasonChanReceive, traceBlockChanRecv, 2)

	// === 第八阶段:被唤醒后的处理 ===
	// 某个人唤醒了我们
	if mysg != gp.waiting {
		throw("G waiting list is corrupted")
	}
	
	// Timer channel 清理
	if c.timer != nil {
		unblockTimerChan(c)
	}
	
	gp.waiting = nil
	gp.activeStackChans = false
	
	if mysg.releasetime > 0 {
		blockevent(mysg.releasetime-t0, 2)
	}
	
	success := mysg.success // 检查是否成功接收
	gp.param = nil
	mysg.c = nil
	releaseSudog(mysg) // 释放 sudog 结构
	
	return true, success
}

4.3 直接接收函数 recv

// recv 处理在满的 channel 上的接收操作
// 有 2 个部分:
// 1. 发送者 sg 发送的值被放入 channel
//    并且发送者被唤醒以继续其愉快的方式
// 2. 接收者(当前 G)接收的值被写入 ep
//
// 对于同步 channel,两个值是相同的
// 对于异步 channel,接收者从 channel 缓冲区获取其数据,
// 发送者的数据被放入 channel 缓冲区
// Channel c 必须是满的且已锁定。recv 用 unlockf 解锁 c
// sg 必须已经从 c 中出队
// 非 nil 的 ep 必须指向堆或调用者的栈
func recv(c *hchan, sg *sudog, ep unsafe.Pointer, unlockf func(), skip int) {
	if c.dataqsiz == 0 {
		// 无缓冲 channel
		if raceenabled {
			racesync(c, sg)
		}
		if ep != nil {
			// 直接从发送者复制数据
			recvDirect(c.elemtype, sg, ep)
		}
	} else {
          // 所以消息基本时先发送先接收,不会导致缓冲区一致未消费,而接收新的发送消息
		// 有缓冲 channel
		// 队列是满的。取队列头部的项目
		// 让发送者将其项目入队到队列尾部
		// 由于队列是满的,这两者都是相同的槽位
		qp := chanbuf(c, c.recvx)
		if raceenabled {
			racenotify(c, c.recvx, nil)
			racenotify(c, c.recvx, sg)
		}
		// 从队列复制数据到接收者
		if ep != nil {
			typedmemmove(c.elemtype, ep, qp)
		}
		// 从发送者复制数据到队列
		typedmemmove(c.elemtype, qp, sg.elem)
		c.recvx++
		if c.recvx == c.dataqsiz {
			c.recvx = 0
		}
		c.sendx = c.recvx // c.sendx = (c.sendx+1) % c.dataqsiz
	}
	sg.elem = nil
	gp := sg.g
	unlockf()
	gp.param = unsafe.Pointer(sg)
	sg.success = true
	if sg.releasetime != 0 {
		sg.releasetime = cputicks()
	}
	goready(gp, skip+1) // 唤醒等待的发送者
}

4.4 关键辅助函数详解

4.4.1 recvDirect 函数 - 直接接收优化
// recvDirect 实现跨栈直接内存复制(接收方向)
func recvDirect(t *_type, sg *sudog, dst unsafe.Pointer) {
	// dst 在我们的栈或堆上,src 在另一个栈上
	// channel 已锁定,所以 src 在此操作期间不会移动
	src := sg.elem
	
	// 设置类型位批量屏障,确保 GC 正确性
	typeBitsBulkBarrier(t, uintptr(dst), uintptr(src), t.Size_)
	
	// 直接内存复制
	memmove(dst, src, t.Size_)
}
4.4.2 empty 函数 - 空检查
// empty 报告从 c 读取是否会阻塞(即,channel 是空的)
// 它在返回的那一刻是原子正确和顺序一致的,
// 但由于 channel 是解锁的,channel 可能在之后立即变为非空
func empty(c *hchan) bool {
	// c.dataqsiz 是不可变的
	if c.dataqsiz == 0 {
		// 无缓冲 channel:检查是否有等待的发送者
		return atomic.Loadp(unsafe.Pointer(&c.sendq.first)) == nil
	}
	
	// c.timer 也是不可变的(在 make(chan) 后设置,但在任何 channel 操作前)
	// 所有 timer channel 都有 dataqsiz > 0
	if c.timer != nil {
		c.timer.maybeRunChan()
	}
	
	// 有缓冲 channel:检查缓冲区元素数量
	return atomic.Loaduint(&c.qcount) == 0
}

4.5 接收流程图解

graph TD
    A[开始: <-ch 或 val, ok := <-ch] --> B{单值还是带ok?}
    B -->|单值| C[chanrecv1]
    B -->|带ok| D[chanrecv2]
    C --> E[chanrecv]
    D --> E
    
    E --> F{channel == nil?}
    F -->|是| G{阻塞模式?}
    G -->|是| H[gopark 永久阻塞]
    G -->|否| I[返回 false, false]
    
    F -->|否| J{Timer Channel?}
    J -->|是| K[maybeRunChan]
    J -->|否| L{非阻塞 && 空?}
    K --> L
    
    L -->|是| M{已关闭?}
    M -->|否| N[返回 false, false]
    M -->|是| O{真的空?}
    O -->|是| P[清零目标变量]
    P --> Q[返回 true, false]
    O -->|否| R[获取锁 lock]
    
    L -->|否| R
    
    R --> S{已关闭且为空?}
    S -->|是| T[清零目标变量]
    T --> U[释放锁]
    U --> V[返回 true, false]
    
    S -->|否| W{有等待的发送者?}
    W -->|是| X[直接接收 recv]
    X --> Y[recvDirect 跨栈复制]
    Y --> Z[goready 唤醒发送者]
    Z --> AA[返回 true, true]
    
    W -->|否| BB{缓冲区有数据?}
    BB -->|是| CC[chanbuf 获取数据]
    CC --> DD[typedmemmove 复制到目标]
    DD --> EE[typedmemclr 清零槽位]
    EE --> FF[更新 recvx qcount]
    FF --> GG[释放锁]
    GG --> HH[返回 true, true]
    
    BB -->|否| II{阻塞模式?}
    II -->|否| JJ[释放锁 返回 false, false]
    
    II -->|是| KK[创建 sudog]
    KK --> LL[加入 recvq 队列]
    LL --> MM[gopark 阻塞等待]
    MM --> NN[被唤醒]
    NN --> OO{成功接收?}
    OO -->|是| PP[返回 true, true]
    OO -->|否| QQ[返回 true, false]
    
    style X fill:#90EE90
    style Y fill:#87CEEB
    style DD fill:#FFB6C1
    style P fill:#FFA500
    style T fill:#FFA500
    style KK fill:#DDA0DD
    style LL fill:#DDA0DD
    style MM fill:#DDA0DD

4.6 接收流程总结

Channel 接收流程的关键特点:

  1. 多种接收形式: 支持单值接收和带 ok 状态的接收
  2. 优雅的关闭处理: 从已关闭的 channel 接收会返回零值和 false
  3. 高效的直接传递: 优先从等待的发送者直接接收数据
  4. 环形缓冲区管理: 高效的索引管理和内存复制
  5. 公平调度: 通过等待队列确保接收者的公平性

4.7 发送和接收详细时序图

根据不同的 channel 状态和 goroutine 等待情况,发送和接收操作有三种典型的交互模式:

4.7.1 情况一:先有接收协程等待,发送时直接唤醒

这种情况下,接收者已经在等待,发送者可以直接将数据传递给接收者,无需通过缓冲区。

sequenceDiagram
    participant G1 as 接收协程 G1
    participant Ch as Channel
    participant G2 as 发送协程 G2
    
    Note over G1,G2: 场景:无缓冲 channel 或缓冲区为空
    
    rect rgb(255, 240, 245)
        Note over G1,Ch: 接收阶段
        G1->>+Ch: <-ch (chanrecv)
        Ch-->>Ch: 检查:无数据,无等待发送者
        Ch->>Ch: 创建 sudog,加入 recvq
        Ch->>Ch: gopark 阻塞接收者
        Note over G1: G1 进入等待状态
    end
    
    rect rgb(240, 248, 255)
        Note over G2,Ch: 发送阶段
        G2->>+Ch: ch <- value (chansend)
        Ch-->>Ch: 检查:有等待的接收者
        Ch->>Ch: 从 recvq 获取 G1
        Ch->>Ch: sendDirect 直接复制数据
        Ch->>Ch: goready 唤醒接收者
        Ch-->>-G2: 返回 true (发送成功)
        Ch-->>-G1: 接收完成,获得数据
        Note over G1: G1 继续执行其他逻辑
    end
    
    Note over G1,G2: 优势:零拷贝,直接传递,高效同步

关键特点:

  • 直接传递: 数据直接从发送者栈复制到接收者栈
  • 零缓冲: 不经过 channel 缓冲区
  • 即时唤醒: 发送操作立即唤醒等待的接收者
  • 高效同步: 实现了真正的同步通信
4.7.2 情况二:有缓冲区空间,异步发送和接收

这种情况下,发送者将数据写入缓冲区,接收者从缓冲区读取数据,两者可以异步进行。

sequenceDiagram
    participant G1 as 发送协程 G1
    participant Ch as Channel
    participant Buf as 环形缓冲区
    participant G2 as 接收协程 G2
    
    Note over G1,G2: 场景:有缓冲 channel,缓冲区未满
    
    rect rgb(240, 248, 255)
        Note over G1,Buf: 发送阶段
        G1->>+Ch: ch <- value1 (chansend)
        Ch-->>Ch: 检查:无等待接收者,缓冲区有空间
        Ch->>+Buf: chanbuf(sendx) 获取写入位置
        Ch->>Buf: typedmemmove(value1) 复制数据
        Buf-->>-Ch: 写入完成
        Ch->>Ch: 更新 sendx, qcount++
        Ch-->>-G1: 返回 true (发送成功)
        Note over G1: G1 继续执行其他逻辑
    end
    
    rect rgb(240, 255, 240)
        Note over Buf,G2: 接收阶段
        G2->>+Ch: <-ch (chanrecv)
        Ch-->>Ch: 检查:无等待发送者,缓冲区有数据
        Ch->>+Buf: chanbuf(recvx) 获取读取位置
        Ch->>Buf: typedmemmove(value1) 复制数据到接收者
        Ch->>Buf: typedmemclr() 清零槽位
        Buf-->>-Ch: 读取完成
        Ch->>Ch: 更新 recvx, qcount--
        Ch-->>-G2: 返回 value1, true
        Note over G2: G2 获得数据并继续执行
    end
    
    Note over G1,G2: 优势:发送和接收解耦,提高并发性能

关键特点:

  • 异步操作: 发送和接收可以独立进行
  • 缓冲管理: 通过环形缓冲区实现高效的队列操作
  • 索引维护: sendx 和 recvx 分别跟踪写入和读取位置
  • 内存复制: 数据需要经过两次复制(发送者→缓冲区→接收者)
4.7.3 情况三:无缓冲区,发送者阻塞等待接收者

这种情况下,发送者必须等待接收者出现,实现真正的同步通信。

sequenceDiagram
    participant G1 as 发送协程 G1
    participant Ch as Channel
    participant G2 as 接收协程 G2
    
    Note over G1,G2: 场景:无缓冲 channel 或缓冲区已满
    
    rect rgb(240, 248, 255)
        Note over G1,Ch: 发送阶段
        G1->>+Ch: ch <- value (chansend)
        Ch-->>Ch: 检查:无等待接收者,无缓冲区空间
        Ch->>Ch: 创建 sudog,保存 value 指针
        Ch->>Ch: 加入 sendq 等待队列
        Ch->>Ch: gopark 阻塞发送者
        Note over G1: G1 进入等待状态,持有 value
    end
    
    rect rgb(240, 255, 240)
        Note over G2,Ch: 接收阶段
        G2->>+Ch: <-ch (chanrecv)
        Ch-->>Ch: 检查:有等待的发送者
        Ch->>Ch: 从 sendq 获取 G1
        Ch->>Ch: recvDirect 直接复制数据
        Ch->>Ch: 设置 G1.success = true
        Ch->>Ch: goready 唤醒发送者
        Ch-->>-G2: 返回接收的数据
        Ch-->>-G1: 发送完成
        Note over G1: G1 继续执行其他逻辑
    end
    
    Note over G1,G2: 实现了严格的同步语义

关键特点:

  • 严格同步: 发送和接收必须配对进行
  • 阻塞等待: 发送者阻塞直到接收者出现
  • 直接交换: 对于无缓冲 channel,数据直接交换

这三种模式展示了 Go channel 的灵活性和高效性,能够适应不同的并发通信需求,从高性能的异步处理到严格的同步协调都能很好地支持。

5. Channel 关闭流程 (closechan)

5.1 关闭操作入口

5.1.1 编译器转换和用户接口
// 用户代码:
close(ch)

// 编译器转换为:
closechan(ch)

// 也可以通过反射调用:
reflect.ValueOf(ch).Close()  // 最终调用 reflect_chanclose

5.2 核心关闭函数 closechan

// closechan 是关闭 channel 的核心实现
// 位于 go/src/runtime/chan.go
func closechan(c *hchan) {
	// === 第一阶段:参数检查 ===
	if c == nil {
		// 关闭 nil channel 会触发 panic
		panic(plainError("close of nil channel"))
	}

	// === 第二阶段:获取锁并检查状态 ===
	lock(&c.lock)
	if c.closed != 0 {
		// 重复关闭已关闭的 channel 会触发 panic
		unlock(&c.lock)
		panic(plainError("close of closed channel"))
	}

	// Race detector 支持
	if raceenabled {
		callerpc := getcallerpc()
		racewritepc(c.raceaddr(), callerpc, abi.FuncPCABIInternal(closechan))
		racerelease(c.raceaddr())
	}

	// === 第三阶段:标记 channel 为已关闭 ===
	c.closed = 1

	// === 第四阶段:准备唤醒所有等待的 goroutine ===
	var glist gList // 用于收集所有需要唤醒的 goroutine

	// === 第五阶段:释放所有等待的接收者 ===
	for {
		sg := c.recvq.dequeue() // 从接收等待队列中取出一个等待的接收者
		if sg == nil {
			break // 队列为空,退出循环
		}
		if sg.elem != nil {
			// 清零接收目标,因为 channel 已关闭
			typedmemclr(c.elemtype, sg.elem)
			sg.elem = nil
		}
		if sg.releasetime != 0 {
			sg.releasetime = cputicks()
		}
		gp := sg.g
		gp.param = unsafe.Pointer(sg)
		sg.success = false // 标记为未成功接收(因为 channel 已关闭)
		if raceenabled {
			raceacquireg(gp, c.raceaddr())
		}
		glist.push(gp) // 将 goroutine 加入待唤醒列表
	}

	// === 第六阶段:释放所有等待的发送者(它们将 panic) ===
	for {
		sg := c.sendq.dequeue() // 从发送等待队列中取出一个等待的发送者
		if sg == nil {
			break // 队列为空,退出循环
		}
		sg.elem = nil
		if sg.releasetime != 0 {
			sg.releasetime = cputicks()
		}
		gp := sg.g
		gp.param = unsafe.Pointer(sg)
		sg.success = false // 标记为未成功发送(将导致 panic)
		if raceenabled {
			raceacquireg(gp, c.raceaddr())
		}
		glist.push(gp) // 将 goroutine 加入待唤醒列表
	}
	
	// === 第七阶段:释放锁 ===
	unlock(&c.lock)

	// === 第八阶段:唤醒所有收集的 goroutine ===
	// 现在我们已经释放了 channel 锁,可以安全地唤醒所有 Goroutine
	for !glist.empty() {
		gp := glist.pop()
		gp.schedlink = 0
		goready(gp, 3) // 唤醒 goroutine
	}
}

发送端panic

closed := !mysg.success
	gp.param = nil
	if mysg.releasetime > 0 {
		blockevent(mysg.releasetime-t0, 2)
	}
	mysg.c = nil
	releaseSudog(mysg)
	if closed {
		if c.closed == 0 {
			throw("chansend: spurious wakeup")
		}
		panic(plainError("send on closed channel"))
	}

5.3 关闭流程图解

graph TD
    A[开始: close ch] --> B[closechan]
    
    B --> C{channel == nil?}
    C -->|是| D[panic: close of nil channel]
    
    C -->|否| E[获取锁 lock]
    E --> F{已关闭?}
    F -->|是| G[释放锁]
    G --> H[panic: close of closed channel]
    
    F -->|否| I[Race detector 支持]
    I --> J[标记 c.closed = 1]
    J --> K[初始化 glist]
    
    K --> L[遍历接收等待队列]
    L --> M[c.recvq.dequeue]
    M --> N{有接收者?}
    
    N -->|否| O[遍历发送等待队列]
    N -->|是| P[清零接收目标]
    P --> Q[sg.success = false]
    Q --> R[加入 glist]
    R --> L
    
    O --> S[c.sendq.dequeue]
    S --> T{有发送者?}
    
    T -->|否| U[释放锁]
    T -->|是| V[sg.elem = nil]
    V --> W[sg.success = false]
    W --> X[加入 glist]
    X --> O
    
    U --> Y[遍历 glist]
    Y --> Z[glist.pop]
    Z --> AA{有 goroutine?}
    
    AA -->|否| BB[关闭完成]
    AA -->|是| CC[goready 唤醒]
    CC --> Y
    
    CC --> DD[接收者: 返回零值和 false]
    CC --> EE[发送者: panic]
    
    style D fill:#FF6B6B
    style H fill:#FF6B6B
    style P fill:#87CEEB
    style V fill:#87CEEB
    style CC fill:#90EE90
    style DD fill:#FFB6C1
    style EE fill:#FFB6C1

5.4 关闭操作的影响

5.4.1 对等待接收者的影响
// 示例:关闭对接收者的影响
func demonstrateCloseEffectOnReceivers() {
    ch := make(chan int, 2)
    
    // 发送一些数据
    ch <- 1
    ch <- 2
    
    // 启动接收者
    go func() {
        for {
            val, ok := <-ch
            if !ok {
                fmt.Println("Channel 已关闭")
                break
            }
            fmt.Printf("接收到: %d\n", val)
        }
    }()
    
    time.Sleep(100 * time.Millisecond)
    close(ch) // 关闭 channel
    
    // 输出:
    // 接收到: 1
    // 接收到: 2
    // Channel 已关闭
}
5.4.2 对等待发送者的影响
// 示例:关闭对发送者的影响
func demonstrateCloseEffectOnSenders() {
    ch := make(chan int) // 无缓冲 channel
    
    // 启动发送者(会阻塞)
    go func() {
        defer func() {
            if r := recover(); r != nil {
                fmt.Printf("发送者 panic: %v\n", r)
            }
        }()
        
        ch <- 42 // 这会阻塞,直到 channel 被关闭
        fmt.Println("发送成功") // 永远不会执行
    }()
    
    time.Sleep(100 * time.Millisecond)
    close(ch) // 关闭 channel,导致等待的发送者 panic
    
    // 输出:
    // 发送者 panic: send on closed channel
}

5.5 关闭流程总结

Channel 关闭流程的关键特点:

  1. 严格的错误检查: 防止关闭 nil channel 或重复关闭
  2. 批量唤醒机制: 高效地唤醒所有等待的 goroutine
  3. 优雅的状态转换: 接收者获得零值,发送者触发 panic
  4. 内存安全: 正确清理内存和类型信息
  5. 并发安全: 通过锁机制确保操作的原子性

这种设计确保了 channel 关闭操作的可靠性和一致性,为 Go 并发编程提供了坚实的基础。

6. Channel 常见错误使用方式及避免方法

6.1 致命错误 - 会导致 Panic

6.1.1 向已关闭的 Channel 发送数据
// ❌ 错误示例:向已关闭的 channel 发送数据
func sendToClosedChannel() {
    ch := make(chan int, 1)
    close(ch)
    
    // 这会导致 panic: send on closed channel
    ch <- 1
}

// ✅ 正确做法:使用 defer 和 recover,或者合理设计避免此情况
func safeSendToChannel() {
    ch := make(chan int, 1)
    
    // 方法1:使用 defer 确保只关闭一次
    var once sync.Once
    defer once.Do(func() { close(ch) })
    
    // 方法2:使用 select 非阻塞发送
    select {
    case ch <- 1:
        fmt.Println("发送成功")
    case <-time.After(time.Second):
        fmt.Println("发送超时")
    }
}
6.1.2 重复关闭同一个 Channel
// ❌ 错误示例:重复关闭 channel
func doubleCloseChannel() {
    ch := make(chan int)
    close(ch)
    // 这会导致 panic: close of closed channel
    close(ch)
}

// ✅ 正确做法:使用 sync.Once 确保只关闭一次
func safeCloseChannel() {
    ch := make(chan int)
    var once sync.Once
    
    // 可以安全地多次调用,但只会关闭一次
    closeFunc := func() {
        once.Do(func() {
            close(ch)
            fmt.Println("Channel 已关闭")
        })
    }
    
    closeFunc() // 第一次调用,真正关闭
    closeFunc() // 第二次调用,不执行任何操作
}
6.1.3 关闭 nil Channel
// ❌ 错误示例:关闭 nil channel
func closeNilChannel() {
    var ch chan int
    // 这会导致 panic: close of nil channel
    close(ch)
}

// ✅ 正确做法:检查 channel 是否为 nil
func safeCloseNilChannel() {
    var ch chan int
    
    if ch != nil {
        close(ch)
    } else {
        fmt.Println("Channel 为 nil,无需关闭")
    }
}

6.2 阻塞问题 - 会导致死锁

6.2.1 向无缓冲 Channel 发送数据但没有接收者
// ❌ 错误示例:向无缓冲 channel 发送数据但没有接收者
func deadlockUnbufferedSend() {
    ch := make(chan int)
    
    // 这会导致死锁,因为没有接收者
    ch <- 1 // fatal error: all goroutines are asleep - deadlock!
    
    fmt.Println("永远不会执行")
}

// ✅ 正确做法:确保有接收者或使用缓冲 channel
func correctUnbufferedSend() {
    ch := make(chan int)
    
    // 方法1:启动接收者 goroutine
    go func() {
        value := <-ch
        fmt.Printf("接收到: %d\n", value)
    }()
    
    ch <- 1 // 现在可以安全发送
    time.Sleep(100 * time.Millisecond) // 等待 goroutine 完成
    
    // 方法2:使用缓冲 channel
    bufferedCh := make(chan int, 1)
    bufferedCh <- 2 // 不会阻塞
    fmt.Printf("缓冲发送: %d\n", <-bufferedCh)
}
6.2.2 从无缓冲 Channel 接收数据但没有发送者
// ❌ 错误示例:从无缓冲 channel 接收数据但没有发送者
func deadlockUnbufferedRecv() {
    ch := make(chan int)
    
    // 这会导致死锁,因为没有发送者
    value := <-ch // fatal error: all goroutines are asleep - deadlock!
    
    fmt.Printf("永远不会执行: %d\n", value)
}

// ✅ 正确做法:确保有发送者或使用超时
func correctUnbufferedRecv() {
    ch := make(chan int)
    
    // 方法1:启动发送者 goroutine
    go func() {
        ch <- 42
    }()
    
    value := <-ch
    fmt.Printf("接收到: %d\n", value)
    
    // 方法2:使用 select 和超时
    timeoutCh := make(chan int)
    select {
    case value := <-timeoutCh:
        fmt.Printf("接收到: %d\n", value)
    case <-time.After(100 * time.Millisecond):
        fmt.Println("接收超时")
    }
}

6.3 资源泄漏 - Goroutine 泄漏

6.3.1 忘记关闭 Channel 导致 Goroutine 泄漏
// ❌ 错误示例:忘记关闭 channel 导致 goroutine 泄漏
func goroutineLeakExample() {
    ch := make(chan int)
    
    // 启动一个永远等待的 goroutine
    go func() {
        for value := range ch { // 如果 ch 永远不关闭,这个 goroutine 会永远阻塞
            fmt.Printf("处理: %d\n", value)
        }
        fmt.Println("Goroutine 退出") // 永远不会执行
    }()
    
    // 发送一些数据
    ch <- 1
    ch <- 2
    
    // 忘记关闭 channel!goroutine 会泄漏
    // close(ch) // 忘记了这行
    
    time.Sleep(100 * time.Millisecond)
} // 函数结束,但 goroutine 仍在运行

// ✅ 正确做法:始终确保关闭 channel
func correctGoroutineManagement() {
    ch := make(chan int)
    
    // 使用 defer 确保 channel 被关闭
    defer close(ch)
    
    go func() {
        for value := range ch {
            fmt.Printf("处理: %d\n", value)
        }
        fmt.Println("Goroutine 正常退出")
    }()
    
    // 发送数据
    ch <- 1
    ch <- 2
    
    // defer 会自动关闭 channel,goroutine 能正常退出
    time.Sleep(100 * time.Millisecond)
}
6.3.2 使用 Context 优雅地取消 Goroutine
// ✅ 更好的做法:使用 context 进行 goroutine 管理
func contextBasedGoroutineManagement() {
    ctx, cancel := context.WithTimeout(context.Background(), 2*time.Second)
    defer cancel()
    
    ch := make(chan int)
    
    go func() {
        defer fmt.Println("Worker goroutine 退出")
        
        for {
            select {
            case value := <-ch:
                fmt.Printf("处理: %d\n", value)
            case <-ctx.Done():
                fmt.Println("收到取消信号")
                return
            }
        }
    }()
    
    // 发送数据
    ch <- 1
    ch <- 2
    
    time.Sleep(100 * time.Millisecond)
    
    // context 超时或手动取消会优雅地停止 goroutine
}

6.4 逻辑错误 - 不正确的并发模式

6.4.1 错误的发布-订阅模式
// ❌ 错误示例:不正确的发布-订阅模式
func incorrectPubSub() {
    ch := make(chan string, 1)
    
    // 多个订阅者尝试从同一个 channel 接收
    for i := 0; i < 3; i++ {
        go func(id int) {
            // 问题:只有一个 goroutine 能接收到消息
            msg := <-ch
            fmt.Printf("订阅者 %d 收到: %s\n", id, msg)
        }(i)
    }
    
    time.Sleep(10 * time.Millisecond)
    ch <- "重要消息" // 只有一个订阅者能收到
    
    time.Sleep(100 * time.Millisecond)
}

// ✅ 正确做法:为每个订阅者创建独立的 channel
func correctPubSub() {
    type PubSub struct {
        subscribers []chan string
        mutex       sync.RWMutex
    }
    
    ps := &PubSub{}
    
    // 订阅方法
    subscribe := func() <-chan string {
        ps.mutex.Lock()
        defer ps.mutex.Unlock()
        
        ch := make(chan string, 1)
        ps.subscribers = append(ps.subscribers, ch)
        return ch
    }
    
    // 发布方法
    publish := func(msg string) {
        ps.mutex.RLock()
        defer ps.mutex.RUnlock()
        
        for _, ch := range ps.subscribers {
            select {
            case ch <- msg:
            default: // 避免阻塞
            }
        }
    }
    
    // 创建多个订阅者
    for i := 0; i < 3; i++ {
        go func(id int) {
            ch := subscribe()
            msg := <-ch
            fmt.Printf("订阅者 %d 收到: %s\n", id, msg)
        }(i)
    }
    
    time.Sleep(10 * time.Millisecond)
    publish("重要消息") // 所有订阅者都能收到
    
    time.Sleep(100 * time.Millisecond)
}
6.4.2 错误的生产者-消费者比例
// ❌ 错误示例:生产者太快,消费者太慢,导致内存问题
func incorrectProducerConsumer() {
    ch := make(chan int, 10) // 缓冲区太小
    
    // 快速生产者
    go func() {
        for i := 0; i < 1000; i++ {
            ch <- i // 会阻塞,因为消费者太慢
            fmt.Printf("生产: %d\n", i)
        }
        close(ch)
    }()
    
    // 慢速消费者
    go func() {
        for value := range ch {
            time.Sleep(10 * time.Millisecond) // 模拟慢速处理
            fmt.Printf("消费: %d\n", value)
        }
    }()
    
    time.Sleep(5 * time.Second)
}

// ✅ 正确做法:平衡生产者和消费者,使用适当的缓冲区
func correctProducerConsumer() {
    // 使用更大的缓冲区或无缓冲区配合多个消费者
    ch := make(chan int, 100)
    
    // 生产者
    go func() {
        defer close(ch)
        for i := 0; i < 1000; i++ {
            ch <- i
        }
    }()
    
    // 多个消费者处理
    var wg sync.WaitGroup
    numConsumers := 3
    
    for i := 0; i < numConsumers; i++ {
        wg.Add(1)
        go func(id int) {
            defer wg.Done()
            for value := range ch {
                // 模拟处理时间
                time.Sleep(time.Millisecond)
                fmt.Printf("消费者 %d 处理: %d\n", id, value)
            }
        }(i)
    }
    
    wg.Wait()
    fmt.Println("所有数据处理完成")
}

6.5 性能问题

6.5.1 过度使用 Channel 导致性能下降
// ❌ 错误示例:过度使用 channel 进行简单计算
func overuseChannel() {
    add := func(a, b int) int {
        ch := make(chan int, 1)
        go func() {
            ch <- a + b
        }()
        return <-ch
    }
    
    start := time.Now()
    sum := 0
    for i := 0; i < 10000; i++ {
        sum += add(i, i+1) // 每次都创建 goroutine 和 channel
    }
    fmt.Printf("过度使用 channel: %v, 结果: %d\n", time.Since(start), sum)
}

// ✅ 正确做法:只在需要并发通信时使用 channel
func correctChannelUsage() {
    // 对于简单计算,直接计算更高效
    add := func(a, b int) int {
        return a + b
    }
    
    start := time.Now()
    sum := 0
    for i := 0; i < 10000; i++ {
        sum += add(i, i+1)
    }
    fmt.Printf("直接计算: %v, 结果: %d\n", time.Since(start), sum)
    
    // 适合使用 channel 的场景:工作池
    jobs := make(chan int, 100)
    results := make(chan int, 100)
    
    // 启动工作者
    for w := 0; w < 3; w++ {
        go func() {
            for job := range jobs {
                results <- job * job // 计算平方
            }
        }()
    }
    
    // 发送工作
    go func() {
        defer close(jobs)
        for i := 1; i <= 10; i++ {
            jobs <- i
        }
    }()
    
    // 收集结果
    for i := 0; i < 10; i++ {
        result := <-results
        fmt.Printf("结果: %d\n", result)
    }
}

6.6 错误使用总结表

graph LR
    subgraph "Channel 错误使用分类" ["错误使用分类"]
        A["致命错误"]
        B["阻塞问题"]
        C["资源泄漏"]
        D["逻辑错误"]
        E["性能问题"]
    end
    
    A --> A1["向已关闭channel发送"]
    A --> A2["关闭已关闭channel"]
    A --> A3["关闭nil channel"]
    
    B --> B1["无缓冲channel死锁"]
    B --> B2["select无default阻塞"]
    B --> B3["goroutine泄漏"]
    
    C --> C1["channel未关闭"]
    C --> C2["goroutine无法退出"]
    C --> C3["内存持续增长"]
    
    D --> D1["忘记关闭channel"]
    D --> D2["range遍历未关闭channel"]
    D --> D3["错误的channel方向"]
    
    E --> E1["过度使用缓冲channel"]
    E --> E2["不必要的goroutine"]
    E --> E3["频繁创建channel"]
    
    classDef errorClass fill:#ffebee,stroke:#f44336,stroke-width:1px,font-size:10px
    classDef blockClass fill:#e3f2fd,stroke:#2196f3,stroke-width:1px,font-size:10px
    classDef leakClass fill:#f3e5f5,stroke:#9c27b0,stroke-width:1px,font-size:10px
    classDef logicClass fill:#e8f5e8,stroke:#4caf50,stroke-width:1px,font-size:10px
    classDef perfClass fill:#fff3e0,stroke:#ff9800,stroke-width:1px,font-size:10px
    
    class A,A1,A2,A3 errorClass
    class B,B1,B2,B3 blockClass
    class C,C1,C2,C3 leakClass
    class D,D1,D2,D3 logicClass
    class E,E1,E2,E3 perfClass

6.7 最佳实践建议

  1. 遵循关闭原则: 只有发送者应该关闭 channel
  2. 使用 defer: 在函数开始就用 defer 确保资源清理
  3. 利用 context: 使用 context 进行超时和取消控制
  4. 适当的缓冲区: 根据实际需要设置合理的缓冲区大小
  5. 避免过度设计: 简单问题用简单方案,复杂问题才用 channel
  6. 监控 goroutine: 定期检查 goroutine 数量,避免泄漏
  7. 测试并发代码: 使用 race detector 和压力测试
  8. 文档化设计: 清晰注释 channel 的用途和生命周期

通过避免这些常见错误并遵循最佳实践,可以写出更可靠、高效的 Go 并发程序。

总结

Go 语言的 channel 是一个精心设计的并发原语,它不仅实现了 goroutine 间的安全通信,更体现了 Go 语言"不要通过共享内存来通信,而要通过通信来共享内存"的设计哲学。从底层实现来看,channel 通过 hchan 结构体、环形缓冲区、等待队列和互斥锁等机制,在保证线程安全的同时实现了高效的数据传递。无论是无缓冲 channel 的同步通信,还是有缓冲 channel 的异步通信,都为 Go 程序员提供了强大而优雅的并发编程工具。理解 channel 的底层机制不仅有助于写出更高效的并发代码,更能帮助我们避免常见的并发陷阱,构建出健壮可靠的分布式系统。