C语言数据类型和变量

75 阅读3分钟

一、数据类型()

1.基本类型(整形类型、浮点型类型) 

整形类型

  • int(整形类型)                                  
  • short (短整型)
  • long(长整形)
  • long long (双长整形)
  • char(字符型)

1.1整形变量的符号属性

1.有符号属性

例如 :int =【signed】int 

在C语言中默认为有符号

2.无符号属性

在整形变量前面加上(unsigned)表示无符号

例如:unsigned int(无符号基本整形)

其他的基本整形如此形式   :unsigned(基本整形)

浮点型

  • float(精度浮点型)
  • double(双精度浮点型)

基本类型所占据的字节大小

​编辑基本整形还包括    bool(布尔型)

bool类型是C语言中的一种基本数据类型,用于表示逻辑值,即真或假。 它的取值只有两个,分别是true和false。在C语言中,bool类型的使用非常广泛,可以用于条件判断、循环控制、函数返回值等多个方面。

派生类型

  • 指针类型     (*)
  • 数组类型     (【】)
  • 结构体类型  (struct)
  • 共用体类型  (union)

1.2 、C 语言中各个基本类型的取值范围

  • char:-128到127或0到255
  • unsigned char:0到255
  • signed char:-128到127
  • short:-32,768到32,767
  • unsigned short:0到65,535
  • int:-2,147,483,648到2,147,483,647
  • unsigned int:0到4,294,967,295
  • long:-2,147,483,648到2,147,483,647
  • unsigned long:0到4,294,967,295
  • float:1.2E-38到3.4E+38
  • double:2.3E-308到1.7E+308

1.3对于数据类型的说明

  1. 整个数据类型还包括 :枚举类型(enum)和 空类型(void)
  2. 基本类型(包括整型和浮点型)和枚举类型变量的值都是数值,统称为算术类型(arithmetic type)。
  3. 算术类型和指针类型统称为纯量类型(scalar type),因为其变量的值是以数字来表示的。
  4. 校举类型是程序中用户定义的整数类型。
  5. 数组类型和结构体类型统称为组合类型(aggregate type)。

二、常量与变量

C语⾔中把经常变化的值称为变量,不变的值称为常量。

变量,怎么定义呢?

​编辑

特别的讲:变量在创建的时候就给⼀个初始值,就叫初始化。

2.1变量的分类

可分为全局变量和局部变量;

​编辑

那么输出结果是什么样呢?

​编辑

可见,其实当局部变量和全局变量同名的时候,局部变量优先使⽤。

2.2算数操作符

+、-、*、/、%(双目操作符)

​编辑

2.3自增和自减(单目操作符)

++i  在使用i之前,先使用i的值在加1。
i++  在使用i之前,使用i的值在加1。

2.4强制类型转换

​编辑

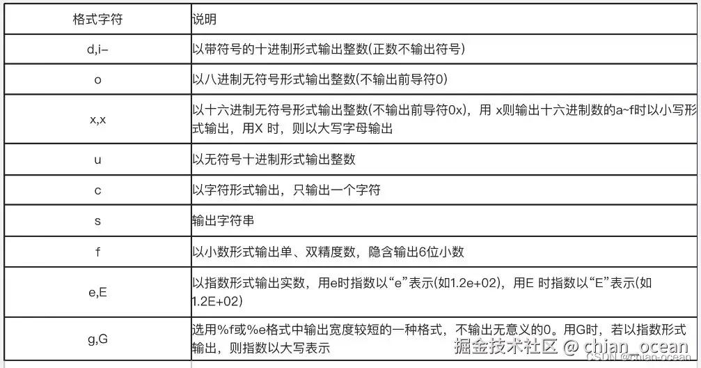
2.4 printf函数和scanf函数

printf函数的一般格式

​编辑c

​编辑

scanf 函数

​编辑

scanf函数格式格式字符是与printf函数大致是一样的