AI记账的“最终形态”:我设计的6级智能流水线全解析(掘金/CSDN)

234 阅读6分钟

大家好,我是Jason。

AI的浪潮已经汹涌而来,“所有场景都值得用AI重做一遍”这句话,我们可能都听腻了。但一个关键问题是: “重做”,仅仅是简单地给产品套用一个大模型API吗?

在过去的几个月里,我从0到1开发了一款个人AI记账App。这个过程,让我从最初“一把梭哈调用API”的简单想法,逐步演进并设计出了一套我称之为“6级智能流水线”的混合处理系统。

今天,我想把这套系统的完整设计思路分享出来,探讨在AI时代,一个真正“智能”的应用,其流程应该是什么样的。


我们先来看看传统记账应用的用户流程:

  1. 打开App → 点击添加 → 手动输入金额
  2. 选择分类(从20+个选项中找)→ 填写商品说明 (可选→ 选择交易日期 → 填写备注)
  3. 选择账户 → 确认保存

整个过程至少需要6-8次点击,耗时30-60秒。

这就是为什么90%的人都无法坚持记账的原因。不是因为懒,而是因为认知负担太重。每次记账都要做这么多决策,谁受得了?

理想的AI记账应该是这样的

用户操作: 拍照 → 等待2秒 → 确认(可选)

系统处理: 在这2秒内,AI完成了6个核心任务:

  • 识别金额
  • 推断日期时间
  • 提取商品描述
  • 判断支付账户
  • 预测消费分类
  • 确定收支类型

为了实现这个目标,我设计了一套6站式的智能处理流水线:

🚉 第一站:预清洗模块(数据净化)

任务: 数据净化,去除OCR识别中的噪声信息

输入: "支付成功!点击查看明细 ¥32.50 星巴克..."
输出: "¥32.50 星巴克..."

核心技术: 停用词过滤 + 格式标准化

耗时: <5ms

🚉 第二站:结构化信息提取模块(正则匹配)

任务:正则表达式快速提取确定性信息(需要通用化匹配各种场景)

  • 金额提取: ¥\s?(\d{1,3}(,\d{3})*(.\d+)?|\d+(.\d+)?|.\d+)
  • 日期提取: \d{4}[-/年]\s?(0?[1-9]|1[0-2])[-/月]\s?(0?[1-9]|[12][0-9]|3[01])日?\s*(?:[ ]|T)?\s*(?:([01]?\d|2[0-3]):([0-5]?\d)(?::([0-5]?\d))?)?
  • 收支类型初判: 关键词匹配("支付"→支出,"退款"→收入,...)

耗时: <10ms

🚉 第三站:并行 AI 识别模块(Core ML本地AI)

任务: 本地BERT模型并行处理

我微调了两个BERT模型:

  • NER模型: 提取商品名称、账户
  • 分类模型: 预测交易分类
  • 同时输出模型置信度,供后续参考。

耗时: 50-100ms(本地推理)

🚉 第四站:个性化偏好校准模块

任务: 基于用户历史习惯进行智能修正

这是整套系统的核心亮点。系统会学习用户的分类习惯:

  • 如果用户之前把"星巴克"归类为"人情往来"(请客户)
  • 系统会记住这个偏好,下次自动推荐相同分类
  • 置信度会显著提升(从0.85→0.95)

耗时: <20ms(本地数据库查询+规则匹配)

🚉 第五站:置信度融合与云端增强

任务: 综合评估,决定是否需要云端增强

核心算法:最终置信度 = 模型分数×0.4 + 历史偏好分×0.5 + 映射相似度×0.1

  • 如果总分 ≥ 0.8:直接输出结果
  • 如果总分 < 0.8:调用云端大模型进行增强

耗时:

  • 本地决策:<5ms
  • 云端调用(低置信度场景):1-3s

🚉 第六站:结构化输出与动态学习

任务:输出结构化 JSON,包含字段值和每一项的置信度。同时动态更新用户偏好库,为后续预测提供依据。

{
  "amount": {"value": 32.00, "confidence": 0.99},
  "transaction_date": {"value": "2025-06-19T08:30:00Z", "confidence": 0.99},
  "description": {"value": "星巴克拿铁", "confidence": 0.85},
  "account": {"value": "招商银行信用卡", "confidence": 0.88},
  "category": {"value": "人情往来", "confidence": 0.92},
  "transaction_type": {"value": "支出", "confidence": 0.95}
}

耗时: <5ms

总耗时:

  • 高置信度场景(80%) :<500ms(纯本地处理)
  • 低置信度场景(20%) :2-5s(含云端调用)

通过这个记账App项目,我深刻体会到了AI应用开发的魅力和挑战。接下来,我准备系统性地分享我的学习路径:

🎯 第一阶段:模型微调实战

  • 数据处理: 如何构建高质量的训练数据集(下期预告:《微调第一步数据集的准备是如何让我崩溃的...》)
  • 模型微调: BERT(NER任务 + 文本分类),GPT(回答风格微调)
  • 模型优化: 压缩技巧:量化、剪枝、蒸馏
  • 部署实践: Core ML转换与移动端集成

🎯 第二阶段:RAG (检索增强生成): 探索如何结合外部知识库,让AI回答更专业、更具体的问题。

🎯 第三阶段:Agent智能体开发: 尝试构建能自主规划、执行复杂任务的AI智能体。

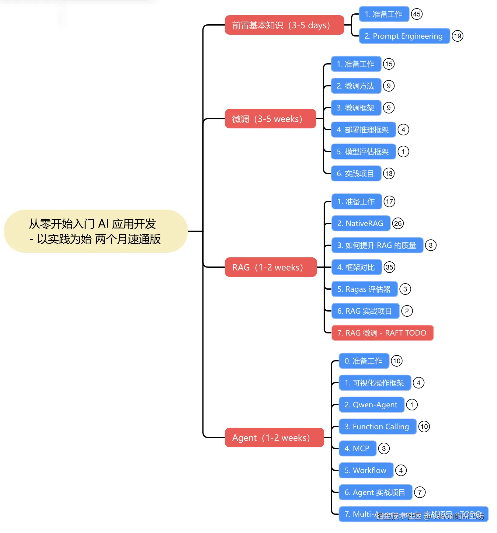
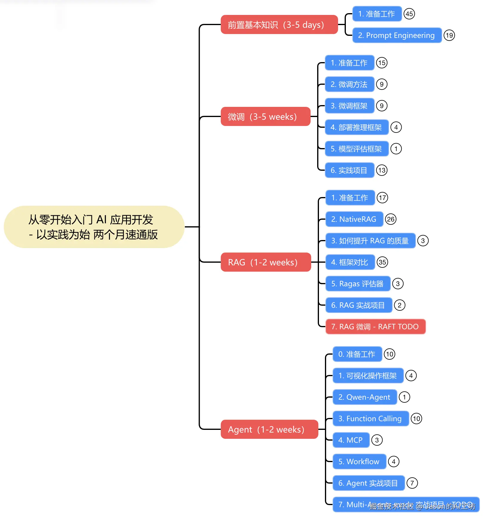
完整版的学习路径图我已经肝出来了,欢迎关注即可领取。 image-20250624191641250.png

📢 预告:我将启动一个「AI 应用开发学习系列」

为了系统分享我的开发经验与踩坑总结,我计划推出一个 AI 应用落地专题系列,可能会通过以下几种方式发布:

  • 公众号 / 专栏 图文连载
  • CSDN / 掘金 技术细节沉淀
  • 知乎长文与回答
  • 知识星球(可能设为进阶实战分享)

这个系列会以「AI记账App」为起点,逐步扩展到智能问答、RAG知识库、Agent 设计等真实的场景式 AI 应用。

如果你对AI应用开发感兴趣,或者正在做类似的项目,欢迎在评论区交流。我会根据大家的反馈来决定具体的分享形式。

写在最后

AI应用开发不是简单的API调用,而是需要深入理解业务场景,合理设计技术架构,持续优化用户体验的系统工程。

通过这个记账App项目,我学到的不仅仅是技术,更是如何用AI真正解决实际问题的思维方式。

希望这篇文章对正在探索AI应用开发的你有所启发。如果你有任何问题或想法,随时欢迎交流讨论!


关于作者:专注于AI应用开发的实践者,目前在探索如何将AI技术落地到具体的产品场景中。如果你也在这条路上,让我们一起学习进步!