摘要
本文主要探讨了阿里巴巴数据应用的实践与发展,包括生意参谋在电商领域的应用以及阿里巴巴内部数据产品平台的建设。生意参谋通过数据驱动帮助商家优化运营,如周黑鸭利用其预测销量减少商品过期问题,烟花烫通过“赛马”机制提升销售额。未来,生意参谋将拓展全渠道数据服务,打造个性化数据分析门户。阿里巴巴内部数据产品平台则经历了从临时需求到成熟平台的四个阶段,为不同角色员工提供数据监控、分析和决策支持,助力商业决策。
1. 数据应用背景
数据仓库的建设,是企业迈向数据驱动战略的基础工程。它统一数据语言、连接业务链路、提升数据可用性,是支撑报表分析、业务洞察、智能决策不可或缺的“数据中枢”。在数仓(数据仓库)中,数据应用背景是指为什么企业要建设数据仓库,以及它如何服务于企业的各类数据分析和决策需求。下面是详细解析:
1.1. ✅ 数据应用背景的核心动因
| 背景类别 | 说明 |
|---|---|
| 1. 业务系统数据分散 | 企业拥有多个业务系统(如 CRM、ERP、POS、支付系统等),数据分布在不同系统中,格式不一、标准不统一。 |
| 2. 缺乏统一的数据视角 | 无法从全局角度看清业务全貌,例用户从注册到购买到售后的完整链路难以追踪。 |
| 3. 数据价值未被挖掘 | 大量业务数据未被结构化分析使用,缺乏决策支持工具,企业无法实现数据驱动运营。 |
| 4. 报表开发效率低 | 报表系统直接基于业务库开发,导致系统性能下降、查询效率低、重复开发严重。 |
| 5. 决策依赖经验,缺乏数据依据 | 高层管理和业务运营决策更多依赖人工经验,缺乏可靠的指标体系和数据分析支持。 |
1.2. ✅ 数仓建设的业务驱动目标
| 目标 | 说明 |
|---|---|
| 统一数据标准 | 建立公共维度(如用户、时间、产品)、统一指标口径(如GMV、活跃用户) |
| 支撑多维分析与可视化 | 构建 OLAP 模型,支持业务人员通过多维度灵活查看数据,如地区、产品、时间等 |
| 提升数据获取效率 | 一次建模、多处复用,减少每次报表都“从零开始”的重复开发 |
| 保障数据一致性与可追溯性 | 同一口径的指标从数据源到报表全程可追踪、可复查 |
| 支持战略与运营决策 | 为高层战略决策、日常运营优化、市场活动评估提供数据支撑 |
1.3. ✅ 数据仓库常见应用场景示例
| 场景分类 | 应用示例 |
|---|---|
| 经营分析 | 销售分析、利润分析、渠道对比、客户留存 |
| 用户行为分析 | 新增、活跃、转化、流失、路径分析 |
| 财务数据统一 | 多系统对账、合并利润表、资金流向追踪 |
| 风控与合规 | 异常行为识别、规则模型训练、合规审计分析 |
| 管理驾驶舱 | 高层看板、实时监控、核心KPI指标体系 |
2. 生意参谋
作为大数据公司,阿里巴巴在推动业务数据化的同时,也在不断地帮助商家实现数据业务化。在对外产品方面,阿里巴巴主要以“生意参谋”作为官方统一的数据产品平台,为商家提供多样化、普惠性的数据赋能。
截至2016财年,生意参谋累计服务商家已超2000万,月服务商家超500万。在月成交额30万元以上的商家中,逾90%在使用生意参谋:在月成交额100万元以上的商家中,逾90%每月登录天次超20次。本节主要介绍生意参谋是什么,它主要为阿里生态下的商家提供哪些数据服务,以及随着DT时代全面来临,它将如何驱动商家重视数据化运营,进而实现“数据赋能商家”这一重要理念。
2.1. 背景概述
生意参谋诞生于2011年,最早是应用于阿里巴巴B2B市场的数据工具,2013年10月才正式进入淘系。
当时阿里淘系的数据产品曾一度多达38个,不同产品的统计方式不同,相同指标在不同产品中的数据也有所差异,这给商家带来不少的困扰。
为了保证用户体验,从2014年起,依托阿里巴巴内部的OneData体系建设的、在数据一致性方面更具优势的生意参谋陆续整合量子恒道、数据魔方等其他数据产品,并在2015年年底升级为官方统一的商家数据产品平台。由此,商家只要通过生意参谋一个平台,就能体验统一、稳定、准确的官方数据服务。当然,长达两年的整合升级并不是简单地对多个数据产品进行功能整合,而是在保留其核心功能的同时,对其进行优化,同时不断拓展新平台的服务能力和服务范围。
在整合量子恒道时,同步推出大促活动看板、实时直播大屏、自助取数等重要功能;在整合数据魔方时,推出功能定位相似的“市场行情”,还同步上线数据作战室这款风靡众多高端商家的大促直播利器…经过不断拓展,目前平台的数据已覆盖淘宝、天猫等阿里系所有平台和PC、无线等终端,涉及指标上千个。在产品功能方面,已拥有店铺自有分析、店铺行业分析、店铺竞争分析三大基础业务模块。另外,它还支持多个专题工具的使用和自助取数等个性化需求。
2016年,为进一步满足商家数据需求,阿里巴巴在门户、数据内容、产品形态三个方面对生意参谋进行全新升级。
- 在门户方面,首页支持多岗多面、多店融合,商家可根据不同岗位需求,选择页面中出现哪些数据;
- 在数据内容方面,加强商家中后台数据突破,新增服务、物流等环节的数据服务,进一步满足商家全渠道、全链路的数据需求。
- 在产品形态方面,更注重深度分析、诊断、建议、优化和预测。随着网红经济的爆发,这一年,生意参谋还尝试了布局电商外领域一与新浪微博、优酷等自媒体平台合作,推出生意参谋CP版(含微博版、优酷版)。网红或达人通过生意参谋,可了解自己的内容影响力、粉丝用户画像、商家合作效果,商家也可通过平台了解网红引流效果,从而更好地制定推广策略。
2.2. 生意参谋功能架构
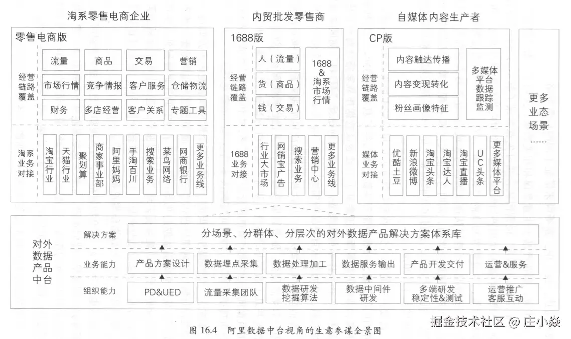
如上所述,生意参谋发展到今天,已经不是一个简单的数据产品或数据工具,而是集合了此前集团的多个数据产品,同时包含数据作战室、市场行情、装修分析、流量纵横、竞争情报等多个产品在内的数据产品平台。目前平台共有七个板块,除首页外,还有实时直播、经营分析、市场行情、自助取数、专题工具、数据学院,如图162所示。不同板块的数据不尽相同,但又彼此联系。从商家实际应用场景来看,这些数据服务可以划分为三个维度,即看我情、看行情和看敌情。
2.2.1. 看我情
不管是哪一层级的商家,看数据一般都是优先关注自身店铺。如果连自身数据都不关注,那么了解再多的行业数据和对手数据也无济于事。在一定程度上,分析“我情”是店铺数据化运营的根本。
在生意参谋上,“我情”的数据主要基于店铺经营全链路的各个环节进行设计。以“经营分析”为例,这个板块依次为商家提供流量、商品、交易、服务、物流、营销等不同环节的数据服务,不同服务还能再往下细分,如在“流量分析”下,还会再提供流量地图、访客分析、装修分析等更细粒度的数据。基本上,一个访客从未进店到进店,再到店内流转,最终交易转化,转化后的评价和物流情况都可以通过“经营分析”一站式获取。
2.2.2. 看行情
在线上零售环境竞争程度还不十分激烈的时候,店铺埋头苦干,修好内功,或许就能独辟蹊径,脱颖而出。但现在,随着线上线下不断融合,有实力者不断入局,线上竞争日益加剧。在这个过程中,店铺要想运营好,就不得不经常关注行业动态了。只有知道外界在关注什么、在发生什么变化,才有可能把握市场动态,挖掘先机。
基于此,生意参谋通过市场行情,为商家提供了行业维度的大盘分析,包括行业洞察、搜索词分析、人群画像等。其中,行业洞察可以从品牌、产品、属性、商品、店铺等粒度对本行业数据进行分析;通过搜索词分析可以了解不同关键词的近日表现,从而反推消费者偏好;人群画像能从人群维度入手,直接提供买家人群、卖家人群、搜索人群三大人群的数据洞察信息。
2.2.3. 看敌情
大家都知道,商场如战场,只有知己知彼,才能百战百胜,因此关注“敌情”十分重要,这也是很多店铺发展到一定阶段后的迫切需求。
但是,竞争对手的数据十分敏感,生意参谋的产品设计原则之一又是确保商家数据安全,要如何权衡两者的关系呢?我们的解决方案是推出“竞争情报”这一专题工具,在保障商家隐私和数据安全的前提下提供竞争分析。需要强调的是,我们不作无原则的数据披露,在这个产品中,只要涉及其他商家核心数据,均作指数化处理(这一方法同样被应用在整个生意参谋平台中),而非赤裸裸地呈现;在分析竞争群体时,则以群体均值的形式进行呈现,且“群体”一般是10个店铺以上,不是少量几个店铺,以此解决商家了解竞争环境的需求,也避免店铺核心数据被“窥探”。
从我情,到行情,再到敌情,这三个层次、三个维度的数据披露和分析,在一定程度上可以满足大多数商家对店铺经营数据的基本诉求。其实数据服务并不是提供得越多越好,还要注重数据的统一性、及时性和准确性;否则,数据提供越多,给商家带来的困扰可能就越大。
在这点上,平台背后看不见的“数据中台”给生意参谋提供了大量技术保障。例如,在体验方面,生意参谋的数据来自阿里巴巴大数据公共层OneData.。OneData可以对集团内外数量繁多的数据进行规范化和数据建模,从根本上避免数据指标定义不一致、重复建设的问题,从而确保生意参谋对外数据口径标准统一,计算全面、精确。商家不用再纠结从多个数据产品看到的数据不一致,也不会再遇到小二看到的数据和自己看到的不一样的情况。在技术层面,数据中台的实时数据计算技术也可以保障生意参谋众多数据指标的实时性和准确性。商家这一秒就能看到上一秒的数据,一旦店铺出现异常,可以马上发现并进行处理。
在用户洞察方面,基于阿里大数据团队全力打造的OneID体系,商家可以在生意参谋上更好地洞察消费者画像。以真人识别为例,顾客A白天在电脑上打开了某旗舰店的店铺页,浏览并看中店内某款商品,加了购物车;晚上躺在床上用手机打开淘宝,把购物车中的商品支付了。在这个案例中,顾客A分别使用电脑和手机浏览了某旗舰店,这在很多数据工具中,顾客A可能会被识别成两个人,而生意参谋会将这个访客的行为轨迹(包括跨屏的行为)串联起来,识别出独立用户个体,而非简单的用户行为次数。
阿里数据中台顶层设计如图16.3所示。OneData体系、OneID技术等在其中为生意参谋等数据产品提供了稳定的技术支持。
2.3. 商家应用实践
一方面,生意参谋不断开放阿里巴巴的大数据能力,另一方面,其服务对象正受益于大数据,基于数据不断提升自身运营效率和获客能力。
- 比如周黑鸭食品旗舰店经营的商品以短保商品为主,这类商品的特点是保质期短,对储存温度、包裹温度都有特殊要求。如果备货太多,商品容易过期;如果备货过少,又影响发货速度,进而影响客户体验。在使用生意参谋之前,周黑鸭备货主要靠经验,几百盒甚至上千盒产品报废的情况经常发生。但通过生意参谋,周黑鸭可以实时监控店铺商品被加入购物车的数量明细,从而精准预测销量。2015年“双11”期间,周黑鸭通过平台预测的大促销售额是2000万,与实际销售额2150万高度吻合。大促7天之内,2000多万商品全部发货完毕,没有出现任何因定量不精准而导致的产品过期问题。
- 烟花烫是天猫平台上的原创设计女装品牌,每季度会推出新品大约300款,但因为资源所限,新款开发完毕后,还需要对其进行再区分,进而确定优、良、中、差等级来搭配不同的运营策略。鉴于此,烟花烫基于生意参谋和相关数据,独创了一套“赛马”机制。首先,新品上线后,运营团队会通过生意参谋了解不同宝贝的访客、成交、加购、收藏和页面停留情况,然后将对应指标数据标准化,再进行加权计算,从而形成初步的“成绩单”。对“成绩单”内访客数高且综合分高的商品,运营团队逐步提高访客数,对访客数高但综合分低的商品,则逐步降低访客数,同时考虑更大优惠/搭配调整,提高转化率。“赛马”机制启动后,通过半年的调整优化,烟花烫天猫旗舰店的销售额同比增长了100%。需要注意的是,当前商家对数据的应用已经不局限在运营层面,还延伸到团队激励、品牌传播等层面。近两年“双11”期间,三只松鼠太平鸟、马克华菲等商家还会基于生意参谋数据作战室搭建舞台,并邀请媒体、合作伙伴等前来观战,和员工一同感受“双11”期间数字跳动的气氛,进而展示自身品牌实力。
类似的案例其实不少,从这些商家的应用实践来看,数据对商家的作用是毋庸置疑的。随着数据逐渐成为阿里巴巴赋能商家的新能源,掌握数据并基于数据驱动运营,是商家保持市场竞争力的关键。未来,只有把数据同商业实践、消费者行为结合起来,并利用其洞察消费者画像,挖掘市场潜在需求,才有可能触发更高层次的消费场景。
未来,生意参谋在全渠道、全链路、个性化和智能化等方面还会不断探索,包括打通阿里巴巴内多店数据、阿里巴巴外电商数据、线下商业数据,做好全渠道数据的采集计算,除了现有的经营数据外,还将提供财务分析、会员画像等更多环节的数据服务,进一步丰富全链路服务监测;同时,还会尝试打造更个性化的数据分析门户,建立可视化组件库,建立智能化业务数据预警监测体系等。
而在电商外领域,也会加速布局,力求阿里巴巴的业务走到哪里,数据服务就跟到哪里。我们希望,未来生意参谋能基于数据打通,建立各个业态商业群体之间的连接,使得商业价值最大化。同时,面向不同业态、不同群体,提供持续、分层次、分场景、快速、低成本的数据赋能。
2.4. 内部数据产品平台
在DT时代,数据作为商业的“水、电、煤”,需要通过各种各样的“管道”将“水、电、煤”输出给商业、赋能商业,其中数据产品就是一类非常重要的“通道”,通过数据产品将数据转化为用户更优做决策和行动的依据。数据产品有多种形态,包括最简单常见的报表(如静态报表、Dashboard等简单统计分析)、多维分析(OLAP、即席查询分析等工具型数据产品)、专题分析型数据产品(面向某一类业务场景,沉淀分析思路)、智能型数据应用产品(如个性化搜索、推荐、广告定向推送、精准营销等,这类数据应用产品的发展较为成熟,且大都在数据外面穿了一层外衣,使非专业的用户并不能直观地感受到它是数据产品)。
数据产品的本质是产品,既然是产品,
- 那么首先要回答用户是谁,
- 用户的痛点是什么,
- 产品要解决用户的哪些痛点,
- 即产品给用户带来的价值是什么。
对于企业内部数据产品,它的用户是公司的员工,包括销售、BD、运营、产品、技术、客服、管理者等多种角色;解决的痛点是用户对业务发展中的数据监控、问题分析、机会洞察、决策支持等诉求,提供给用户高效率获取数据、合理分析框架、数据辅助业务决策的价值。在阿里巴巴内部,针对不同业务、不同层级的用户、不同的使用场景,会有不同的数据需求,需要对不同业务、不同使用场景的数据需求进行高度抽象,同时又要深入业务场景,规划设计出既要拓展性强,又要贴合业务,还要开发效率高的数据产品。阿里巴巴对数据产品建设不是一蹴而就的,而是伴随着业务、大数据行业的高速发展一起成长起来的,整个对内数据产品建设大概经历了四个阶段。
2.4.1. 临时需求阶段
时间回溯到2003年左右,当时大数据的概念还未兴起,数据化运营还未被提及,用户对数据的诉求也很简单,即获取业务现状的基本数据。当时还没有数据产品的概念,用户诉求主要以临时取数方式满足,用户需要了解业务基本数据时,提交需求给数据仓库团队,数据工程师通过编写代码,将数据跑好,再给到用户,基本靠人力在做支持。这个阶段逐渐积累了数据和业务经验,为后续数据产品的思考和规划积累了丰富的原始需求。
2.4.2. V2.0自动化报表阶段
到了2006年,随着业务的不断发展壮大,业务对数据的需求越来越强烈,数据工程师“人肉”支持效率太低,已经跟不上业务和时代的发展。基于之前在数据仓库技术、业务支撑方面的经验积累,数据仓库团队将相似的需求合并同类项的同时总结提炼,并且引入BI工具,通过报表和Dashboard的方式将数据需求固化下来,进而实现了自动化。
一次开发可以满足更多的用户,除了表格之外,还有简单的可视化,不但减少了数据仓库团队的重复建设,提高了用户获取数据的效率,还增强了数据的可读性,让更多人学会使用和分析数据。当然,严格来说,这个阶段还不算有真正的数据产品,从当时的成本、效益方面考虑,阿里巴巴数据仓库选择购买微策略的MSTR工具,后来又升级为BEE工具,用于报表和集市的制作。为了方便用户找到报表,搭建了数据门户,将报表和集市以业务主题的方式进行组织,数据门户雏形在这个阶段开始出现;发展到后面,用户不断加深对数据价值的认知,需求越来越精细化和多元化,对数据化运营的期待越来越高,
单纯的报表监控分析已经无法高效满足当时的用户诉求,而且受限于BEE工具,拓展性和报表体验难以提升…但是在这个阶段,建设团队积累了更丰富的技术和业务经验。基于此,阿里巴巴数据人已经开始思考数据产品化之路。
2.4.3. 自主研发BI工具阶段
从2012年年底开始,我们有了真正意义上的数据产品。随着业务的高速发展,数据维度和数据量增长迅猛,数据需求越来越繁杂和参差不齐,同时不能靠增加人力来满足,所以急需强大、易用的BI工具来支持。
受限于第三方BI工具,MSTR、BIEE主要面向的是专业数据人员,而我们需要能有工具可以面向普通的数据使用人员,满足其自身不同的需求;当时阿里巴巴已经将大部分数据迁移上云,经典的第三方BI工具无法直接接入云上的数据。基于上述两个考虑,我们最早构思了一个“取数机器人”的工具,目的就是想让这个“机器人”帮大家建数据和获取数据,降低大家对数据需求的成本。围绕这个构思,我们规划落地了“快门”和“小站”(“快门”和“小站”均为内部数据产品名称,仅限于在阿里巴巴内部使用)。
“快门”的寓意是获取数据可以像相机的快门一样快速、便捷;“小站”的寓意是方便用户搭建出自己或部门的数据站点。“快门”和“小站”的定位是阿里巴巴内部的BI工具。快门端同时支持用户标准模式和SQL模式,其中标准模式是拖拉拽的方式,主要针对开发好的集市宽表,支持“亿级数据,秒级响应”,用户只需要拖拉拽,再配置一下简单的COUNT或SUM就可以获取到自己的数据;SQL模式更灵活,将SQL代码代入进去,即可生成一张报表,同第二阶段的自动化报表功能类似。小站则是把快门的报表和外部的数据或页面,以整体的分析思路、可视化(表格、图表等)和解读(富文本)的方式更好地组织和展示出来。这个阶段,是真正意义上自主研发数据产品或工具的阶段,是不断积累业务需求及产品规划和技术的过程,为后续做数据平台打下了坚实的基础。
2.4.4. V4.0数据产品平台
2014年前后,“快门”和“小站”经过两年时间的打磨,在产品功能、体验方面都有很好的提升,不仅为淘宝业务提供服务,同时还为整个阿里巴巴电商业务提供服务,在整个阿里巴巴集团都有一定的影响力。
随着业务的发展,很多垂直业务的数据团队合并,规避重复建设,更好地形成合力,提升效能;同时业务对数据的诉求越来越精细化和多元化,除了使用BI工具方便获取数据,做数据日常监控之外,还需要将特定业务场景的分析思路固化下来,沉淀在产品里,以自动化来替换分析师的“人肉”分析,同时需要把业务数据应用到线上。比如众所周知的个性化搜索和推荐、精准营销、选品选商、搭建专场、数据效果跟踪等一整套闭环分析需求…所以对平台化的思考越来越清晰,“阿里数据平台”应运而生,目的是为阿里巴巴内部用户打造一站式数据获取、数据分析、数据应用的数据产品平台。同时随着无线发展的大趋势,随时随地掌握数据的需求也越来越明显,所以阿里数据平台在一开始就布局了PC版和APP版的规划。
这一年开始,数据产品可谓百花齐放。例如,“双11”大促,需要有实时数据监控分析,不仅仅是对大盘的监控,还要有对各个会场、商家商品的实时流量和成交的监控,以便调整资源和调配流量分配。对于这类需求,传统的数据仓库离线计算是满足不了的。为了更好地解决这类需求,我们突破传统数据仓库的边界,研究业界前沿的流计算技术,同时规划设计直播类产品,不仅覆盖了实时交易,还有实时流量,从大盘到行业再到会场、商家、商品各个维度;同时产品从淘宝业务逐步拓宽到阿里巴巴电商的所有业务,实时指导大促各个层级用户的数据化运营。
再如,互联网公司对网站流量分析是运营最基本的诉求,运营需要了解当日访问页面的流量、何时访问量最高、每个位置的点击效果与引流效果等。针对流量分析,我们规划设计了类似于GA的流量分析产品,但定位跟GA不同,其不只是流量分析的通用分析产品,覆盖了GA的流量基础统计分析的功能,同时还是阿里巴巴电商流量引导转化深度分析的产品,将流量数据同交易引导转化数据打通,让运营更有抓手。在这个阶段,我们根据不同的业务场景,规划落地了较多场景化或专题类的分析型数据产品,这类产品的适用场景和用户非常聚焦,除了解决数据获取效率之外,还提供了特定业务场景的分析思路,使数据价值更加突显。
针对众所周知的个性化搜索和推荐、精准营销、选品选商、搭建专场、数据效果跟踪等一整套闭环分析需求,我们规划设计了对内使用的应用分析产品,不仅能够通过勾选条件筛选出目标数据,同时还能够做自助分析,调整条件满足需求后直接对接前台应用系统,实现个性化、精准营销、选品选商、搭建专场的需求。
这个阶段还在继续探索中,日渐丰富和复杂的业务场景也对产品提出了更高的要求,产品之间如何打通,是当前我们在设计和规划数据产品中着重思考和突破的地方。
3. 数据产品整体架构设计
对于数据产品,数据一直都是产品的核心和生命力,数据质量和数据安全是数据产品最基础的要求,如果一款数据产品提供的数据不准,那么对使用产品的用户来说是灾难性的,甚至会根据数据产品得出完全错误的结论,进而影响业务决策。
数据安全管理在阿里巴巴内部是非常严格的,所以数据权限管控的重要性不言而喻。阿里巴巴对内数据产品基于阿里数据公共层,数据公共层在数据准确性方面投入了很多精力,同时有一整套指标算法统一和研发工具来保障,取得了非常不错的成果。这部分内容在数据模型建设、数据加工处理环节已经详细阐述。
阿里巴巴对内数据产品平台,即阿里数据平台,包括PC版和APP版,共有四个层次,即数据监控、专题分析、应用分析和数据决策,如图16.5所示。
3.1. 数据监控
对于所有内部普通运营小二,都有查看或分析业务数据的需求,阿里数据平台提供最基础的报表工具,供用户自助取数、多维分析、DY个性化数据门户。这块对应的产品主要是我们自主研发的BI工具,同时我们还在研发一款基于Web Excel的BI工具一孔明灯,除了服务内部之外,还可以将内部的BI工具能力对外输出给阿里巴巴的商家和合作伙伴使用。
3.2. 专题分析
对于专题运营小二,如行业运营小二,对类目有强烈的分析诉求,按照分析师沉淀的成熟分析思路组织数据,实现行业运营小二自助分析行业异动原因,发现行业潜在机会,实现“人人都是分析师”,提高数据化运营的效率和质量。这块对应的产品主要有实时直播分析产品,可以根据实时数据调整资源及流量分配;行业一体化分析产品,从行业视角提供行业360度的数据,同时沉淀行业分析思路;流量分析产品,从流量的角度提供流量相关数据,包括对站点、页面、区块、位置的浏览,曝光、点击分布,以及获得资源位的活动投放等数据。
3.3. 应用分析
对于很多业务系统的流程,数据是其中不可缺少的一环,通过对接前台系统,实现数据的自动化。比如日常营销活动运营,需要选品选商、搭建专场,那么如何选商选品,以及选择什么样的商家和商品,对整个活动非常重要,完全人工筛选在效率上会受到很大制约。为解决此问题,我们提供了专门产品来完成系统对接,不只是数据的对接,同时也包含产品交互间的打通。这一产品不仅能够通过勾选条件筛选出目标数据,同时还能够做自助分析,调整条件满足需求后直接对接前台应用系统,实现个性化、精准营销、选品选商、搭建专场的需求。
3.4. 数据决策
对于高管和决策者,既需要宏观的业务数据,又需要可下沉的数据,还需要丰富的趋势数据来辅助决策,需要通过数据了解业务进展、当前进展是否合理、接下来的业务方向等,针对此类需求提供定制化的数据产品供决策参考,为高管提供宏观决策分析支撑平台,分析历史数据规律,预测未来发展趋势,洞察全行业动态。
随着阿里巴巴业务的发展、新技术的引入,对内数据产品势必会不断迭代,去探索更多、更新的数据价值,更高效地开发数据产品。未来,对内数据产品平台的发展会重点在两个方面进行突破:一方面,把BI工具等工具型产品功能做强做大,不仅可以做报表,还可以做出专题分析型产品,在有限的研发资源下,更高效地实现数据产品;另一方面,在应用型数据产品上做更多的探索,赋能业务数据化的运营。
博文参考
- 《阿里巴巴大数据实战》