Redis Sentinel模式

76 阅读2分钟

Redis Sentinel是Redis的高可用解决方案,提供监控、通知、自动故障转移和配置提供者服务。Sentinel模式基于主从复制模式,增加了自动故障检测和转移功能。

Sentinel模式特点

  • 监控:监控Redis主从节点的健康状态
  • 通知:当被监控的Redis实例出现问题时,通知管理员或其他程序
  • 自动故障转移:当主节点故障时,自动选择一个从节点升级为新的主节点
  • 配置提供者:客户端连接到Sentinel获取当前主节点的地址

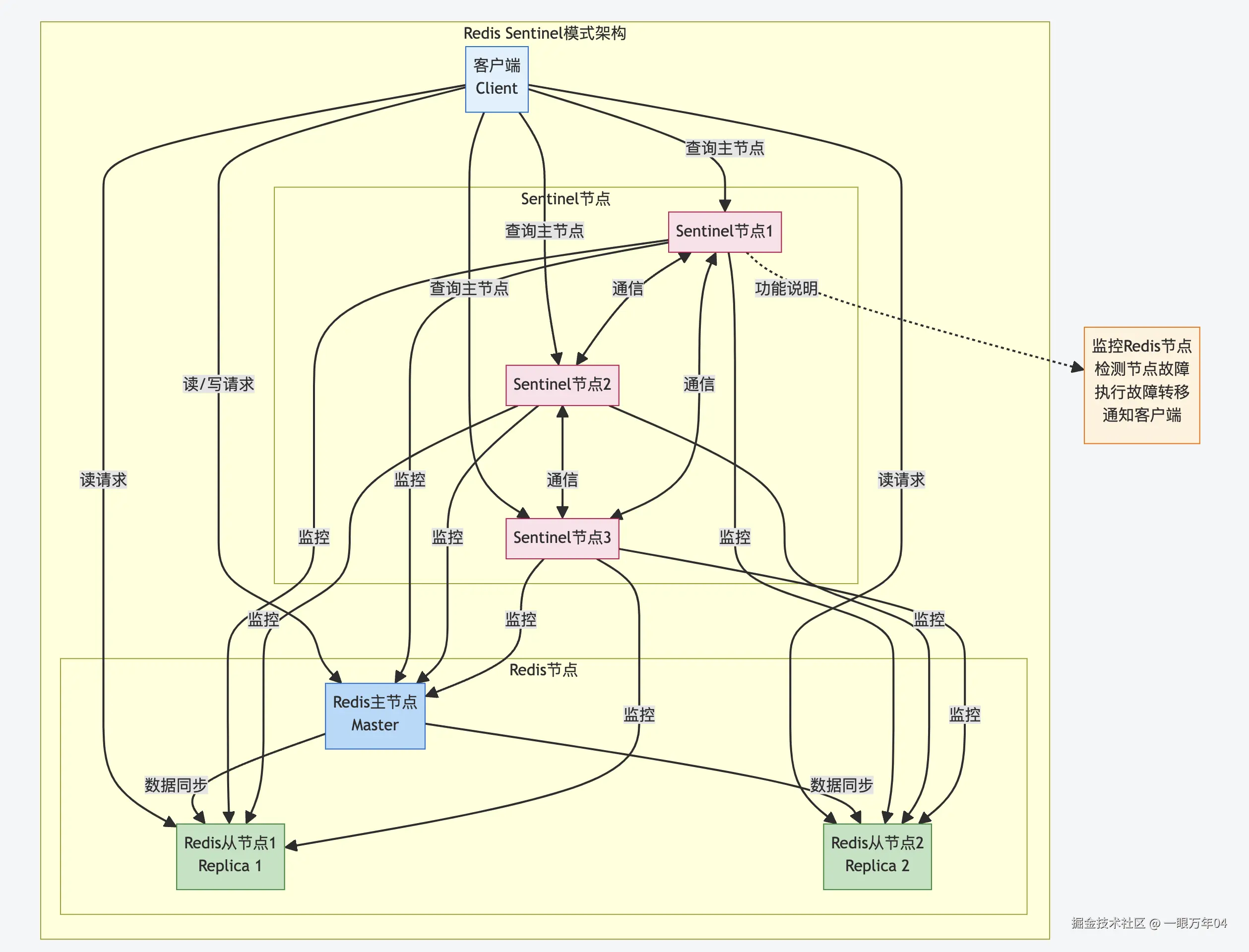
Sentinel模式架构

image.png

Sentinel工作原理

image.png

Sentinel故障转移流程

image.png

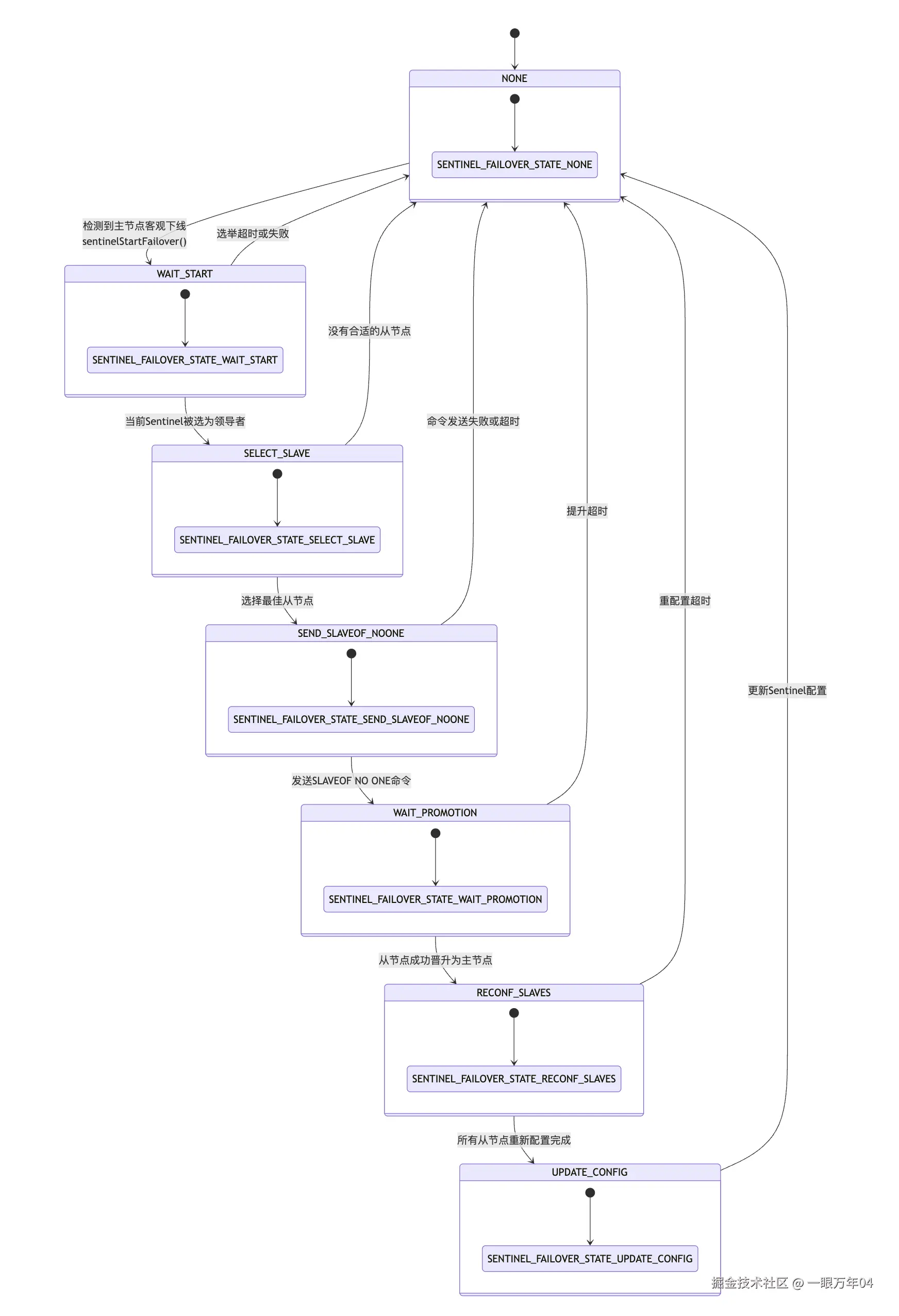
Sentinel状态机

image.png

Sentinel模式的优缺点

优点

  1. 高可用性:自动故障检测和转移
  2. 分布式监控:多个Sentinel共同监控,避免单点故障
  3. 客户端支持:提供服务发现机制,客户端可以查询当前主节点
  4. 通知功能:可以配置通知脚本,在故障发生时通知管理员

缺点

  1. 部署复杂:需要部署多个Sentinel节点
  2. 额外资源消耗:Sentinel节点需要额外的服务器资源
  3. 不支持分片:无法解决数据量过大的问题
  4. 故障转移期间短暂不可用:在故障转移过程中可能有短暂的服务不可用

Sentinel模式配置示例

Sentinel配置 (sentinel.conf)

port 26379
daemonize yes
pidfile /var/run/redis-sentinel.pid
logfile /var/log/redis/sentinel.log
dir /tmp

# 监控的主节点,名称为mymaster,至少需要2个Sentinel同意才能进行故障转移
sentinel monitor mymaster 127.0.0.1 6379 2

# 30秒内无法连接主节点则判定为主观下线
sentinel down-after-milliseconds mymaster 30000

# 故障转移超时时间
sentinel failover-timeout mymaster 180000

# 同时进行复制的从节点数量
sentinel parallel-syncs mymaster 1

# 通知脚本
# sentinel notification-script mymaster /var/redis/notify.sh

# 客户端重新配置脚本
# sentinel client-reconfig-script mymaster /var/redis/reconfig.sh

主节点配置 (redis-master.conf)

port 6379
bind 0.0.0.0
daemonize yes
pidfile /var/run/redis_6379.pid
logfile /var/log/redis/redis_6379.log
dir /var/lib/redis
dbfilename dump_6379.rdb
appendonly yes
appendfilename "appendonly_6379.aof"

从节点配置 (redis-replica.conf)

port 6380
bind 0.0.0.0
daemonize yes
pidfile /var/run/redis_6380.pid
logfile /var/log/redis/redis_6380.log
dir /var/lib/redis
dbfilename dump_6380.rdb
appendonly yes
appendfilename "appendonly_6380.aof"
replicaof 127.0.0.1 6379
replica-read-only yes