DeerFlow:字节跳动开源的DeepResearch

1,407 阅读9分钟

项目概述

DeerFlow (Deep Exploration and Efficient Research Flow) 是字节跳动开源的一个革命性的AI研究框架,它将大语言模型的智能与专业工具的能力完美结合,实现了从简单查询到复杂研究报告的全自动化流程。这不仅仅是一个搜索工具,而是一个完整的智能研究生态系统。

核心价值主张

  • 🧠 智能任务分解:自动将复杂研究问题分解为可执行的步骤序列
  • 🤖 多智能体协作:专业化智能体分工合作,提高研究效率和质量
  • 🔧 工具生态整合:无缝集成搜索、爬虫、代码执行、RAG等多种工具
  • 🔄 人机协作循环:支持人工干预和计划优化的智能工作流
  • 📊 多模态输出:生成文本报告、播客音频、PPT演示等多种形式

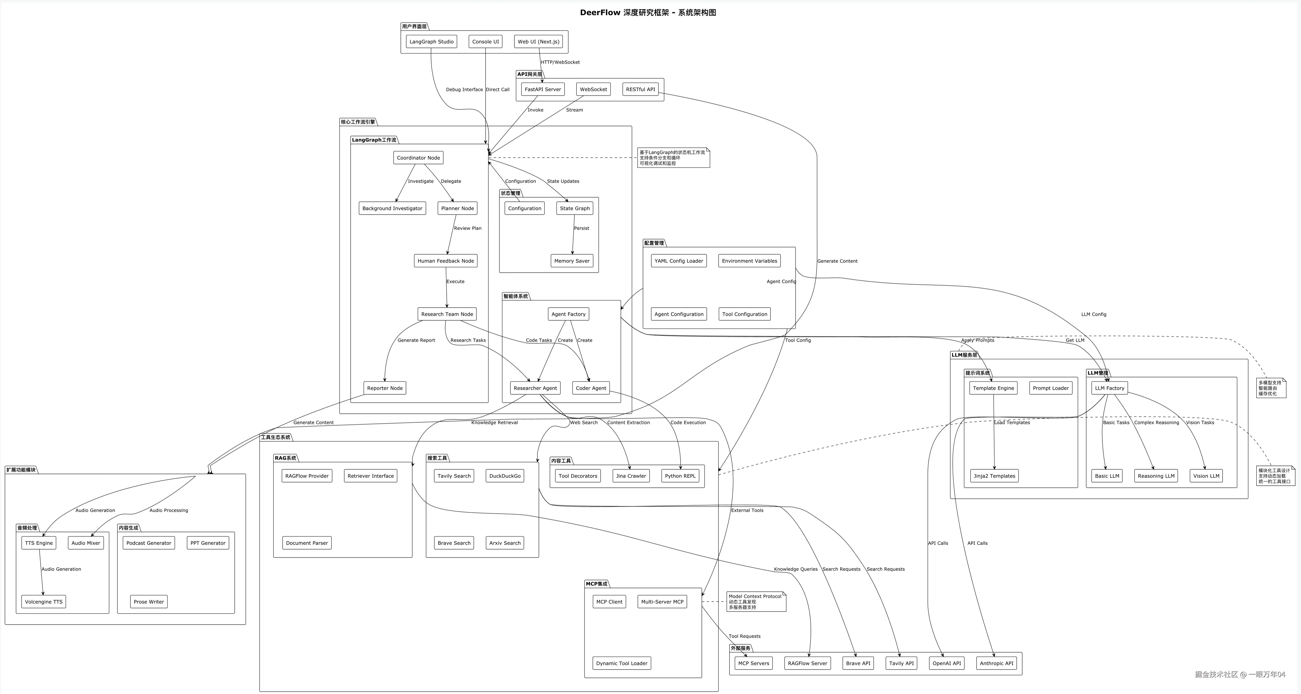
技术架构深度剖析

image.png

1. 基于LangGraph的状态机架构

DeerFlow采用了基于LangGraph的状态机架构,这是其技术创新的核心。与传统的线性处理流程不同,DeerFlow实现了一个动态的、可回溯的状态转换系统。

class State(MessagesState):
    """核心状态定义"""
    locale: str = "en-US"                    # 语言环境
    observations: list[str] = []             # 观察结果累积
    resources: list[Resource] = []           # 资源池
    plan_iterations: int = 0                 # 规划迭代计数
    current_plan: Plan | str = None          # 当前执行计划
    final_report: str = ""                   # 最终研究报告
    auto_accepted_plan: bool = False         # 自动接受计划标志
    enable_background_investigation: bool = True  # 背景调研开关

这种状态设计的巧妙之处在于:

  • 状态持久化:支持中断恢复,确保长时间研究任务的可靠性
  • 状态共享:所有智能体共享同一状态空间,实现信息无缝传递
  • 状态版本控制:支持状态回滚和分支,便于调试和优化

2. 多智能体协作系统

智能体角色分工

DeerFlow设计了五个核心智能体,每个都有明确的职责边界:

每个Agent使用 prompts 设定:

github.com/bytedance/d…

协调器 (Coordinator)

def coordinator_node(state: State, config: RunnableConfig) -> Command:
    """工作流程的总指挥,负责决策路由"""
    # 分析用户查询复杂度
    # 决定是否需要背景调研
    # 路由到相应的处理节点

规划器 (Planner)

  • 核心算法:基于上下文的递归规划
  • 输出结构:JSON格式的结构化计划
  • 迭代机制:支持多轮规划优化

研究员 (Researcher)

  • 工具集成:搜索引擎、网页爬虫、MCP服务
  • 信息处理:自动去重、相关性评估、内容摘要

编码员 (Coder)

  • 代码执行:安全的Python REPL环境
  • 数据分析:支持pandas、numpy等科学计算库
  • 可视化:matplotlib、seaborn图表生成

报告员 (Reporter)

  • 内容整合:多源信息的智能融合
  • 格式化:Markdown格式的结构化输出
  • 质量控制:内容一致性和逻辑性检查

智能体通信机制

async def _execute_agent_step(state: State, agent, agent_type: str):
    """智能体执行的统一接口"""
    try:
        # 获取当前待执行步骤
        current_step = get_current_step(state)
        
        # 构建智能体输入
        agent_input = build_agent_input(state, current_step)
        
        # 执行智能体任务
        result = await agent.ainvoke(agent_input)
        
        # 更新状态和步骤结果
        return update_state_with_result(state, result, current_step)
    except Exception as e:
        return handle_agent_error(state, e, agent_type)

3. 工具生态系统架构

搜索工具的智能选择

DeerFlow支持多种搜索引擎,并实现了智能选择机制:

def get_web_search_tool(max_search_results: int):
    """根据配置和任务特点选择最适合的搜索工具"""
    if SELECTED_SEARCH_ENGINE == SearchEngine.TAVILY.value:
        # Tavily: 专为AI优化,支持图片和原始内容
        return LoggedTavilySearch(
            max_results=max_search_results,
            include_raw_content=True,
            include_images=True,
            include_image_descriptions=True,
        )
    elif SELECTED_SEARCH_ENGINE == SearchEngine.ARXIV.value:
        # Arxiv: 学术论文专用搜索
        return LoggedArxivSearch(
            api_wrapper=ArxivAPIWrapper(
                top_k_results=max_search_results,
                load_all_available_meta=True,
            ),
        )
    # ... 其他搜索引擎

爬虫系统的技术实现

DeerFlow的爬虫系统采用了双层架构:

  1. Jina客户端:负责HTML内容获取
  2. Readability提取器:负责内容清洗和结构化
class Crawler:
    def crawl(self, url: str) -> Article:
        # 使用Jina获取原始HTML
        jina_client = JinaClient()
        html = jina_client.crawl(url, return_format="html")
        
        # 使用Readability提取可读内容
        extractor = ReadabilityExtractor()
        article = extractor.extract_article(html)
        
        # 转换为Markdown格式
        return article.to_markdown()

这种设计的优势:

  • 内容质量:Readability算法确保提取的内容具有高可读性
  • 格式统一:所有内容都转换为Markdown,便于LLM处理
  • 错误处理:多层容错机制,提高爬取成功率

Python REPL的安全执行

@tool
@log_io
def python_repl_tool(code: str):
    """安全的Python代码执行环境"""
    try:
        # 代码安全性检查
        if not isinstance(code, str):
            raise ValueError("代码必须是字符串格式")
        
        # 在隔离环境中执行
        result = repl.run(code)
        
        # 结果格式化和错误检测
        if "Error" in result or "Exception" in result:
            return format_error_result(code, result)
        
        return format_success_result(code, result)
    except Exception as e:
        return handle_execution_error(code, e)

4. MCP (Model Context Protocol) 集成

DeerFlow的MCP集成是其技术亮点之一,实现了动态工具加载和多服务器管理:

async def _execute_agent_with_mcp(state: State, agent_type: str, default_tools: list):
    """带MCP工具的智能体执行"""
    mcp_servers = get_mcp_servers_config(config, agent_type)
    
    if mcp_servers:
        async with MultiServerMCPClient(mcp_servers) as client:
            # 动态加载MCP工具
            loaded_tools = default_tools[:]
            for tool in client.get_tools():
                if tool.name in enabled_tools:
                    # 工具描述增强
                    tool.description = f"Powered by '{enabled_tools[tool.name]}'.\n{tool.description}"
                    loaded_tools.append(tool)
            
            # 创建增强的智能体
            agent = create_agent(agent_type, agent_type, loaded_tools, agent_type)
            return await _execute_agent_step(state, agent, agent_type)

MCP集成的技术优势:

  • 动态扩展:运行时加载新工具,无需重启系统
  • 多服务器支持:同时连接多个MCP服务器
  • 工具过滤:基于智能体类型智能过滤可用工具
  • 错误隔离:单个MCP服务器故障不影响整体系统

工作流程技术实现

1. 智能规划算法

DeerFlow的规划算法采用了基于上下文的递归规划策略:

def planner_node(state: State, config: RunnableConfig) -> Command:
    """智能规划节点的核心逻辑"""
    # 1. 上下文分析
    context_analysis = analyze_context(state)
    
    # 2. 计划生成
    if context_analysis.has_enough_context:
        # 直接生成最终报告
        return Command(goto="reporter")
    else:
        # 生成研究计划
        plan = generate_research_plan(state, config)
        
        # 3. 迭代控制
        if state.plan_iterations >= max_iterations:
            return Command(goto="reporter")
        
        # 4. 人工反馈检查
        if not state.auto_accepted_plan:
            return Command(goto="human_feedback")
        
        return Command(goto="research_team")

2. 人机协作机制

def human_feedback_node(state: State, config: RunnableConfig) -> Command:
    """人工反馈处理节点"""
    current_plan = state.current_plan
    
    # 检查是否有人工反馈
    feedback = get_human_feedback(state)
    
    if feedback and feedback.startswith("[EDIT PLAN]"):
        # 处理计划修改请求
        modification_request = feedback[11:].strip()
        return Command(
            update={"plan_modification_request": modification_request},
            goto="planner"
        )
    elif feedback == "[ACCEPTED]" or state.auto_accepted_plan:
        # 计划被接受,开始执行
        return Command(goto="research_team")
    else:
        # 等待人工反馈
        return Command(interrupt="human_feedback_required")

3. 错误处理和重试机制

DeerFlow实现了多层次的错误处理机制:

@log_io
def safe_tool_call(tool, *args, **kwargs):
    """安全的工具调用包装器"""
    max_retries = 3
    retry_count = 0
    
    while retry_count < max_retries:
        try:
            result = tool.invoke(*args, **kwargs)
            return {"success": True, "result": result}
        except Exception as e:
            retry_count += 1
            logger.warning(f"工具调用失败 (尝试 {retry_count}/{max_retries}): {e}")
            
            if retry_count >= max_retries:
                logger.error(f"工具调用最终失败: {e}")
                return {"success": False, "error": str(e)}
            
            # 指数退避重试
            await asyncio.sleep(2 ** retry_count)

性能优化与监控

1. LLM调用优化

class LLMManager:
    """LLM调用管理器"""
    def __init__(self):
        self.model_cache = {}
        self.call_statistics = {}
    
    def get_llm_by_type(self, llm_type: str):
        """智能模型选择和缓存"""
        if llm_type not in self.model_cache:
            self.model_cache[llm_type] = self._create_llm(llm_type)
        return self.model_cache[llm_type]
    
    def _create_llm(self, llm_type: str):
        """根据任务复杂度选择合适的模型"""
        if llm_type == "reasoning":
            return ChatOpenAI(model="gpt-4", temperature=0.1)
        elif llm_type == "vision":
            return ChatOpenAI(model="gpt-4-vision-preview")
        else:
            return ChatOpenAI(model="gpt-3.5-turbo", temperature=0.7)

2. 监控和调试系统

DeerFlow集成了LangSmith和LangGraph Studio,提供了完整的监控和调试能力:

# LangSmith追踪配置
if os.getenv("LANGSMITH_TRACING") == "true":
    os.environ["LANGCHAIN_TRACING_V2"] = "true"
    os.environ["LANGCHAIN_ENDPOINT"] = os.getenv("LANGSMITH_ENDPOINT")
    os.environ["LANGCHAIN_API_KEY"] = os.getenv("LANGSMITH_API_KEY")
    os.environ["LANGCHAIN_PROJECT"] = os.getenv("LANGSMITH_PROJECT")

监控功能包括:

  • 实时状态可视化:LangGraph Studio提供工作流实时监控
  • 性能分析:每个节点的执行时间和资源使用统计
  • 错误追踪:完整的调用链追踪和错误定位
  • A/B测试:支持不同配置的效果对比

扩展性设计

1. 插件化架构

DeerFlow采用了高度模块化的设计,支持灵活的功能扩展:

def create_custom_agent(name: str, tools: list, prompt_template: str):
    """自定义智能体创建工厂"""
    return create_react_agent(
        name=name,
        model=get_llm_by_type("basic"),
        tools=tools,
        prompt=lambda state: apply_prompt_template(prompt_template, state)
    )

@tool
@log_io
def custom_tool(input_param: str) -> str:
    """自定义工具模板"""
    # 工具实现逻辑
    return process_input(input_param)

2. 配置系统

DeerFlow提供了灵活的配置系统,支持运行时配置调整:

# conf.yaml 配置示例
llm:
  basic:
    model: "gpt-3.5-turbo"
    temperature: 0.7
  reasoning:
    model: "gpt-4"
    temperature: 0.1
  vision:
    model: "gpt-4-vision-preview"

agents:
  coordinator:
    llm_type: "basic"
    max_iterations: 3
  planner:
    llm_type: "reasoning"
    max_steps: 5

技术创新点总结

  1. 状态机驱动的工作流:相比传统的线性处理,状态机架构提供了更好的灵活性和可控性

  2. 智能体专业化分工:每个智能体都有明确的职责边界,避免了"万能智能体"的复杂性问题

  3. 动态工具生态:MCP集成实现了工具的动态加载和管理,大大提高了系统的扩展性

  4. 人机协作循环:不是简单的自动化,而是智能的人机协作,在关键决策点引入人工判断

  5. 多模态输出能力:从文本报告到音频播客,再到PPT演示,满足不同场景的需求

  6. 企业级可靠性:完善的错误处理、监控和调试机制,确保系统在生产环境的稳定运行

DeerFlow不仅仅是一个技术演示,而是一个真正可用于生产环境的AI研究框架。它的开源为AI应用开发者提供了一个强大的基础平台,同时其模块化设计也为进一步的创新和定制提供了无限可能。

结语

DeerFlow代表了AI应用开发的一个重要方向,作为一个开源项目,DeerFlow为整个AI社区提供了一个强大的基础平台。无论是研究人员、开发者还是企业用户,都可以基于DeerFlow构建自己的智能研究系统。

关注chaincat,每早8:00一篇深度技术早餐