DeepSeek-R1-0528,官方的端午节特别献礼

935 阅读2分钟

DeepSeek:端午安康!刻在中国人骨子里的浪漫

2025 年 05 月 28 日 | DeepSeek 端午特别献礼

当粽叶飘香时,DeepSeek 悄然带来一份节日惊喜

版本号 DeepSeek-R1-0528 正式上线

官方赋予它的灵魂是: 思考更深 · 推理更强

用户通过官网/APP/小程序进入对话界面,开启「深度思考」功能即可解锁新版本

试试?

无需多言,是骡是马咱们拉出来遛遛!

直接祭出这段「咒语」:

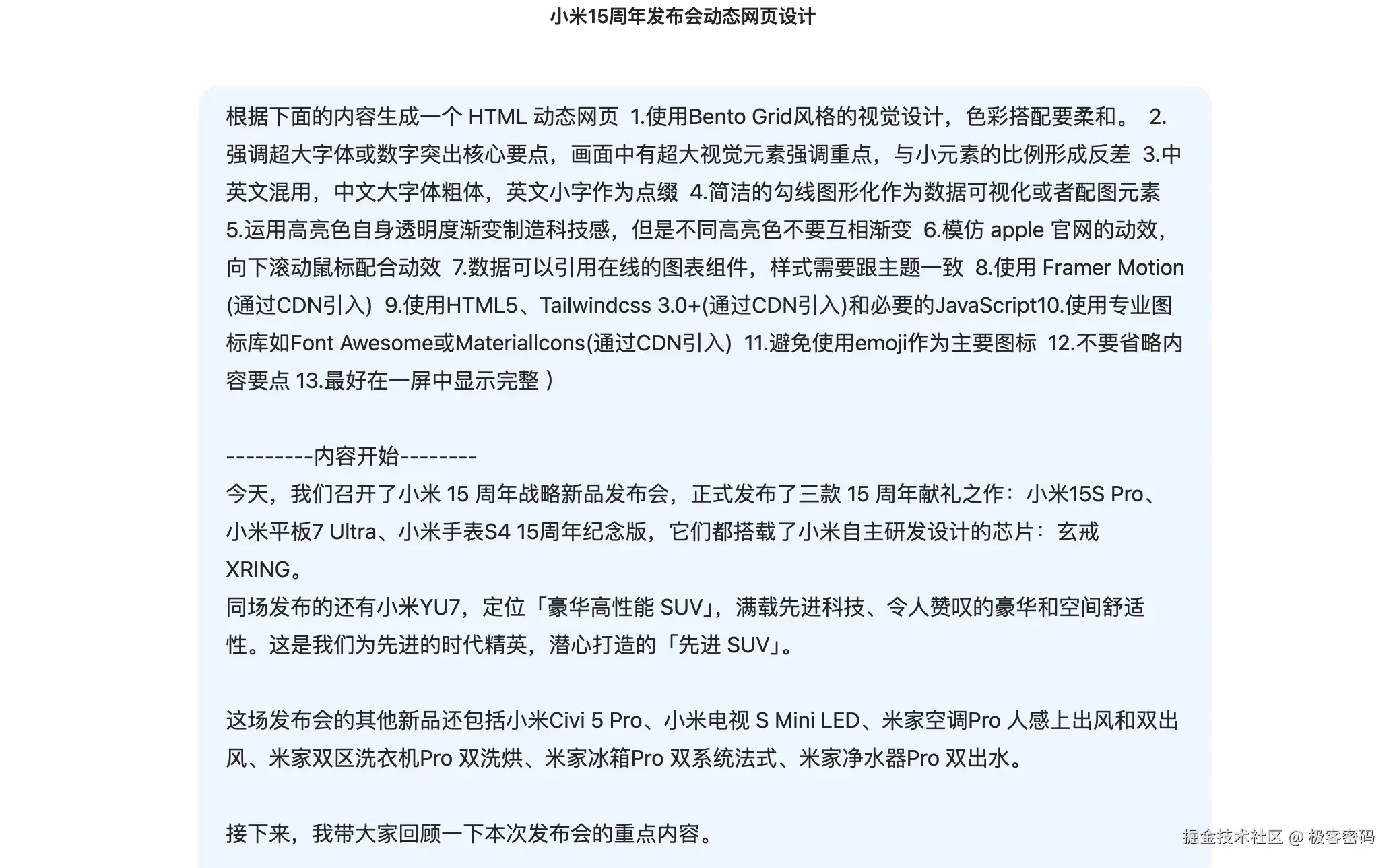
根据下面的内容生成一个 HTML 动态网页
1.使用Bento Grid风格的视觉设计,色彩搭配要柔和。
2.强调超大字体或数字突出核心要点,画面中有超大视觉元素强调重点,与小元素的比例形成反差
3.中英文混用,中文大字体粗体,英文小字作为点缀
4.简洁的勾线图形化作为数据可视化或者配图元素
5.运用高亮色自身透明度渐变制造科技感,但是不同高亮色不要互相渐变
6.模仿 apple 官网的动效,向下滚动鼠标配合动效
7.数据可以引用在线的图表组件,样式需要跟主题一致
8.使用 Framer Motion (通过CDN引入)
9.使用HTML5、Tailwindcss 3.0+(通过CDN引入)和必要的JavaScript
10.使用专业图标库如Font Awesome或Materiallcons(通过CDN引入)
11.避免使用emoji作为主要图标
12.不要省略内容要点
13.最好在一屏中显示完整

挑战开始:让模型来解析一下小米 5 月 22 日发布会

将雷军公众号当日万字长文作为输入素材

(提示词+内容总计 18304 字符)

见证奇迹时刻:

一次生成成功,代码可直接运行查看效果

方便期间我们本地浏览器打开查看效果,截个全屏图片:

好家伙!这完成度直接惊掉下巴(疯狂捂脸.gif)

既然这么强,干脆把官方更新公告也可视化一下?

NB!

不是哥们...这水平你跟我说是小升级?

直接改名叫 R2 算了

横向对比

cursor 中的 claude-3.7-sonnet-thinking 拿出来溜溜

claude-3.7-sonnet-thinking 生成了好几次,样式都还可以,就是它都会生成图表,图表 Y 轴巨长,页面滑动过程中经常出现卡死的情况

换用 claude-3.7-sonnet 试试,老将出马,实力尚在!很稳。

claude-3.7-sonnet

gemini-2.5-pro 也不甘示弱,说,让我试试:

gemini-2.5-pro

emm......依然是那个熟悉的 gemini

再来看看 gpt-4.1

那我走???

那......那我走???


灵魂拷问:为什么不测 Claude4?

别问,问就是 CursorFree Trial 不!让!用!(懂得都懂)