AI 辅助编程的效果如何衡量?

370 阅读10分钟

本文主要介绍了如何度量研发效能,以及 AI 辅助编程是如何影响效能的,进而阐述如何衡量 AI 辅助编程带来的收益。

理解度量:有效区分度量指标

为了帮助研发团队更好地理解和度量研发效能,可以将指标分为三类:能力和行为指标、交付效能指标和业务结果指标。该分类有助于从不同维度评估和改进研发工作。

  • 能力和行为指标: 反映团队的实际工作方式和能力,影响交付效率,可以被改进。例如,单元测试覆盖率、代码扫描问题数、持续集成频次、圈复杂度、解耦度(Decoupling Level)等因素。
  • 交付效能指标: 反映技术团队的效率,与业务结果有一定相关性,但不直接影响业务结果。例如,速度、吞吐量和质量等因素。
  • 业务结果指标: 反映真实的经营情况,直接与公司的收入、规模和成本等相关,可以直接用于绩效考核。例如,营收 GAAP、毛利、净利、成本及月活跃用户等数据均可作为业务结果指标。

什么是研发效能,如何度量?

研发效能是指软件研发团队持续、快速、高质量交付有效价值的能力。具体来说,包括以下几个方面:

  • 做正确事情的能力: 即交付有效价值。
  • 正确地做事的能力: 即持续性、速度和质量三个方面,其中质量是对速度的约束条件,持续性是对速度和质量的一贯性要求。

研发效率的度量

有效的度量能够引导正确的改进行为,决定后续的改进行动。团队的职责范围决定了采用什么样的指标。通常对于技术团队会从以下几个方面进行衡量:

  • 效率: 速度(流动效率,单个工作项的流速)和吞吐量(资源效率,单位时间内完成的工作项数量)。
  • 质量: 交付质量,即交付物离开团队之后的质量。
  • 员工幸福感: 员工幸福感是一个主观性调研指标,与持续性有正相关。

AI 辅助编程是如何影响研发效能的?

AI 辅助编程以 AI 为技术手段,提升编程效率,反映的编码的能力和行为。具体可以从以下几个方面衡量:

  • 编码效率: 开发者的编码时间占比 × AI 生成代码占比 = 节省的开发时间比例。例如,员工有 30% 的时间花在编码上,AI 生成了 40% 的代码,则可以理解为节省了 12% 的开发时间。
  • 代码的缺陷密度: 代码的缺陷密度是一个滞后指标,反映代码质量,如千行代码缺陷量。
  • 员工编程体验的满意度: 员工编程体验的满意度是一个主观指标,反映工具对于员工编程工作的帮助,如工具的易用性和实际工具的使用效果。

编码效率提升

在软件研发过程中,编码效率是影响研发效率的重要因素。除编码效率外,还有许多其他因素对整体研发效率产生影响,主要包括需求质量、协作流程、测试自动化及持续集成 / 持续交付(CI/CD)的工程能力等。这些因素可归纳为两个方面:个体效率(单点改进)和协作效率(流程改进)。从问题改进的角度来看,可以总结为四个方面:阻塞、返工、负债和失能。

编码时间占比与 AI 生成代码占比

开发者的编码时间占比 × AI 生成代码占比 = 节省的开发时间比例。例如,员工有 30% 的时间花在编码上,AI 生成了 40% 的代码,则节省了 12% 的开发时间。

数据来源显示,受访者花费不到三分之一的时间编写新代码或改进现有代码(32%),35% 的时间用于管理代码(包括代码维护 19%、测试 12% 和响应安全问题 4%),另有 23% 的时间用于会议和管理运营任务。

综合开发行为的提升

程序员在开发阶段不仅写代码,还包括调试、测试、信息检索等工作。因此,在每项工作中是否有提升点,以及提升了多少,可以形成如下的计算公式:

这里设定一个假设基线,即在没有 AI 工具的情况下,单位工作量的成本是多少。该基线一般在企业内有相关统计数据,如果没有,则可以参考行业统计数据。此外,还需考虑在每个开发行为中,AI 提升效率的同时是否会产生额外成本,例如接受代码后仍需进行修改,这可能会影响手工基线的准确性。

无论选择选项一还是选项二,其背后的方法均为:行为 × 效果 = 效率。一般而言,不必过于追求数据的精确性,因为过于精确的统计可能会引导错误的行为或增加额外的管理成本。统计意义上的准确性就够了,其关键在于能够有效回答一个本质问题,并指导相应的改进。

开发效率提升对整体研发效能的影响

根据利特尔法则(Little's Law),速度 = 在制品数量(WIP)/ 吞吐量,换算过来就是吞吐量 = 在制品数量(WIP)/ 速度。通过 AI 方式,可以改变以下几点:

  • 交付的速度: 单个工作项的速度提升了,吞吐量会增加,在途任务(任务的 WIP)也会显著下降。对于待排期需求会是一个很好的消耗,从而减少待排期需求的数量。待排期需求的数量下降,对于整个产品研发的在途需求数(需求 WIP)也会下降,进而提升了整体研发速度。
  • 交付的确定性: 速度提升,对于软件研发在时间上的确定性会有着与之相应的提升。

员工的编码体验的满意度

为了评估智能编码助手对员工编码体验的满意度,可以通过用户调研的方式获取反馈,并发现可以改进的地方。问卷设计需要考虑三个因素:用户画像、用户满意度、用户使用效率。以下是具体的问卷设计示例:

用户画像

你有多少年的编程经验?

  • 不足 1 年。
  • 1-3 年。
  • 3-5 年。
  • 5-10 年。
  • 10 年以上。

你在工作中的主要角色?

  • 初级开发者。
  • 中级开发者。
  • 高级开发者。
  • 架构师。
  • 技术经理。
  • 其他(请说明)。

你常用的编程语言有哪些?(多选)

  • Java。
  • Python。
  • C++。
  • JavaScript。
  • Go。
  • Ruby。
  • PHP。
  • SQL。
  • XML。
  • 其他(请说明)。

你使用智能编码助手的频率如何?

  • 每天多次。
  • 每天一次。
  • 每周几次。
  • 每月几次。
  • 很少使用。

用户满意度

你对智能编码助手的总体满意度如何?(打分 1-5 分,5 分最高)

关于使用智能编码助手的一些描述,你的看法是?

  • 视觉舒适、操作符合习惯。
  • 没有被打扰的感觉。
  • 上手成本低、操作流畅。
  • 愿意采纳生成的建议代码。
  • 编码问题能够得到有效回答。
  • 代码和问答生成速度快。
  • 较少遇到报错。

用户使用效率

通过使用智能编码助手,你觉得对你的编码工作效率有多大的提升?(单选)

  • 显著提升。
  • 有所提升。
  • 没有变化。
  • 有所下降。
  • 显著下降。

回想一下,你使用智能编码助手的场景,下方的描述,你的观点是什么?

  • 工作更加有成就感。
  • 编码时更加自信。
  • 使用熟悉的语言时,效率更高。
  • 使用不熟悉的语言时,进度更快。
  • 减少编写重复性代码。
  • 可以保持编码心流。
  • 减少搜索引擎使用。

最后,您可能会得到如下方所示的结论:

AI 辅助编程的效果如何衡量?

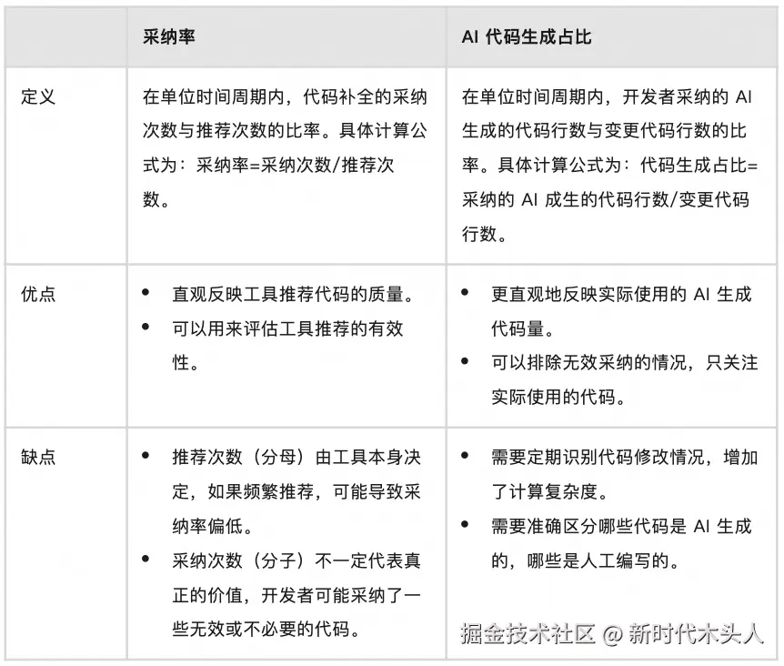
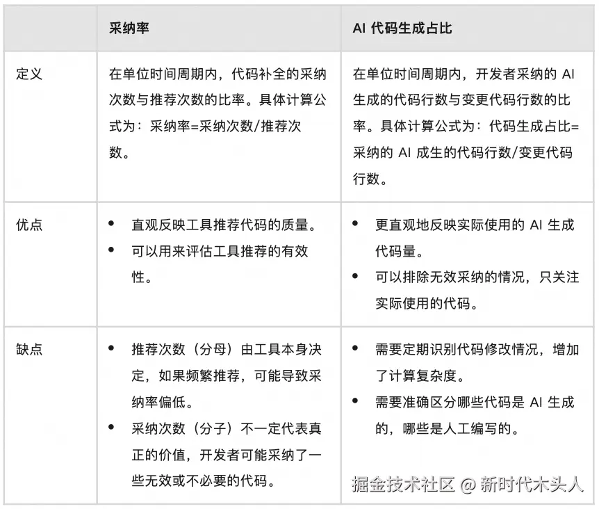
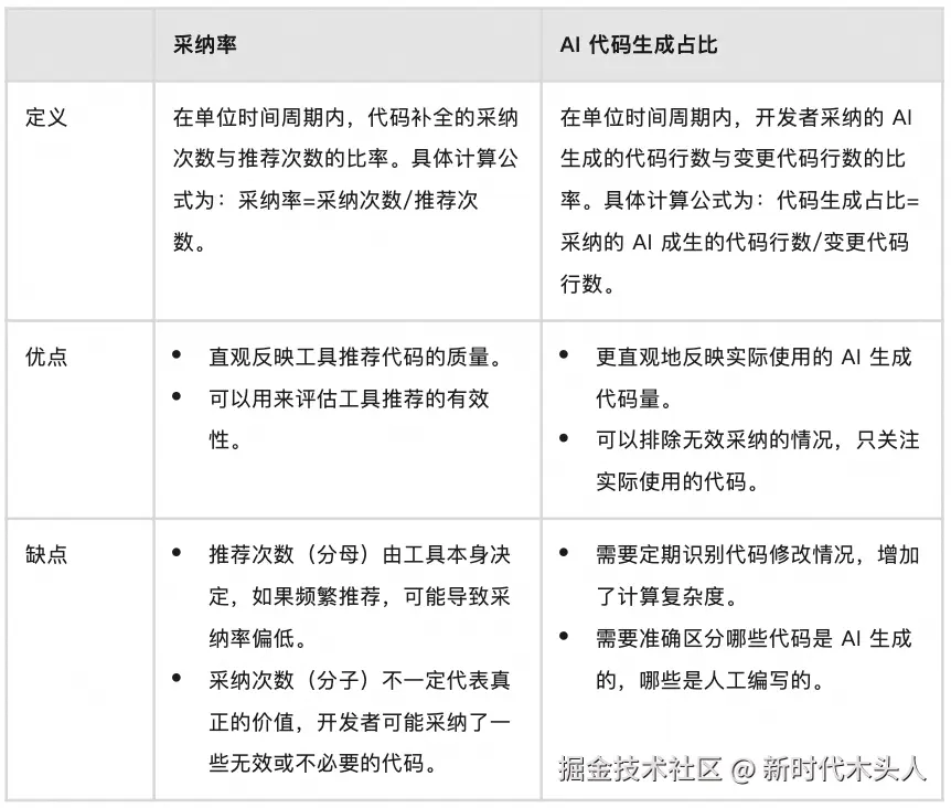
针对 “到底使用采纳率合适,还是 AI 代码生成占比合适” 的问题,首先需要明确两者的定义及其计算逻辑:

同时,可能还会有这样的疑问,为什么不使用 AI 代码生成的入库占比来计算呢?主要原因如下:

  • 版本管理工具无法识别: 版本管理工具无法区分代码是由 AI 生成的还是人工编写的。代码提交的作者是提交人本身,而非 AI。
  • 引入复杂度: 追求入库率会导致度量变得异常复杂。追求构建并发到生产环境的数量,引入了更多变量。

因此,建议采用最直观的 AI 生成占比来统计编码行为的效果是一个比较推荐的方式。如果无法获得 AI 生成占比,采用采纳率也是一种可取的方式,但过分追求统计精确性的意义不大。

衡量 AI 编码工具收益的具体方式

为了更好地衡量 AI 编码工具对效率的影响,可以从以下几个方面进行观测和分析:

  • 工具使用量:
    • 开发者数量:统计使用 AI 编码工具的开发者数量。
    • 活跃度:统计活跃用户的数量和活跃频率。
  • 行为: 某些能力使用的频次,统计特定功能(如代码补全、单元测试生成、代码注释生成等)的使用频次。
  • 效果: 采纳或有效生成占比,统计采纳的 AI 生成代码行数占总变更代码行数的比例。
  • 开发效率提升: 通过观测开发者在使用 AI 编码工具前后的编码效率变化,建立相关性。同时,通过 “工具使用的行为 x 效果 ≈ 效率” 这个简单公式,来获得对于个人开发效率提升的统计。
  • 研发效率的贡献: 研发效率涉及多个方面,包括需求质量、协作流程、测试自动化、CI/CD 工程能力等,但开发阶段的效率提升对整体研发效率有显著贡献。
  • 从系统思考的方式建立因果关系: 从整体系统的角度出发,分析各个行为、效率和结果之间的因果关系。找到关键的杠杆点,即能够带来最大效益的改进点。
  • 度量原则: 度量指标需要回答一个本质的问题,即 AI 编码工具是否真正提升了开发效率。度量指标应引导正确的改进行动,而非误导。

通义灵码一周年,福利大放送!

1)【一周年数据报】看年报,领机械键盘、手办、加薪水杯、T 恤等万份盲盒。

2)【有奖征文测评】机械键盘、华为智能手环等丰厚礼品等你来拿!

点击此处,看年报,开盲盒!