HTTP头中的Accept-Encoding与Content-Encoding深度剖析

1,792 阅读11分钟

你是否遇到过页面加载慢到让用户流失?打开控制台,大体积资源直接传输 —— 这正是 HTTP 压缩没做好的坑!Accept-EncodingContent-Encoding是性能优化关键:客户端声明解压能力,服务器按需压缩,实测文本资源体积可减 60%-80%。本文手把手教你搞定旧浏览器兼容、CPU 负载等难题,让网站在各类网络环境轻快运行,告别 “传输慢” 痛点。

HTTP 压缩的基本原理

HTTP 压缩本质上是通过牺牲服务器压缩时间和客户端解压时间,换取网络传输的数据量减少的技术。这种权衡在当今网络环境下非常划算,因为 CPU 计算能力远比网络带宽充足,尤其是在移动端用户越来越多的情况下。这个压缩协商过程正是由 Accept-Encoding 和 Content-Encoding 这两个 HTTP 头完成的。

要注意的是,这里讨论的是响应体(Body)的压缩(如 gzip/Brotli),而 HTTP/2 的 HPACK 是针对请求头(Headers)的压缩,两者互不冲突且可同时启用,共同减少传输体积。

MIME 类型:用于标识文件类型的标准格式,如text/html表示 HTML 文档,image/jpeg表示 JPEG 图片,服务器根据不同 MIME 类型决定是否应用压缩。

Accept-Encoding 详解

Accept-Encoding 是由客户端发送的 HTTP 请求头,用来告诉服务器:"嘿,我能理解这些压缩算法,你可以用它们来压缩响应内容"。

常见的压缩算法及对比

算法压缩率压缩速度解压速度浏览器支持特点
gzip中等全部支持通用性最好的选择
br (Brotli)高(比 gzip 高 20-26%)慢(比 gzip 慢 15%)中等Chrome 51+, Firefox 44+, Edge 15+, Safari 11+, iOS 11+, Opera 38+(IE 不支持)适合静态资源
deflate中等广泛老旧但稳定
zstd很快很快Chrome 91+, Firefox 104+, Edge 91+, Safari 16.4+, Opera 77+新兴算法
identity无压缩--全部表示不压缩

这就像你整理行李箱一样。gzip 就像常规的压缩整理,可以把衣服叠好放进去;Brotli 则像是真空压缩袋,可以压得更小但需要更多时间操作;而 identity 相当于完全不整理,直接塞进行李箱。

带权重的 Accept-Encoding

浏览器可以通过 q 值(质量因子)表示对不同压缩算法的偏好程度:

Accept-Encoding: br;q=1.0, gzip;q=0.8, *;q=0.1

这表示浏览器优先选择 br 算法(q=1.0),其次是 gzip(q=0.8),最后才是其他算法(q=0.1)。

q 值遵循 RFC 7231 规范,取值范围为 0-1(1.0 表示最高优先级),未指定 q 值的算法默认为 q=1.0,*表示匹配所有未明确列出的算法,默认 q=0.1。

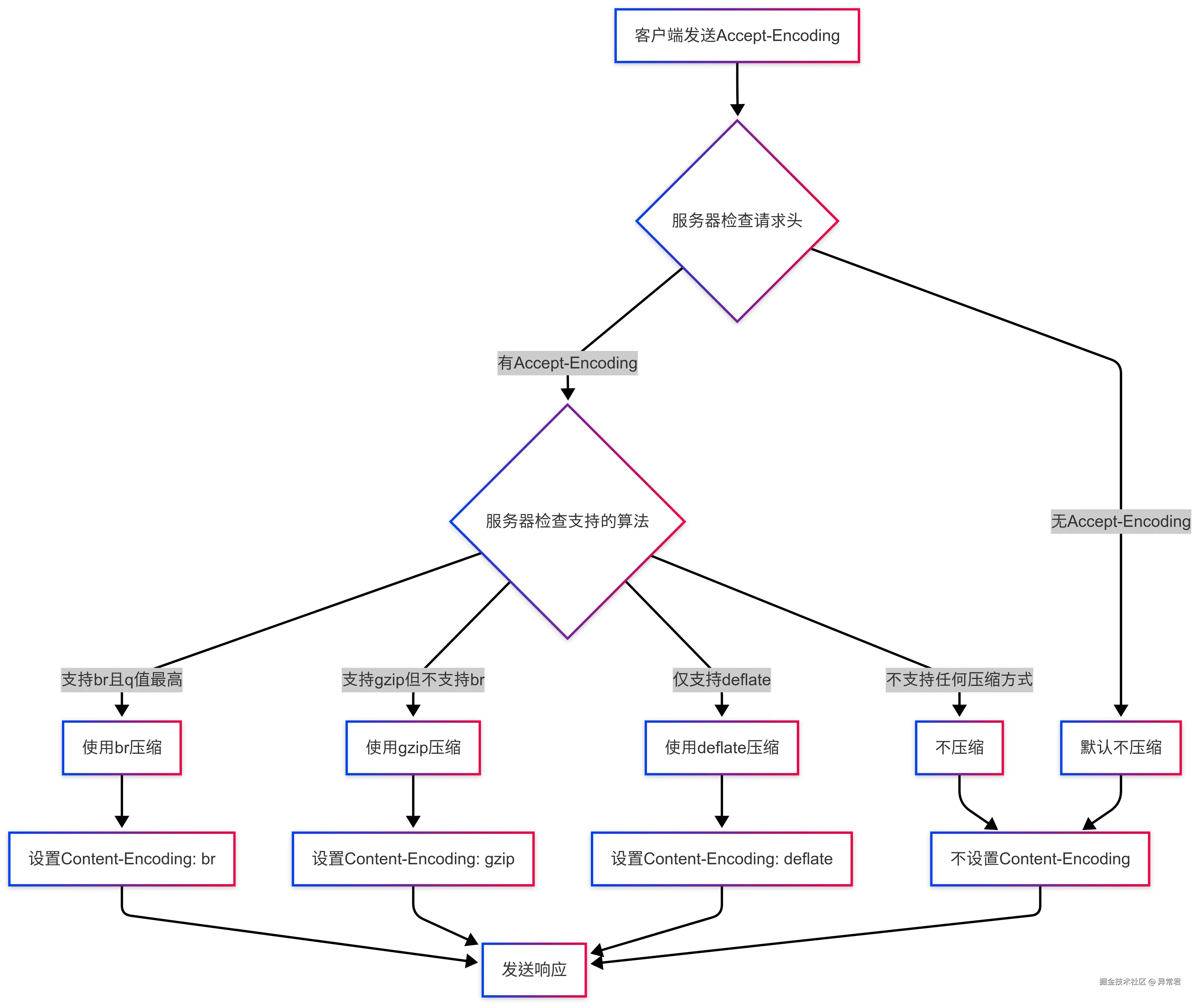
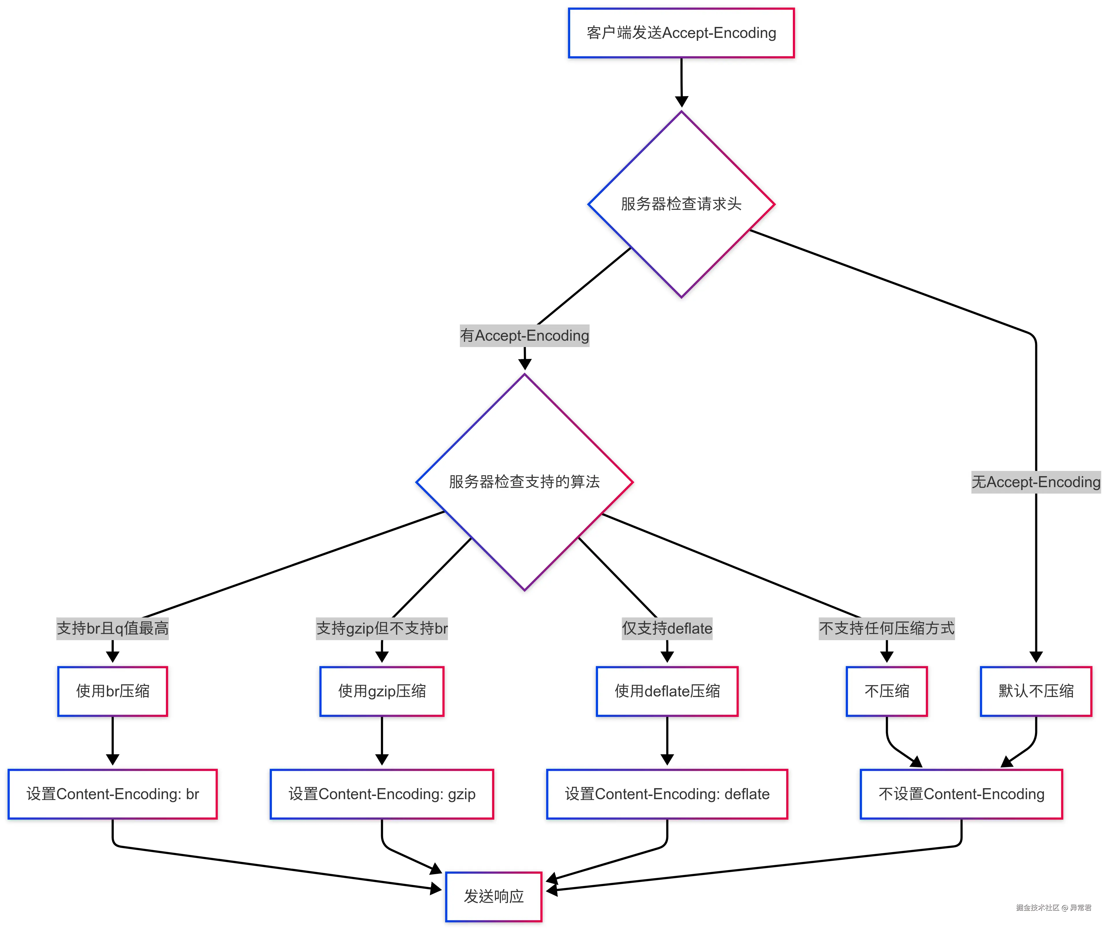
服务器会优先选择客户端 q 值最高且自身支持的算法。若多种算法 q 值相同,则按照客户端列出的顺序选择(如br;q=1.0, gzip;q=1.0时会选择 br)。若客户端完全没有携带 Accept-Encoding 头,则服务器默认不进行压缩(等价于客户端只支持 identity)。

Content-Encoding 详解

Content-Encoding 是由服务器发送的 HTTP 响应头,用来告诉客户端:"我已经使用了这种算法压缩了响应内容,你需要用对应的方法解压"。

当服务器收到带有 Accept-Encoding 头的请求后,会从中选择一种自己支持的压缩算法,然后:

  1. 使用选定的算法压缩响应内容
  2. 在响应头中添加Content-Encoding: 算法名称
  3. 发送压缩后的内容给客户端

例如:

HTTP/1.1 200 OK
Content-Type: text/html; charset=UTF-8
Content-Encoding: gzip
...
[压缩后的内容]

这个过程就像邮寄包裹。你告诉快递公司(服务器):"我可以接收用真空袋压缩的、普通纸箱装的,或者任何包装方式的包裹",快递公司则根据自己的能力和你的偏好选择一种包装方式,并在包裹上贴上标签(Content-Encoding)说明用了哪种包装,这样你收到后就知道该怎么拆了。

压缩算法的选择逻辑

实战案例:Nginx 配置压缩

Nginx 是目前最流行的 Web 服务器之一,配置 HTTP 压缩非常简单:

http {
    # 定义公共的压缩文件类型(避免重复定义)
    set $compress_types "text/plain text/css application/json application/javascript text/xml application/xml application/xml+rss text/javascript";

    # 开启gzip压缩
    gzip on;
    gzip_comp_level 6;
    gzip_min_length 1k;
    gzip_types $compress_types;
    gzip_static on;  # 优先使用.gz文件而非实时压缩
    gzip_vary on;

    # 启用Brotli压缩(需要安装ngx_brotli模块)
    brotli on;
    brotli_comp_level 6;
    brotli_types $compress_types;
    brotli_static on;  # 优先使用.br文件而非实时压缩
    brotli_vary on;

    # 对压缩后的静态资源设置1年缓存
    location /static/ {
        root /var/www/html;
        gzip_static on;
        brotli_static on;
        add_header Cache-Control "public, max-age=31536000, immutable";
    }
}

实战案例:Node.js 服务器启用压缩

在 Node.js 中,使用 Express 框架可以轻松实现 HTTP 压缩:

const express = require('express');
const compression = require('compression'); // 基于zlib库实现,Node.js v11.0.0+原生支持Brotli
const app = express();

// 使用压缩中间件
app.use(compression({
  // 仅压缩大于1KB的响应
  threshold: 1024,
  // 筛选要压缩的类型
  filter: (req, res) => {
    if (req.headers['x-no-compression']) {
      // 不要压缩带有这个头的请求
      return false;
    }

    // 默认行为是压缩所有能压缩的响应
    return compression.filter(req, res);
  },
  // 压缩级别
  level: 6,
  // 处理错误
  onerror: (err, req, res) => {
    console.error('压缩发生错误:', err);
    // 即使压缩失败,也继续发送未压缩的响应
    res.end();
  }
}));

// 后续路由定义...
app.get('/', (req, res) => {
  res.send('Hello World!');
});

app.listen(3000, () => {
  console.log('服务已启动,端口3000');
});

对于 Node.js 低版本,可以这样处理 Brotli 支持:

const https = require('https');
const zlib = require('zlib');

https.get('https://example.com', (res) => {
  const encoding = res.headers['content-encoding'];
  let body = '';
  let stream = res;

  if (encoding === 'gzip') {
    stream = res.pipe(zlib.createGunzip());
  } else if (encoding === 'deflate') {
    stream = res.pipe(zlib.createInflate());
  } else if (encoding === 'br') {
    // 注意:需要Node.js v11.0.0+才原生支持brotli
    if (parseInt(process.versions.node.split('.')[0]) >= 11) {
      stream = res.pipe(zlib.createBrotliDecompress());
    } else {
      // Node.js < v11.0.0 需使用第三方模块
      console.error('当前Node.js版本不支持Brotli,请升级或安装brotli模块');
      res.destroy();
      return;
    }
  } else if (encoding) {
    console.error(`不支持的内容编码: ${encoding}`);
    res.destroy();
    return;
  }

  stream.on('data', (chunk) => { body += chunk; });
  stream.on('end', () => { console.log(body); });
  stream.on('error', (err) => { console.error('解压失败:', err); });
});

实战案例:检测压缩是否生效

你可以使用 curl 命令来检查服务器是否正确处理了压缩:

# 请求时指定Accept-Encoding
curl -H "Accept-Encoding: gzip, deflate, br" -I https://example.com

# 结果中应该能看到Content-Encoding头
# HTTP/2 200
# content-type: text/html; charset=UTF-8
# content-encoding: br
# ...

也可以使用更直观的方式查看压缩效果:

# 查看未压缩大小(强制禁用压缩)
curl -H "Accept-Encoding: identity" https://example.com | wc -c  # wc -c 统计字节数

# 查看压缩后大小(实际传输大小,%{size_download}为curl内置变量)
curl -H "Accept-Encoding: gzip" --write-out "压缩后大小: %{size_download} bytes\n" --output /dev/null https://example.com

这就像你想知道快递包装是否真的省空间一样,一边用原始体积测量,一边用压缩后的体积测量,这样你就能确切地知道压缩的效果了。

处理多重压缩和特殊情况

有时候我们会遇到内容需要经过多道压缩的情况,可以通过多个 Content-Encoding 值来表示:

Content-Encoding: gzip, br

这表示内容首先经过 br 压缩,然后又经过 gzip 压缩。客户端需要按照相反的顺序解压:先 gzip 解压,再 br 解压。

不过在实际生产环境中,多重压缩很少使用,原因有:

  1. 压缩算法可能相互干扰,导致压缩率下降(实测 gzip+br 相比单用 br 可能导致体积增加 5%-15%)
  2. 增加了服务器和客户端的计算负担(双重压缩可能使 CPU 使用率提高 40%以上)
  3. 可能引起兼容性问题(部分旧版浏览器无法正确处理多重 Content-Encoding)
  4. RFC 7231 第 6.3.3 节明确建议使用单一压缩算法,以简化客户端处理逻辑

特殊情况:分块传输与压缩的结合

分块传输编码(Chunked Transfer Encoding):允许服务器逐块发送数据的 HTTP 传输机制,使用Transfer-Encoding: chunked响应头。

当响应使用分块传输编码时,压缩与分块的处理顺序也很重要:

HTTP/1.1 200 OK
Content-Type: text/html
Content-Encoding: gzip
Transfer-Encoding: chunked

[压缩并分块的内容]

这种情况下,服务器会先将整个内容压缩,然后再分块传输。客户端则需要:

  1. 接收并重组所有分块
  2. 对重组后的内容进行解压

注意:如果同时存在 Content-Encoding 和 Transfer-Encoding,处理顺序是固定的,不受头部出现顺序影响。

压缩与缓存的交互

使用压缩时,必须设置Vary: Accept-Encoding响应头,告诉 CDN 和代理服务器:不同的 Accept-Encoding 请求应该缓存不同版本的响应。

HTTP/1.1 200 OK
Content-Type: text/html
Content-Encoding: gzip
Vary: Accept-Encoding
Cache-Control: max-age=3600

[压缩内容]

如果不设置这个头,可能导致缓存服务器将 gzip 版本内容返回给不支持 gzip 的客户端,造成解析错误。

HTTPS 与压缩的关系

在 HTTPS(TLS/SSL)环境中使用压缩时,需要注意一个重要细节:TLS 记录层限制

TLS 协议将数据分割成称为"记录"的块,每个记录的默认最大大小为 16KB。当压缩后的 HTTP 响应体超过这个限制时,会被分割成多个 TLS 记录,可能导致额外的 TCP 分片和网络延迟。每个分片都需要单独经过 TCP 确认,增加往返时间(RTT),在高延迟网络中尤其明显。

# Nginx中调整SSL缓冲区大小
ssl_buffer_size 8k;  # 默认16k,减小可避免过度分片

对于较大的静态资源,建议:

  1. 将大文件拆分为多个较小文件(如 JS 拆分为多个较小模块,每个控制在 15KB 以内)
  2. 适当降低压缩等级,避免部分算法在高压缩率下产生较大的数据块
  3. 对于超过 1MB 的大型资源,考虑使用 HTTP/2 的多路复用能力

HTTP/3 与压缩

HTTP/3 基于 QUIC 协议,采用了不同的压缩策略。与 HTTP/2 的 HPACK 不同,HTTP/3 使用 QPACK 头部压缩算法,在保持高压缩率的同时解决了 HTTP/2 中的队头阻塞问题。

对于响应体压缩,HTTP/3 仍然使用 Content-Encoding 机制,但由于 QUIC 的流控制更加智能,大型压缩响应的传输效率通常更高。在实现 HTTP/3 的服务器中,通常建议:

  1. 优先考虑 Brotli 压缩,其次是 zstd,最后是 gzip
  2. 对于 JSON 等结构化数据,Brotli 比 gzip 可额外节省 15-20%的传输量

在前端代码中处理压缩内容

现代浏览器默认支持自动解压 Content-Encoding 指定的压缩格式,但如果你在 JavaScript 中使用 fetch 或 XMLHttpRequest,可能需要注意一些细节:

// 使用fetch API时,浏览器会自动处理Content-Encoding
fetch('https://api.example.com/data')
  .then(response => response.json())
  .then(data => {
    console.log('获取的数据:', data);
  })
  .catch(error => {
    console.error('请求失败:', error);
  });

常见问题与解决方案

问题 1:不是所有内容都适合压缩

像 JPEG、PNG 这类已经压缩过的格式,再次压缩收益很小,反而会浪费 CPU 资源。实际数据显示,对于 JPEG 图片进行 gzip 压缩,通常只能减少 0-2%的体积,但 CPU 使用率会增加 15-20%。

解决方案:在服务器配置中排除这些格式:

# Nginx配置
gzip_types text/plain text/css application/json application/javascript text/xml application/xml application/xml+rss text/javascript;
# 注意这里没有包含image/jpeg等格式

问题 2:某些旧浏览器不支持特定压缩算法

特别是 Brotli(br)压缩,在 IE11 及以下版本完全不支持。

解决方案:服务器需要根据 Accept-Encoding 选择合适的算法,而不是强制使用最新的压缩方式。可以设置变通方案:

# 检测User-Agent为IE时使用gzip而非br
map $http_user_agent $brotli_status {
    default on;
    "~MSIE" off;
    "~Trident" off;
}

brotli $brotli_status;

问题 3:压缩可能导致 CPU 使用率升高

高压缩级别会消耗更多 CPU 资源,在高流量网站可能成为瓶颈。测试数据显示,gzip 从压缩级别 5 到 9,CPU 使用率可能增加 3 倍,而压缩率仅提高约 5%。

解决方案:选择合适的压缩级别,比如 gzip 的 4-6 级别通常是压缩率和 CPU 消耗的良好平衡点:

# 平衡的压缩级别设置
gzip_comp_level 5;
brotli_comp_level 4;

静态资源预压缩技术

对于静态资源,可以提前压缩并保存为.gz.br文件,避免服务器实时压缩带来的 CPU 开销:

生成预压缩文件

命令行工具方式:

# 生成gzip压缩文件
find . -type f -name "*.js" -o -name "*.css" -o -name "*.html" | xargs gzip -9 -k

# 生成Brotli压缩文件(需安装brotli工具)
find . -type f -name "*.js" -o -name "*.css" -o -name "*.html" | xargs brotli -q 11

使用构建工具:

在 Webpack 项目中,可使用compression-webpack-plugin

// webpack.config.js
const CompressionPlugin = require('compression-webpack-plugin');
const zlib = require('zlib');

module.exports = {
  // ...其他配置
  plugins: [
    // 生成.gz文件
    new CompressionPlugin({
      filename: '[path][base].gz',
      algorithm: 'gzip',
      test: /\.(js|css|html|svg)$/,
      threshold: 1024,
      minRatio: 0.8,
    }),
    // 生成.br文件
    new CompressionPlugin({
      filename: '[path][base].br',
      algorithm: 'brotliCompress',
      test: /\.(js|css|html|svg)$/,
      compressionOptions: {
        level: 11,
      },
      threshold: 1024,
      minRatio: 0.8,
    })
  ],
};

预压缩的优势在于可以使用更高压缩级别(如 gzip 级别 9、brotli 级别 11),而不用担心 CPU 开销,特别适合资源大小固定的网站。

一份完整的 Apache 配置示例

<IfModule mod_deflate.c>
  # 启用压缩
  SetOutputFilter DEFLATE

  # 仅压缩这些MIME类型
  AddOutputFilterByType DEFLATE text/html text/plain text/xml text/css text/javascript application/javascript application/json

  # 仅当客户端支持压缩时启用
  SetEnvIfNoCase Accept-Encoding "gzip|deflate|br" HAVE_ENCODING
  Header append Vary Accept-Encoding env=HAVE_ENCODING

  # 排除老旧浏览器
  BrowserMatch ^Mozilla/4 gzip-only-text/html
  BrowserMatch ^Mozilla/4\.0[678] no-gzip
  BrowserMatch \bMSIE !no-gzip !gzip-only-text/html

  # 设置压缩级别
  DeflateCompressionLevel 6
</IfModule>

生产环境的干货技巧

  1. 分类处理资源:HTML/CSS/JS 文件必须启用压缩,图片/视频/字体文件一般无需重复压缩

  2. 动态内容设置阈值:API 接口返回小于 1KB 的内容通常不值得压缩,设置合理的min_length

  3. 确保 CDN 正确缓存:添加Vary: Accept-Encoding头,保证 CDN 为不同压缩格式缓存不同版本

  4. 兼容老旧设备:低端移动设备解压能力有限,可针对特定 User-Agent 降低压缩级别或选择更快的算法

  5. 定期检测压缩效果:使用 Chrome DevTools、Lighthouse 等工具检查压缩是否生效,对比传输大小和原始大小

  6. 压缩预处理:对静态资源提前压缩存储.gz.br文件,减轻服务器实时压缩负担

  7. 监控 CPU 使用率:在高并发环境下,观察压缩对服务器 CPU 的影响,必要时调整压缩级别

  8. 设置资源缓存时间:压缩后的静态资源应该设置长期缓存,进一步减少传输次数:

Cache-Control: public, max-age=31536000, immutable

immutable指令告知客户端资源内容不变,可直接使用缓存,无需校验

  1. 针对 API 优化:对于 JSON 数据响应,优先使用 Brotli 压缩,其次是 zstd,因为它们对结构化数据的压缩效率比 gzip 高 15%-25%

总结

特性Accept-EncodingContent-Encoding
发送方客户端服务器
含义告知服务器客户端支持的压缩算法告知客户端服务器使用的压缩算法
常见值gzip, deflate, br, zstd, identitygzip, deflate, br, zstd
多值表示按优先级排序(带 q 值),如br;q=1.0,gzip多重压缩顺序(从右至左解压),如gzip,br
默认行为没有此头时假定只支持无压缩没有此头时表示内容未压缩
与缓存关系触发 Vary 头的设置需配合 Vary: Accept-Encoding 使用