深入剖析 Netty 中的 NioEventLoopGroup:架构与实现

401 阅读11分钟

深入剖析 Netty 中的 NioEventLoopGroup:架构与实现

引言

在高性能网络编程领域,Netty 以其卓越的性能和灵活的架构脱颖而出

Netty 的核心组件之一 NioEventLoopGroup,在处理网络事件和任务调度中扮演着至关重要的角色

本文将深入剖析 NioEventLoopGroup 的架构设计、初始化流程、事件循环机制以及任务处理逻辑,帮助你全面理解 Netty 的内部实现,提升你的网络编程能力

简介

NioEventLoopGroup是Netty负责事件循环的入口,先来查看下它继承的类与实现的接口:

NioEventLoopGroup

从图中可以大致得到几个信息:

  1. NioEventLoopGroup是线程池(实现Executor接口)
  2. NioEventLoopGroup可能是多线程的(父类MultithreadEventLoopGroup名字上看是多线程的)
  3. NioEventLoopGroup可以执行延迟/定时任务(实现ScheduledExecutorService接口)

从NioEventLoopGroup名称可以猜测,它通过组的方式管理内部的多个NioEventLoop来实现事件循环

接下来,再来查看NioEventLoop相关的接口与父类:

NioEventLoop

从图中可以看出:NioEventLoop是单线程的线程池(父类SingleThreadEventLoop)

从NioEventLoop字段中还可以看到,它有包含NIO的Selector(多路复用模型处理网络IO)

因此NioEventLoop是单线程的Selector,它会循环监听Channel上的事件并进行处理,以此实现事件循环

NioEventLoopGroup通过管理多个NioEventLoop的方式来进行水平扩展,充分解耦

使用Netty时通常会采用两个NioEventLoopGroup分别来处理连接、读/写事件:

其中处理连接事件的NioEventLoopGroup称为Parent(Boss),处理读写事件的NioEventLoopGroup成为child(work)

它们各司其职,充分解耦,当一方成为系统瓶颈时,只需要增大组内EventLoop数量即可(硬件资源足够的情况)

了解组件负责的功能后,我们马上开始查看源码进行分析其内部实现,并总结出其实现的原理以及思路

源码分析

要想了解其内部实现,还是要从初始化的源码开始分析

MultithreadEventExecutorGroup 实例化

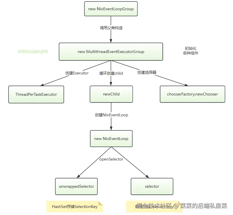
先来一张NioEventLoopGroup实例化的大致流程图,便于结合代码分析:

NioEventLoopGroup实例化流程

我们可以指定组内NioEventLoop的数量来初始化NioEventLoopGroup

 NioEventLoopGroup parentGroup = new NioEventLoopGroup(1);
 NioEventLoopGroup childGroup = new NioEventLoopGroup(10);

初始化NioEventLoopGroup,核心实现在其父类MultithreadEventExecutorGroup中(大致流程如下):

  1. 初始化Group的线程池(用于创建、启动单线程NioEventLoop)
  2. 初始化组内的NioEventLoop (newChild)
  3. 初始化选择器(选择下一个EventLoop来执行任务,实现EventExecutorGroup接口的next方法)
 protected MultithreadEventExecutorGroup(int nThreads, Executor executor,
                                         EventExecutorChooserFactory chooserFactory, Object... args) {
     if (nThreads <= 0) {
         throw new IllegalArgumentException(String.format("nThreads: %d (expected: > 0)", nThreads));
     }
     
     //group的线程池,用于创建、启动event loop的单线程
     if (executor == null) {
         executor = new ThreadPerTaskExecutor(newDefaultThreadFactory());
     }
 ​
     //group的children就是要管理的event loop
     //初始化要管理的event loop
     children = new EventExecutor[nThreads];
     for (int i = 0; i < nThreads; i ++) {
         boolean success = false;
         try {
             //创建event loop
             children[i] = newChild(executor, args);
             success = true;
         } catch (Exception e) {
             // TODO: Think about if this is a good exception type
             throw new IllegalStateException("failed to create a child event loop", e);
         } finally {
             if (!success) {
                 //创建失败停止、关闭所有event loop
                 for (int j = 0; j < i; j ++) {
                     children[j].shutdownGracefully();
                 }
 ​
                 for (int j = 0; j < i; j ++) {
                     EventExecutor e = children[j];
                     try {
                         while (!e.isTerminated()) {
                             e.awaitTermination(Integer.MAX_VALUE, TimeUnit.SECONDS);
                         }
                     } catch (InterruptedException interrupted) {
                         // Let the caller handle the interruption.
                         Thread.currentThread().interrupt();
                         break;
                     }
                 }
             }
         }
     }
 ​
     //创建选择器,用于选择下一个事件哪个event loop来执行
     chooser = chooserFactory.newChooser(children);
 ​
     //添加终止回调
     final FutureListener<Object> terminationListener = new FutureListener<Object>() {
         @Override
         public void operationComplete(Future<Object> future) throws Exception {
             if (terminatedChildren.incrementAndGet() == children.length) {
                 terminationFuture.setSuccess(null);
             }
         }
     };
     for (EventExecutor e: children) {
         e.terminationFuture().addListener(terminationListener);
     }
 ​
     Set<EventExecutor> childrenSet = new LinkedHashSet<EventExecutor>(children.length);
     Collections.addAll(childrenSet, children);
     readonlyChildren = Collections.unmodifiableSet(childrenSet);
 }

总的来说实例化Group就是:根据元数据创建Group内部组件:Executor、NioEventLoop、EventExecutorChooser

如果实例化时不传入Executor,默认情况下会使用ThreadPerTaskExecutor,它会使用工厂创建线程并执行

(这里的线程就是单线程EventLoop)

 public final class ThreadPerTaskExecutor implements Executor {
     private final ThreadFactory threadFactory;
 ​
     public ThreadPerTaskExecutor(ThreadFactory threadFactory) {
         this.threadFactory = ObjectUtil.checkNotNull(threadFactory, "threadFactory");
     }
 ​
     @Override
     public void execute(Runnable command) {
         threadFactory.newThread(command).start();
     }
 }

遍历children数组调用newChild根据元数据创建NioEventLoop

 @Override
 protected EventLoop newChild(Executor executor, Object... args) throws Exception {
     SelectorProvider selectorProvider = (SelectorProvider) args[0];
     SelectStrategyFactory selectStrategyFactory = (SelectStrategyFactory) args[1];
     RejectedExecutionHandler rejectedExecutionHandler = (RejectedExecutionHandler) args[2];
     EventLoopTaskQueueFactory taskQueueFactory = null;
     EventLoopTaskQueueFactory tailTaskQueueFactory = null;
 ​
     int argsLength = args.length;
     if (argsLength > 3) {
         taskQueueFactory = (EventLoopTaskQueueFactory) args[3];
     }
     if (argsLength > 4) {
         tailTaskQueueFactory = (EventLoopTaskQueueFactory) args[4];
     }
     return new NioEventLoop(this, executor, selectorProvider,
             selectStrategyFactory.newSelectStrategy(),
             rejectedExecutionHandler, taskQueueFactory, tailTaskQueueFactory);
 }

NioEventLoop中会存在两个selector:

  1. unwrappedSelector(未优化):selector + JDK原生HashSet存储SelectionKey
  2. selector(优化):selector + 数组存储SelectionKey

SelectionKey用于判断channel上发生什么事件,事件循环过程中经常需要遍历它来进行处理,因此使用数组代替哈希表进行优化

默认情况下采用优化后的selector

原生的SelectionKey由HashSet实现,优化后使用数组SelectedSelectionKeySetSelector

 NioEventLoop(NioEventLoopGroup parent, Executor executor, SelectorProvider selectorProvider,
              SelectStrategy strategy, RejectedExecutionHandler rejectedExecutionHandler,
              EventLoopTaskQueueFactory queueFactory) {
     super(parent, executor, false, newTaskQueue(queueFactory), newTaskQueue(queueFactory),
             rejectedExecutionHandler);
     if (selectorProvider == null) {
         throw new NullPointerException("selectorProvider");
     }
     if (strategy == null) {
         throw new NullPointerException("selectStrategy");
     }
     provider = selectorProvider;
     //封装未优化、优化的Selector
     final SelectorTuple selectorTuple = openSelector();
     selector = selectorTuple.selector;
     unwrappedSelector = selectorTuple.unwrappedSelector;
     selectStrategy = strategy;
 }

在实例化过程中并不会创建NioEventLoop处理事件循环的单线程,而是采用懒加载,执行execute才会由Group的executor来启动

分析完大致的实例化流程再来查看这张核心步骤的流程图回味一下:

NioEventLoopGroup实例化核心流程

NioEventLoop线程启动

注册时会启动事件循环线程,当任务交给NioEventLoop执行时,会调用父类SingleThreadEventExecutor的execute

SingleThreadEventExecutor.execute 中的startThread方法会使用Group的executor创建、启动处理事件循环的线程(未启动的情况下)

 public void execute(Runnable task) {
     if (task == null) {
         throw new NullPointerException("task");
     }
     
     //当前线程是否为事件循环线程
     boolean inEventLoop = inEventLoop();
     //添加任务到队列
     addTask(task);
     if (!inEventLoop) {
         //启动线程
         startThread();
         if (isShutdown()) {
             boolean reject = false;
             try {
                 if (removeTask(task)) {
                     reject = true;
                 }
             } catch (UnsupportedOperationException e) {
             }
             if (reject) {
                 reject();
             }
         }
     }
     //唤醒
     if (!addTaskWakesUp && wakesUpForTask(task)) {
         wakeup(inEventLoop);
     }
 }

startThread 创建、启动EventLoop线程流程比较绕,需要debug,看代码不容易理解(看下图)

最终会调用Group的Executor的execute方法创建、启动线程

启动NioEventLoop线程

(期间ThreadExecutorMap记录当前eventloop作为上下文)

NioEventLoop事件循环核心方法

启动时的doStartThread方法中有一行核心方法,就是NioEventLoop线程启动后要执行的方法(也就是它的run方法)

SingleThreadEventExecutor.this.run();

NioEventLoop.run 处理事件循环的核心方法:

循环处理(for循环) + 阻塞(select) + 处理IO事件(processSelectedKeys) + 处理所有任务(runAllTasks)

大致流程图如下:

NioEventLoop处理事件循环大致流程

再来看下具体代码:

 @Override
 protected void run() {
     int selectCnt = 0;
     for (;;) {
         try {
             int strategy;
             try {
                 //执行selectNow 判断是否有事件就绪
                 strategy = selectStrategy.calculateStrategy(selectNowSupplier, hasTasks());
                 switch (strategy) {
                 //..
                 case SelectStrategy.SELECT:
                     //返回-1 无事件就绪 调用select阻塞    
                     long curDeadlineNanos = nextScheduledTaskDeadlineNanos();
                     if (curDeadlineNanos == -1L) {
                         curDeadlineNanos = NONE; // nothing on the calendar
                     }
                     nextWakeupNanos.set(curDeadlineNanos);
                     try {
                         if (!hasTasks()) {
                             //阻塞 直到超时或事件就绪
                             strategy = select(curDeadlineNanos);
                         }
                     } finally {
                         nextWakeupNanos.lazySet(AWAKE);
                     }
                 default:
                 }
             } catch (IOException e) {
                 rebuildSelector0();
                 selectCnt = 0;
                 handleLoopException(e);
                 continue;
             }
             
             selectCnt++;
             cancelledKeys = 0;
             needsToSelectAgain = false;
             // 处理io事件所耗时间 占总任务所耗时间的比例 默认50
             final int ioRatio = this.ioRatio;
             boolean ranTasks;
             if (ioRatio == 100) {
                 try {
                     if (strategy > 0) {
                         //处理IO事件
                         processSelectedKeys();
                     }
                 } finally {
                     //处理所有任务
                     ranTasks = runAllTasks();
                 }
             } else if (strategy > 0) {
                 final long ioStartTime = System.nanoTime();
                 try {
                     processSelectedKeys();
                 } finally {
                     // Ensure we always run tasks.
                     final long ioTime = System.nanoTime() - ioStartTime;
                     ranTasks = runAllTasks(ioTime * (100 - ioRatio) / ioRatio);
                 }
             } else {
                 ranTasks = runAllTasks(0); 
             }
 ​
             //unexpectedSelectorWakeup意外唤醒的情况重建selector
             if (ranTasks || strategy > 0) {
             } else if (unexpectedSelectorWakeup(selectCnt)) { 
                 selectCnt = 0;
             }
             //...
         } catch (CancelledKeyException e) {
             //...
         }
     }
 }

select和selectNow都会返回就绪事件的数量

selectNow会立即返回用于判断当前是否有事件就绪

select会阻塞等待直到超时或有事件就绪

processSelectedKeys方法会遍历SelectedKey处理IO事件,SelectedKey用于判断channel上什么事件就绪便于处理

IO事件指的是channel上会有读、写、连接、接收事件已就绪:

当读事件就绪时可以将数据读到ByteBuf再交给管道中的处理器链调用、当写事件就绪时可以将ByteBuf上的数据写入网卡响应回去、当连接事件就绪时可以进行网络连接...

默认情况下使用优化的selector处理IO事件(优化与未优化的区别就是不同的遍历方式)

优化使用数组processSelectedKeysOptimized,未优化使用Set哈希表processSelectedKeysPlain

 private void processSelectedKeysOptimized() {
     for (int i = 0; i < selectedKeys.size; ++i) {
         final SelectionKey k = selectedKeys.keys[i];
         // 方便GC
         selectedKeys.keys[i] = null;
 ​
         //取出附件(附件可以存储任意对象) ,这里是channel
         final Object a = k.attachment();
 ​
         if (a instanceof AbstractNioChannel) {
             //处理事件
             processSelectedKey(k, (AbstractNioChannel) a);
         } 
         
         //...
     }
 }

处理IO事件时,根据连接、写、读/接收等事件调用不同的操作,这个过程中会去触发调用管道的处理器链channelHandler(后文再描述)

private void processSelectedKey(SelectionKey k, AbstractNioChannel ch) {
    final AbstractNioChannel.NioUnsafe unsafe = ch.unsafe();
    //失效的情况
    if (!k.isValid()) {
        final EventLoop eventLoop;
        try {
            eventLoop = ch.eventLoop();
        } catch (Throwable ignored) {
            return;
        }
        if (eventLoop != this || eventLoop == null) {
            return;
        }
        unsafe.close(unsafe.voidPromise());
        return;
    }

    try {
        int readyOps = k.readyOps();
		//连接事件就绪
        if ((readyOps & SelectionKey.OP_CONNECT) != 0) {
            int ops = k.interestOps();
            ops &= ~SelectionKey.OP_CONNECT;
            k.interestOps(ops);
			//处理连接
            unsafe.finishConnect();
        }

        //写事件就绪
        if ((readyOps & SelectionKey.OP_WRITE) != 0) {
            //数据刷入网卡写回
            ch.unsafe().forceFlush();
        }

        //读事件或接收事件就绪
        if ((readyOps & (SelectionKey.OP_READ | SelectionKey.OP_ACCEPT)) != 0 || readyOps == 0) {
            unsafe.read();
        }
    } catch (CancelledKeyException ignored) {
        unsafe.close(unsafe.voidPromise());
    }
}

执行任务分为三个队列:

  1. scheduledTaskQueue:父类AbstractScheduledEventExecutor中,用于存放定时任务的队列
  2. taskQueue:父类SingleThreadEventExecutor中,用于存放真正要执行任务的队列
  3. tailTasks:父类SingleThreadEventLoop中,存放尾部任务,每次执行完任务后执行

为了平衡IO任务与CPU任务,使用字段ioRatio平衡处理IO事件和执行任务,ioRatio为处理IO事件所占事件循环的百分比,默认50

//IO率 默认50
final int ioRatio = this.ioRatio;
if (ioRatio == 100) {
    try {
        processSelectedKeys();
    } finally {
        // Ensure we always run tasks.
        runAllTasks();
    }
} else {
    //非100的情况下会超时执行任务
    final long ioStartTime = System.nanoTime();
    try {
        processSelectedKeys();
    } finally {
        // Ensure we always run tasks.
        final long ioTime = System.nanoTime() - ioStartTime;
        runAllTasks(ioTime * (100 - ioRatio) / ioRatio);
    }
}

runAllTasks用于执行队列中的任务,执行流程基本为:

  1. 将定时任务放入taskQueue fetchFromScheduledTaskQueue
  2. 取出taskQueue任务进行执行
  3. 执行尾部任务 afterRunningAllTasks
protected boolean runAllTasks(long timeoutNanos) {
    //从父类的定时任务队列取出定时任务放入当前任务队列
    fetchFromScheduledTaskQueue();
    
    //取出任务
    Runnable task = pollTask();
    if (task == null) {
        //任务为空 执行尾队列中的任务
        afterRunningAllTasks();
        return false;
    }

    final long deadline = ScheduledFutureTask.nanoTime() + timeoutNanos;
    long runTasks = 0;
    long lastExecutionTime;
    //循环处理任务,超时或者没任务退出
    for (;;) {
        //执行任务
        safeExecute(task);
		//统计数量
        runTasks ++;

        //每64个任务检查一下超时
        if ((runTasks & 0x3F) == 0) {
            lastExecutionTime = ScheduledFutureTask.nanoTime();
            if (lastExecutionTime >= deadline) {
                break;
            }
        }
		
        //取出任务 便于下次循环 为空就退出
        task = pollTask();
        if (task == null) {
            lastExecutionTime = ScheduledFutureTask.nanoTime();
            break;
        }
    }

    //执行尾队列中的任务
    afterRunningAllTasks();
    this.lastExecutionTime = lastExecutionTime;
    return true;
}

在早期JDK NIO存在空转的bug(8后偶发),事件循环期间会调用unexpectedSelectorWakeup将超过512次自转的Selector进行重建(rebuildSelector)以此来避免空转、CPU飙升

private boolean unexpectedSelectorWakeup(int selectCnt) {
    if (Thread.interrupted()) {
        //..
        return true;
    }
    //SELECTOR_AUTO_REBUILD_THRESHOLD 由 io.netty.selectorAutoRebuildThreshold 决定 默认512
    if (SELECTOR_AUTO_REBUILD_THRESHOLD > 0 &&
            selectCnt >= SELECTOR_AUTO_REBUILD_THRESHOLD) {
		//重新创建selector 替换
        rebuildSelector();
        return true;
    }
    return false;
}

查看事件循环的核心代码,可以总结出以下流程图:

事件循环核心流程

本篇文章主要描述NioEventLoopGroup以及NioEventLoop组件处理事件循环的核心流程

下篇文章再来看看pipeline中的ChannelHandler是如何进行调用的~

总结

NioEventLoopGroup常分为parent和child,其中parent用于处理连接/接收事件,child用于处理读/写事件

NioEventLoopGroup负责管理多个NioEventLoop,达到瓶颈时水平扩展(增加数量)可提高吞吐量(硬件资源足够的情况)

NioEventLoop是单线程的Selector,负责事件循环的处理

实例化NioEventLoopGroup的过程会创建Executor(用于启动NioEventLoop线程)、NioEventLoop(只是创建,并没有启动线程)、选择器等内部组件

创建NioEventLoop时对原生select进行优化,使用数组存储取代哈希表存储SelectionKey

注册阶段会调用父类SingleThreadEventExecutor.execute方法,使用NioEventLoopGroup的Executor来创建、启动NioEventLoop事件循环线程

NioEventLoop事件循环处理由select/selectNow判断当前是否有事件就绪,selectNow会立即返回就绪事件数量,而select会阻塞到超时或有事件就绪

当事件就绪时,遍历就绪的事件(SelectionKey),根据连接、写、读/接收事件进行处理

最后执行队列任务来组成事件循环的实现,处理IO事件与任务的比例由ioRatio参数决定,避免一方“饥饿”

事件循环期间检测自传次数,超过阈值重建selector,避免出现bug导致空转让CPU飙升

最后(点赞、收藏、关注求求啦~)

😁我是菜菜,热爱技术交流、分享与写作,喜欢图文并茂、通俗易懂的输出知识

📚在我的博客中,你可以找到Java技术栈的各个专栏:Java并发编程与JVM原理、Spring和MyBatis等常用框架及Tomcat服务器的源码解析,以及MySQL、Redis数据库的进阶知识,同时还提供关于消息中间件和Netty等主题的系列文章,都以通俗易懂的方式探讨这些复杂的技术点

🏆除此之外,我还是掘金优秀创作者、腾讯云年度影响力作者、华为云年度十佳博主....

👫我对技术交流、知识分享以及写作充满热情,如果你愿意,欢迎加我一起交流(vx:CaiCaiJava666),也可以持续关注我的公众号:菜菜的后端私房菜,我会分享更多技术干货,期待与更多志同道合的朋友携手并进,一同在这条充满挑战与惊喜的技术之旅中不断前行

🤝如果觉得菜菜写的不错,可以点赞、关注、收藏支持一下~

📖本篇文章被收入专栏 Java常用框架网络基石,感兴趣的朋友可以持续关注~

📝本篇文章、笔记以及案例被收入 Gitee-CaiCaiJavaGithub-CaiCaiJava,除此之外还有更多Java进阶相关知识,感兴趣的朋友可以star持续关注~