摘要
本文详细探讨了财务数仓系统的建设,涵盖背景、业务流程、系统设计、外部对接及建设难点。系统建设面临数据整合与标准化、数据质量与一致性等核心难点,通过主数据管理、数据湖与数据仓库分层、数据质量规则引擎等技术手段解决。文章还阐述了财务数仓的业务流程、系统架构设计、关键技术设计、核心分层设计及子系统模块,以及外部对接的目标、场景与技术架构。
1. 财务数仓系统背景
在数字化转型的浪潮中,企业信息系统建设往往陷入“各自为政”的困境。财务部门的ERP系统、生产部门的MES系统、人力资源的HRM系统、市场的CRM系统等独立运行,形成一个个“数据烟囱”。这些系统基于自身需求构建数据模型,导致数据冗余、标准缺失、质量参差、共享困难,最终形成阻碍企业发展的“信息孤岛”。主数据管理(Master Data Management, MDM)作为企业数据治理的核心框架,通过统一的数据标准、集中化的管理平台和规范的治理流程,为企业构建高质量的数据底座,推动跨系统业务协同与战略决策支持。
1.1. 财务数仓业务背景
1.1.1. 行业趋势驱动数据管理需求
- 数字化转型加速
-
- 现象:制造业、零售业、金融业等行业通过物联网(IoT)、人工智能(AI)等技术重构业务流程,产生海量数据。
- 需求:需统一管理设备传感器数据、用户行为数据、交易数据等,支撑智能化决策。
- 数据爆炸式增长
-
- 现象:企业数据量从TB级向PB级跃进,非结构化数据(如文档、图像、视频)占比超过80%。
- 需求:需高效存储、分类和分析多源异构数据,避免数据湖成为“数据沼泽”。
- 实时业务响应
-
- 现象:电商、金融等领域要求实时处理订单、风控、供应链数据。
- 需求:需低延迟的数据管道(如实时数仓),支持动态调整业务策略。
1.1.2. 业务挑战倒逼数据治理
- 信息孤岛问题
-
- 表现:财务、生产、销售系统数据割裂,同一客户在不同系统中名称不一致。
- 后果:跨部门协作效率低,数据无法复用,战略决策滞后。
- 数据质量缺陷
-
- 表现:重复记录、缺失值、错误数据(如客户地址错误导致物流失败)。
- 后果:分析结果失真,客户体验下降,运营成本增加。
- 合规与安全风险
-
- 法规要求:GDPR(欧盟)、《数据安全法》(中国)等强制要求数据隐私保护。
- 风险场景:客户数据泄露可能导致千万级罚款,医疗数据误用引发法律纠纷。
- 技术债务积累
-
- 表现:老旧系统(如传统ERP)难以支持现代数据分析需求。
- 后果:扩展性差,无法对接新技术(如AI模型训练)。
1.1.3. 技术演进推动数据管理升级
- 云原生架构普及
-
- 技术特性:弹性扩展、按需付费,支持全球数据分发(如AWS S3跨区域同步)。
- 应用场景:企业将本地数据库迁移至云端,降低IT成本并提升灵活性。
- 大数据技术栈成熟
-
- 工具链:Hadoop/Spark处理批流数据,Snowflake支持多模态数据仓库。
- 价值体现:金融风控模型可实时分析数亿笔交易,零售业预测销量误差率低于5%。
- AI赋能自动化治理
-
- 技术突破:机器学习自动识别数据模式,修复脏数据(如拼写纠错算法)。
- 案例:某物流公司通过NLP解析合同条款,自动提取关键字段并归档。
1.1.4. 政策法规强化数据合规要求
- 隐私保护立法
-
- GDPR:用户有权要求删除个人数据,违规罚款可达全球营收4%。
- 中国《个人信息保护法》 :明确数据收集需遵循最小必要原则。
- 行业监管细化
-
- 金融行业:巴塞尔协议要求银行建立数据治理框架,确保资本充足率计算准确。
- 医疗行业:HIPAA规定患者病历数据必须加密存储和传输。
1.2. 财务数仓业务特点
企业数据管理(Enterprise Data Management,简称 EDM)是指对企业各类数据资源进行统一规划、整合、治理、应用和保障的过程。它的目标是提升数据质量、增强数据价值、支撑业务运营和战略决策。
| 特点 | 说明 |
|---|---|
| 1. 多源异构 | 企业数据来源多样,结构化(如数据库)、非结构化(如文档、音视频)并存,格式不统一。 |
| 2. 分布复杂 | 数据分布在各个系统(ERP、CRM、OA、风控、营销等)中,形成“数据孤岛”。 |
| 3. 高共享性需求 | 各业务部门(如财务、人力、风控、市场)都依赖共享数据来协同工作。 |
| 4. 高质量要求 | 数据准确性、一致性、完整性直接影响业务效率与决策效果。 |
| 5. 安全与合规性强 | 特别在金融、医疗等行业,对数据权限、审计、合规有严格要求(如 GDPR、个人信息保护法)。 |
| 6. 生命周期长 | 数据需要从采集、存储、加工、分析到归档/销毁进行全生命周期管理。 |
1.3. 财务数仓系统作用
1.3.1. 打破信息孤岛,实现数据统一
通过数据集成、标准化、主数据管理等手段,实现跨系统、跨部门的数据统一管理。举例:客户信息统一管理,避免 CRM 和财务系统中“同一客户不同名”。
1.3.2. 提升数据质量
通过数据治理(质量校验、重复去除、格式标准化等),确保数据的准确性、及时性、一致性。
1.3.3. 支撑业务决策
高质量的数据能为 BI(商业智能)、报表、风险控制、客户画像等提供支撑。例如:风控系统通过数据管理提高授信审批的准确率。
1.3.4. 增强运营效率
数据打通后,能实现流程自动化、数据驱动的业务流程优化。
例:供应链管理中订单、库存、物流数据联动优化采购决策。
1.3.5. 强化数据安全与合规管理
通过权限控制、数据脱敏、日志审计等手段,保护敏感数据,满足监管要求。
1.3.6. 支撑数字化转型
企业的数字化战略离不开数据作为基础资源,数据管理是“数字资产”管理的核心。
2. 财务数仓业务流程
2.1. 主数据(核心数据)
2.1.1. 主数据定义
主数据是企业中跨业务、跨系统共享的核心基础数据,具有稳定性强、复用度高、使用频率高等特点。主数据的典型对象包括:
| 类别 | 举例 |
|---|---|
| 客户主数据 | 客户ID、姓名、联系方式、证件号、风险等级 |
| 产品主数据 | 产品编号、产品名称、产品类型、利率 |
| 组织主数据 | 公司、部门、分支机构、销售网点 |
| 供应商主数据 | 供应商名称、税号、合同信息 |
| 员工主数据 | 员工编号、岗位、入职时间、权限等级 |
举个例子:客户“张三”在 CRM、风控、资金系统中都存在,这些信息就是主数据。
2.1.2. 主数据的管理方式
主数据管理强调“一个标准、一个版本”:
主数据管理核心目标:
- 建立唯一的“黄金主数据”(Golden Record)
- 确保数据一致性、唯一性、准确性
- 支撑跨系统数据共享和业务协同
主数据管理措施:
| 方法 | 说明 |
|---|---|
| 主数据建模 | 抽象出“客户、产品”等实体的标准属性结构 |
| 数据标准化 | 统一命名规范、编码规则(如客户编号格式) |
| 数据唯一性校验 | 避免重复客户、重复供应商 |
| 数据清洗 & 去重 | 使用匹配规则、人工校验合并重复记录 |
| 权限管理 | 控制谁可以新建、修改、审批主数据 |
| 多系统同步 | 通过接口/API/中台把主数据分发给各业务系统 |
很多企业会建设“主数据平台”或“数据中台”,专门管理这些核心信息。
2.1.3. 财务主数据管理
财务主数据管理包含内容与财务流程紧密相关,一般涉及的主数据有:会计科目主数据、供应商主数据、客户主数据、员工主数据、固定资产主数据、成本中心主数据等。
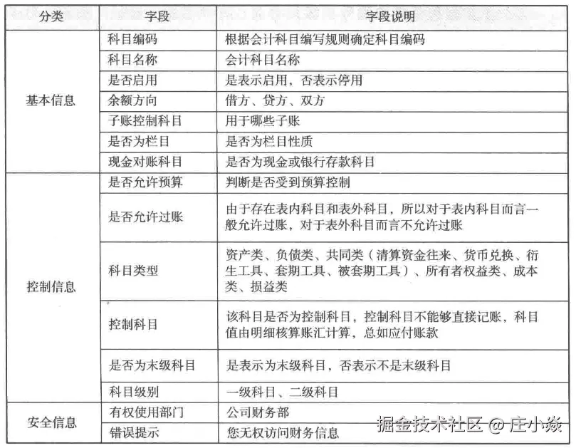
会计科目主数据。会计科目主数据,在整个财务信息系统中处于最基础、最核心、最需要共享的地位。主要描述会计科目属性的一些基本信息,一般为静态信息。会计科目主数据示例如图所示:
供应商主数据。供应商主数据包含了企业与供应商业务往来所需要的全部数据。供应商主数据影响从采购到付款过程中的财务处理。财务部门和采购部门都需要使用供应商主数据。
供应商分为两种情况,一类是通过采购环节而同步到财务信息系统的供应商,另一类是没有进行采购环节而直接到财务进行报账的供应商。没有经过采购环节而直接到财务进行报账的该类供应商基本信息,需要明确定义是由财务部维护还是由采购部统一来维护。
供应商的信息包括:供应商编号、供应商类别、供应商描述、购货方号码(当供应商同时为客户时便于对账)、付款条件、付款方式、结算客户等。
客户主数据。客户主数据包含了企业与客户业务往来所需要的所有信息。客户主数据影响着订单、发货、开票、应收以及后续的收款和对账等。客户主数据为财务人员、销售部门以及企业经营者提供有关客户的信息。客户主数据一般来自于前端业务系统如CRM系统等。
员工主数据。由于员工与企业之间存在借款及报销活动,大多数企业将员工作为供应商,来管理企业与员工资金往来。员工主数据一般由人力资源部门在HR系统中进行维护,并同步到财务系统中。员工主数据主要包括姓名、工号、部门、联系方式、银行账户等信息。员工主数据示例如图所示:
固定资产主数据。财务处理与固定资产有关的交易,如购置、折旧、更新改造、处置等,必须使用到固定资产主数据。固定资产主数据主要描述固定资产价值相关的基本信息,这类信息通常为静态信息。固定资产的业务管理部门以及财务部门都需要使用到固定资产主数据。
固定资产主数据, 内容包括类别、编号、名称、供应商编号、所有权、折旧年限、负责人、成本中心、使用状态等等。企业在主数据管理系统或固定资产管理系统中创建和维护固定资产主数据。
成本/利润中心主数据。企业为了内部管理需要,会有利润中心或成本中心的考核要求。成本中心主数据、利润中心主数据的内容取决于企业内部管理对于利润中心及成本中心如何划分,也就是说对管理深度有什么要求。因此成本/利润中心主数据的建立因每个企业管理需要的不同而不同。
对于财务主数据,企业还需明确数据责任维护部门、维护流程,对财务主数据的创建、修改、更新、删除都需要严格按照规范要求进行,以保证主数据的质量。
2.2. 次要数据(也称交易数据或业务数据)
2.2.1. 次要数据定义
次要数据(或称“交易数据”)是基于主数据产生的、用于描述具体业务行为的数据,变动频繁、体量大、生命周期短。常见的次要数据包括:
| 类型 | 举例 |
|---|---|
| 交易数据 | 一笔贷款记录、一笔订单、一次支付流水 |
| 行为数据 | 客户访问记录、点击日志、风控评分结果 |
| 报表数据 | 财务日报表、风险报表、运营指标数据 |
举例:客户“张三”的一笔贷款合同,记录金额、利率、放款时间等,这些属于次要数据。
2.2.2. 次要数据的管理方式
次要数据量大、更新快,管理的关键在于性能、存储、历史追踪、合规管控。
| 管理方面 | 方法说明 |
|---|---|
| 数据建模 | 建立标准的交易模型(如交易主表 + 明细表) |
| 数据归档 | 对过期/冷数据定期归档,减轻系统压力 |
| 审计追踪 | 保留历史变更痕迹(比如风控评分变动) |
| 存储优化 | 分库分表、大数据存储、冷热分层 |
| 报表系统 | 将交易数据加工成可视化报表,供分析决策 |
| 合规管理 | 保证对账、审计、数据报送合规准确 |
2.2.3. 财务次要数据管理
财务次要数据是指:在日常业务过程中动态产生的、具有明确业务行为和金额记录的数据,比如一笔付款、一张发票、一笔报销等。常见财务次要数据包括:
| 类别 | 示例 |
|---|---|
| 凭证数据 | 每日自动生成或人工录入的记账凭证 |
| 报销单据 | 出差报销、日常费用、借款冲销等记录 |
| 付款记录 | 向供应商付款、工资发放、借款归还等 |
| 发票信息 | 开票信息、收票信息、进项发票、销项发票 |
| 应收应付账款 | 客户欠款记录、供应商付款记录 |
| 银行对账单 | 银行流水与账务系统的对账记录 |
| 税务申报记录 | 增值税申报、所得税缴纳等 |
| 预算执行记录 | 预算占用、预算使用差异等 |
这些数据量大、变动频繁,通常需要与主数据进行关联。
2.3. 财务主数据与次要数据区别(风控系统为例)
- 主数据:客户信息(身份证号、手机号、风险等级)
- 次要数据:
-
- 征信拉取记录(一次交易行为)
- 审批评分记录(每次审批结果)
- 拒贷原因分析(临时生成的数据)
风控系统通过读取“主数据”来理解客户身份,处理“次要数据”来判断当前申请风险。
| 对比点 | 主数据 | 次要数据(交易/业务数据) |
|---|---|---|
| 稳定性 | 高,变动少 | 低,频繁新增/变更 |
| 数据量 | 少 | 大(可能上亿条) |
| 管理目标 | 一致性、唯一性、标准化 | 性能、完整性、审计合规 |
| 举例 | 客户、产品、机构 | 一笔贷款、一条风控记录 |
| 是否共享 | 是(跨系统共享) | 否(通常系统内部使用) |
2.3.1. 主数据与次要数据的关系(以发票为例)
比如一张销项发票:
| 类型 | 数据内容 |
|---|---|
| 主数据 | 客户名称、客户税号、销售商品的科目、开票人信息 |
| 次要数据 | 发票号、开票日期、金额、税额、状态(已作废/已认证) |
发票记录是次要数据,但依赖于主数据的定义(客户、商品、税率等)。
2.3.2. 主数据管理的关键作用
| 作用 | 举例说明 |
|---|---|
| 统一科目体系 | 所有公司使用相同的会计科目编码和分类规则 |
| 控制付款对象与条件 | 限定只向合规的供应商进行付款 |
| 精准的预算管理 | 预算编码来自主数据,交易记录与其绑定 |
| 跨系统报表数据一致性 | ERP、费用系统、税务系统中用相同的客户/科目编码 |
| 合规审计追踪 | 主数据不可随意修改,修改有审批流程 |
2.3.3. 主数据与次要数据对比
| 对比项 | 主数据(财务) | 次要数据(财务) |
|---|---|---|
| 是否长期存在 | 是(长期存在) | 否(随业务产生) |
| 是否频繁变动 | 否(较稳定) | 是(每天新增变动) |
| 作用 | 作为数据标准、结构基础 | 记录具体业务行为 |
| 举例 | 客户、科目、账户、供应商 | 报销单、发票、凭证、付款记录 |
3. 财务数仓系统设计
3.1. 财务数仓系统架构设计
财务数仓系统是企业财务数据分析与决策的核心支撑平台,需兼顾高准确性、高性能、实时性和合规性。以下是财务数仓系统的分层架构设计、技术选型及关键模块的详细说明:
3.1.1. 财务数仓的典型主题域设计(按财务流程划分)
| 主题域 | 对应业务模块 | 说明 |
|---|---|---|
| 组织维度 | 主数据 | 法人、部门、组织树 |
| 会计科目 | 主数据 | 总账科目表,辅助核算项 |
| 销售收入 | ERP/开票系统 | 每日销售、开票数据,客户收入汇总 |
| 成本费用 | 报销/费用系统 | 部门费用、员工报销、预算对比 |
| 应收应付 | ERP系统 | 客户对账、应收账款、供应商对账 |
| 资金流动 | 银企直联/资金系统 | 银行账户流水、付款审批、资金报表 |
| 凭证数据 | 总账系统 | 财务凭证、分录、凭证摘要等 |
| 税务管理 | 发票、税控系统 | 发票收入、进项税、销项税分析 |
3.1.2. 财务数仓系统架构设计关键要点
| 类别 | 设计要点 |
|---|---|
| 架构原则 | 分层解耦、统一口径、易扩展 |
| 口径统一 | 所有指标都依赖于主数据和统一规则 |
| 审计合规 | 数据变更可追溯、指标可还原 |
| 实时 + 离线 | 费用可次日结算,资金需准实时 |
| 安全权限 | 多角色权限控制(如审计员/财务主管) |
| 版本控制 | 模型变更、指标调整、数据回溯需支持版本管理 |
3.1.3. 数仓系统是否需要考虑的增强能力(进阶)
- 数据质量管理模块(校验维度缺失、指标异常等)
- 数据血缘分析平台(看到指标与源头的依赖)
- 财务AI辅助分析(异常检测、趋势预测)
- 数据权限标签体系(按组织、项目授权)
3.2. 财务数仓关键技术设计
3.2.1. 数据建模
- 核心模型:
-
- 交易事实表:记录每一笔财务交易(如收入、支出)。
- 账户事实表:记录账户余额变动(如银行存款、应收账款)。
- 预算事实表:跟踪预算执行情况(如预算消耗率)。
- 维度设计:
-
- 时间维度:支持日、月、季、年粒度,关联会计期间。
- 科目维度:遵循企业会计科目表,支持多会计准则(如GAAP、IFRS)。
3.2.2. 实时数据处理
- 技术选型:
-
- 流处理引擎:Apache Kafka(消息队列)、Flink(实时计算)。
- 实时数仓:Apache Druid、ClickHouse(支持实时聚合查询)。
- 场景示例:
-
- 实时对账:银行流水与系统账务实时匹配,标记差异。
- 现金流预警:实时监控资金流动,触发大额交易告警。
3.2.3. 数据治理
- 元数据管理:Apache Atlas、Collibra(追踪数据血缘与定义)。
- 数据质量:Great Expectations、Deequ(校验数据完整性、唯一性)。
- 安全合规:
-
- 访问控制:RBAC(基于角色的权限管理)。
- 数据加密:传输层(TLS)、存储层(AES-256)。
- 审计日志:记录数据访问与修改操作。
3.2.4. 性能优化
- 分区策略:按时间(按月分区)、按业务线(按公司代码分区)。
- 索引优化:针对高频查询字段(如日期、科目ID)建立索引。
- 缓存机制:Redis缓存热点数据(如常用会计科目余额)。
3.3. 财务数仓核心分层设计
| 层级 | 名称 | 作用 |
|---|---|---|
| ODS(操作数据层) | 原始数据镜像 | 保存从各系统抽取来的数据,不做业务处理 |
| DWD(数据明细层) | 业务过程明细 | 对ODS做清洗、拆分、标准化,按主题建模 |
| DWS(汇总层) | 过程汇总 | 对DWD数据按维度(如客户、组织)做汇总 |
| ADS(应用层) | 指标应用 | 支撑具体报表、BI分析、预算系统等输出 |
3.3.1. 数据源层(Source Layer)
- 业务系统:ERP(如SAP、Oracle)、CRM、SCM、资金管理系统、税务系统。
- 外部数据:银行流水、第三方支付数据、行业报告、宏观经济数据。
- 日志数据:财务操作日志、系统审计日志。
3.3.2. 操作数据层(ODS, Operational Data Store)
- 功能:存储原始业务数据,保持与源系统一致。
- 技术选型:
-
- 关系型数据库:MySQL、PostgreSQL(结构化数据)。
- 数据湖:AWS S3、Hadoop HDFS(存储原始日志、非结构化数据)。
- ETL工具:Apache NiFi、Talend、Airbyte。
3.3.3. 数据仓库层(DWD, Data Warehouse Detail)
- 功能:数据清洗、标准化、去重,构建企业级统一数据模型。
- 建模方法:
-
- 维度建模:星型/雪花模型,围绕财务主题(如收入、成本、利润)构建事实表。
- 示例事实表:
-
-
- 交易事实表:交易ID、金额、时间、客户ID、产品ID。
- 会计凭证事实表:凭证号、科目ID、借贷方金额、日期。
-
-
- 维度表:
-
-
- 时间维度:日期、会计期间、季度、年份。
- 科目维度:科目编码、科目名称、科目类型(资产/负债)。
- 组织维度:公司代码、部门、成本中心。
-
3.3.4. 数据集市层(DWS, Data Warehouse Subject)
- 功能:按业务主题聚合数据,支撑财务分析场景。
- 典型主题:
-
- 预算管理:预算执行率、偏差分析。
- 成本分析:产品线成本构成、部门费用占比。
- 现金流分析:现金流入流出趋势、现金流预测。
- 技术选型:ClickHouse、Snowflake、Amazon Redshift。
3.3.5. 应用层(ADS, Application Data Store)
- 功能:面向业务场景的聚合数据,直接支撑BI报表与决策。
- 输出形式:
-
- 标准报表:资产负债表、利润表、现金流量表。
- 即席分析:动态维度组合分析(如按区域、产品线钻取)。
- 实时看板:实时资金余额、大额交易预警。
- 技术选型:Superset、Power BI、Tableau。
3.4. 财务数仓核心子系统模块
3.4.1. 主数据管理系统(MDM)
- 管理维度数据:客户、组织、科目、供应商、产品等
- 支持唯一性校验、编码规则、层级管理
- 与ERP等业务系统同步,保证口径一致
3.4.2. ETL 数据集成平台
- 支持异构数据源对接(数据库、API、文件、MQ)
- 提供数据抽取、清洗、转换、加载功能
- 控制调度流程、日志审计、异常报警
3.4.3. 元数据管理平台
- 记录表结构、字段含义、数据血缘、口径说明
- 帮助业务与技术理解数据含义
- 便于数据影响分析与调试
3.4.4. 数据建模平台(如:建模元件库)
- 提供维度建模支持(星型模型、雪花模型)
- 标准指标模型:收入、费用、净利润、毛利率等
- 建模可复用、可配置、可版本管理
3.4.5. 报表分析平台(BI层)
- 支持多维分析、钻取、下钻、联动
- 可输出预算执行率、费用同比环比、客户毛利排名等
- 常用工具如:FineBI、Power BI、Tableau、帆软等
4. 财务数仓系统外部对接
财务数仓系统的核心目标是为企业财务分析提供准确、实时的数据支持。为了实现这一目标,系统需与内部业务系统(如ERP、CRM)、外部数据源(如银行、第三方支付)、行业平台(如税务、供应链)等进行高效对接。以下是外部对接的完整框架、技术实现及关键场景分析:
4.1. 外部对接的核心目标
- 数据整合:打破信息孤岛,汇聚多源异构数据(如交易流水、银行流水、税务申报数据)。
- 实时性支持:满足财务对账、现金流监控等场景的实时性需求。
- 标准化输入:通过统一的数据清洗和映射规则,确保外部数据与数仓模型兼容。
- 安全合规:保障敏感财务数据在传输与存储中的安全性。
4.2. 外部对接场景与解决方案
4.2.1. 核系统对接
| 系统类型 | 对接内容 | 技术方案 |
|---|---|---|
| ERP系统 | 同步会计凭证、科目余额、成本中心数据 | - API集成:调用ERP的RESTful接口拉取数据。 - 文件交换:定期导入SAP导出的CSV/Excel文件。 |
| CRM系统 | 获取客户信用等级、销售合同数据 | - 中间件:通过Kafka将CRM事件(如合同签订)实时推送到数仓。 - 数据清洗:映射CRM字段到数仓维度表。 |
| 资金管理系统 | 银行账户余额、付款流水、汇率数据 | - 银企直连:通过API获取实时银行流水。 - 加密传输:使用TLS/SSL保障资金数据安全。 |
4.2.2. 外部数据源对接
| 数据源类型 | 对接内容 | 技术方案 |
|---|---|---|
| 银行与支付平台 | 交易流水、对账文件、电子回单 | - 文件传输:通过SFTP/FTP定时下载银行对账单。 - 实时流处理:对接支付宝/微信支付的API获取实时交易数据。 |
| 税务系统 | 纳税申报数据、进项/销项发票数据 | - API集成:调用金税系统接口获取发票数据。 - OCR识别:解析纸质发票关键字段(如发票代码、金额)。 |
| 第三方数据 | 行业报告、宏观经济指标、征信数据 | - 数据市场:通过API购买标准数据(如Wind金融终端)。 - 数据清洗:标准化外部数据格式(如日期、货币单位)。 |
4.2.3. 行业平台对接
| 平台类型 | 对接内容 | 技术方案 |
|---|---|---|
| 供应链平台 | 供应商交货数据、物流跟踪信息、订单状态同步 | - EDI(电子数据交换) :通过ANSI X12或EDIFACT标准交换订单、发货数据(XML/EDIFACT格式)。 - 区块链:基于Hyperledger Fabric等框架,确保供应链数据不可篡改,实现供应商-物流-仓储全链路溯源。 |
| 政府监管平台 | 财务报表报送(如增值税、所得税)、合规审计数据(如社保缴纳记录) | - 标准化接口:调用税务局API(如电子税务局XML接口)、统计局数据上报接口。 - 自动化报税:通过工具(如SAP FI/CO模块)生成符合格式的XML/JSON报文,自动提交至监管平台。 |
| 电商平台 | 订单流水、支付记录、退换货数据 | - API集成:对接支付宝/微信支付API、电商平台开放接口(如淘宝开放平台)。 - 实时同步:通过Kafka将交易流水实时同步至财务数仓。 |
| 金融机构 | 对公账户余额对账、贷款合同数据 | - 银企直连:通过SWIFT或银联API获取银行流水。 - 加密传输:使用TLS/SSL加密传输敏感金融数据。 |
| 物流平台 | 物流单号、运输轨迹、仓储库存数据 | - Web Service:调用物流公司API(如顺丰API)获取物流状态。 - IoT集成:通过RFID/GPS设备实时采集仓储数据。 |
| 税务服务平台 | 电子发票申领、进项发票认证、税务风险预警 | - OCR识别:解析纸质发票信息(如发票代码、金额)。 - API集成:对接金税系统接口(如增值税发票综合服务平台API)。 |
| 人力资源平台 | 员工薪资、社保公积金缴纳记录、考勤数据 | - SFTP传输:定期上传HR系统导出的CSV文件。 - API集成:对接企业微信/钉钉API获取员工考勤数据。 |
4.3. 外部对接技术架构
4.3.1. 数据接入层
- 协议支持:
-
- API:RESTful、GraphQL(适用于实时数据)。
- 文件传输:SFTP、FTP、HTTP文件上传。
- 消息队列:Kafka、RabbitMQ(异步解耦)。
- 技术工具:
-
- ETL工具:Apache NiFi、Talend(支持复杂数据转换)。
- 流处理框架:Apache Flink(实时数据清洗与计算)。
4.3.2. 数据标准化层
- 核心功能:
-
- 字段映射:将外部字段映射到数仓统一模型(如将CRM的
customer_id映射为数仓的cust_id)。 - 编码转换:统一编码标准(如将行业分类代码转换为内部科目编码)。
- 数据质量校验:设置规则(如金额必须为正数、日期格式校验)。
- 字段映射:将外部字段映射到数仓统一模型(如将CRM的
- 工具示例:
-
- Great Expectations:自动化数据质量检查。
- Collibra:管理数据血缘与元数据。
4.3.3. 数据分发层
- 技术选型:
-
- 实时分发:Kafka Topic推送至下游系统(如BI工具)。
- 批量分发:通过调度工具(Airflow)定期导出数据文件。
- 安全策略:
-
- 访问控制:RBAC模型限制外部系统访问权限。
- 数据加密:AES-256加密敏感字段(如银行流水)。
5. 财务数仓系统相关问题
5.1. 财务数仓系统建设的核心难点
5.1.1. 数据整合与标准化
- 难点:
-
- 多源异构数据:ERP(如SAP、Oracle)、CRM、资金管理系统、税务系统等数据格式不一(结构化、半结构化、非结构化)。
- 编码标准冲突:不同系统对客户、供应商、产品的编码规则不一致(如客户ID在ERP中为
CUS-001,在CRM中为CRM_001)。 - 历史数据污染:遗留系统数据存在错误、缺失或重复(如同一客户在多个系统中名称不同)。
- 解决方案:
-
- 主数据管理(MDM) :建立统一的主数据标准(如客户编码规则),通过ETL工具清洗和映射数据。
- 数据湖+数据仓库分层:在数据湖中保留原始数据,在数据仓库层构建标准化模型。
5.1.2. 数据质量与一致性
- 难点:
-
- 数据准确性:财务数据需精确到分,但源头数据可能存在录入错误(如金额小数点错位)。
- 实时性矛盾:业务系统数据更新频繁(如每日订单流水),但财务数仓需按月汇总,导致数据时效性不足。
- 解决方案:
-
- 数据质量规则引擎:定义校验规则(如金额必须为正数、日期格式校验),通过Apache Griffin等工具监控数据质量。
- 分层存储与增量更新:ODS层按天增量同步,DWD层按月汇总,平衡实时性与计算效率。
5.1.3. 高并发与性能优化
- 难点:
-
- 海量数据计算:月度合并报表需处理上亿条交易记录,传统OLAP工具响应慢。
- 复杂查询瓶颈:多维度分析(如按区域、产品线钻取)导致SQL执行时间长。
- 解决方案:
-
- 列式存储+向量化引擎:使用ClickHouse、Snowflake等支持列式存储的数据库,提升聚合查询性能。
- 预计算与物化视图:对常用指标(如月度利润)提前计算并存储,减少实时计算压力。
5.1.4. 合规与安全
- 难点:
-
- 数据隐私保护:财务数据涉及敏感信息(如客户身份证号、银行流水),需符合GDPR、中国《数据安全法》。
- 审计追踪:需记录数据访问和修改日志,满足审计合规要求。
- 解决方案:
-
- 加密与脱敏:传输层使用TLS加密,存储层对敏感字段(如身份证号)脱敏(如
6217********1234)。 - 权限分级与审计日志:通过RBAC模型控制访问权限,使用ELK Stack记录操作日志。
- 加密与脱敏:传输层使用TLS加密,存储层对敏感字段(如身份证号)脱敏(如
5.2. 财务数仓系统建设的核心重点
5.2.1. 数据治理体系
- 重点内容:
-
- 元数据管理:定义数据血缘、字段含义、业务规则(如科目编码规则)。
- 主数据标准化:统一客户、供应商、产品等核心实体的编码和属性。
- 数据生命周期管理:规范数据归档策略(如保留7年历史数据)。
- 实践案例:
-
- 某零售企业通过Collibra管理主数据,将客户数据一致性从70%提升至98%。
5.2.2. 技术架构设计
- 重点内容:
-
- 分层架构:明确ODS(操作数据存储)、DWD(明细数据层)、DWS(汇总数据层)、ADS(应用数据层)的职责。
- 实时与批量结合:Kafka+Flink处理实时流数据,Spark处理离线批量任务。
- 云原生架构:利用AWS Redshift、Azure Synapse等云数仓服务弹性扩展。
- 技术选型示例:
-
- 数据湖:AWS S3 + Iceberg(支持ACID事务)。
- 实时计算:Kafka + Flink + ClickHouse。
5.2.3. 业务场景驱动
- 重点内容:
-
- 核心指标定义:明确财务分析的关键指标(如毛利率、现金流周转率)。
- 多维度分析模型:构建时间、组织、产品等多维度立方体(OLAP)。
- BI工具集成:通过Power BI/Tableau实现动态可视化分析。
- 场景示例:
-
- 制造业企业通过数仓分析生产成本波动,定位原材料浪费环节,节省成本15%。
5.2.4. 性能优化与扩展性
- 重点内容:
-
- 分区与索引策略:按时间(按月分区)和业务线(按公司代码分区)优化查询性能。
- 缓存机制:Redis缓存高频访问数据(如科目余额表)。
- 弹性扩展:基于Kubernetes的容器化部署,支持动态扩容。
- 优化案例:
-
- 某金融机构通过ClickHouse列式存储,将月度报表生成时间从8小时缩短至20分钟。
5.2.5. 安全与合规
- 重点内容:
-
- 数据分级保护:按敏感程度划分数据等级(如公开数据、内部数据、机密数据)。
- 审计与监控:记录所有数据访问行为,异常操作触发告警。
- 灾备与恢复:定期备份数据,主备数据中心保障业务连续性。
- 合规实践:
-
- 某银行通过硬件安全模块(HSM)管理加密密钥,满足中国《金融数据安全》标准。
5.3. 财务数仓典型挑战与应对策略
| 挑战场景 | 问题描述 | 解决方案 |
|---|---|---|
| 数据孤岛 | 各系统数据独立存储,无法关联分析(如销售订单与生产数据脱节)。 | 建设MDM平台,统一主数据编码;通过API集成打通系统间壁垒。 |
| 历史数据迁移 | 旧系统数据格式混乱,迁移至新数仓时丢失语义信息。 | 分阶段迁移:先清洗历史数据,再逐步导入数仓,保留新旧系统并行期验证。 |
| 高并发查询冲突 | 多部门同时查询同一数据集导致性能下降。 | 使用读写分离架构,主库处理写操作,只读副本处理分析查询。 |
| 实时对账延迟 | 银行流水与系统账务不同步,影响资金监控时效性。 | Kafka实时同步流水数据,Flink流处理引擎匹配差异并告警。 |
5.3.1. 成功实施的关键要素
- 业务与技术对齐:财务部门深度参与需求设计,确保指标定义符合业务场景。
- 数据治理常态化:建立数据质量监控机制,定期审计主数据一致性。
- 敏捷迭代开发:采用DevOps模式,快速响应业务需求变化(如新增分析维度)。
- 团队能力提升:培养既懂财务又懂技术的复合型人才,掌握SQL、大数据工具链。
5.3.2. 未来演进方向
- AI驱动预测:基于历史数据训练模型,预测现金流缺口或收入趋势。
- 业财一体化:与前端业务系统(如ERP、CRM)深度集成,实现数据实时联动。
- 区块链增强可信度:供应链金融场景中上链确权,确保交易不可篡改。