用 Cursor 提高工作效率实战笔记

1,502 阅读9分钟

最近全民 AI 热,跟朋友交流了一下,发现自己好像有点落后了,还在用 VSCode + Codium 这种代码补全模式和 VSCode Snippet,这种模式已经提升了不少工作效率,但是相比于 Cursor 的 Agent 模式,感觉差别还是比较大的。下面做一个粗略的介绍,然后从几个方面来讲讲 Cursor 可以从哪些方面提高开发人员的工作效率。

一、入门

1. Cursor 是什么

Cursor 是基于开源编辑器 VSCode 写的,基本继承了 VSCode 的所有特性,包括界面,快捷键等,用法基本跟 VSCode 一致。 有人也许会说,我们已经用习惯 VSCode 了,为什么要切换到 Cursor 呢?要说利用 AI 进行代码补全、重构、生成测试用例等,VSCode 通过安装插件也能做到,这就不得不提到 Cursor 的 Agent 模式了。截止到我写这篇文章,查了一下,VSCode 暂时是没有官方实现 Agent 模式的。

2. 为什么要使用 Cursor

我们已经用习惯 VSCode 或其他编辑器,为什么要切换到 Cursor 呢?要说利用 AI 进行代码补全、重构、生成测试用例等,VSCode 通过安装插件也能做到,这就不得不提到 Cursor 的 Agent 模式了。截止到我写这篇文章,查了一下,VSCode 暂时是没有官方实现 Agent 模式的。

Agent 模式强大在哪里?先让我们来回顾一下近几年 AI 的发展历程:一开始是纯文字的多轮对话,就算是生成周报这种也只是加长上下文、加入 rag 召回。后来大家发现,langchain + tools 这种模式可以做 AI 技能,这样每次跟 AI 对话会判断要调哪个 tool ,这就是豆包那些划词翻译、解释、总结的基础。然后就是基于这些去做自动化,比如 computer-use / browser-use ,最近很火的 manus 也是这样的。

image

Cursor Agent 模式本身的厉害之处在于,它能够选择合适的代码片段给 AI ,利用 AI 做代码补全和生成,它会帮你根据当前代码库实现功能,所有关联的文件都会改,还会创建还原点让我们可以恢复回去,相当于是真正的有人在代理你写代码了,而不是你指导他写,就像网上有个梗:不要指导 AI 干活,让 AI 自己做决定干什么。

3. 初始化环境

  • 安装:根据自己的环境下载,安装好后会自动同步本地 VSCode 的配置到 Cursor,若本地没有用过 VSCode,可以参照我的这篇文章配置一个。另外,应该大家都知道 VSCode 可以同步配置到不同终端吧,之前配置过的话,登录一下,也能把配置更新到本地,同步到 Cursor。
  • mac 默认是没有右键打开的,需要用 Automator 配置一下点击文件或文件夹右键用 Cursor 打开项目或文件(具体的操作自己问 AI)。Windows 安装的时候各种都通过交互式对话框帮我们配好了,一路 next 就好了。

4. 使用指南

  • 常用默认快捷键
Cmd/Ctrl + K # 输入自然语言描述,生成代码
Cmd/Ctrl + L # 打开聊天框,进行提问和调试
  • 定义响应规则

我们可以通过设置 rules 来自定义 AI 的行为,比如让他默认用中文回答问题,除此之外还可以针对不同的项目设置不同的规则。

cursor-rules

  • tips
聊天框都可以使用 @ 或 # 链接上下文

在函数上方输入 ///,自动生成注释

更多想想内容可以看看官网指南

二、从 0 到 1 编写前端项目

1. 前端项目初始化

使用 Cursor Agent 模式初始化前端项目,相比于使用脚手架更加便捷,只需要输入我们想要的配置即可,省去了繁琐的操作步骤。 比如我们输入 【初始化 web 前端项目,要求:使用 element-plus+vue3,vue3 使用 Composition API,css 预编译器使用 scss,打包工具使用 webpack,需要生成 readme 文件】,只需要在 Agent 生成完项目文件后 就初始完一个完整的前端项目了。

但是这只针对熟练了解前端技术的开发人员提高工作效率,对于前端小白,还是使用多轮对话的方式逐步细化自己需求才能达到这个效果。从这里可以看出,要用好工具,首先需要具备一些专业知识才能更好的提高效率。

2. 根据图片生成响应式页面

上传图片+prompt

【@frontend 根据图片生成响应式 web 页面】上传图片获取页面描述。以上提示词也会写一些页面代码,但是有时候不准确,我们根据他返回的描述再去让他生成,会更加精准,因为大模型的描述更有条理,也更符合规范。接着输入以上描述,生成响应式 UI 界面,调一调就能看到效果啦。

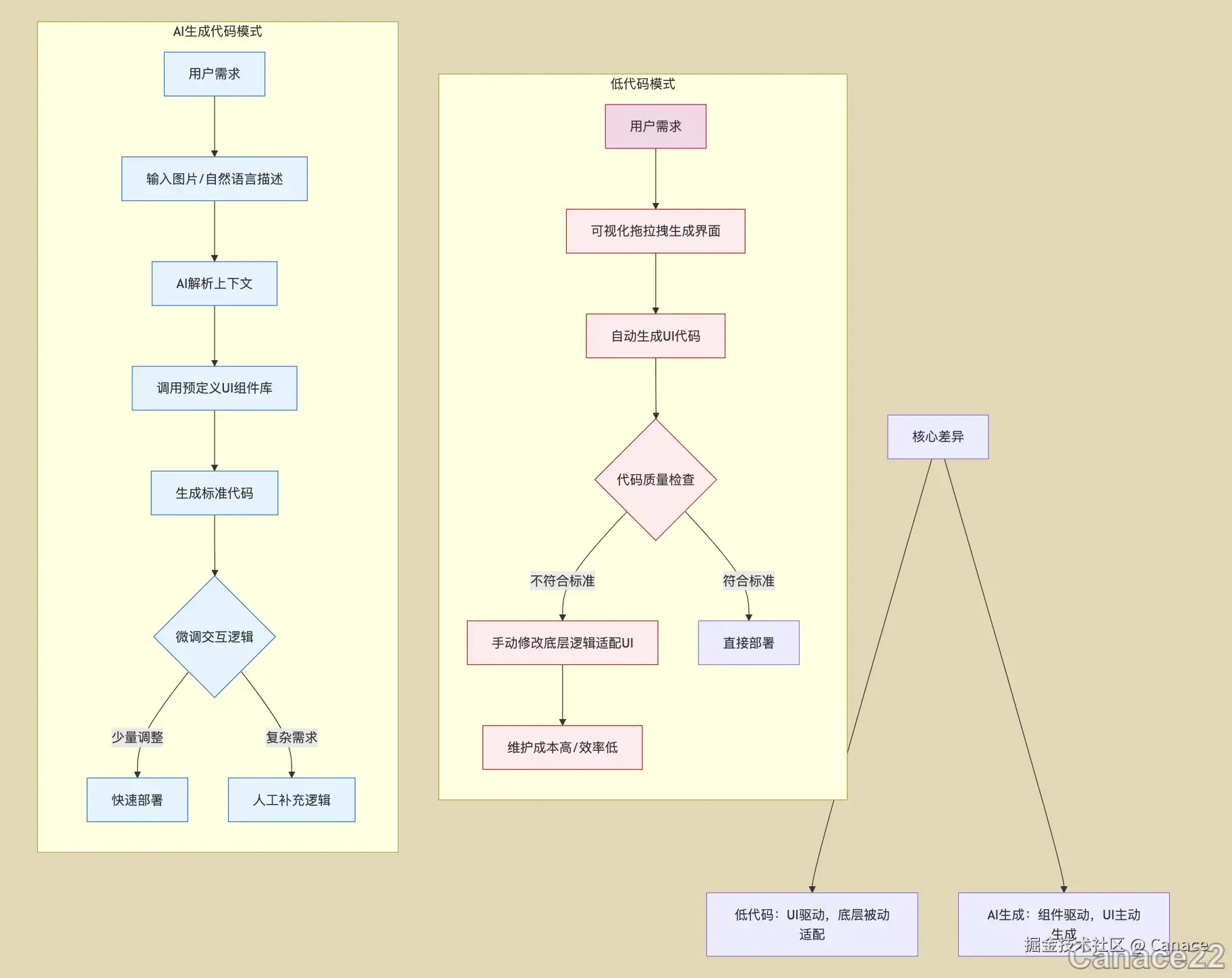
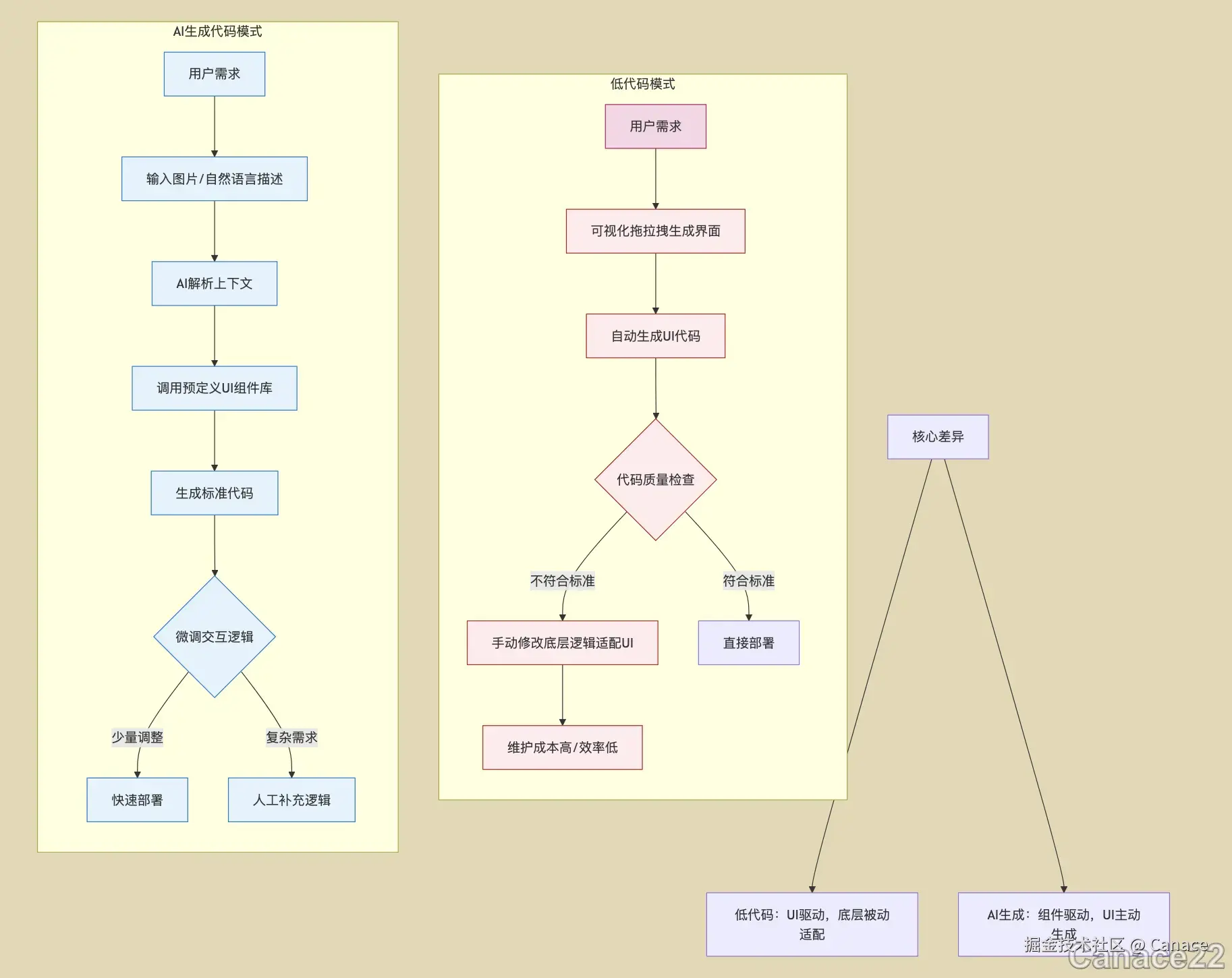
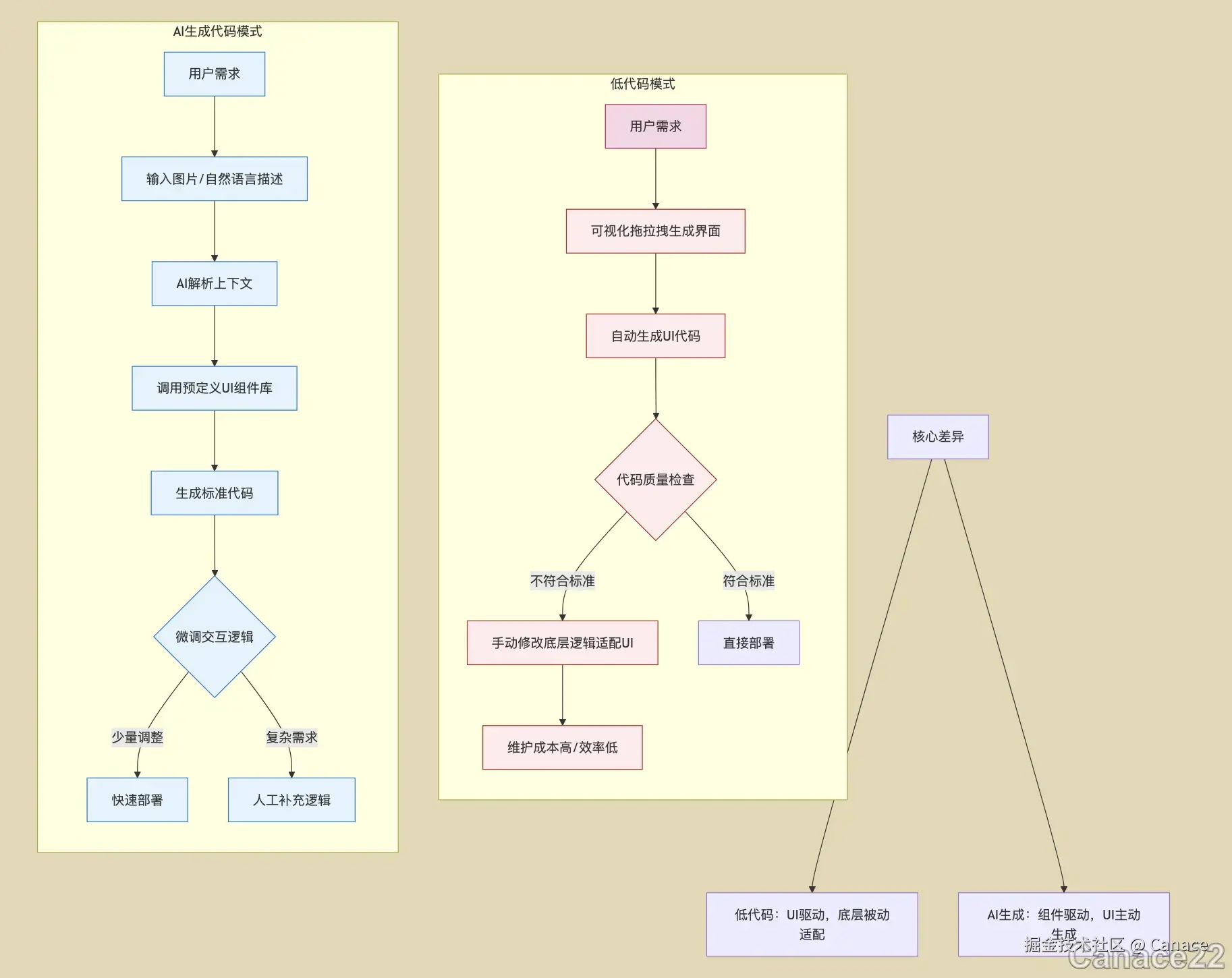
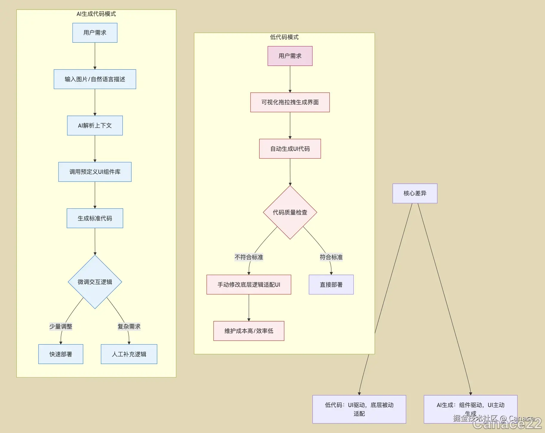
这里顺带提一下低代码,我们知道低代码这个概念已经出现一段时间了,曾经火了一阵子,很快热度就下去了,很多公司和开源项目都做了实践,但是真正完全用这一套的比较少。我想过为什么低代码或者说无代码为什么火不起来,没想明白,最近看了一篇文章,感觉恍然大悟。界面应该是遵循底层函数标准生成的,而不是本末倒置,先生成代码,再不断的改底层去适配上层 UI,这样反而会加大我们的工作量,效率更低下,所以在实际项目中,我们虽然也说自己是低代码,但是实现逻辑跟拖拉拽生成代码的逻辑都是反过来的,我们先从底层支持各种 UI 组件,然后上层拖拉拽,让用户自己拖出想要的界面再去保存起来,这样的逻辑是对的。

image

那么我们这里说到的使用 AI 进行图片转代码,跟低代码有什么不同呢?看起来好像没什么不同,但是如果用 Agent 模式,基于我们的项目上下文进项 UI 代码生成,就有点我们上面说的用户拖拉拽生成界面的味道了,本质上还是调用我们实现的 UI 组件,去生成界面,在我看来这是没毛病的,相比低代码,确实是能提升我们的工作效率。图片生成界面只适用于快速出原型,具体的交互还是得我们指导 AI 一步步去实现,然后微调。所以我觉得,AI 可以是我们的影子军队,但是短时间内是绝对做不了暗影君王自己去打怪升级的。

figma + mcp server

Cursor 另一个比较强大的功能是支持配置 MCP(Model Context Protocol) 服务,这可以极大的增强对话上下文,这里以一个开源的 MCP 服务 Figma-Context-MCP 为例,看看使用 MCP 服务能做什么。

要使用 Figma-Context-MCP,我们需要进行以下几个设置

# 使用 npm 在本地跑 server
npx figma-developer-mcp --figma-api-key=<your-figma-api-key>

# or
pnpx figma-developer-mcp --figma-api-key=<your-figma-api-key>

# or
yarn dlx figma-developer-mcp --figma-api-key=<your-figma-api-key>

# or
bunx figma-developer-mcp --figma-api-key=<your-figma-api-key>
// 打开 Cursor 的设置,配置刚刚起的 MCP服务
{
  "mcpServers": {
    "server-name": {
      "url": "http://localhost:3333/sse",
      "env": {
        "API_KEY": "your-figma-api-key"
      }
    }
  }
}

设置完之后会看到配置界面长这样

MCP 配置成功

配置成功之后,就可以在 agent 模式下使用了,比如这样【@frontend create a Response component base on @www.figma.com/design/6Vr4… 】生成的界面感觉还行

基于项目生成的代码

figma 原设计

生成的界面

3. 在新的文件中仿写之前实现过的逻辑

要在新的文件中仿写之前实现过的逻辑,可以这样跟 Cursor 说【基于 @Index.vue 完善 @MsgCard.vue 组件中 dev-trigger-ref 相关功能】

4. 懒人文档更新助手

Cursor 可以基于我们的代码生成文档,也可以根据我们的需求做更改,生成的文档质量可能不是那么高,没法很好的表达,但是对于章节结构类类的更新,组件、函数说明等可以说是懒人神器了,可以直接让 Cursor 改或者让它改完我们做一个微调。

5. 从 0 到 1 实践新技术

前端技术几年一大变,各种技术五花八门,有时候我们的项目可能会涉及到一些我们没怎么接触过的技术,这时候我们按照以往阅读文档,慢慢自己摸索写 demo 的方式可能要花点时间。实践出真知,Cursor 可以用他清晰的逻辑,带我们一步一步操作,附带解释,充当师傅领进门里的师傅,带我们快速通过项目,了解一门新技术。比如我最近想了解AI聊天工具是怎么开发出来的,我可以跟他说【@index.js 基于qwen.js,使用langchain + tools调用大模型,实现两个工具功能:天气查询和地理位置查询,并添加聊天对话界面】,他就会输出一段 demo 加上说明,稍加调试,一个可用的聊天应用 demo 就出来了。

三、更多实践

1. 运维助手

上面的 MCP 服务,对于运维小白的我来说,要写个脚本部署到云端是比较难的,脚本命令规则太多了,记不住,我得各种查资料,可能得花不少时间才能成功部署完成,但是如果使用 Cursor,我可以在十分钟内就部署好一个可用的 MCP 服务

  • 编写部署脚本

image

  • 编写本地测试脚本

image

2. 查找 Bug

使用 Cursor Agent 模式可以很方便的做调试,修复命令行报错,只需要 @terminal,选择对应的终端,可以找到对应的错误并修复

参考文献

Visual programming is stuck on the form

Cursor 官网指南

现成的MCP服务资源

一些开源的 MCP 服务