AI一键生成临床试验方案摘要!科研人:我的时间终于不用喂给格式了

176 阅读2分钟

“凌晨3点,实验室的灯还亮着。你对着电脑屏幕,第10次删改那份临床试验方案摘要——伦理委员会催了3次,但格式总被批‘不专业’,数据描述‘不清晰’。别崩溃!AI 工具「 Chat GPT KIMI Deep Seek 、行学 AI (xingxue-ai.com) 」已能自动生成标准化方案摘要, 从框架搭建到术语修正,5分钟解决你熬夜3天的难题。这篇文章,教你如何用AI当‘学术秘书’,把时间还给真正的科研!” 以下将通过3步法用AI生成90分方案摘要!

步骤 1 :喂给 AI “核心要素”,在 AI 系统界面输入指令 Prompt

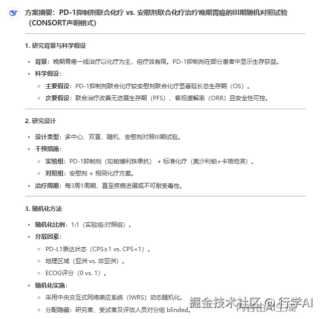
“请根据以下信息生成临床试验方案摘要:

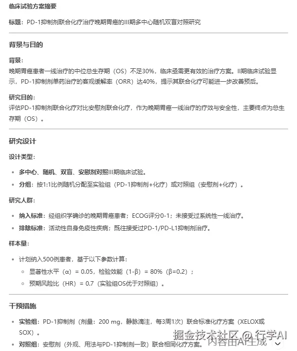
标题:PD-1抑制剂联合化疗治疗晚期胃癌的III期研究

背景:晚期胃癌一线治疗生存率<30%,PD-1抑制剂在II期试验中ORR达40%

设计:多中心、随机、双盲、安慰剂对照

样本量:预计纳入500例患者(α= 0.05,β= 0.2,效应值HR = 0.7)

主要终点:总生存期(OS)

伦理:已通过XX医院伦理委员会(批号:2025-XXX)”

2-1.png

AI软件可支持中英文混合指令,并进行结构化输出,自动关联相似临床试验设计,提高方案设计的创新性。

步骤 2 :用 Prompt 优化 AI 输出

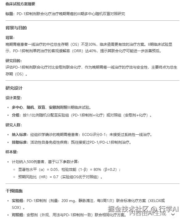
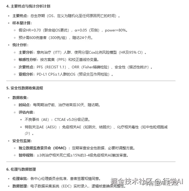
初级指令(易出错❌):“写一个胃癌临床试验摘要。”

进阶指令(精准✅):

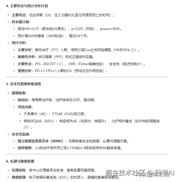
“请按 CONSORT 声明要求生成方案摘要,需包含:

科学假设(明确对照组HR值预期)

随机化方法(区组随机/分层随机)

统计分析计划(包括ITT分析和敏感性分析)

安全性数据收集流程(CTCAE版本、SAE上报时限)”

图2-2.png

步骤 3 :人工校准关键数据

只用AI工具容易出现样本量计算错误、伦理条款遗漏、分期混淆的缺陷,我们需要进一步利用CTrials APP、Statulator等校准工具对方案摘要进行一键合规性检查和公式验证。

图2-3.png

AI 不是替代科研人的‘魔法’,但绝对是省时省力的“外挂”!

马上试试:用Chat GPT撰写一篇你堆积已久的临床方案摘要!

你用过哪些AI工具设计临床试验?快来安利/避雷!