AI读SCI论文,效率翻倍!帮你轻松攻克英文文献

647 阅读2分钟

你是否也曾面对满屏的SCI论文,被晦涩的术语和冗长的句子劝退? 科研人每天要阅读大量文献,但逐字逐句翻译、整理重点,实在太耗时! 好在,如今AI工具已经能帮我们高效阅读论文,提取核心信息,甚至自动总结! 今天,就以AI工具Deep Seek为例展开介绍,助你快速攻克英文文献!

我们以一篇文献为例,对如何用Deep Seek进行文献阅读展开介绍。首先,取消“深度思考”和“联网搜索”按钮选项。目前,两种上传文件的方式:一是将文件的PDF复制粘贴进对话框;二是点击“回形针”图标,并定位到文献的文件夹,该方法支持同时上传50篇文献(要求每个文件小于100MB,大部分文献都满足要求哦~)

步骤 1 :我们在 AI 系统界面输入指令 Prompt

“请你以教授的口吻给我详细地讲解这篇文献中的所有内容,要求给出文章的创新点,重要的部分给我详细地深入讲解”

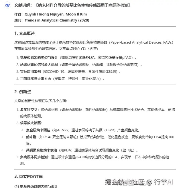
图1-1.png 可以看到,Deep Seek会对我们的文献进行阅读和讲解。它首先对这篇文献进行了一个概述,给我们介绍了这篇文章的研究内容、创新点、重要部分的详细讲解;进一步对各种检测机制进行解析;并对结果讨论展开描述。从而完成一个初步阅读。

我们也可以点击这篇文献,双击在网页上进行查看。通过对具体的疑难点进行截图,Deep Seek会对文献中的图片、文字等进行解析。

步骤 2 :按“ Alt + A ”截图框选文献中的图片,截图后打“√”,然后“ Ctrl + V ”进行解析,并在 AI 系统界面输入指令 Prompt

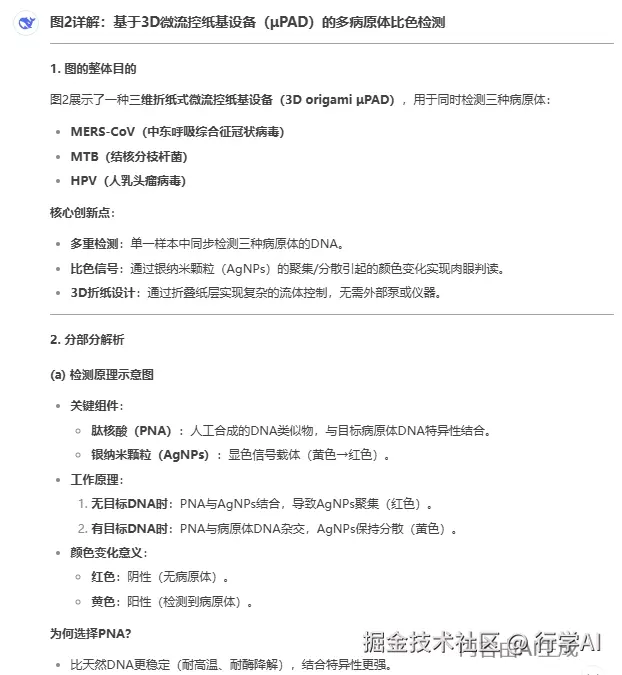
“请你对这篇文献的图2进行详细地讲解让我明白”

图1-3.png 可以看到,Deep Seek对不同模块的内容进行了详细地讲解,并深入分析。

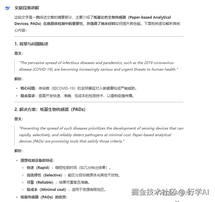
步骤 3 :截图框选文献中的文字描述进行解析,并在 AI 系统界面输入指令 Prompt

“请你对这篇文献的文字进行详细地讲解让我明白”

图1-2.png 利用AI工具,从「解析单篇论文」到「系统性文献调研」,覆盖不同需求。 AI不会取代科研工作,但能让我们更高效地获取知识! 试试看,或许能帮你省下 50 % 的文献阅读时间! 你用过哪些 AI 读论文神器?欢迎留言分享!(如果觉得有用,别忘了点赞、转发,让更多科研人受益~)