前言
无论是工作中的项目文档,还是学习中的研究资料,高效地管理和搜索这些文件成为了我们提升工作效率的关键。今天大姚给大家推荐5款高效的文件搜索工具,希望可以帮助到有需要的同学。
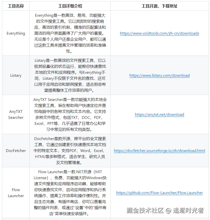
Everything
Everything是一款高效、易用、功能强大的Windows文件搜索工具。它以其即时的搜索响应、高效的索引机制、精准的匹配算法和简洁的用户界面赢得了广大用户的喜爱。无论是个人用户还是企业用户,都可以通过这款工具来提高文件管理的效率和准确性。
Listary
Listary是一款高效的 Windows 文件搜索工具,它以极其轻量化的状态运行,能帮你快速查找本地的文件和应用程序。与Everything不同,Listary不仅限于文件名的查找,还可以用于应用启动和联网搜索,适合那些希望提高整体工作效率的用户。
AnyTXT Searcher
AnyTXT Searcher是一款功能强大的本地跨平台(Windows、Linux、MacOS)全文搜索工具,旨在帮助用户快速定位并查找电脑中的各种文档和文本内容。它支持多种文件格式,包括TXT、DOC、PDF、Excel、PPT等,几乎涵盖了日常办公和学习中常见的所有文档类型
- 下载地址:anytxt.net/download
DocFetcher
DocFetcher是款开源、跨平台(Windows、Linux、MacOS)的全文搜索工具,它通过创建索引快速查找本地文档中的特定文本,支持PDF、Word、Excel、HTML等多种格式,适合学生、研究人员及文档管理者。
Flow Launcher
Flow Launcher是一款.NET开源(MIT License)、免费、功能强大的Windows快速文件搜索和应用程序启动器,能够帮助你快速查找文件、启动应用程序和执行系统操作,提高工作效率和操作便利性。并且生态完善,有插件商店,你可以查看完整的插件列表,或通过"设置"中的"插件商店"菜单快速安装插件。
程序员常用的工具软件
本文所有工具都已收录至Awesome Tools,程序员常用高效实用工具、软件资源精选,办公效率提升利器。
- GitHub:github.com/YSGStudyHar…
- Gitee加速访问:gitee.com/ysgdaydayup…