晋升系列5:做事方法

437 阅读20分钟

大家工作中,可能会听到说“某某某做事很有章法“。什么是章法?我理解就是方法论,对于一件事情,有明确的步骤去执行。

一、概览

我们怎么判断一个人的做事能力?

  1. 具备闭环思维:做事的时候不能只是完成任务了事,而是要从端到端的角度去思考和落地。无论什么事情,端到端的过程都可以分为事前规划事中执行事后总结三个阶段。闭环思维会让我们想方设法地去了解更多信息,思考下次怎么做得更好。
  2. 有方法论指导:做事的时候不只是靠经验教训的历史积累,还有一套系统的流程或者模板。
  • 无论遇到什么情况,你都能取得比较好的结果,能够保证交付质量的下限。
  • 你的行为背后是有一套逻辑支撑的,而不是拍脑袋随便拍出来的,这样会更有说服力
  1. 能拿到好的结果,在处理问题的不同阶段,常用的一些做事方法或者方法论如下:

在这里插入图片描述

二、OKR规划法

2.1KPI与OKR

KPI大家可能比较熟悉,OKR这些年也有很多科技公司在使用(可能使用的不准确)。

  1. KPI 的英文全称是 Key Performance Indicator,意思是关键绩效指标。它把公司的目标自上而下地分解,并且通过相关的关键绩效指标来衡量实际的执行效果。
  2. OKR 的英文全称是 Objectives and Key Results,意思是目标与关键成果。它的实施步骤是:
  • 首先,设定业务目标(Objectives),比如提升市场占有率。
  • 然后,为每个目标设定关键结果(Key Results),也就是为了实现目标具体要做的事情,以及具体的标准,比如为了实现“提升市场占有率”这个目标,准备“请 XX 明星做代言人”“投入 100 亿做用户补贴”等。

KPI有一些缺点

  1. 只适合标准化、目标稳定的工作。如每日搬砖量提升5%
  2. 给团队带来不好的风气。想想也知道,大家可能故意定低指标、只顾短期效益、一切只看指标、工作和考核本末倒置

这些我是真的有所感触的,在上一家公司,引入了”研发人员考核系统“,大家做项目挣工分,结果最多的是谁?要么数据BP、要么前端做重复网页的同学,系统中的一些难点问题、探索问题就很少有人看了,那个期间人员流失率特别高。

OKR对比KPI来讲,是思维模式的不同

  • 当你使用 KPI 规划法,更关注数据指标的时候,第一反应是“我要履行什么职责”,思维就会受到限制,只会关注当前已有的工作,不太可能去思考接下来应该做的事情是什么。
  • 当你使用 OKR 规划法,更关注业务目标的时候,第一反应是“我要做成什么事情”,思维就会更加开阔,而不会局限于当前正在做的事情,可以根据实际情况判断和选择接下来应该要做的事情。它是先关注方向方向对了,就不怕路途遥远;方向不对,数据再漂亮也没有意义。

在这里插入图片描述

KPI可以认为是OKR的子集,或者说OKR 其实就是一种厉害的 KPI 制定方法

在这里插入图片描述

2.2使用OKR

团队的OKR,通过拆解业务的OKR,形成一些自己的KR,然后归纳出团队的O,最终添加部分专业OKR。

2.2.1业务规划-聚焦业务目标(O)

  1. 聚焦是 OKR 规划法的第一核心理念。业务负责人(有可能不是一个人,而是一个决策团队)使用 OKR 进行规划的时候,要在众多可以选择的方向中,挑出最重要的几个,一般不超过 3 个。
  2. 聚焦的目标可以是定性描述的,比如“提升用户满意度”,也可以是可衡量的,比如“市场占有率排名前三”,通常情况下不要求量化。因为 KR 中会有具体的数据描述,在目标中你只要把数据的意义提炼出来就行了。

举例:业务负责人确定 2021 上半年的业务目标,其中之一是用户量增长(具体来说是增长到行业第三)。

2.2.2业务规划-分解关键结果(KR)

  1. 对于每个目标,业务负责人都要提出 3~5 个 KR。这些 KR 一方面是用来评判目标有没有实现的衡量标准,另一方面也体现了为了实现目标,可能要做的具体事情的范围。
  2. KR 有两种表现形式,一种是可以量化的 KPI,比如“用户量增长 100万”;另一种是虽然不能量化但是可以衡量的里程碑,比如“2021 年 6 月实现千人千面功能”。

举例:业务负责人分解 KR,比如针对用户量增长这个目标,业务负责人分解出了 3 个 KR,具体如下:

在这里插入图片描述

2.2.3团队规划-对齐OKR

  1. 对齐是 OKR 规划的第二核心理念。下一级的 Team Leader 要对照上一级业务 OKR,看看自己的团队能够贡献什么价值和力量,从而让整个公司“心往一处想,劲往一处使”。
  2. 对齐的过程同样需要“聚焦”,对照业务规划的一个 OKR,我们就能够想到很多关联的事情,但不能全部列出。我们应该通过数据分析或者用户调研的结果来证明它们的逻辑关系。

举例:

  1. 对于KR1:技术端有一些影响用户增长量的一些技术指标,可以设置为App 安装包从 20M 缩减到 8M、 App 启动时间从 2s 优化到 500ms
  2. 对于KR2:发现运营的系统无法评估每个渠道买量效果,可以设置为新增渠道质量监测功能
  3. 对于KR3:这种直接对齐就行,推出新业务 A
  4. 对于其它的KR,还有 改版 B 业务、后端服务器接口平均响应时间从 60ms 提升到 30ms 等

对这 6 条 KR 进行分类整合排序,归纳出了 2 个目标

在这里插入图片描述

2.2.4团队规划-补充专业OKR

**如果说对齐业务 OKR 是自上而下的传导,那么补充专业 OKR 就是自下而上的提炼。**TL 要结合业务目标和团队情况,提出专业上的 OKR,和业务上的 OKR 共同组成团队完整的 OKR。如果业务系统问题较多,成员花很多时间处理,TL 可能需要提炼一个专业目标:季度线上问题平均数量从 XX 减少到 YY。这样的目标很难通过对齐得到,只能由技术团队自己提出来。

举例:经过思考发现,要实现用户增长,就需要做很多新的尝试性的功能,但是团队目前的版本节奏比较慢,原因是因为版本多而测试环境不足。

在这里插入图片描述

三、3C 方案设计法

每次做事的时候都至少设计 3 个方案(Choice),然后选择最优的 1 个或者几个方案去执行

一些实例:

如对于新用户买量

渠道抖音百度快手
优缺点
投入成本
买量效果

在这里插入图片描述

其实3C方案大家大家在工作中经常用到,3C的好处是

  1. 能够提高了整个团队的效率
  2. 说明自己对领域有比较全面的理解,考虑的比较周全
  3. 能够清楚的回答Why这个问题

四、5W根因分析法

作用:5W分析原因的时候,可以防止只看到表层的原因,而没有去深挖深层的根本原因

操作:重复问五次“为什么”,问题的本质和解决办法就会变得显而易见。

实例:问到不同的深度,最终得出的解决方案是不一样的。这也是为什么有的人能够抓住问题关键的原因。

问题 1:为什么机器停了?
答:因为机器超载,保险丝烧断了。
问题 2:为什么机器会超载?
答:因为轴承的润滑不足。
问题 3:为什么轴承会润滑不足?
答:因为润滑泵失灵了。
问题 4:为什么润滑泵会失灵?
答:因为它的轮轴耗损了。
问题 5:为什么润滑泵的轮轴会耗损?
答:因为杂质跑到里面去了。

说明:

  1. 5W可以用在业务场景、管理场景、技术学习(技术深度)上
  2. 问题数量不是关键,找到根本原因才是关键,一般3~7个
  3. 首先要明确问题本身,不要偏离问题本身
  4. 避免变成大型“撕逼”现场,要用技巧,别让人觉得是在挑战和质疑他

五、5S问题处理法

5W可以帮我们找到根本原因,那我们怎么解决呢?

把处理问题的过程分为 5个步骤:明确问题(Specify)、拆解问题(Split)、定位问题(Seek)、解决问题(Solve)和落地行动(Sort)

在这里插入图片描述

5.1明确问题(Specify)

这其实是很多人都会犯的第一个错误:**问题本身都没有明确定义,就直接开始采取行动。**结果很可能就是,你做了很多事情,但无法衡量。

先判断是不是个问题,是个多大的问题?

这种情况也遇到过,有时候老板觉得有问题或者大老板提了一句,然后就会变形成一个真正的问题去解决了。但其实可能不是个问题,或者是个比较小的问题。

怎么确认是否是个问题呢?

  1. 对可量化的事情:确认数据是否准确,通过多个关联数据相互验证,发现真的月销量下降了20%
  2. 对不可量化的问题:如团队士气,可以设计调查问卷

5.2拆解问题(Split)

这就是很多人都会犯的第二个错误:把自己当成拯救世界的超级英雄,以为可以一个人搞定所有的事情

拆解问题有几个常见的小技巧:

  1. 拆解出来的子问题数量 2~5 个,拆太多了就很难保证互相独立。

  2. 拆解出来的子问题尽量互相独立。

  3. 明确子问题负责人,组成工作组,定期向上汇报进展。

比如电商业务的“订单数下降 30%”,你可以按照业务类型来拆解,看看不同品类各自下降了多少。经过分析,你可能会发现,“男装下降了 20%”、“鞋类下降了 30%”、“食品下降了20%”,其它品类的数据还是增长的。

5.3定位问题(Seek)

这就是很多人都会犯第三个错误:没有找到根本原因的情况下,就急于给出解决方案

这里可以使用5W根因分析法。

5.4解决问题(Solve)

这时很多人都会犯第四个错误:思维比较局限,只做了一个方案提交给上级。

这里可以用3C方案设计法。

5.5落实行动(Sort)

很多人在这一步容易犯问题处理的第五个错误:做事没有重点和优先级,眉毛胡子一把抓

你的领导并不关心你做了多少件事,他们关心的是,问题有没有真正解决。如果看不到明显的效果,就算你做得很辛苦,也很难得到认可。

正确的做法就是先做优先级排序,然后挑选优先级 TOP N 的事情去做,尽快看到成效,让问题不断地改善。

明确需要落地的 TOP 事项后,就可以用 PDCA 执行法来执行了。

六、PDCA执行法

所谓 PDCA 执行法,就是把事情的执行过程分成四个环节:计划(Plan)、执行(Do)、检查(Check)和行动(Act),从而把控执行过程,保证具体事项高效高质地落地

在这里插入图片描述

这里说明一下,OKR 制定整体规划,3C 选择实现方案,PDCA 落实具体任务

  1. OKR:运营TL根据业务OKR分解出一条 KR,“买量 60 万”。
  2. 3C:运营TL通过对比,最后确定把“抖音买量 60 万”作为团队的 1 条 KR,汇报上级后获得批准。
  3. PDCA:落实”抖音买量 60 万“这个操作。

6.1计划(Plan)

目标:确定具体任务、阶段目标、时间节点和具体责任人

在这里插入图片描述

一些技巧:

  1. 处理紧急的事情要长短结合
  2. 重要但不紧急的事情拆分多个小项目
  3. 学会利用上级的力量来协调资源

6.2执行(Do)

目标:按照计划落地各项具体的活动,比如技术人员完成方案设计、编码和测试等工作。

一些技巧:

  1. 根据情况采取相应的管理风格,不要管的太多或者管的太少
  2. 做好信息同步。有问题或者有里程碑事件,需要及时同步;任务相关的信息可以定时同步

6.3检查(Check)

目标:**对照计划来检查实际执行结果,**明确哪些符合预期、哪些不达预期、哪些超出预期以及存在什么问题等。

一些技巧:

  1. 使用5W分析问题根因。如在买量的第一阶段,检查留存率是否符合预期,不符合的原因是什么?

6.4行动(Act)

目标:基于检查的结果,总结经验和教训,明确下一步需要采取的措施

  • 如果 Check 的结果是目标已经实现,那么当前 PDCA 循环结束。
  • 如果 Check 的结果是目标没有实现,那么就需要调整计划,把经验和教训作为输入,开始新一轮的 PDCA 循环,如此重复直到目标达成或者取消。

一些技巧:

  1. 做好总结汇报。内容一般包括是否符合计划预期、经验教训、后续有什么措施,一般写个邮件就可以了。
  2. 每次最多挑选3个改进点落实到流程

七、4D总结法

晋升时遇到这些问题你怎么回答?有什么章法吗?有的,4D总结法。

  • 你认为这个结果怎么样?你怎么评价这个结果?

  • 为什么你认为这个结果不好?

  • 为什么你的方法挺好但是结果不好?

  • 你从这个结果得到什么经验和教训?

4D 总结法,也就是从结果、数据、技术和成长这 4 个维度(Dimension)来整理自己的做事收获

7.1结果

结果这个维度重点关注的是事情带来的价值,不同类型的团队在结果价值方面表现会有一些差异。

对于业务团队,从业务角度进行结果总结:

  • 对于业务开发项目来说,从业务的维度总结是自然而然的,例如某个业务用户日活是多少。
  • 对于技术优化方案来说,主要看技术方案给业务带来的价值是什么,例如高可用方案让业务P1 故障从 5 次减少到 0 次。
  • 对于管理措施来说,主要看管理措施带来的效率和质量的提升,例如同样的人员支撑了更多业务。

7.2数据

  1. 通过数据来描述结果的时候,你不但要列出相关的数据,而且对于这些数据背后的含义也要有自己的理解,尤其是对数据的评价以及评价的标准。通过评价数据的方式,你可以培养自己的业务思维和理解力。
  2. 我们要养成搜集数据,用数据来说明的习惯。

7.3技术

  1. 对于技术人员来说,做完一个项目或者方案之后,技术上有哪些提升、学到了什么新的技术、对哪些技术有了更深或者更全面的理解等,都可以在总结的时候系统地梳理一下。
  2. 如果按照“链式学习法”和“比较学习法”学习过,那么你可以结合实践经验,完善领域分层图、细节分层图和方案对比的思维导图。随着你积累的越多,这三个图会越来越完善。

7.4成长

  1. 除了关注技术上的提升之外,你还需要关注个人综合能力成长,也就是软实力提升,比如对业务的理解能力、项目组织能力、带领团队的能力、沟通能力和做事方法等。以业务理解为例
  • 业务的适应场景是什么?

  • 目标用户是谁?

  • 目标用户有什么特点?

  • 解决了目标用户的什么问题?

  • 实际的效果如何?

  • 用户为什么喜欢 / 不喜欢这个功能?

八、金字塔汇报法

**金字塔汇报法,是解决怎么汇报才能让领导认可你的成果问题。**汇报主要是面向领导做组织提炼,更看重团队整体的结果,以及事情的逻辑和关键。

8.1金字塔原理

任何事情都可以归纳出一个中心思想,中心思想可由三至七个论点支持,每个论点可以由三至七个论据支撑

在这里插入图片描述

  1. 结论先行:在一开始的时候就应该抛出结论,也就是你想要传达的中心思想。因为如果你讲的内容比较多,别人找不到重要的结论,可能根本没兴趣认真听完;如果别人听完不明确你的结论或者把结论搞错了,最后你的输出汇报效果也会大打折扣。
  2. 自顶向下:光有结论是不行的,这个结论还得让别人信服。所以我们采用自顶向下的结构来组织逻辑,用下层的信息来支撑上层的结论

在这里插入图片描述

  1. 归组分类:解决下层的数量几个比较合适呢?我们需要将类似的论点或者论据抽象、归纳、提炼、总结成一组,最后形成 5 个左右的分组。一般不少于3个,不多于7个。
  2. 逻辑递进:必须保证同级别的内容具备逻辑关联,主要是一致性(同级别的内容必须属于同一逻辑范围)和顺序性(按照某种顺序排列的)。

8.2金字塔汇报法

标准的汇报内容包括总体结论、具体分析、关键事项、总结改进四部分。下面以一个模拟的某海外移动钱包技术团队负责人的汇报 PPT 作为例子。

8.2.1总体结论

从全局概括整体的工作或者项目情况,得出关键性的结论,让听众整体上知道做得怎么样,形成做得好、做的一般、不达预期或遇到很大困难等直观印象。总体结论的内容可以用定性的描述,也可以是定量的数据。

在这里插入图片描述

PPT排版大体如下:

在这里插入图片描述

8.2.2具体分析

对总体结论中的论据(即第三层)进一步阐述和分析,让别人相信论点的真实性和有效性。这个部分同样按照金字塔原理来拆解,需要提供具体的数据和证据。如果有做的不好的地方,需要做原因分析

在这里插入图片描述

在这里插入图片描述

在这里插入图片描述

8.2.3关键事项

介绍做过的关键事项的情况,比如某某项目的执行过程或者某某业务的推广行动和效果等。

这部分不需要使用金字塔原理,一般是通过全局大图、演进路径和时间轴等技巧来汇报。

在这里插入图片描述 在这里插入图片描述

在这里插入图片描述

8.2.4总结改进

改进措施要有理有据,是真的要去做的。改进措施的数量也不要太多,一般可以分为“业务”“技术”和“管理”这几种类型,每种类型列 3~5 条。

在这里插入图片描述

九、四线复盘法

复盘经历的比较多,感觉最难的是团队比较融洽,大家不撕逼,这样还是相对好做复盘的。否则,太心累了。

四线复盘法,就是通过时间线、问题链、责任链和改进线这 4 条不同的线索来展开复盘,从而实现事实、分析、定责和改进这 4 个部分的目标。

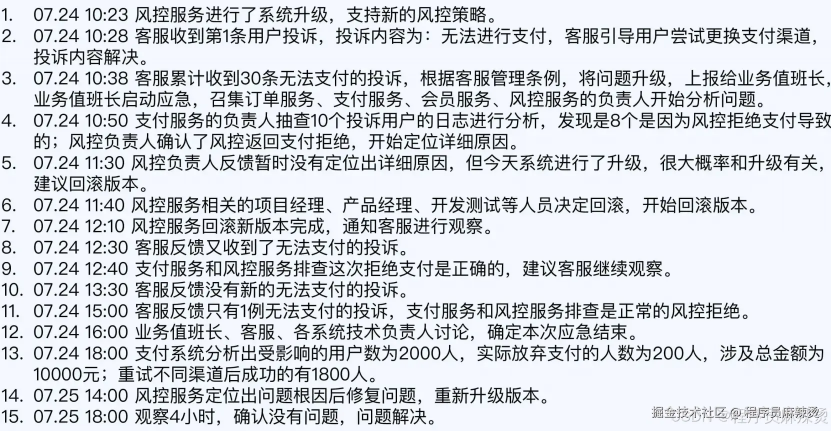
假设我们做了一个简单的线上商城,某次线上故障导致用户下单后无法支付,我们按照四线复盘法来来复盘这个问题。

9.1时间线

明确时间线,也就是问题发生的经过,包括问题发现、问题处理过程中采取的各种关键措施、问题恢复的时间和问题影响的结果等。

样例:

在这里插入图片描述

9.2问题链

明确问题链,也就是问题的传导路径。一个问题往往不是单一原因导致的,而是多个原因“碰巧”组合在一起所导致的,所以分析整个问题的传导路径,才能全面地了解产生问题的过程。

在这里插入图片描述

在这里插入图片描述

9.3责任链

明确责任链,也就是问题责任人之间的关系。

通常情况下,制定明确的定责标准有利于尽量减少争议(定责标准可能不是最科学的,但是能有效的减少争议),常见的标准包括以下 4 条:

  1. 违反公司规章 / 制度 / 流程的承担主责:比如公司规定必须要有灰度策略才能升级,某业务版本直接全量升级导致发生问题。
  2. 出现重大纰漏的承担主责:比如测试时漏测了某个常见的业务场景,导致上线后发生问题,测试承担主责,产品承担主责(因为上线前验收阶段没有发现问题),开发反而不一定承担责任(看具体的公司和团队要求)。
  3. 问题源头承担主责:比如 A 系统磁盘故障导致接口响应很慢且问题持续很长时间,从而进一步导致 B 系统对外响应也超时,这种情况下 A 系统应该承担主责,B 系统承担次责。
  4. 问题放大者承担主责:比如 A 系统磁盘故障导致接口响应很慢但只持续了几分钟,结果诱发了 B 系统的设计缺陷,导致 B 系统瘫痪超过 1 小时,这种情况下 B 系统应该承担主责。

在这里插入图片描述

9.4改进线

明确改进线,也就是问题的改进计划,包括具体措施、改进责任人和时间节点等。

具体措施可以是流程上的调整(增加或删除流程步骤),技术上的手段(增加功能、优化系统)和团队方面的措施(学习、培训、奖惩机制)等。

改进点可以从时间线、问题线中寻找

在这里插入图片描述

在这里插入图片描述