🔥🔥🔥百度文心4.5/X1: 放大招!文心双模型免费上线,充会员?不存在的!

815 阅读3分钟

🌟 文心大模型4.5与X1——免费时代的AI革命

一、发布亮点:免费开放,技术普惠

官网体验地址yiyan.baidu.com

官网发布: baijiahao.baidu.com/s?id=182667…

发布日期:2025年3月16日,文心一言两周年之际

免费开放:用户登录文心一言官网即可体验,企业开发者可通过百度智能云千帆平台调用API

价格碾压:文心4.5 API价格仅为GPT-4.5的1%,X1价格对标DeepSeek-R1但仅其一半

战略意义:百度通过「技术普惠」策略,打破“付费才能用”的行业潜规则,日均调用量已达16.5亿次

image.png

image.png

🧠 二、模型核心能力对比

1. 文心大模型4.5:多模态全能战士

定位:原生多模态基础大模型,支持文字、图片、音频、视频的深度理解与生成

技术黑科技

  • 🛠️ FlashMask动态注意力:长文本处理效率提升40%,多轮对话更流畅
  • 🌐 多模态异构专家:解决跨模态数据融合难题,梗图、讽刺漫画解析精准度达92%
  • ⏳ 时空表征压缩:视频分析效率提升3倍,轻松识别《楚门的世界》电影片段

2. 文心大模型X1:深度思考与工具调用之王

定位:首个自主调用工具的深度思考模型,性能对标DeepSeek-R126

核心能力

  • 🔧 12+工具调用:高级搜索、AI绘图、代码解释器等,生成结果可直接导出为Excel/Word
  • 📈 超长思维链:解决“电车难题”时展现伦理深度,输出哲学级分析
  • 🎨 文学创作:用“红楼体”改写《寒窑赋》,人物典故替换精准,文风一致

🚀 三、技术普惠:低成本背后的硬核支撑

  • 算力基石:第三代昆仑芯万卡集群,保障16.5亿次日均调用稳定性
  • 开源计划:2025年6月30日全面开源,推动开发者生态共建
  • 企业赋能:电商、医疗、金融行业案例落地,成本降低70%

📈 1.文心发布历史 🎉🎉

image.png

📒 2.更强的多模态能力 🎉🎉

image.png

📖 3.卓越的文本能力 🎉🎉

image.png

💰 4.更便宜的价格 🎉🎉

在百度智能云千帆大模型平台,现可直接调用文心大模型4.5API,

输入价格低至0.004元/千tokens,输出价格低至0.016元/千tokens, 仅为GPT-4.5的1%

文心大模型X1也即将在千帆平台上线,输入价格低至0.002元/千tokens,输出价格低至0.008元/千tokens, 对标DeepSeek-R1仅其一半

image.png

image.png


四、场景化测评:从职场到生活的AI革命

吹了那么多牛逼🐮,我们来实际测试一下它的能力,光说不练假把式,又到了我们喜闻乐见的案例环节

🌰 栗子1: 网络🔥热梗测评

图片识别🔥热梗

image.png

image.png

视频识别🔥热梗

image.png

🌰 栗子2: 画图能力

image.png

🌰 栗子3: 网络最新事件

image.png

🌰 栗子4: 常识问题

image.png

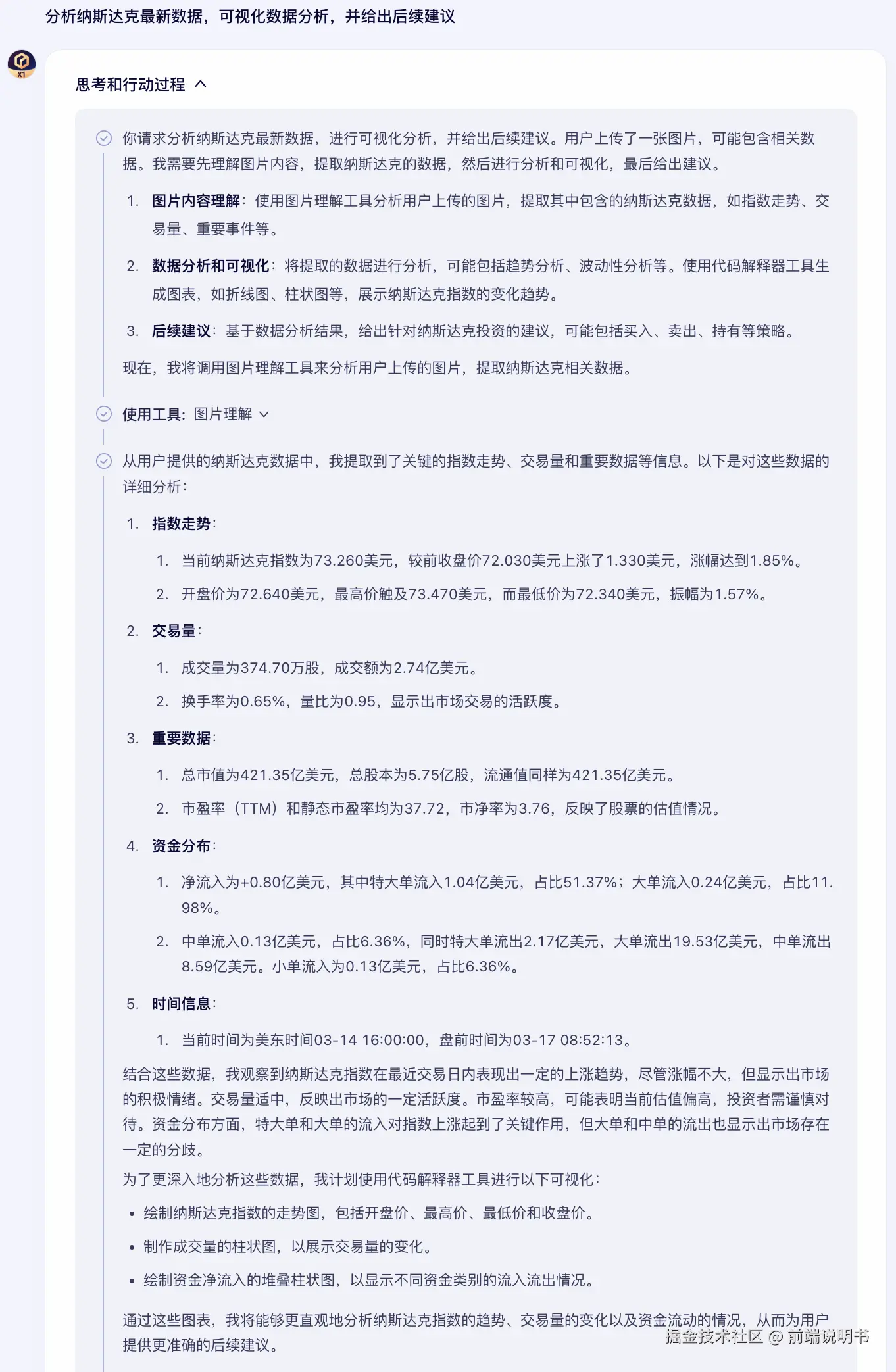
🌰 栗子5: 数据分析能力

image.png image.png image.png image.png

小结: 文心1.X对纳斯达克指数的走势进行了数据分析,并给出可视化图表分析,最终给出后续的建议,在这个过程中进行思考和分析,同时调用各种工具辅助思考,比如图片理解工具、代码工具等,表现了其卓越的推理过程。

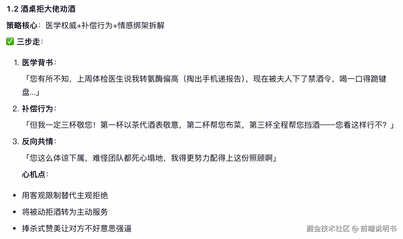
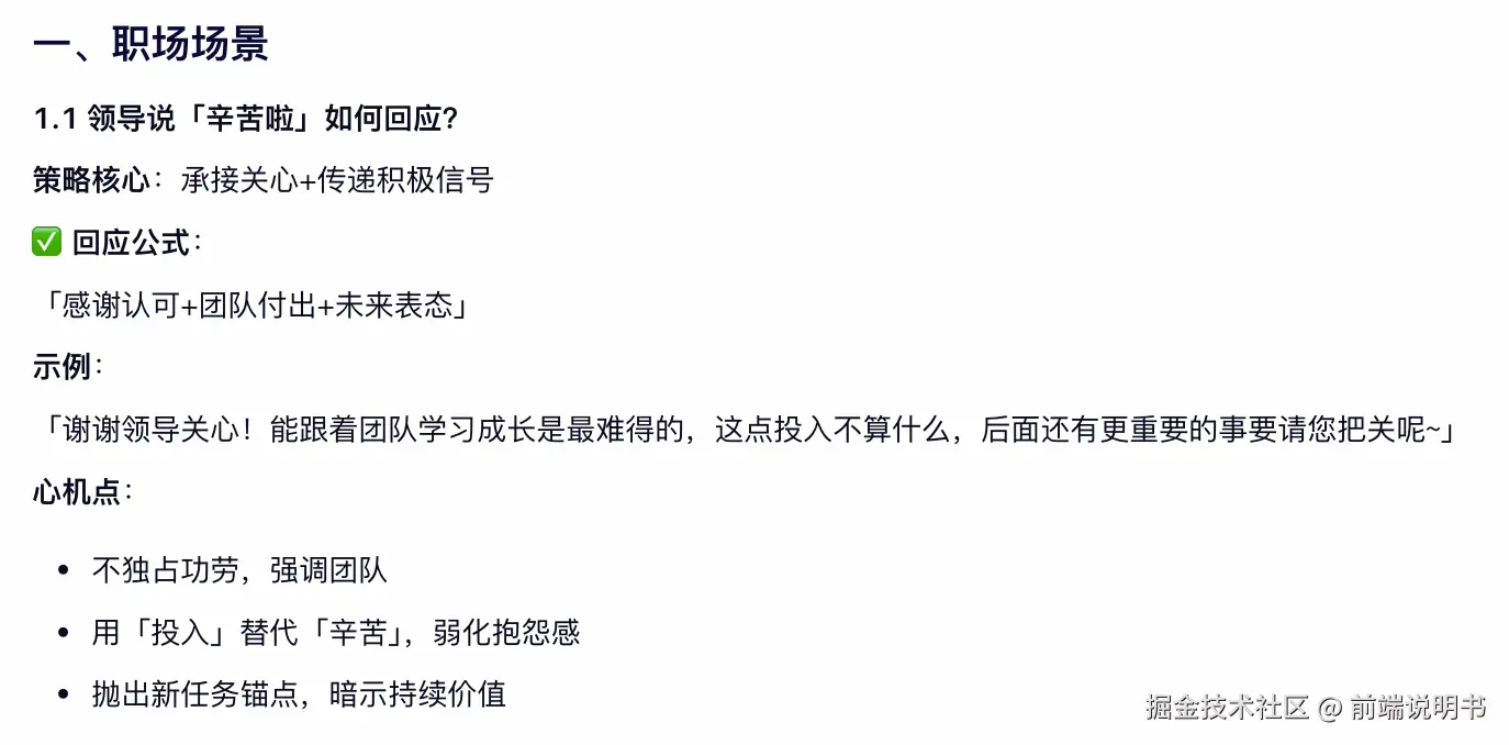
🌰 栗子6: 高情商军师

image.png

image.png

image.png

五、总结:免费不是终点,而是新起点

文心双模型通过「技术+价格」双重颠覆,重新定义了AI服务的边界。无论是读懂梗图的“高情商”,还是破解伦理难题的“深思考”,这两款模型正在让AI从“可用”走向“好用”。更多有趣的功能和用法,请立即登录文心一言官网,开启你的智能新时代吧!🎉