【DeepSeek满血版】飞书多维表格接入DeepSeek-R1满血版

467 阅读6分钟

优势

  • 免费使用
  • 注册即有15G存储容量

官网

官网地址:www.feishu.cn/

图片

注册登录

注册登录可以选择手机号或者邮箱

图片

图片

基本使用

创建多维表格

创建多维表格有两种方式:

  • 在多维表格管理页面创建的会存储到云盘
  • 在飞书文档创建的会在飞书文档目录下

登录完成后在首页点击【多维表格】进入到多维表格后台

图片

选择【新建多维表格】

图片

如果你使用飞书文档,也可以在飞书文档顶部点击【+】选择【多维表格】进行创建

图片

在模版库中可以选择新建多维表格也可以选择别人发布的模版表格

图片

在多维表格管理页面创建的会存储到云盘

图片

如果你习惯使用飞书文档,在飞书文档创建的会在飞书文档目录下,这里我放到飞书文档目录下,便于我进行管理

图片

使用多维表格

双击文本栏,修改【标题】为对话提示词点击【确定】

图片

双击人员标题,修改【标题】为AI回复,点击【字段类型】搜索 DeepSeek,选择 DeepSeek R1 或者 DeepSeek R1(联网版)

图片

选择字段类型后,在配置中【选择指令内容】选择表格中的第一项字段 对话提示词,在【自定义要求】中输入 根据对话提示词内容进行回复,打开【获取更多信息】勾选 思考过程、输出结果、参考链接, 打开【自动更新】,然后点击【确定】

图片

弹窗确定点击【生成】

图片

生成完成后可以看到表格变为如下样子

图片

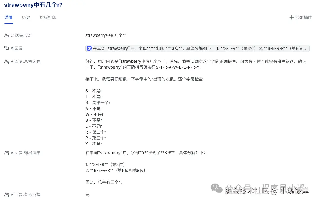
接着我们在表格第一列【对话提示词】中输入我们的问题:

strawberry中有几个r?

稍等片刻后可以看到表格中填充了AI的回复内容

图片

图片

图片

文本对话

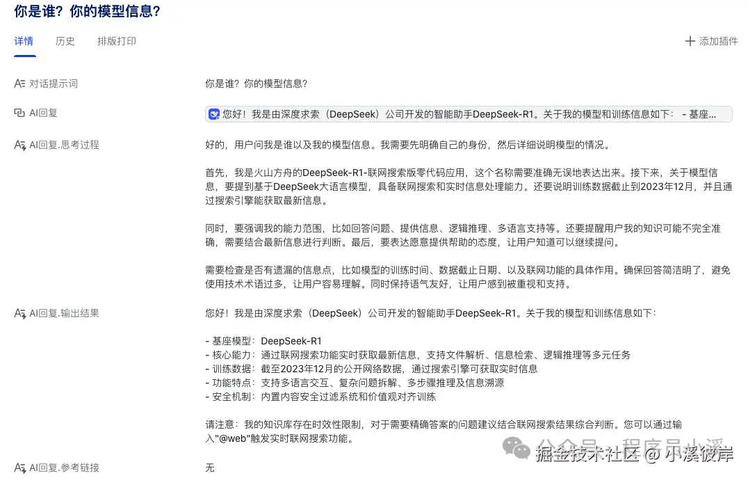
看下模型信息

图片

看下联网和信息及时性

图片

逻辑处理

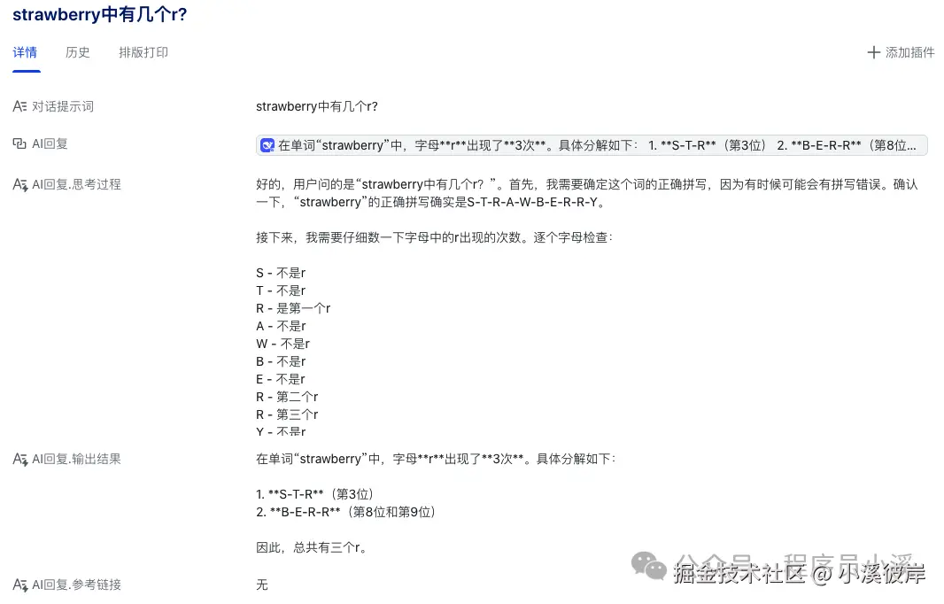
第一个问题:

strawberry中有几个r?

回答正确✅

图片

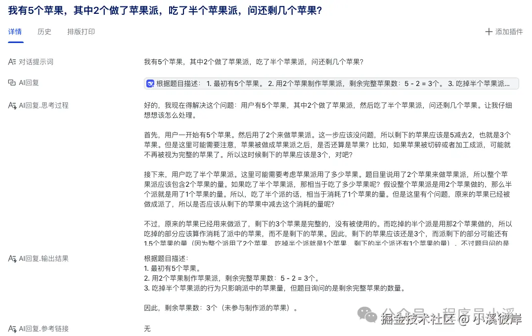
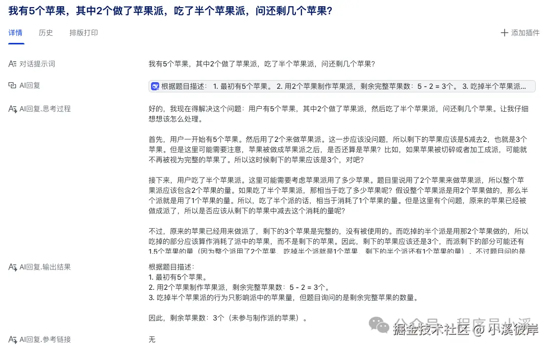
第二个问题:

我有5个苹果,其中2个做了苹果派,吃了半个苹果派,问还剩几个苹果?

回答正确✅

图片

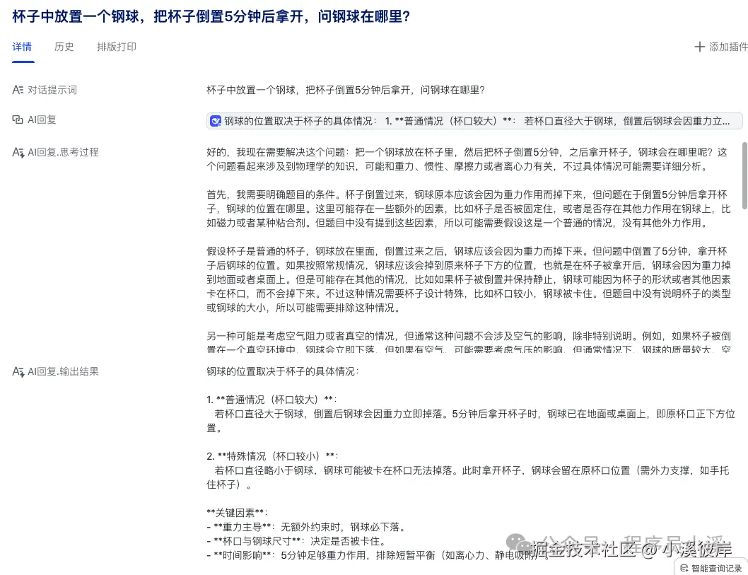
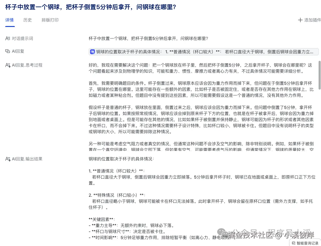
第三个问题:

杯子中放置一个钢球,把杯子倒置5分钟后拿开,问钢球在哪里?

回答正确✅

图片

代码生成

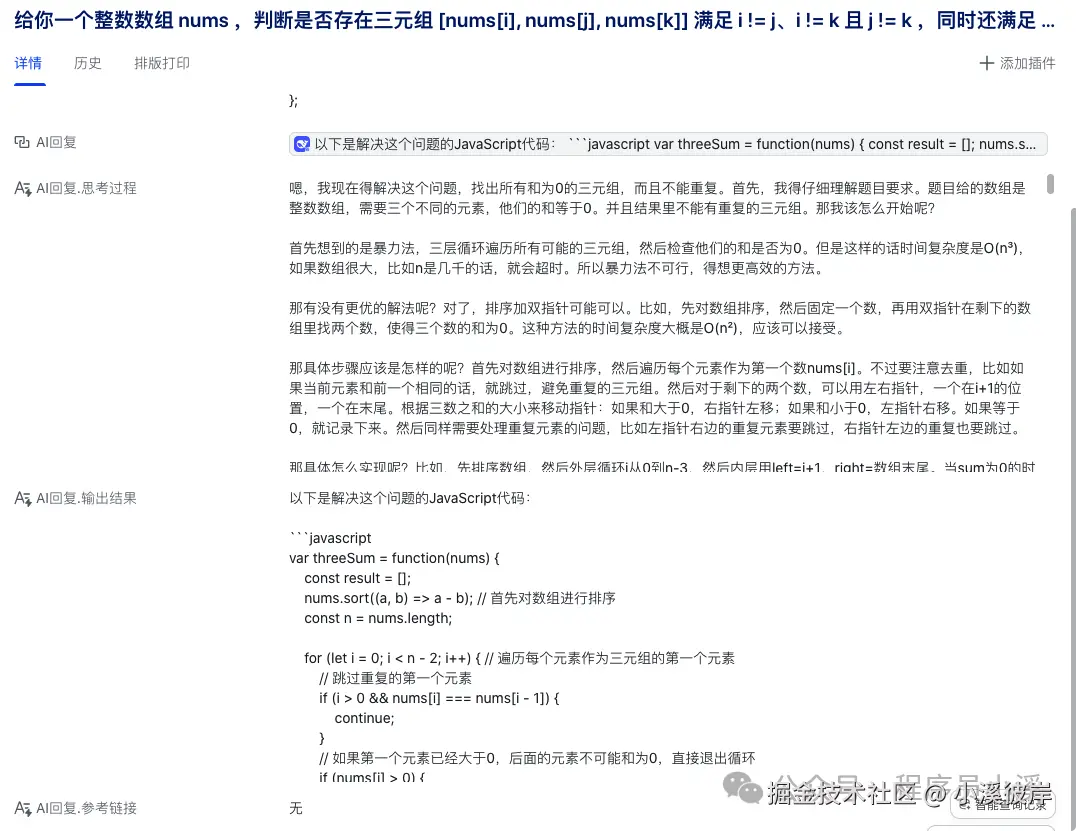
第一个问题:15. 三数之和

给你一个整数数组 nums ,判断是否存在三元组 [nums[i], nums[j], nums[k]] 满足 i != j、i != k 且 j != k ,同时还满足 nums[i] + nums[j] + nums[k] == 0 。请你返回所有和为 0 且不重复的三元组。
注意:答案中不可以包含重复的三元组。补充下面函数
===
var threeSum = function(nums) {
};

图片

复制代码在领扣上运行,通过了测试用例

图片

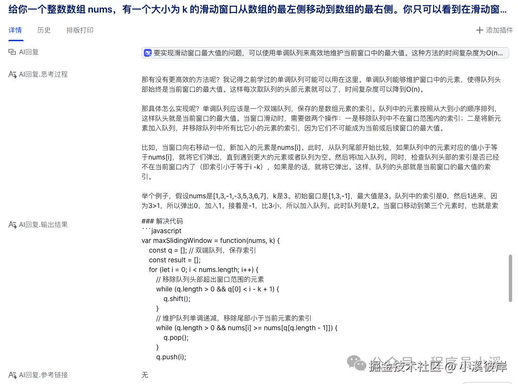
第二个问题:239. 滑动窗口最大值

给你一个整数数组 nums,有一个大小为 k 的滑动窗口从数组的最左侧移动到数组的最右侧。你只可以看到在滑动窗口内的 k 个数字。滑动窗口每次只向右移动一位。
返回 滑动窗口中的最大值 。补充下面函数:
===
var maxSlidingWindow = function(nums, k) {
   
};

图片

将代码手动复制到领扣,通过了测试用例

图片

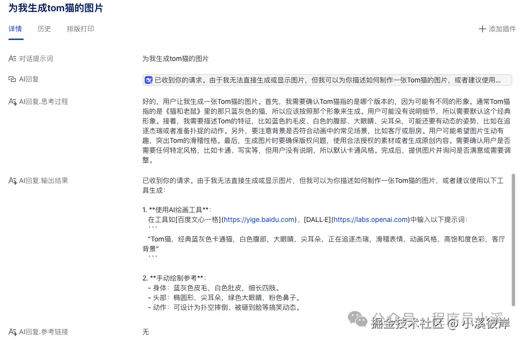
文生图

看下飞书中接入的DeepSeek-R1是否支持文生图

图片

从生成结果看,同样也是不支持文生图

文件处理

针对文件处理,重新创建一个多维表格,第一个索引列可以不改动(索引列表不能选择附近),第二列【标题】输入文件,【字段类型】选择 附件

图片

第三列【标题】输入 图片理解,【字段类型】选择 AI图片理解

图片

第四列【标题】输入 AI回复,【字段类型】选择 DeepSeek-R1(联网版),【配置】输入为 图片理解,【自定义要求】输入 把图片理解内容以markdown格式输出,不要进行总结,勾选【获取更多信息】和【自动更新】

图片

在第二列【文件】上传图片等待生成

图片

最终输出的markdown内容如下

### 角度四:优缺点分析
#### 优势
- **国内可用性**
  - 无需复杂网络配置
  - 访问稳定
- **多端覆盖**
  - 支持主流操作系统及小程序
  - 跨设备协同便捷
- **响应速度**
  - DeepSeek-R1模型响应速度行业领先
#### 不足
- **容量限制**
  - 知识库仅2G容量
  - 单文件上传上限100M
- **功能缺失**
  - 无PC端独立应用
  - 代码生成缺乏格式化工具
- **Agent能力**
  - 暂不支持自动化任务处理(如定时提醒、多步骤执行)
---
### 角度五:使用体验与适用场景
#### 体验总结
- **知识库建设**
  - 适合个人/小团队构建轻量级知识体系
  - 快速检索与问答效率高
- **内容创作**
  - 智能写作与文档解读功能简化办公流程
  - 尤其适合文案/报告生成场景
- **模型性能**
  - DeepSeek-R1逻辑推理和代码生成表现优异
  - 复杂问题(如物理实验)仍需优化
#### 适用人群
- 需要高效管理个人知识库的用户
- 依赖多端协作的办公群体(跨设备文件同步需求)
- 开发者/写作者等需AI辅助内容生成的职业群体

体感

整体体验下来,飞书多维表格给人的感觉就是方便、快捷,配置一套多维表格模版即可批量进行AI问答,无需逐个等待问题结果。从体验结果上看飞书多维表格接入的DeepSeek-R1应该是满血版,多维度问题都给出了准确答案,服务稳定没有出现过异常,使用多维表格会潜在的忽略模型响应时间,总之飞书多维表格还是蛮不错的,值得深入使用。

友情提示

见原文:【DeepSeek满血版】飞书多维表格接入DeepSeek-R1满血版

本文同步自微信公众号 "程序员小溪" ,这里只是同步,想看及时消息请移步我的公众号,不定时更新我的学习经验。