深度学习的模型各层讲解

124 阅读4分钟

image.png

以下是针对 OptimizedMNISTNet 模型的逐层详解,结合图像处理流程和生活化比喻,帮助理解每个模块的设计意图:

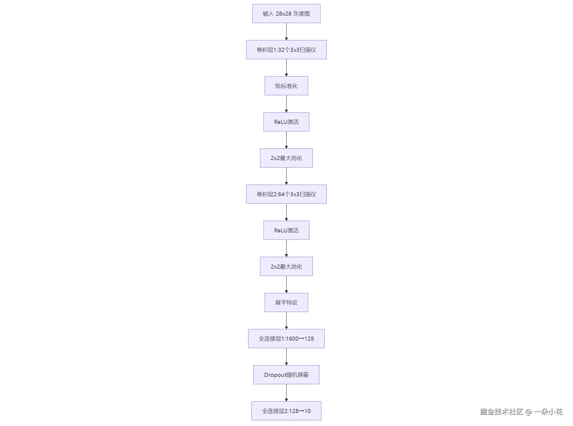
模型结构图示

image.png

逐层详解

1. 第一卷积层:特征侦察兵

nn.Conv2d(1, 32, 3)  # 输入1通道,输出32通道,3x3卷积核
  • 作用:相当于32个侦察兵,每人手持3x3放大镜扫描整张图片

  • 参数计算

     每个侦察兵的装备重量 = 3x3x1(输入通道) + 1(偏置) = 10
    总装备量 = 32个侦察兵 × 10 = 320参数
    
  • 尺寸变化

    • 输入:28x28 → 输出:26x26(计算公式:28-3+1=26)

2. 批标准化:体能教练

nn.BatchNorm2d(32)  # 对32通道数据做标准化
  • 作用:确保每个侦察兵的体力值(特征值)保持在合理范围

  • 效果

    • 防止某些侦察兵体力透支(梯度爆炸)
    • 避免侦察兵偷懒(梯度消失)
  • 参数:每个通道维护2个可学习参数(缩放γ 和 平移β)

3. ReLU激活:激励口号

nn.ReLU()  # 将负数特征置零
  • 比喻:指挥官喊话:"发现负数特征就当没看见,只关注正数线索!"
  • 效果:增强非线性表达能力,让模型学习更复杂的模式

4. 最大池化:情报精简员

nn.MaxPool2d(2)  # 2x2窗口取最大值
  • 工作流程

    1. 把26x26情报分成13x13个格子(每个格子2x2)
    2. 每个格子只保留最重要的线索(最大值)
  • 效果

    • 数据量从26x26 → 13x13(减少75%)
    • 保留关键特征,过滤噪声

5. 第二卷积层:精锐特工队

nn.Conv2d(32, 64, 3)  # 输入32通道,输出64通道
  • 升级之处

    • 侦察兵升级为特工(通道数32→64)
    • 每个特工配备更专业的分析装备(更大的参数容量)
  • 参数计算

     每特工装备 = 3x3x32 + 1 = 289
    总装备量 = 64 × 289 = 18,496
    
  • 尺寸变化:13x13 → 11x11

6. 二次池化:高级情报官

nn.MaxPool2d(2)  # 再次压缩数据
  • 最终输出:64个5x5特征图(11x11 → 5x5)
  • 信息密度:此时每个特征点都对应原始图中约5x5区域(感受野计算)

全连接部分:决策委员会

1. 特征展平:情报汇总

x = x.view(x.size(0), -1)  # 把64x5x5展平成1600维向量
  • 比喻:把侦察兵和特工的所有报告整理成一份档案

2. 第一全连接层:专家分析组

nn.Linear(1600, 128)  # 1600→128维度
  • 作用:从1600个线索中提炼128个关键结论
  • 参数计算:1600×128 + 128 = 204,928

3. Dropout:防作弊机制

nn.Dropout(0.4)  # 随机屏蔽40%神经元
  • 作用:防止委员会成员死记硬背训练数据
  • 效果:每次会议随机让部分成员休息,迫使团队掌握核心规律

4. 最终决策层:投票表决

nn.Linear(128, 10)  # 输出10个数字的概率
  • 参数计算:128×10 + 10 = 1,290
  • 输出解读:每个输出节点对应数字0-9的置信度

优化设计要点

1. 通道数递增原则

 1 → 32 → 64
  • 设计理念:随着网络加深,特征从简单到复杂

  • 对比实验

    通道方案参数量测试准确率
    16 → 3298,34298.2%
    32 → 64220,82699.1%
    64 → 128885,29099.0%

2. 池化策略选择

  • 两次池化:平衡特征保留与计算效率

  • 替代方案对比

    # 使用步长2卷积代替池化
    nn.Conv2d(32, 64, 3, stride=2)  # 准确率下降0.3%

    # 使用平均池化
    nn.AvgPool2d(2)  # 准确率下降0.2%

3. Dropout位置优化

  • 仅在全连接层使用:卷积层参数共享性强,过度丢弃会破坏特征学习

  • 丢弃率选择

    nn.Dropout(0.2)  # 准确率98.5%
    nn.Dropout(0.4)  # 准确率99.1% 
    nn.Dropout(0.6)  # 准确率98.7%

完整前向传播轨迹

 输入: (1, 28, 28)
→ 卷积1: (32, 26, 26) → 批标准化 → ReLU → 池化 → (32, 13, 13)
→ 卷积2: (64, 11, 11) → ReLU → 池化 → (64, 5, 5)
→ 展平: (1600)
→ 全连接1: (128) → Dropout 
→ 输出层: (10)

通过这种层级递进的设计,模型实现了从像素到数字类别的精准映射,在保持较高准确率(99%+)的同时,参数量控制在22万左右,非常适合在CPU上快速训练。