微前端MicroApp原理剖析

624 阅读19分钟

主体流程图

image.png

  • 初始化子应用
  • 通过fetch + url 获取子应用的html
  • 处理html文本,获取css 和js的资源地址
  • 通过fetch获取子应用的静态资源
  • 将处理过的html放入webComponent容器中
  • 给css 加上scope机制,并append到head标签中
  • 在沙箱中执行js代码
  • 完成子应用的初始化

webComponent

microApp是京东推出的一款轻量级微前端框架(解决方案),使用webComponent​的思想去实现。

我们知道,html中有许多标签,div,p,span​等等,这些标签渲染出的都是html元素。

我更愿意将webComponent叫做自定义html元素, 他的实现思路很简单,也就是让用户通过js代码自定义一个htmlElement,并注册到document中, 之后便可使用标签。

创建一个自定义元素

    class CustomEle extends HTMLElement {
        constructor() {
            super();
            console.log('创建了自定义标签')
        }
    }

    // 注册自定义元素为标签
    customElements.define('custom-ele', CustomEle);
  
    // 在html中使用
    <body>
        <custom-ele/>
    </body>
    // createElement时会执行new CustomEle
    const customEle = document.createElement('custom-ele');

对自定义元素进行操作

比如我们想将name属性用p标签渲染到标签内 我们可以这样做

class CustomEle extends HTMLElement {
        constructor() {
            super();
            const name = this.getAttribute('name') || '';
            this.innerHTML=`<p>{name}</p>` // 或者其他操作dom的方法
        }
    }
  
// 在html中使用
    <body>
        <custom-ele name="张三"/>
    </body>

之后我们就可以在页面中渲染出一个张三

通过这种方式,我们可以使用一个类轻松定制出一个即插即用的组件,跨平台,跨框架。

webComponent的生命周期

由于CustomEle的构造函数只会在其创建时执行一次, 我们需要他的生命周期以及钩子函数来帮助我们完成其他的操作

 class CustomEle extends HTMLElement {
        constructor() {
            super();
            console.log('创建了自定义标签')
        }
    
        connectedCallback() {}// 组件被成功添加到主文档时触发
        disconnectedCallback() {} //组件从主文档移除时触发
        adoptedCallback() {}      // 元素被移动到新的文档时调用,(不常用)
    
         // 监听组件属性,用于触发attributeChangedCallback
        static get observedAttributes() { return ['img', 'text']; }
        attributeChangedCallback() {} // 增删改被监听的组件属性时触发
    }

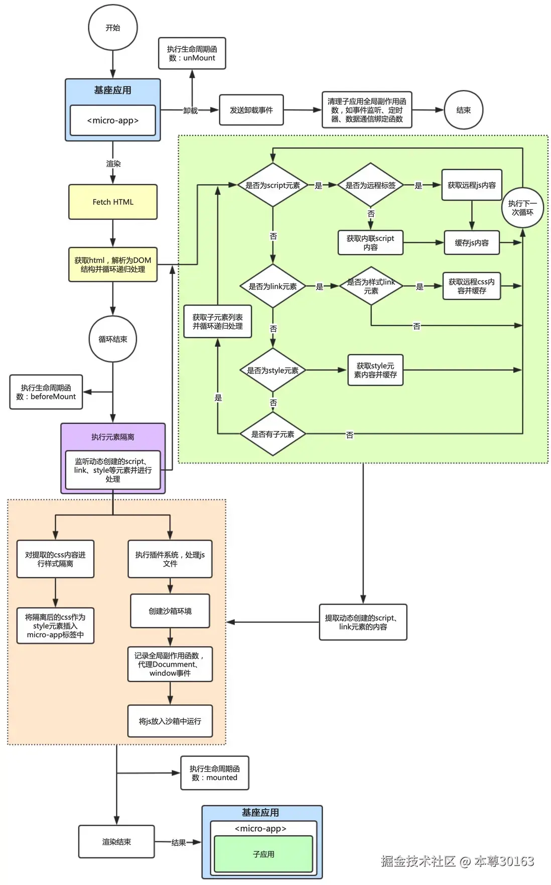
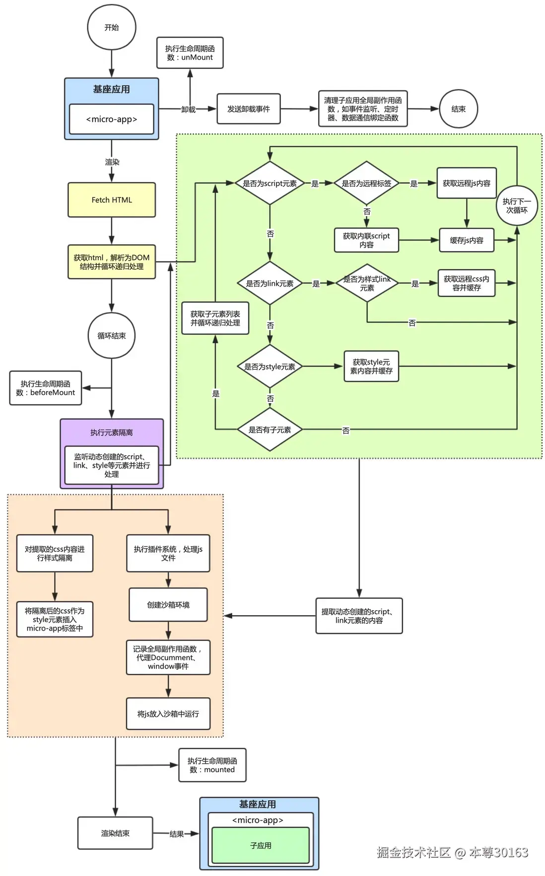
子应用渲染

创建容器

微前端的渲染是将子应用的js、css等静态资源加载到基座应用中执行,所以基座应用和子应用本质是同一个页面。这不同于iframe,iframe则是创建一个新的窗口,由于每次加载都要初始化整个窗口信息,所以iframe的性能不高。

如同每个前端框架在渲染时都要指定一个根元素,微前端渲染时也需要指定一个根元素作为容器,这个根元素可以是一个div或其它元素。

这里我们使用的是通过customElements创建的自定义元素,因为它不仅提供一个元素容器,还自带了生命周期函数,我们可以在这些钩子函数中进行加载渲染等操作,从而简化步骤。

// /src/element.js

// 自定义元素
class MyElement extends HTMLElement {
  // 声明需要监听的属性名,只有这些属性变化时才会触发attributeChangedCallback
  static get observedAttributes () {
    return ['name', 'url']
  }

  constructor() {
    super();
  }

  connectedCallback() {
    // 元素被插入到DOM时执行,此时去加载子应用的静态资源并渲染
    console.log('micro-app is connected')
  }

  disconnectedCallback () {
    // 元素从DOM中删除时执行,此时进行一些卸载操作
    console.log('micro-app has disconnected')
  }

  attributeChangedCallback (attr, oldVal, newVal) {
    // 元素属性发生变化时执行,可以获取name、url等属性的值
    console.log(`attribute ${attrName}: ${newVal}`)
  }
}

/**
 * 注册元素
 * 注册后,就可以像普通元素一样使用micro-app,当micro-app元素被插入或删除DOM时即可触发相应的生命周期函数。
 */
window.customElements.define('micro-app', MyElement)

​micro-app​元素可能存在重复定义的情况,所以我们加一层判断,并放入函数中。

// /src/element.js

export function defineElement () {
  // 如果已经定义过,则忽略
  if (!window.customElements.get('micro-app')) {
    window.customElements.define('micro-app', MyElement)
  }
}

在/src/index.js​中定义默认对象SimpleMicroApp​,引入并执行defineElement​函数。

// /src/index.js

import { defineElement } from './element'

const SimpleMicroApp = {
  start () {
    defineElement()
  }
}

export default SimpleMicroApp

引入simple-micro-app

在vue2项目的main.js中引入simple-micro-app,执行start函数进行初始化。

// vue2/src/main.js

import SimpleMicroApp from 'simple-micro-app'

SimpleMicroApp.start()

然后就可以在vue2项目中的任何位置使用micro-app标签。

<!-- page1.vue -->
<template>
  <div>
    <micro-app name='app' url='http://localhost:3001/'></micro-app>
  </div>
</template>

插入micro-app标签后,就可以看到控制台打印的钩子信息。

image.png

以上我们就完成了容器元素的初始化,子应用的所有元素都会放入到这个容器中。接下来我们就需要完成子应用的静态资源加载及渲染。

创建微应用实例

很显然,初始化的操作要放在connectedCallback​ 中执行。我们声明一个类,它的每一个实例都对应一个微应用,用于控制微应用的资源加载、渲染、卸载等。

// /src/app.js

// 创建微应用
export default class CreateApp {
  constructor () {}

  status = 'created' // 组件状态,包括 created/loading/mount/unmount

  // 存放应用的静态资源
  source = { 
    links: new Map(), // link元素对应的静态资源
    scripts: new Map(), // script元素对应的静态资源
  }

  // 资源加载完时执行
  onLoad () {}

  /**
   * 资源加载完成后进行渲染
   */
  mount () {}

  /**
   * 卸载应用
   * 执行关闭沙箱,清空缓存等操作
   */
  unmount () {}
}

我们在connectedCallback​函数中初始化实例,将name、url及元素自身作为参数传入,在CreateApp​的constructor中记录这些值,并根据url地址请求html。

// /src/element.js
import CreateApp, { appInstanceMap } from './app'

...
connectedCallback () {
  // 创建微应用实例
  const app = new CreateApp({
    name: this.name,
    url: this.url,
    container: this,
  })

  // 记入缓存,用于后续功能
  appInstanceMap.set(this.name, app)
}

attributeChangedCallback (attrName, oldVal, newVal) {
  // 分别记录name及url的值
  if (attrName === 'name' && !this.name && newVal) {
    this.name = newVal
  } else if (attrName === 'url' && !this.url && newVal) {
    this.url = newVal
  }
}
...

在初始化实例时,根据传入的参数请求静态资源。

// /src/app.js
import loadHtml from './source'

// 创建微应用
export default class CreateApp {
  constructor ({ name, url, container }) {
    this.name = name // 应用名称
    this.url = url  // url地址
    this.container = container // micro-app元素
    this.status = 'loading'
    loadHtml(this)
  }
  ...
}

请求html

我们使用fetch请求静态资源,好处是浏览器自带且支持promise,但这也要求子应用的静态资源支持跨域访问。

// src/source.js

export default function loadHtml (app) {
  fetch(app.url).then((res) => {
    return res.text()
  }).then((html) => {
    console.log('html:', html)
  }).catch((e) => {
    console.error('加载html出错', e)
  })
}

因为请求js、css等都需要使用到fetch,所以我们将它提取出来作为公共方法。

// /src/utils.js

/**
 * 获取静态资源
 * @param {string} url 静态资源地址
 */
export function fetchSource (url) {
  return fetch(url).then((res) => {
    return res.text()
  })
}

重新使用封装后的方法,并对获取到到html进行处理。

// src/source.js
import { fetchSource } from './utils'

export default function loadHtml (app) {
  fetchSource(app.url).then((html) => {
    html = html
      .replace(/<head[^>]*>[\s\S]*?</head>/i, (match) => {
        // 将head标签替换为micro-app-head,因为web页面只允许有一个head标签
        return match
          .replace(/<head/i, '<micro-app-head')
          .replace(/</head>/i, '</micro-app-head>')
      })
      .replace(/<body[^>]*>[\s\S]*?</body>/i, (match) => {
        // 将body标签替换为micro-app-body,防止与基座应用的body标签重复导致的问题。
        return match
          .replace(/<body/i, '<micro-app-body')
          .replace(/</body>/i, '</micro-app-body>')
      })

    // 将html字符串转化为DOM结构
    const htmlDom = document.createElement('div')
    htmlDom.innerHTML = html
    console.log('html:', htmlDom)

    // 进一步提取和处理js、css等静态资源
    extractSourceDom(htmlDom, app)
  }).catch((e) => {
    console.error('加载html出错', e)
  })
}

html格式化后,我们就可以得到一个DOM结构。从下图可以看到,这个DOM结构包含link、style、script等标签,接下来就需要对这个DOM做进一步处理。

image.png

提取js、css等静态资源地址

我们在extractSourceDom​方法中循环递归处理每一个DOM节点,查询到所有link、style、script标签,提取静态资源地址并格式化标签。

// src/source.js

/**
 * 递归处理每一个子元素
 * @param parent 父元素
 * @param app 应用实例
 */
function extractSourceDom(parent, app) {
  const children = Array.from(parent.children)
  
  // 递归每一个子元素
  children.length && children.forEach((child) => {
    extractSourceDom(child, app)
  })

  for (const dom of children) {
    if (dom instanceof HTMLLinkElement) {
      // 提取css地址
      const href = dom.getAttribute('href')
      if (dom.getAttribute('rel') === 'stylesheet' && href) {
        // 计入source缓存中
        app.source.links.set(href, {
          code: '', // 代码内容
        })
      }
      // 删除原有元素
      parent.removeChild(dom)
    } else if (dom instanceof HTMLScriptElement) {
      // 并提取js地址
      const src = dom.getAttribute('src')
      if (src) { // 远程script
        app.source.scripts.set(src, {
          code: '', // 代码内容
          isExternal: true, // 是否远程script
        })
      } else if (dom.textContent) { // 内联script
        const nonceStr = Math.random().toString(36).substr(2, 15)
        app.source.scripts.set(nonceStr, {
          code: dom.textContent, // 代码内容
          isExternal: false, // 是否远程script
        })
      }

      parent.removeChild(dom)
    } else if (dom instanceof HTMLStyleElement) {
      // 进行样式隔离
    }
  }
}

请求静态资源

上面已经拿到了html中的css、js等静态资源的地址,接下来就是请求这些地址,拿到资源的内容。

接着完善loadHtml​,在extractSourceDom​下面添加请求资源的方法

// src/source.js
...
export default function loadHtml (app) {
  ...
  // 进一步提取和处理js、css等静态资源
  extractSourceDom(htmlDom, app)

  // 获取micro-app-head元素
  const microAppHead = htmlDom.querySelector('micro-app-head')
  // 如果有远程css资源,则通过fetch请求
  if (app.source.links.size) {
    fetchLinksFromHtml(app, microAppHead, htmlDom)
  } else {
    app.onLoad(htmlDom)
  }

  // 如果有远程js资源,则通过fetch请求
  if (app.source.scripts.size) {
    fetchScriptsFromHtml(app, htmlDom)
  } else {
    app.onLoad(htmlDom)
  }
}

​fetchLinksFromHtml​和fetchScriptsFromHtml​分别请求css和js资源,请求资源后的处理方式不同,css资源会转化为style标签插入DOM中,而js不会立即执行,我们会在应用的mount方法中执行js。

两个方法的具体实现方式如下

// src/source.js
/**
 * 获取link远程资源
 * @param app 应用实例
 * @param microAppHead micro-app-head
 * @param htmlDom html DOM结构
 */
 export function fetchLinksFromHtml (app, microAppHead, htmlDom) {
  const linkEntries = Array.from(app.source.links.entries())
  // 通过fetch请求所有css资源
  const fetchLinkPromise = []
  for (const [url] of linkEntries) {
    fetchLinkPromise.push(fetchSource(url))
  }

  Promise.all(fetchLinkPromise).then((res) => {
    for (let i = 0; i < res.length; i++) {
      const code = res[i]
      // 拿到css资源后放入style元素并插入到micro-app-head中
      const link2Style = document.createElement('style')
      link2Style.textContent = code
      microAppHead.appendChild(link2Style)

      // 将代码放入缓存,再次渲染时可以从缓存中获取
      linkEntries[i][1].code = code
    }

    // 处理完成后执行onLoad方法
    app.onLoad(htmlDom)
  }).catch((e) => {
    console.error('加载css出错', e)
  })
}

/**
 * 获取js远程资源
 * @param app 应用实例
 * @param htmlDom html DOM结构
 */
 export function fetchScriptsFromHtml (app, htmlDom) {
  const scriptEntries = Array.from(app.source.scripts.entries())
  // 通过fetch请求所有js资源
  const fetchScriptPromise = []
  for (const [url, info] of scriptEntries) {
    // 如果是内联script,则不需要请求资源
    fetchScriptPromise.push(info.code ? Promise.resolve(info.code) :  fetchSource(url))
  }

  Promise.all(fetchScriptPromise).then((res) => {
    for (let i = 0; i < res.length; i++) {
      const code = res[i]
      // 将代码放入缓存,再次渲染时可以从缓存中获取
      scriptEntries[i][1].code = code
    }

    // 处理完成后执行onLoad方法
    app.onLoad(htmlDom)
  }).catch((e) => {
    console.error('加载js出错', e)
  })
}

上面可以看到,css和js加载完成后都执行了onLoad​方法,所以onLoad​方法被执行了两次,接下来我们就要完善onLoad​方法并渲染微应用。

渲染

因为onLoad​被执行了两次,所以我们进行标记,当第二次执行时说明所有资源都加载完成,然后进行渲染操作。

// /src/app.js

// 创建微应用
export default class CreateApp {
  ...
  // 资源加载完时执行
  onLoad (htmlDom) {
    this.loadCount = this.loadCount ? this.loadCount + 1 : 1
    // 第二次执行且组件未卸载时执行渲染
    if (this.loadCount === 2 && this.status !== 'unmount') {
      // 记录DOM结构用于后续操作
      this.source.html = htmlDom
      // 执行mount方法
      this.mount()
    }
  }
  ...
}

在mount​方法中将DOM结构插入文档中,然后执行js文件进行渲染操作,此时微应用即可完成基本的渲染。

// /src/app.js

// 创建微应用
export default class CreateApp {
  ...
  /**
   * 资源加载完成后进行渲染
   */
  mount () {
    // 克隆DOM节点
    const cloneHtml = this.source.html.cloneNode(true)
    // 创建一个fragment节点作为模版,这样不会产生冗余的元素
    const fragment = document.createDocumentFragment()
    Array.from(cloneHtml.childNodes).forEach((node) => {
      fragment.appendChild(node)
    })

    // 将格式化后的DOM结构插入到容器中
    this.container.appendChild(fragment)

    // 执行js
    this.source.scripts.forEach((info) => {
      (0, eval)(info.code)
    })

    // 标记应用为已渲染
    this.status = 'mounted'
  }
  ...
}

卸载

当micro-app元素被删除时会自动执行生命周期函数disconnectedCallback​,我们在此处执行卸载相关操作。

// /src/element.js

class MyElement extends HTMLElement {
  ...
  disconnectedCallback () {
    // 获取应用实例
    const app = appInstanceMap.get(this.name)
    // 如果有属性destory,则完全卸载应用包括缓存的文件
    app.unmount(this.hasAttribute('destory'))
  }
}

接下来完善应用的unmount​方法:

// /src/app.js

export default class CreateApp {
  ...
  /**
   * 卸载应用
   * @param destory 是否完全销毁,删除缓存资源
   */
  unmount (destory) {
    // 更新状态
    this.status = 'unmount'
    // 清空容器
    this.container = null
    // destory为true,则删除应用
    if (destory) {
      appInstanceMap.delete(this.name)
    }
  }
}

当destory为true时,删除应用的实例,此时所有静态资源失去了引用,自动被浏览器回收。

沙箱

问题示例

1、子应用向window上添加一个全局变量:globalStr='child'​,如果此时基座应用也有一个相同的全局变量:globalStr='parent'​,此时就产生了变量冲突,基座应用的变量会被覆盖。

2、子应用渲染后通过监听scroll​添加了一个全局监听事件

window.addEventListener('scroll', () => {
  console.log('scroll')
})

当子应用被卸载时,监听函数却没有解除绑定,对页面滚动的监听一直存在。如果子应用二次渲染,监听函数会绑定两次,这显然是错误的。

接下来我们就通过给微前端创建一个JS沙箱环境,隔离基座应用和子应用的JS,从而解决这两个典型的问题,

创建沙箱

由于每个子应用都需要一个独立的沙箱,所以我们通过class创建一个类:SandBox,当一个新的子应用被创建时,就创建一个新的沙箱与其绑定。

// /src/sandbox.js
export default class SandBox {
  active = false // 沙箱是否在运行
  microWindow = {} // // 代理的对象
  injectedKeys = new Set() // 新添加的属性,在卸载时清空

  constructor () {}

  // 启动
  start () {}

  // 停止
  stop () {}
}

我们使用Proxy进行代理操作,代理对象为空对象microWindow​,得益于Proxy强大的功能,实现沙箱变得简单且高效。

在constructor​中进行代理相关操作,通过Proxy代理microWindow​,设置get​、set​、deleteProperty​三个拦截器,此时子应用对window的操作基本上可以覆盖。

// /src/sandbox.js
export default class SandBox {
  active = false // 沙箱是否在运行
  microWindow = {} // // 代理的对象
  injectedKeys = new Set() // 新添加的属性,在卸载时清空

  constructor () {
    this.proxyWindow = new Proxy(this.microWindow, {
      // 取值
      get: (target, key) => {
        // 优先从代理对象上取值
        if (Reflect.has(target, key)) {
          return Reflect.get(target, key)
        }

        // 否则兜底到window对象上取值
        const rawValue = Reflect.get(window, key)

        // 如果兜底的值为函数,则需要绑定window对象,如:console、alert等
        if (typeof rawValue === 'function') {
          const valueStr = rawValue.toString()
          // 排除构造函数
          if (!/^function\s+[A-Z]/.test(valueStr) && !/^class\s+/.test(valueStr)) {
            return rawValue.bind(window)
          }
        }

        // 其它情况直接返回
        return rawValue
      },
      // 设置变量
      set: (target, key, value) => {
        // 沙箱只有在运行时可以设置变量
        if (this.active) {
          Reflect.set(target, key, value)

          // 记录添加的变量,用于后续清空操作
          this.injectedKeys.add(key)
        }

        return true
      },
      deleteProperty: (target, key) => {
        // 当前key存在于代理对象上时才满足删除条件
        if (target.hasOwnProperty(key)) {
          return Reflect.deleteProperty(target, key)
        }
        return true
      },
    })
  }

  ...
}

创建完代理后,我们接着完善start​和stop​两个方法,实现方式也非常简单,具体如下:

// /src/sandbox.js
export default class SandBox {
  ...
  // 启动
  start () {
    if (!this.active) {
      this.active = true
    }
  }

  // 停止
  stop () {
    if (this.active) {
      this.active = false

      // 清空变量
      this.injectedKeys.forEach((key) => {
        Reflect.deleteProperty(this.microWindow, key)
      })
      this.injectedKeys.clear()
    }
  }
}

使用沙箱

在src/app.js​中引入沙箱,在CreateApp​的构造函数中创建沙箱实例,并在mount​方法中执行沙箱的start方法,在unmount​方法中执行沙箱的stop方法。

// /src/app.js
import loadHtml from './source'
+ import Sandbox from './sandbox'

export default class CreateApp {
  constructor ({ name, url, container }) {
    ...
+    this.sandbox = new Sandbox(name)
  }

  ...
  mount () {
    ...
+    this.sandbox.start()
    // 执行js
    this.source.scripts.forEach((info) => {
      (0, eval)(info.code)
    })
  }

  /**
   * 卸载应用
   * @param destory 是否完全销毁,删除缓存资源
   */
  unmount (destory) {
    ...
+    this.sandbox.stop()
    // destory为true,则删除应用
    if (destory) {
      appInstanceMap.delete(this.name)
    }
  }
}

我们在上面创建了沙箱实例并启动沙箱,这样沙箱就生效了吗?

显然是不行的,我们还需要将子应用的js通过一个with函数包裹,修改js作用域,将子应用的window指向代理的对象。形式如:

(function(window, self) {
  with(window) {
    子应用的js代码
  }
}).call(代理对象, 代理对象, 代理对象)

在sandbox中添加方法bindScope​,修改js作用域:

// /src/sandbox.js

export default class SandBox {
  ...
  // 修改js作用域
  bindScope (code) {
    window.proxyWindow = this.proxyWindow
    return `;(function(window, self){with(window){;${code}\n}}).call(window.proxyWindow, window.proxyWindow, window.proxyWindow);`
  }
}

然后在mount方法中添加对bindScope​的使用

// /src/app.js

export default class CreateApp {
  mount () {
    ...
    // 执行js
    this.source.scripts.forEach((info) => {
-      (0, eval)(info.code)
+      (0, eval)(this.sandbox.bindScope(info.code))
    })
  }
}

到此沙箱才真正起作用,我们验证一下问题示例中的第一个问题。

先关闭沙箱,由于子应用覆盖了基座应用的全局变量globalStr​,当我们在基座中访问这个变量时,得到的值为:child​,说明变量产生了冲突。

image.png

开启沙箱后,重新在基座应用中打印globalStr​的值,得到的值为:parent​,说明变量冲突的问题已经解决,沙箱正确运行。

image.png

重写全局事件

再来回顾一下第二个问题,错误的原因是在子应用卸载时没有清空事件监听,如果子应用知道自己将要被卸载,主动清空事件监听,这个问题可以避免,但这是理想情况,一是子应用不知道自己何时被卸载,二是很多第三方库也有一些全局的监听事件,子应用无法全部控制。所以我们需要在子应用卸载时,自动将子应用残余的全局监听事件进行清空。

我们在沙箱中重写window.addEventListener​和window.removeEventListener​,记录所有全局监听事件,在应用卸载时如果有残余的全局监听事件则进行清空。

创建一个effect​函数,在这里执行具体的操作

// /src/sandbox.js

// 记录addEventListener、removeEventListener原生方法
const rawWindowAddEventListener = window.addEventListener
const rawWindowRemoveEventListener = window.removeEventListener

/**
 * 重写全局事件的监听和解绑
 * @param microWindow 原型对象
 */
 function effect (microWindow) {
  // 使用Map记录全局事件
  const eventListenerMap = new Map()

  // 重写addEventListener
  microWindow.addEventListener = function (type, listener, options) {
    const listenerList = eventListenerMap.get(type)
    // 当前事件非第一次监听,则添加缓存
    if (listenerList) {
      listenerList.add(listener)
    } else {
      // 当前事件第一次监听,则初始化数据
      eventListenerMap.set(type, new Set([listener]))
    }
    // 执行原生监听函数
    return rawWindowAddEventListener.call(window, type, listener, options)
  }

  // 重写removeEventListener
  microWindow.removeEventListener = function (type, listener, options) {
    const listenerList = eventListenerMap.get(type)
    // 从缓存中删除监听函数
    if (listenerList?.size && listenerList.has(listener)) {
      listenerList.delete(listener)
    }
    // 执行原生解绑函数
    return rawWindowRemoveEventListener.call(window, type, listener, options)
  }

  // 清空残余事件
  return () => {
    console.log('需要卸载的全局事件', eventListenerMap)
    // 清空window绑定事件
    if (eventListenerMap.size) {
      // 将残余的没有解绑的函数依次解绑
      eventListenerMap.forEach((listenerList, type) => {
        if (listenerList.size) {
          for (const listener of listenerList) {
            rawWindowRemoveEventListener.call(window, type, listener)
          }
        }
      })
      eventListenerMap.clear()
    }
  }
}

在沙箱的构造函数中执行effect方法,得到卸载的钩子函数releaseEffect,在沙箱关闭时执行卸载操作,也就是在stop方法中执行releaseEffect函数

// /src/sandbox.js

export default class SandBox {
  ...
  // 修改js作用域
  constructor () {
    // 卸载钩子
+   this.releaseEffect = effect(this.microWindow)
    ...
  }

  stop () {
    if (this.active) {
      this.active = false

      // 清空变量
      this.injectedKeys.forEach((key) => {
        Reflect.deleteProperty(this.microWindow, key)
      })
      this.injectedKeys.clear()
    
      // 卸载全局事件
+      this.releaseEffect()
    }
  }
}

这样重写全局事件及卸载的操作基本完成,我们验证一下是否正常运行。

首先关闭沙箱,验证问题二的存在:卸载子应用后滚动页面,依然在打印scroll,说明事件没有被卸载。

image.png

开启沙箱后,卸载子应用,滚动页面,此时scroll不再打印,说明事件已经被卸载。

image.png 从截图中可以看出,除了我们主动监听的scroll​事件,还有error​、unhandledrejection​等其它全局事件,这些事件都是由框架、构建工具等第三方绑定的,如果不进行清空,会导致内存无法回收,造成内存泄漏。

沙箱功能到此就基本完成了,两个问题都已经解决。当然沙箱需要解决的问题远不止这些,但基本架构思路是不变的。

样式隔离

样式隔离实现原理

要实现样式隔离必须对应用的css进行改造,因为基座应用无法控制,我们只能对子应用进行修改。

先看一下子应用被渲染后的元素构造:

image.png

子应用的所有元素都被插入到micro-app标签中,且micro-app标签具有唯一的name​值,所以通过添加属性选择器前缀micro-app[name=xxx]​可以让css样式在指定的micro-app内生效。

例如:
​.test { height: 100px; }​

添加前缀后变为:
​micro-app[name=xxx] .test { height: 100px; }​

这样.test​的样式只会影响到name为xxx的micro-app的元素。

渲染篇中我们将link标签引入的远程css文件转换为style标签,所以子应用只会存在style标签,实现样式隔离的方式就是在style标签的每一个CSS规则前面加上micro-app[name=xxx]​的前缀,让所有CSS规则都只能影响到指定元素内部。

通过style.textContent获取样式内容是最简单的,但textContent拿到的是所有css内容的字符串,这样无法针对单独规则进行处理,所以我们要通过另外一种方式:CSSRules​。

当style元素被插入到文档中时,浏览器会自动为style元素创建CSSStyleSheet样式表,一个 CSS 样式表包含了一组表示规则的 CSSRule 对象。每条 CSS 规则可以通过与之相关联的对象进行操作,这些规则被包含在 CSSRuleList 内,可以通过样式表的 cssRules 属性获取。

image.png

所以cssRules就是由单个CSS规则组成的列表,我们只需要遍历规则列表,并在每个规则的选择器前加上前缀micro-app[name=xxx]​,就可以将当前style样式的影响限制在micro-app元素内部。

代码实现

创建一个scopedcss.js​文件,样式隔离的核心代码都将放在这里。

我们上面提到过,style元素插入到文档后会创建css样式表,但有些style元素(比如动态创建的style)在执行样式隔离时还没插入到文档中,此时样式表还没生成。所以我们需要创建一个模版style元素,它用于处理这种特殊情况,模版style只作为格式化工具,不会对页面产生影响。

还有一种情况需要特殊处理:style元素被插入到文档中后再添加样式内容。这种情况常见于开发环境,通过style-loader​插件创建的style元素。对于这种情况可以通过MutationObserver监听style元素的变化,当style插入新的样式时再进行隔离处理。

具体实现如下:

// /src/scopedcss.js

let templateStyle // 模版sytle

/**
 * 进行样式隔离
 * @param {HTMLStyleElement} styleElement style元素
 * @param {string} appName 应用名称
 */
export default function scopedCSS (styleElement, appName) {
  // 前缀
  const prefix = `micro-app[name=${appName}]`

  // 初始化时创建模版标签
  if (!templateStyle) {
    templateStyle = document.createElement('style')
    document.body.appendChild(templateStyle)
    // 设置样式表无效,防止对应用造成影响
    templateStyle.sheet.disabled = true
  }

  if (styleElement.textContent) {
    // 将元素的内容赋值给模版元素
    templateStyle.textContent = styleElement.textContent
    // 格式化规则,并将格式化后的规则赋值给style元素
    styleElement.textContent = scopedRule(Array.from(templateStyle.sheet?.cssRules ?? []), prefix)
    // 清空模版style内容
    templateStyle.textContent = ''
  } else {
    // 监听动态添加内容的style元素
    const observer = new MutationObserver(function () {
      // 断开监听
      observer.disconnect()
      // 格式化规则,并将格式化后的规则赋值给style元素
      styleElement.textContent = scopedRule(Array.from(styleElement.sheet?.cssRules ?? []), prefix)
    })

    // 监听style元素的内容是否变化
    observer.observe(styleElement, { childList: true })
  }
}

​scopedRule​方法主要进行CSSRule.type的判断和处理,CSSRule.type类型有数十种,我们只处理STYLE_RULE​、MEDIA_RULE​、SUPPORTS_RULE​三种类型,它们分别对应的type值为:1、4、12,其它类型type不做处理

// /src/scopedcss.js

/**
 * 依次处理每个cssRule
 * @param rules cssRule
 * @param prefix 前缀
 */
 function scopedRule (rules, prefix) {
  let result = ''
  // 遍历rules,处理每一条规则
  for (const rule of rules) {
    switch (rule.type) {
      case 1: // STYLE_RULE
        result += scopedStyleRule(rule, prefix)
        break
      case 4: // MEDIA_RULE
        result += scopedPackRule(rule, prefix, 'media')
        break
      case 12: // SUPPORTS_RULE
        result += scopedPackRule(rule, prefix, 'supports')
        break
      default:
        result += rule.cssText
        break
    }
  }

  return result
}

在scopedPackRule​方法种对media和supports两种类型做进一步处理,因为它们包含子规则,我们需要递归处理它们的子规则。
如:

@media screen and (max-width: 300px) {
  .test {
    background-color:lightblue;
  }
}

需要转换为:

@media screen and (max-width: 300px) {
  micro-app[name=xxx] .test {
    background-color:lightblue;
  }
}

处理方式也十分简单:获取它们的子规则列表,递归执行方法scopedRule​。

// /src/scopedcss.js

// 处理media 和 supports
function scopedPackRule (rule, prefix, packName) {
  // 递归执行scopedRule,处理media 和 supports内部规则
  const result = scopedRule(Array.from(rule.cssRules), prefix)
  return `@${packName} ${rule.conditionText} {${result}}`
}

最后实现scopedStyleRule​方法,这里进行具体的CSS规则修改。修改规则的方式主要通过正则匹配,查询每个规则的选择器,在选择前加上前缀。

// /src/scopedcss.js

/**
 * 修改CSS规则,添加前缀
 * @param {CSSRule} rule css规则
 * @param {string} prefix 前缀
 */
function scopedStyleRule (rule, prefix) {
  // 获取CSS规则对象的选择和内容
  const { selectorText, cssText } = rule

  // 处理顶层选择器,如 body,html 都转换为 micro-app[name=xxx]
  if (/^((html[\s>~,]+body)|(html|body|:root))$/.test(selectorText)) {
    return cssText.replace(/^((html[\s>~,]+body)|(html|body|:root))/, prefix)
  } else if (selectorText === '*') {
    // 选择器 * 替换为 micro-app[name=xxx] *
    return cssText.replace('*', `${prefix} *`)
  }

  const builtInRootSelectorRE = /(^|\s+)((html[\s>~]+body)|(html|body|:root))(?=[\s>~]+|$)/

  // 匹配查询选择器
  return cssText.replace(/^[\s\S]+{/, (selectors) => {
    return selectors.replace(/(^|,)([^,]+)/g, (all, $1, $2) => {
      // 如果含有顶层选择器,需要单独处理
      if (builtInRootSelectorRE.test($2)) {
        // body[name=xx]|body.xx|body#xx 等都不需要转换
        return all.replace(builtInRootSelectorRE, prefix)
      }
      // 在选择器前加上前缀
      return `${$1} ${prefix} ${$2.replace(/^\s*/, '')}`
    })
  })
}

使用

到此样式隔离的功能基本上完成了,接下来如何使用呢?

渲染篇中,我们有两处涉及到style元素的处理,一个是html字符串转换为DOM结构后的递归循环,一次是将link元素转换为style元素。所以我们需要在这两个地方调用scopedCSS​方法,并将style元素作为参数传入。

// /src/source.js

/**
 * 递归处理每一个子元素
 * @param parent 父元素
 * @param app 应用实例
 */
 function extractSourceDom(parent, app) {
  ...
  for (const dom of children) {
    if (dom instanceof HTMLLinkElement) {
      ...
    } else if (dom instanceof HTMLStyleElement) {
      // 执行样式隔离
+      scopedCSS(dom, app.name)
    } else if (dom instanceof HTMLScriptElement) {
      ...
    }
  }
}

/**
 * 获取link远程资源
 * @param app 应用实例
 * @param microAppHead micro-app-head
 * @param htmlDom html DOM结构
 */
export function fetchLinksFromHtml (app, microAppHead, htmlDom) {
  ...
  Promise.all(fetchLinkPromise).then((res) => {
    for (let i = 0; i < res.length; i++) {
      const code = res[i]
      // 拿到css资源后放入style元素并插入到micro-app-head中
      const link2Style = document.createElement('style')
      link2Style.textContent = code
+      scopedCSS(link2Style, app.name)
      ...
    }

    ...
  }).catch((e) => {
    console.error('加载css出错', e)
  })
}

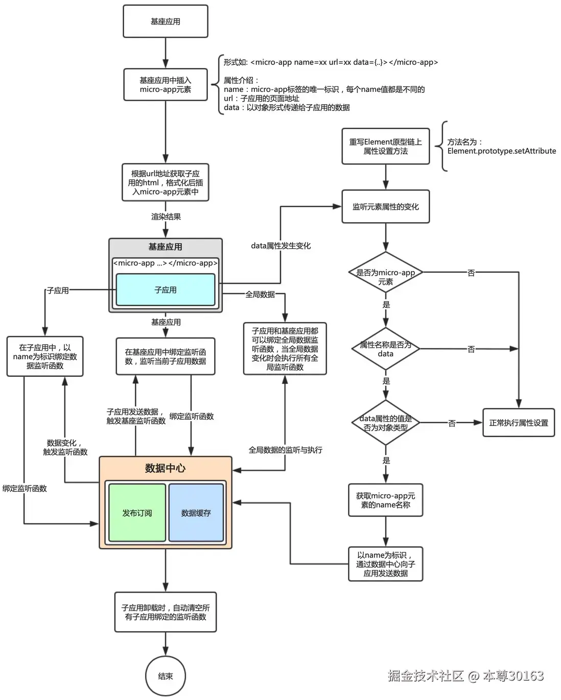
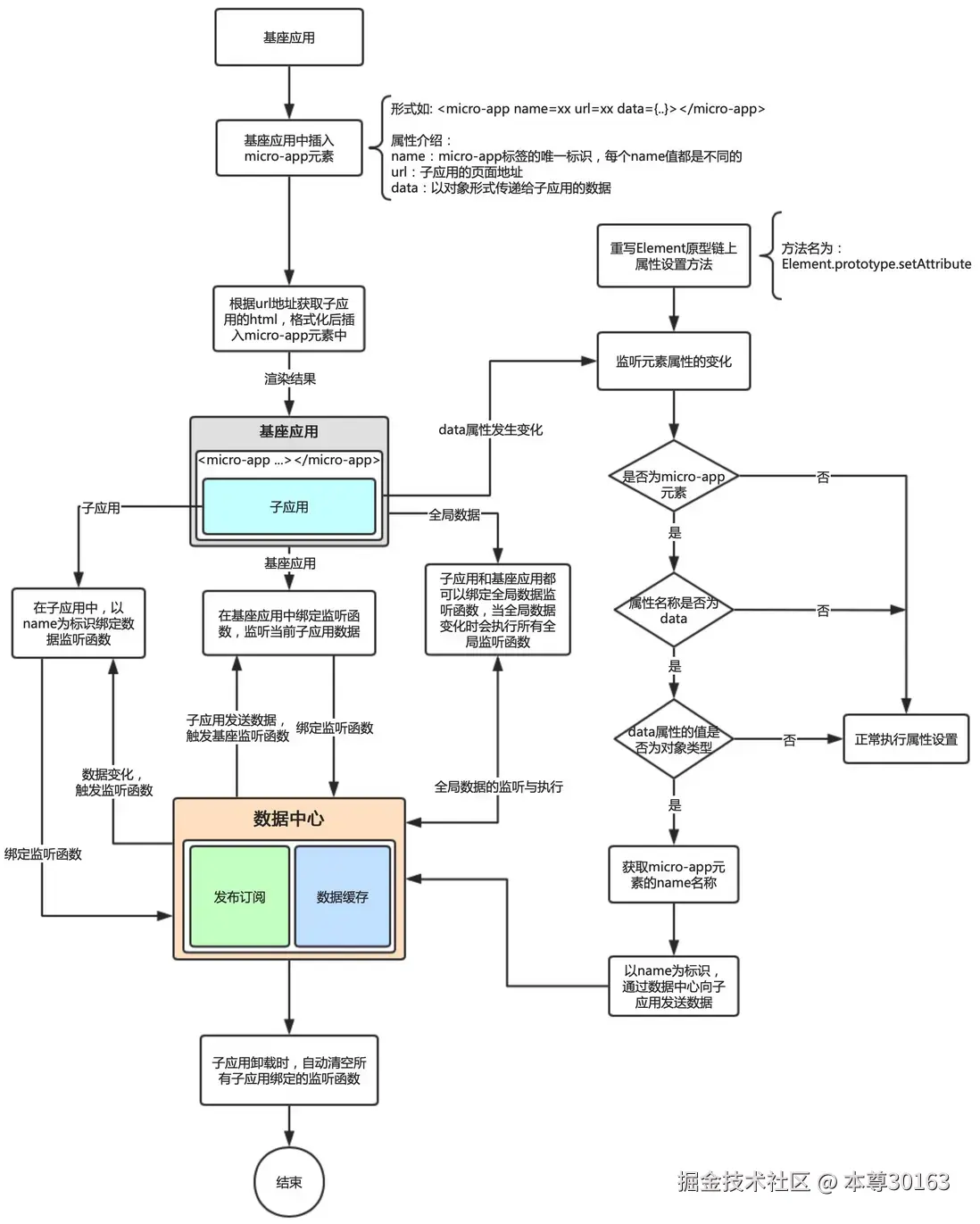
数据通信

微前端各个应用本身是独立运行的,通信系统不应该对应用侵入太深,所以我们采用发布订阅系统。但是由于子应用封装在micro-app标签内,作为一个类webComponents的组件,发布订阅系统的弱绑定和它格格不入。

最好的方式是像普通属性一样通过micro-app元素传递数据。但自定义元素无法支持对象类型的属性,只能传递字符串,例如<micro-app data={x: 1}>​ 会转换为 ​,想要以组件化形式进行数据通信必须让元素支持对象类型属性,为此我们需要重写micro-app原型链上setAttribute方法处理对象类型属性。

流程图

image.png

代码实现

创建文件data.js​,数据通信的功能主要在这里实现。

发布订阅系统

实现发布订阅系统的方式很多,我们简单写一个,满足基本的需求即可。

// /src/data.js

// 发布订阅系统
class EventCenter {
  // 缓存数据和绑定函数
  eventList = new Map()
  /**
   * 绑定监听函数
   * @param name 事件名称
   * @param f 绑定函数
   */
  on (name, f) {
    let eventInfo = this.eventList.get(name)
    // 如果没有缓存,则初始化
    if (!eventInfo) {
      eventInfo = {
        data: {},
        callbacks: new Set(),
      }
      // 放入缓存
      this.eventList.set(name, eventInfo)
    }

    // 记录绑定函数
    eventInfo.callbacks.add(f)
  }

  // 解除绑定
  off (name, f) {
    const eventInfo = this.eventList.get(name)
    // eventInfo存在且f为函数则卸载指定函数
    if (eventInfo && typeof f === 'function') {
      eventInfo.callbacks.delete(f)
    }
  }

  // 发送数据
  dispatch (name, data) {
    const eventInfo = this.eventList.get(name)
    // 当数据不相等时才更新
    if (eventInfo && eventInfo.data !== data) {
      eventInfo.data = data
      // 遍历执行所有绑定函数
      for (const f of eventInfo.callbacks) {
        f(data)
      }
    }
  }
}

// 创建发布订阅对象
const eventCenter = new EventCenter()

发布订阅系统很灵活,但太过于灵活可能会导致数据传输的混乱,必须定义一套清晰的数据流。所以我们要进行数据绑定,基座应用一次只能向指定的子应用发送数据,子应用只能发送数据到基座应用,至于子应用之间的数据通信则通过基座应用进行控制,这样数据流就会变得清晰

通过格式化订阅名称来进行数据的绑定通信。

// /src/data.js
/**
 * 格式化事件名称,保证基座应用和子应用的绑定通信
 * @param appName 应用名称
 * @param fromBaseApp 是否从基座应用发送数据
 */
 function formatEventName (appName, fromBaseApp) {
  if (typeof appName !== 'string' || !appName) return ''
  return fromBaseApp ? `__from_base_app_${appName}__` : `__from_micro_app_${appName}__`
}

由于基座应用和子应用的数据通信方式不同,我们分开定义。

// /src/data.js

// 基座应用的数据通信方法集合
export class EventCenterForBaseApp {
  /**
   * 向指定子应用发送数据
   * @param appName 子应用名称
   * @param data 对象数据
   */
  setData (appName, data) {
    eventCenter.dispatch(formatEventName(appName, true), data)
  }

  /**
   * 清空某个应用的监听函数
   * @param appName 子应用名称
   */
  clearDataListener (appName) {
    eventCenter.off(formatEventName(appName, false))
  }
}

// 子应用的数据通信方法集合
export class EventCenterForMicroApp {
  constructor (appName) {
    this.appName = appName
  }

  /**
   * 监听基座应用发送的数据
   * @param cb 绑定函数
   */
  addDataListener (cb) {
    eventCenter.on(formatEventName(this.appName, true), cb)
  }

  /**
   * 解除监听函数
   * @param cb 绑定函数
   */
  removeDataListener (cb) {
    if (typeof cb === 'function') {
      eventCenter.off(formatEventName(this.appName, true), cb)
    }
  }

  /**
   * 向基座应用发送数据
   * @param data 对象数据
   */
  dispatch (data) {
    const app = appInstanceMap.get(this.appName)
    if (app?.container) {
      // 子应用以自定义事件的形式发送数据
      const event = new CustomEvent('datachange', {
        detail: {
          data,
        }
      })

      app.container.dispatchEvent(event)
    }
  }

  /**
   * 清空当前子应用绑定的所有监听函数
   */
  clearDataListener () {
    eventCenter.off(formatEventName(this.appName, true))
  }
}

在入口文件中创建基座应用通信对象。

// /src/index.js

+ import { EventCenterForBaseApp } from './data'
+ const BaseAppData = new EventCenterForBaseApp()

在沙箱中创建子应用的通信对象,并在沙箱关闭时清空所有绑定的事件。

// /src/sandbox.js

import { EventCenterForMicroApp } from './data'

export default class SandBox {
  constructor (appName) {
    // 创建数据通信对象
    this.microWindow.microApp = new EventCenterForMicroApp(appName)
    ...
  }

  stop () {
    ...
    // 清空所有绑定函数
    this.microWindow.microApp.clearDataListener()
  }
}

到这里,数据通信大部分功能都完成了,但还缺少一点,就是对micro-app元素对象类型属性的支持。

我们重写Element原型链上setAttribute方法,当micro-app元素设置data属性时进行特殊处理。

// /src/index.js

// 记录原生方法
const rawSetAttribute = Element.prototype.setAttribute

// 重写setAttribute
Element.prototype.setAttribute = function setAttribute (key, value) {
  // 目标为micro-app标签且属性名称为data时进行处理
  if (/^micro-app/i.test(this.tagName) && key === 'data') {
    if (toString.call(value) === '[object Object]') {
      // 克隆一个新的对象
      const cloneValue = {}
      Object.getOwnPropertyNames(value).forEach((propertyKey) => {
        // 过滤vue框架注入的数据
        if (!(typeof propertyKey === 'string' && propertyKey.indexOf('__') === 0)) {
          cloneValue[propertyKey] = value[propertyKey]
        }
      })
      // 发送数据
      BaseAppData.setData(this.getAttribute('name'), cloneValue)
    }
  } else {
    rawSetAttribute.call(this, key, value)
  }
}

大功告成,我们验证一下是否可以正常运行,在vue2项目中向子应用发送数据,并接受来自子应用的数据。

// vue2/pages/page1.vue
<template>
  ...
  <micro-app
    name='app'
    url='http://localhost:3001/'
    v-if='showapp'
    id='micro-app-app1'
    :data='data'
    @datachange='handleDataChange'
  ></micro-app>
</template>

<script>
export default {
  ...
  mounted () {
    setTimeout(() => {
      this.data = {
        name: '来自基座应用的数据'
      }
    }, 2000)
  },
  methods: {
    handleDataChange (e) {
      console.log('接受数据:', e.detail.data)
    }
  }
}
</script>

在react17项目中监听来自基座应用的数据并向基座应用发送数据。

// react17/index.js

// 数据监听
window.microApp?.addDataListener((data) => {
  console.log("接受数据:", data)
})

setTimeout(() => {
  window.microApp?.dispatch({ name: '来自子应用的数据' })
}, 3000);

查看控制抬的打印信息:

image.png

数据正常打印,数据通信功能生效。