01-01-生活中的立体图形

591 阅读7分钟

此文章面向中小学生或其家长,视频链接:www.bilibili.com/cheese/play…

课程目标

  • 认识生活中常见的立体图形
  • 使用blender 绘制立体图形
  • 理解棱柱的概念和特点
  • 理解图形的构成和点、线、面的关系
  • 使用blender 画出点、线、面的关系

1-生活中常见的立体图形

在生活中,我常常会看见各种各样的的立体图形,比如圆柱、圆锥、正方体、长方体、棱柱、球体等。

image-20241020201903005

image-20241014205048989

接下来,我们在blender 中手动画一下这些常见的立体图形。

blender 是一个三维绘图软件,它很简单,它可以让我们快速绘制立体图形。

2-blender 软件的下载与安装

1.下载blender 软件。

网址链接:www.blender.org/

在此网页点击Download 按钮下载即可。

image-20241014212636669

2.下载后,双击打开安装。

image-20241017080942871

image-20241017080905182

image-20241017080849899

image-20241017081025491

image-20241017081111587

image-20241017081135407

3.安装完成后,在桌面上会看到blender图标。

image-20241017081453913

4.双击打开blender,便可以看到这样的界面。

image-20241017081600011

5.把语言设置为简体中文。

image-20241017081810898

6.点击保持新的偏好设置按钮。

image-20241017081923205

7.点击常规,新建一个常规文件。

image-20241017082031903

可以看到如下视图:

image-20241017082100860

3-blender 基本的操作方法

3-1-blender 视图变换

我们可以通过对视图的平移、旋转和缩放来更好的观察场景中的物体。

平移视图:按住shift 键和鼠标滚轮,移动鼠标。

旋转视图:按住鼠标滚轮,移动鼠标。

缩放视图:转动鼠标滚轮。

我们也可以点击视图右上角的坐标进行视图切换:

image-20241021213431443

3-2-blender 模型变换

模型的变换包括位移、旋转和缩放,通过下图的工具可以实现相应功能,括号里的字母是快捷键。

06-旋转位移缩放

在对图形进行变换时,按下x、y、z 中某一个,可以让图形只在相应轴向上做变换。

在对图形进行变换时,输入数字,可以进行更精确的变换,按tab 键可以跳到下一个输入框。

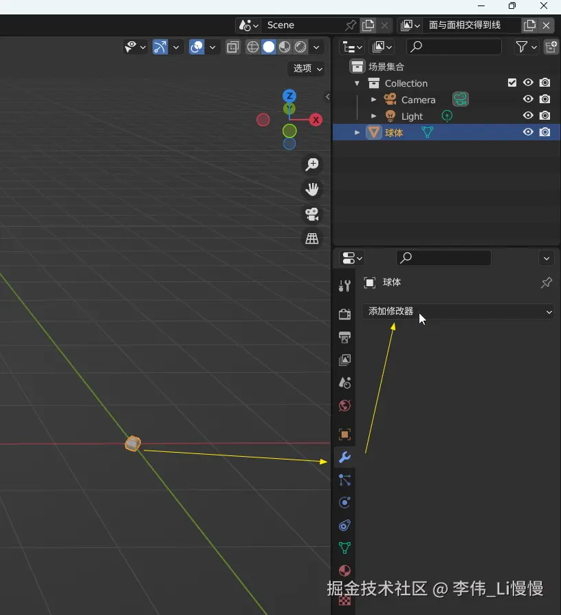
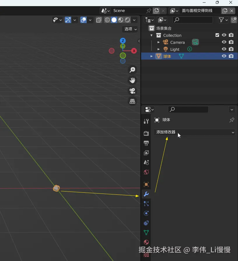
4-blender 绘制常见的立体图形

我们按住下面的工具就可以看见常见立体图形的绘制方法。

image-20241014220344347

在绘制的过程中,我们可能会用到一下功能:

02-常用功能

按住shift 可以画出宽、高、深一样的图形。

添加立方体时,按住shift 可以画出正方体,否则可以画出长方体。

添加柱体时,既可以画圆柱,也可以画棱柱。当棱柱中侧棱的数量无限多时,就可以将其理解为圆柱。

按住shift 可以画出底面为圆形的圆柱,否则可以画出底面为椭圆的圆柱。

棱柱的棱数可以通过“顶点” 数量设置。这里的顶点数量是指柱体中的一个底面的顶点数量,这个数量和棱柱的侧棱数量是一致的。

image-20241015073250131

5-棱柱

5-1-棱柱中的基本概念

image-20241014235328885

顶点:线与线的交点。

棱:面与面的交线。

侧棱:两个侧面的交线。

侧面:是平行四边形,与2个底面和2个侧面相交。

底面:棱柱上下的2个面,它们形状和大小相同,相互平行,与所有的侧面都相交。

5-2-棱柱的分类

根据侧棱的数量,棱柱可以分成3棱柱、4棱柱、5棱柱……,即有多少条侧棱就叫几棱柱,就如同我们之前画的那样:

image-20241015073250131

根据棱柱的侧面的形状,棱柱可以分为直棱柱和斜棱柱。

image-20241015075007582

直棱柱的侧面是长方形。

斜棱柱的侧面是平行四边形。

1-2-3-斜棱柱的绘制

1.先绘制一个直棱柱。

2.选中直棱柱,进入编辑模式。

image-20241015080923260

3.使用面选择模式,选中棱柱的一个底面。

image-20241015081220987

4.使用拖拽工具拖拽底面,便可以看到一个斜棱柱。

image-20241015081358627

1-2-4-棱柱与圆柱的差别

image-20241016074733647

棱柱和圆柱的相同点:它们都有2个底面,2个底面的形状、大小相同,并且相互平行。

棱柱和圆柱的不同点:

  • 棱柱有多个侧面,每个侧面都是平面;圆柱只有一个侧面,其形状是曲面。
  • 棱柱的底面是多边形;圆柱的底面是圆形。

6-图形的构成

6-1-基本概念

图形由点、线、面构成。

image-20241030213944741

我们可以这样理解点、线、面的关系:

  • 面与面相交得到线。
  • 线与线相交得到点。
  • 点动成线。
  • 线动成面。
  • 面动成体。

6-2-在blender 中发现点、线、面的关系

一,面与面相交得到线

1.在场景中添加一个平面。

image-20241016204558347

效果如下:

image-20241016204845175

2.将平面绕y轴旋转30角度。

旋转的快捷键是r,绕y轴旋转需要再点击一下y 键,旋转角度可以再左下角的角度属性里设置。

image-20241016205314435

3.像第一步中那样,再添加一个平面。

image-20241016205642352

现在我们就可以在两个平面相交的地方看到两条线。

03-线

注:我们可以按下图所示,取消基面和坐标轴的显示。

image-20241016205844927

二,线与线相交得到点。

1.选择一个平面,进入编辑模型。

2.使用切割工具在平面上画2条线,你会看到2条线相交的地方有1个点。

image-20241016212012401

三,点动成线

1.画一个很小的小球,用于表示一个点。

image-20241017072829916

2.为小球添加一个阵列修改器

image-20241017073746608

image-20241017073835542

3.将小球的数量设置为20,你便可以看到一条线。

image-20241017074046604

四,线动成面

1.在上一步的基础上再添加一个阵列修改器。

image-20241017075215425

2.将偏移系数里的(x,y,z)设置为(0,1,0),偏移系数是阵列的方向。

image-20241017075427655

3.把数量设置为10,我们便可以看到一个面。

image-20241017075607202

五,面动成体

1.在上一步的基础上再添加一个阵列修改器。

2.将数量设置为10,偏移系数里的(x,y,z)设置为(0,0,1),就可以看到面动成体的效果。

image-20241019070420629

6-3-在blender 中转陶艺

image-20241019072411475

我们在现实中玩陶艺的时候,可以把陶土放到一个旋转的圆盘上,转出一个美丽的花瓶,或者陶罐。

在blender 中,我们可以让图形绕轴旋转,转出这种效果。

1.添加一条贝塞尔曲线。

image-20241019081416664

默认会看到这样一条线:

image-20241019081524919

2.进入这条贝塞尔曲线的编辑模式。

image-20241019081650518

3.因为我们不需要这条线,所以需要将其删除。

image-20241019081940894

4.点击坐标轴里的x轴,进入前视图,我们要在这面绘制陶器的轮廓。

image-20241019082146024

5.以y轴为对称轴,使用曲线笔工具绘制花瓶轮廓的一半。

image-20241019082701398

6.为曲线添加螺旋修改器。不同版本的blender,修改器的展示方式可能不一样,但螺旋修改器肯定是有的。

image-20241019083020154

效果如下:

image-20241019083551230

沿x轴拖拽曲线的顶点可以改变花瓶的形状。

7.用移动工具选择一个顶点

image-20241019084024684

8.沿x轴拖拽顶点,可以看到花瓶变成了罐子。

image-20241019084306866

总结

生活中常见的图形有圆柱、圆锥、正方体、长方体、棱柱、球体。

棱柱由顶点、棱、侧面、底面构成。如果棱是两个侧面的交线,那这条棱就叫侧棱。

棱柱和圆柱的相同点是都有2个底面,2个底面的形状、大小相同,并且相互平行;

棱柱和圆柱的不同点是棱柱有多个侧面,每个侧面都是平面;圆柱只有一个侧面,其形状是曲面。棱柱的底面是多边形;圆柱的底面是圆形。

图形由点、线、面构成。

点、线、面的关系是:面与面相交得到线,线与线相交得到点,点动成线,线动成面,面动成体。

下一章我们会说一下立体图形和平面图形的差异,以及立体图形的表面如何展成平面图形。