React 源码包结构关系

217 阅读4分钟

前言

React 源码比较复杂,光源码中划分的包都有近 40 来个包,并且不同的包有不同的关系,这也会加大看源码的难度。

但好在,关于 ReactWeb 端的核心流程主要在 react, react-reconciler , scheduler , react-dom , shared 5 个包中,即我们理解这 5 个包的用途以及之间的关系之后,我们可以大概了解 React 的执行流程了。

具体包能力

下方,我们先来看看每个包提供的能力。

react

  • 作用:提供 React 的核心 API(如组件、Hooks、虚拟 DOM 等)。

  • 关键内容

    • 组件模型(类组件、函数组件)。
    • Hooks(useStateuseEffect 等)。
    • 虚拟 DOM 的抽象表示(如 ReactElement)。
  • 依赖react-reconciler(内部)和 scheduler

react-reconciler

  • 作用:实现 react 中的协调算法和 fiber 架构,管理组件更新流程。

  • 关键内容

    • Fiber 节点的构造与遍历。
    • 协调算法(Diffing 算法)。
    • 与渲染器交互的接口(如 HostConfig)。
  • 依赖scheduler 做调度任务。

scheduler

  • 作用:任务调度与优先级管理(如时间切片、高优先级更新插队)。

  • 关键内容

    • 任务队列管理(宏任务/微任务)。
    • 优先级标记(如 ImmediatePriorityUserBlockingPriority)。

react-dom

  • 作用:将 React 组件渲染到浏览器 DOM。

  • 关键内容

    • DOM 操作(如 createElementupdateProperties)。
    • 事件系统合成(SyntheticEvent)。
    • 服务端渲染(react-dom/server)。

shared

  • 作用:存放跨包的公共工具函数、类型定义。
  • 关键内容:如 ReactComponent 类型、对象池化工具。

包之间的关系

  1. 触发更新:用户层调用 react 的包触发更新,通过 react-reconciler 做更新的触发。
  2. 工作调度:协调过程中会借助 scheduler 的调度,去做任务优先级安排
  3. 协调器:协调器最终借助 react-dom ,将变更更新作用于宿主平台上。

宏观结构

层次划分

经过上述信息,我们可以将这 5 个包进行聚类, 可以划分成三层包:

  • 核心层react + react-reconciler + scheduler 构成跨平台协调与调度。
  • 渲染层react-dom 提供平台的渲染。
  • 公共层shared 存放跨包的公共工具函数、类型定义。

整体流程

我们先来了解 React 的一次更新流程,可以抽象为下方四个阶段

image.png

具体每个阶段又如下所示

  • 触发更新(Trigger) :触发阶段主要是去进行更新任务的发起,最终会走到 ensureRootIsScheduled 的函数中,会向调度器中进行任务的注册。
  • 调度更新任务(Schedule) :调度阶段主要是做调度任务的执行,这里的调度可能是同步,也可能是异步的,具体得看任务优先级。具体到更新任务中的话,会走到 performConCurrentWork / performSyncWork 中, 从而执行 renderRootSync 或者 renderRootConCurrent
  • 渲染阶段(Render) :渲染阶段会进行协调(reconcile)的工作,从而产生新的 Fiber,收集副作用,进行节点的 diff 工作以及标记 DOM 节点需要修改的信息,从而做改动最小的更新。
  • 提交阶段(Commit) :新的 Fiber 创建完,收集了一些副作用,并且计算出了最小的更新,我们最后一步就是执行这些副作用,并且将这些最小的更新应用在实际的 DOM 上。

image.png

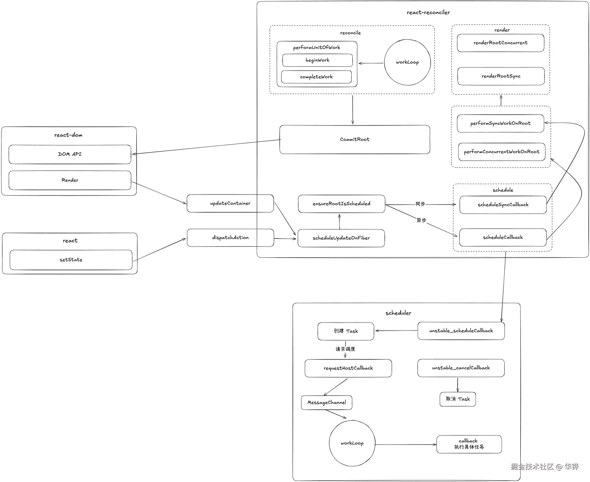
上方我们介绍了 React 的更新流程之后,我们具体看看包之间的关系吧。具体包的关系如下

image.png

在上方我们看到几个包的关系,我们和具体的流程结合

阶段描述
触发更新(Trigger)react、react-dom、react-reconcilerreact 通过 setState 进行更新触发, react-dom 通过 render 函数进行更新触发;本质都会走 react-reconcilerscheduleUpdateOnFiber 的函数中。
调度更新任务(Schedule)react-reconciler、 schedulerreact-reconcilerscheduleUpdateOnFiber 会调用 schedule 的功能,本质是依赖了 scheduler 的调度能力。
渲染阶段(Render)react-reconciler调度器会执行 react-reconcilerperformSyncWorkOnRoot/ performConcurrentWorkOnRoot 这里会开始render 阶段, 从而开始做 reconcile 的操作
提交阶段(Commit)react-reconciler, react-domreconcile 结束后,会开始 commitRoot 的触发,这个过程依赖宿主包去更新宿主环境,如 react-dom 暴露一些 API, 去修改 DOM

总结

本片文章主要讲解了 react 中的主要核心包的定位,能力,在整体流程中的作用以及关系,希望这样能让读者在宏观层面对于 react 的运行流程有个大致理解,至于细节,可能需要读者自行把握。

参考文章