深入 JavaScript 引擎:解析其隐藏的运行秘密,让代码飞起来!

475 阅读4分钟

解析引擎的运行秘密,让代码飞起来!.png

"你以为你在写代码,实际上是代码在教计算机思考。" —— 无名程序员的顿悟时刻

引言:当代码遇见魔法

2019年,某国际大厂的服务端突发性能危机:一个简单的JSON解析操作竟消耗了90%的CPU资源!经过引擎专家72小时的深度剖析,最终发现罪魁祸首是某个看似无害的Object.create(null)调用。这个真实案例揭示了理解JavaScript引擎运行机制的重要性——你的每一行代码都在与一个精密的机械宇宙对话

第一章 引擎全景:代码的星际穿越之旅

1.1 从键盘到芯片:代码的星际穿越

代码执行全流程

当你在Chrome中按下F12时,实际上打开了一个通向平行宇宙的虫洞。让我们追踪一个简单a + b表达式的星际旅行:

  1. 语法解析器将代码转换为AST(抽象语法树)
// 原始代码
const sum = a + b;

// AST结构
{
  type: "Program",
  body: [{
    type: "VariableDeclaration",
    declarations: [{
      type: "VariableDeclarator",
      id: { type: "Identifier", name: "sum" },
      init: {
        type: "BinaryExpression",
        operator: "+",
        left: { type: "Identifier", name: "a" },
        right: { type: "Identifier", name: "b" }
      }
    }]
  }]
}
  1. 解释器(Ignition) 将AST转换为字节码
LdaNamedProperty a, [0]
AddNamedProperty b, [1]
Star r0

3. 编译器(TurboFan) 生成优化后的机器码

mov rax, [rbp + 0x10]  ; 加载a
add rax, [rbp + 0x18]  ; 加上b
mov [rbp + 0x20], rax  ; 存储结果

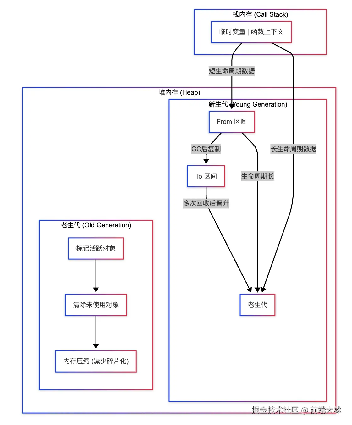
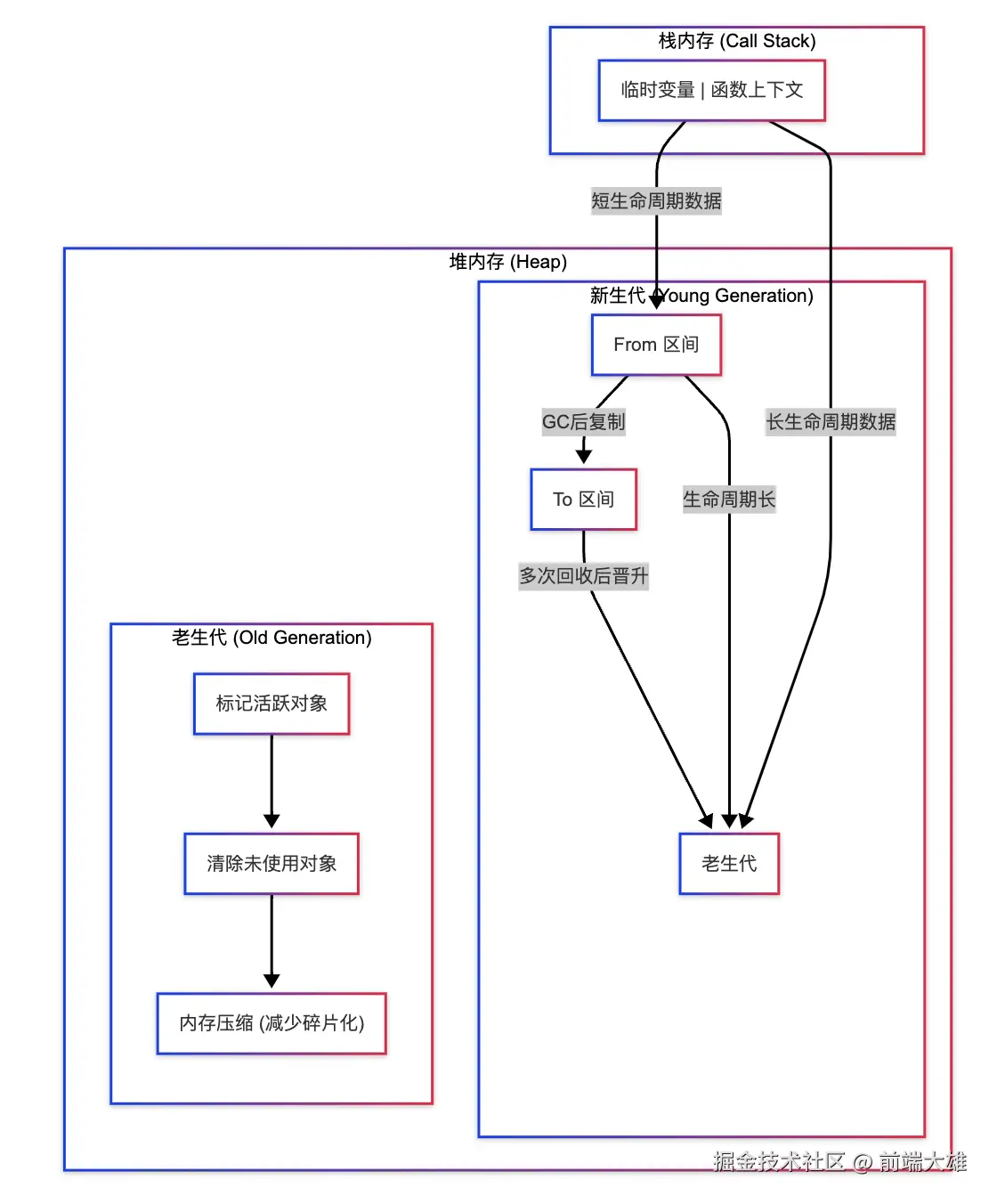
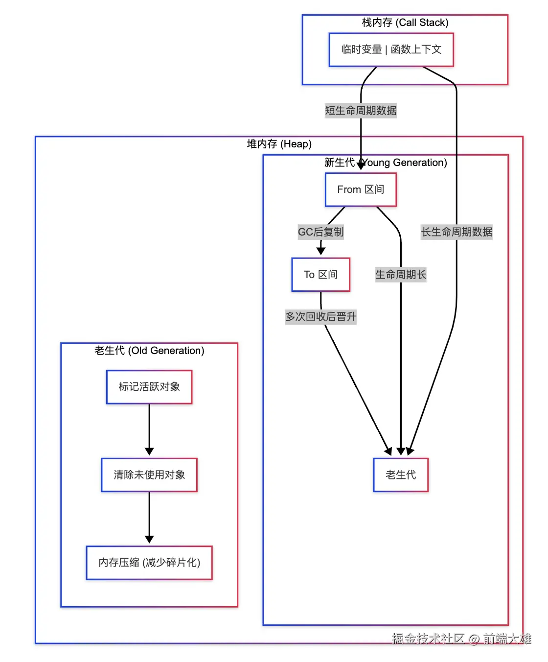
1.2 内存宇宙:数据的三体运动

内存管理

// 典型内存结构示例
const universe = {
  stars: new Array(1024).fill({}),     // 新生代
  planets: new Array(1024*1024).fill({}) // 老生代
};
  • 新生代(Young Generation)

    • Semi-space设计(From/To空间)
    • 副垃圾回收器(Scavenger)每秒执行上百次
  • 老生代(Old Generation)

    • 标记-清除-整理三阶段
    • 增量标记(Incremental Marking)避免卡顿

第二章 性能加速:引擎的曲速引擎原理

2.1 类型推断:引擎的读心术

// 类型推断的经典案例
function add(a, b) {
  return a + b; // 这里隐藏着类型推断的魔法
}

// 当连续调用时:
add(1, 2);     // 推断为Number加法
add("1", "2"); // 推断为String拼接

隐藏类(Hidden Class) 的创建过程:

隐藏类创建过程

2.2 优化策略:引擎的超频秘籍

内联缓存(Inline Cache) 的进化:

优化阶梯 TurboFan的优化阶梯

  1. 收集类型反馈
  2. 生成优化假设
  3. 去优化保护(Deoptimization Bailouts)
  4. 生成优化代码

第三章 实战演练:与引擎共舞的艺术

3.1 性能陷阱:黑洞吞噬者黑名单

反模式示例:

// 致命的delete操作
const player = {x: 10, y: 20, health: 100};
delete player.x; // 破坏隐藏类!

// 更优方案:
player.x = null;

对象创建优化对比:

// 不良模式(每次创建新隐藏类)
function createUser(name) {
  const obj = {};
  obj.name = name;
  obj.log = function() { /*...*/ };
  return obj;
}

// 优化方案(共享隐藏类)
class User {
  constructor(name) {
    this.name = name;
  }
  log() { /*...*/ }
}

3.2 性能优化:光速飞船制造指南

内存优化技巧:

// 对象池示例
class VectorPool {
  constructor() {
    this.pool = [];
  }
  
  create(x, y) {
    return this.pool.pop() || {x, y};
  }
  
  recycle(vec) {
    this.pool.push(vec);
  }
}

异步优化案例:

// 优化前
function processData(data) {
  data.forEach(item => {
    // 同步阻塞操作
    heavyCompute(item);
  });
}

// 优化后
async function processData(data) {
  const chunks = _.chunk(data, 100);
  for (const chunk of chunks) {
    await Promise.all(chunk.map(item => 
      scheduler.postTask(() => heavyCompute(item))
    ));
  }
}

第四章 未来展望:量子计算时代的引擎进化

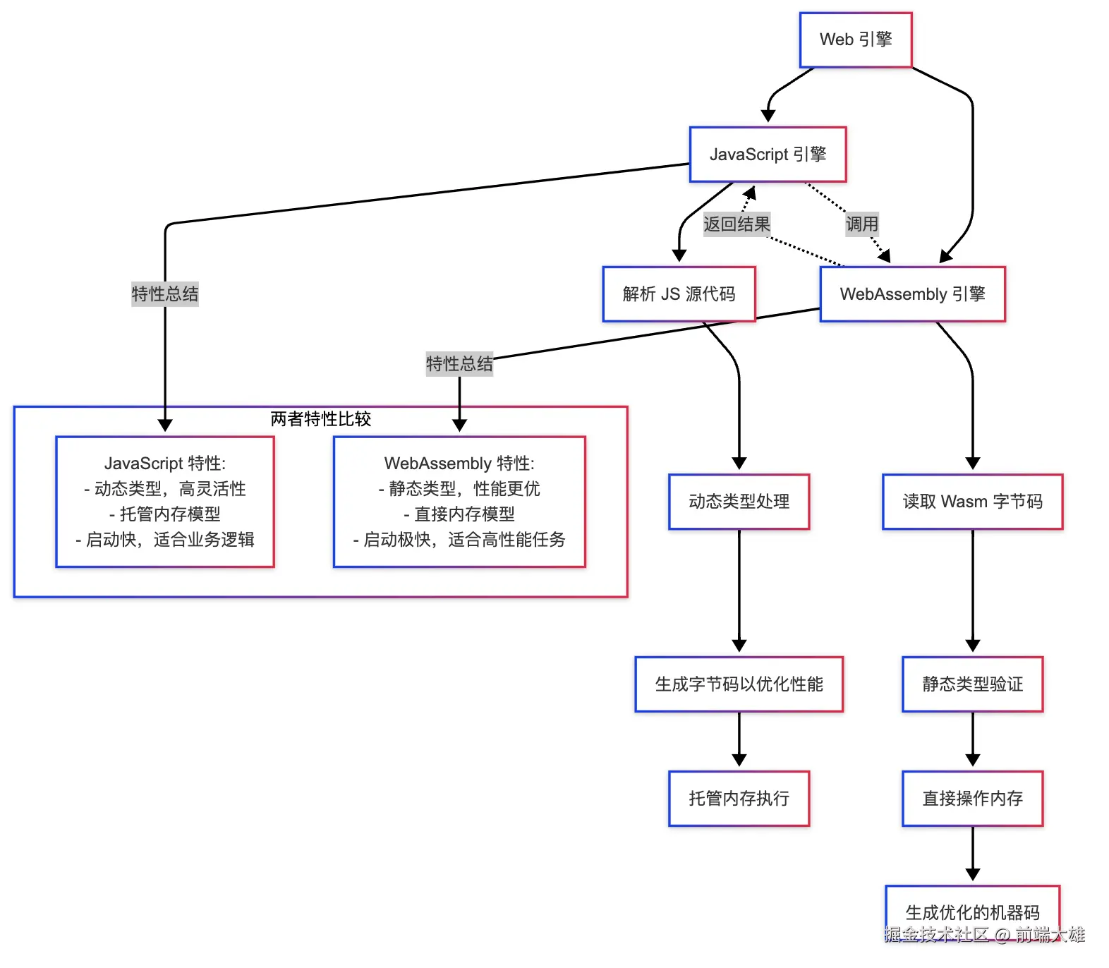
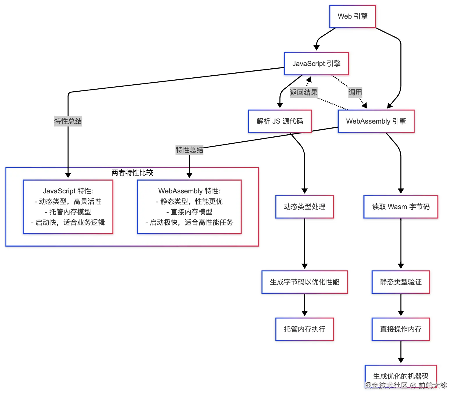
关系图 WebAssembly与JavaScript的共生关系:

特性JavaScriptWebAssembly
编译目标源码直接执行中间字节码
类型系统动态类型静态类型
内存访问托管访问直接内存操作
启动速度较快极快
峰值性能更高

引擎发展时间轴:

2008 - V8引擎诞生,带来JIT革命
2015 - WebAssembly首次提案
2017 - TurboFan完全替代Crankshaft
2020 - Sparkplug编译器加入V8
2023 - 基于ML的编译优化实验成功
2025(预测)- 量子计算编译器原型出现

结语:成为引擎的舞伴而非乘客

某知名框架作者曾分享:"当我真正理解引擎的思考方式后,我的代码风格发生了革命性变化。" 通过本文的旅程,我们揭开了引擎的神秘面纱。记住,优秀的开发者不是编写代码,而是与引擎共舞


延伸阅读:

彩蛋:
在Chrome地址栏输入chrome://flags/#enable-webassembly-tiering,开启下一代Wasm优化!

如果本文让你对JavaScript引擎有了新的认知,请不吝点赞❤️收藏⭐,让更多开发者加入这场星际探险!