React源码解析(二):render阶段

191 阅读6分钟

前言

在上一篇React源码解析(一):从入口函数调试入手,自下而上窥探react架构文章中,对于 render阶段没有进行深度的解读,这篇我们来持续深入这部分,这也是react-reconciler核心部分。这部分这里涉及两个核心函数beginWork()completeWork()以及一个核心流程,就是两者是如何协作的。

render入口

我们先从renderRootSync()入口函数着手。

renderRootSync

 function renderRootSync(root, lanes) {
    prepareFreshStack(root, lanes);
    workLoopSync();
  }
function prepareFreshStack(root, lanes) {
    // 构造 workInProgress 节点
    var rootWorkInProgress = createWorkInProgress(root.current, null);
    workInProgress = rootWorkInProgress;
    return rootWorkInProgress;
  }
function workLoopSync() {
    while (workInProgress !== null) {
      performUnitOfWork(workInProgress);
    }
  }

prepareFreshStack()主要是创建一个workInProgress节点,作为运行时的root fiberworkLoopSync()开启我们的工作流程。

performUnitOfWork

function performUnitOfWork(unitOfWork) {
   
    var current = unitOfWork.alternate; 
    // 返回下一个节点是哪个节点?
    var next = beginWork$1(current, unitOfWork, renderLanes$1);
    
    // 执行完 beginWork之后,pendingProps => memoizedProps
    unitOfWork.memoizedProps = unitOfWork.pendingProps;

    if (next === null) {
      completeUnitOfWork(unitOfWork);
    } else {
      // 如果 next 存在 ,继续循环
      workInProgress = next;
    }
    
  }

performUnitOfWork()的执行流程,在beginWork()之后,返回 next是否为nullnext存在,则继续beginWork()操作;否则进入 completeUnitOfWork(unitOfWork)

这里我们有其他的方法,快速搞清楚其运行流程。没错,就是 console.log()

beginWork与completeWork的执行顺序

以下面的代码为例:

export default function App() {
  const [num, add] = useState(0);
  return (
    <div>
      <p onClick={() => add(num + 1)}>{num}</p>
      <span>
        <i></i>
      </span>
    </div>
  )
}

我们可以在核心函数插入相关测试代码。

beginWork$1 = function (current, unitOfWork, lanes) {
   console.log('beginWork', unitOfWork?.type)
 }
function completeWork(current, workInProgress, renderLanes) {
   console.log('completeWork', workInProgress?.type)
}

我们可以得到如下结果:

render1.png

我们将其转化为流程图如下:

render2.png

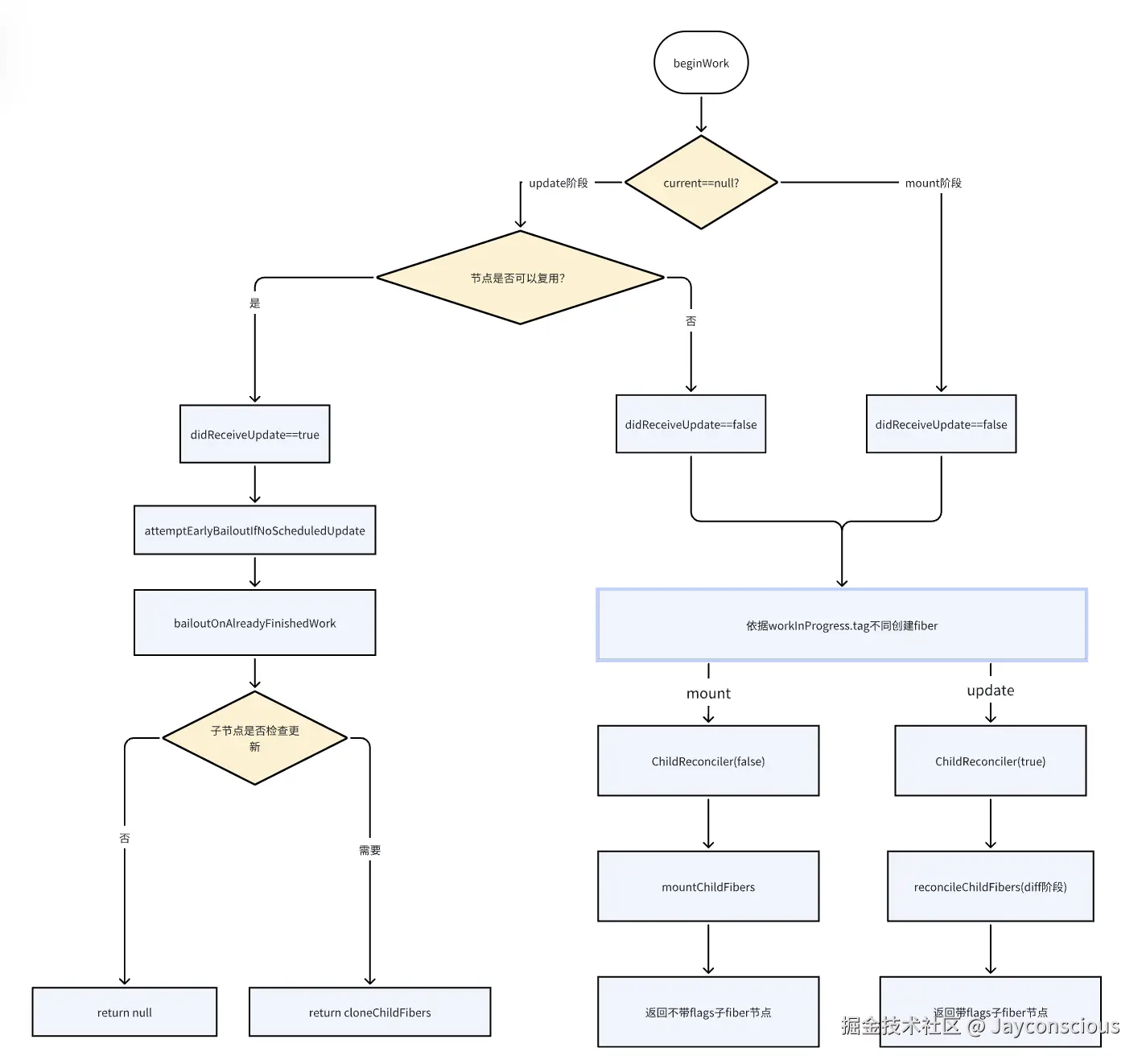
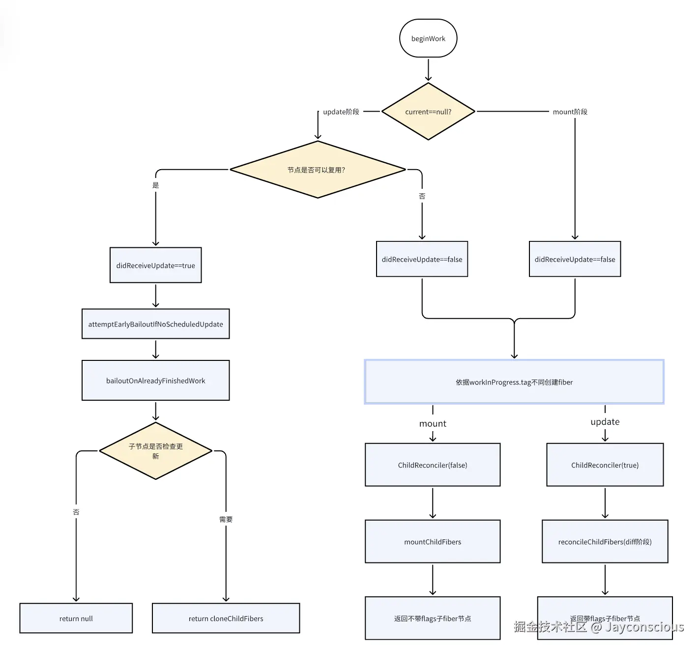
beginWork

function beginWork(current, workInProgress, renderLanes) {
    // update 阶段
    if (current !== null) {
      var oldProps = current.memoizedProps;
      var newProps = workInProgress.pendingProps;
      if (oldProps !== newProps || hasContextChanged() || ( 
       workInProgress.type !== current.type )) {
        didReceiveUpdate = true;
      } else {
        var hasScheduledUpdateOrContext = checkScheduledUpdateOrContext(current, renderLanes);
        if (!hasScheduledUpdateOrContext && 
        (workInProgress.flags & DidCapture) === NoFlags) {
          didReceiveUpdate = false;
          // Tip: 什么情况下 return ?
          return attemptEarlyBailoutIfNoScheduledUpdate(current, workInProgress, renderLanes);
        }
        if ((current.flags & ForceUpdateForLegacySuspense) !== NoFlags) {
          didReceiveUpdate = true;
        } else {
          didReceiveUpdate = false;
        }
      }
    } else {
      // mount  阶段
      didReceiveUpdate = false;
    } 
    switch (workInProgress.tag) {
      case IndeterminateComponent: // 2
      {
          return mountIndeterminateComponent(current, workInProgress, workInProgress.type, renderLanes);
      }
      case FunctionComponent: // 0
                return ...
      case ClassComponent: // 1
          return ...
      case HostRoot: // 3
        return updateHostRoot(current, workInProgress, renderLanes);

      case HostComponent: // 5
        return updateHostComponent(current, workInProgress, renderLanes);
       //...
    }
  }

beginWork(current, workInProgress, renderLanes)用大家普遍认知的话来描述,它是一个“递”的过程。

流程图如下:

render3.png

除 rootFiber 以外组件 mount 时 current === null,而组件 update 时,由于已经 mount 过了,所以 current !== null(即 current === null ? mount : update

根据这个特性可以将 beginWork 的工作分为两部分:

  • update 时:如果 current 存在且满足一定的条件时,可以复用 current 的 Fiber 节点(即上一次更新的 Fiber 节点
  • mount 时:根据 fiber.tag 进入不同的处理函数,然后调用 reconcileChildren 创建 子 Fiber 节点
update
if (current !== null) {
    if (oldProps !== newProps || hasContextChanged() || ( 
        // 这个判断是指 fiber 节点可以复用
       workInProgress.type !== current.type )) {
        didReceiveUpdate = true;
      } else {
        var hasScheduledUpdateOrContext = checkScheduledUpdateOrContext(current, renderLanes);
        // 没有挂起的 update 或者上下文的变化 && 没有 DidCapture 标识位。(DidCapture用来表示一些异常捕获。)
        if (!hasScheduledUpdateOrContext && 
        (workInProgress.flags & DidCapture) === NoFlags) {
          didReceiveUpdate = false;
          return attemptEarlyBailoutIfNoScheduledUpdate(current, workInProgress, renderLanes);
        }
    }
}

update 时,会先去以节点的Props,上下文,以及type为依据,判断节点是否可以复用,如果不可以,则标记 didReceiveUpdate = true;如果可以则会进一步判断挂起的 update(这个是指触发更新的update) 或者上下文的变化,以及 DidCapture(DidCapture用来表示一些异常捕获) 标识位。满足一个路径之后,则会直接调用 attemptEarlyBailoutIfNoScheduledUpdate(),并返回。

attemptEarlyBailoutIfNoScheduledUpdate
function attemptEarlyBailoutIfNoScheduledUpdate(current, workInProgress, renderLanes) {
    switch (workInProgress.tag) {
      case HostRoot:
        //...
        break;
      case HostComponent:
        pushHostContext(workInProgress);
        break;
      case ClassComponent:
        //...
        break;
      case HostPortal:
        pushHostContainer(workInProgress, workInProgress.stateNode.containerInfo);
        break;
      case OffscreenComponent:
      case LegacyHiddenComponent:
        {
          workInProgress.lanes = NoLanes;
          return updateOffscreenComponent(current, workInProgress, renderLanes);
        }
    }
    return bailoutOnAlreadyFinishedWork(current, workInProgress, renderLanes);
  }

针对不同的情况处理的方式也不一样,有 break,也有直接return的。我们先关注 bailoutOnAlreadyFinishedWork(current, workInProgress, renderLanes)如何复用节点的。

bailoutOnAlreadyFinishedWork
function bailoutOnAlreadyFinishedWork(current, workInProgress, renderLanes) {
    if (current !== null) {
      // 复用依赖
      workInProgress.dependencies = current.dependencies;
    }
    // 判断子节点是否需要检查更新
    if (!includesSomeLane(renderLanes, workInProgress.childLanes)) {
      {
        return null;
      }
    } 
    // 克隆子节点
    cloneChildFibers(current, workInProgress);
    return workInProgress.child;
  }

先复用dependencies,然后判断子节点是否需要检查更新,不需要则返回null;需要的话,则调用 cloneChildFibers(),克隆子节点。

update 阶段的,另一条路径会去做diff算法来生成子fiber,我们后续再来研究。

mount

当不满足优化路径时,我们就进入第二部分,新建子Fiber

我们可以看到,根据fiber.tag不同,进入不同类型Fiber的创建逻辑

switch (workInProgress.tag) {
  case IndeterminateComponent: // 2
  {
      return mountIndeterminateComponent(current, workInProgress, workInProgress.type, renderLanes);
  }
  case FunctionComponent: // 0
      return ...
  case ClassComponent: // 1
      return ...
  case HostRoot: // 3
    return updateHostRoot(current, workInProgress, renderLanes);

  case HostComponent: // 5
    return updateHostComponent(current, workInProgress, renderLanes);
   //...
}

我们以 case HostRoot为入口,看看他们是如何生成fiber节点的。

updateHostRoot
function updateHostRoot(current, workInProgress, renderLanes) {
    var nextProps = workInProgress.pendingProps;
    // 确保把 current 里面的队列克隆了过来
    cloneUpdateQueue(current, workInProgress);
    // 将shared里面的队列的update全部转化出来,比如将jsx函数执行,返回得到react元素(ast).
    processUpdateQueue(workInProgress, nextProps, null, renderLanes);
    var nextState = workInProgress.memoizedState;
    var nextChildren = nextState.element;
    reconcileChildren(current, workInProgress, nextChildren, renderLanes);
    return workInProgress.child;
  }

processUpdateQueue()函数将我们之前挂在 updateQueue.shared.pending队列的update,转化为新的state,赋值给 workInProgress.memoizedState,生成的react ast复制在workInProgress.memoizedState.element。 如下图所示:

render4.png

关于processUpdateQueue的细节实现,我们后续再继续研究。

reconcileChildren
 function reconcileChildren(current, workInProgress, nextChildren, renderLanes) {
    if (current === null) {
      // monut
      workInProgress.child = mountChildFibers(workInProgress, null, nextChildren, renderLanes);
    } else {
      // update
      workInProgress.child = reconcileChildFibers(workInProgress, current.child, nextChildren, renderLanes);
    }
  }
  
var reconcileChildFibers = ChildReconciler(true);
var mountChildFibers = ChildReconciler(false);

reconcileChildFibersmountChildFibers都是由ChildReconciler(shouldTrackSideEffects)生成。 在 monut 阶段,不用生成带有 flags,反之,update 则需要。由于 workProgress存在current,则进入 reconcileChildFibers()函数。

ChildReconciler
 function ChildReconciler(shouldTrackSideEffects) {
    function deleteChild(returnFiber, childToDelete) {}
    function deleteRemainingChildren(returnFiber, currentFirstChild){}
    function mapRemainingChildren(returnFiber, currentFirstChild) {}
    function useFiber(fiber, pendingProps) {}
    function placeChild(newFiber, lastPlacedIndex, newIndex) {}
    function placeSingleChild(newFiber) {}
    function updateTextNode(returnFiber, current, textContent, lanes) {}
    function updateElement(returnFiber, current, element, lanes) {}
    function updatePortal(returnFiber, current, portal, lanes) {}
    function updateFragment(returnFiber, current, fragment, lanes, key) {}
    function createChild(returnFiber, newChild, lanes) {}
    function updateSlot(returnFiber, oldFiber, newChild, lanes) {}
    function updateFromMap(existingChildren, returnFiber, newIdx, newChild, lanes) {}
    function warnOnInvalidKey(child, knownKeys, returnFiber) {}
    function reconcileChildrenArray(returnFiber, currentFirstChild, newChildren, lanes) {}
    function reconcileChildrenIterator(returnFiber, currentFirstChild, newChildrenIterable, lanes) {}
    function reconcileSingleTextNode(returnFiber, currentFirstChild, textContent, lanes) {}
    function reconcileSingleElement(returnFiber, currentFirstChild, element, lanes) {}
    function reconcileSinglePortal(returnFiber, currentFirstChild, portal, lanes) {} 

    function reconcileChildFibers(returnFiber, currentFirstChild, newChild, lanes) {
      var isUnkeyedTopLevelFragment = typeof newChild === 'object' && newChild !== null && newChild.type === REACT_FRAGMENT_TYPE && newChild.key === null;
      if (isUnkeyedTopLevelFragment) {
        newChild = newChild.props.children;
      }
      if (typeof newChild === 'object' && newChild !== null) {
        switch (newChild.$$typeof) {
          case REACT_ELEMENT_TYPE:
            // reconcileSingleElement 返回一个由react元素 创建的fiber
            return placeSingleChild(reconcileSingleElement(returnFiber, currentFirstChild, newChild, lanes));
          case REACT_PORTAL_TYPE:
            return placeSingleChild(reconcileSinglePortal(returnFiber, currentFirstChild, newChild, lanes));
          case REACT_LAZY_TYPE:
            var payload = newChild._payload;
            var init = newChild._init; 
            return reconcileChildFibers(returnFiber, currentFirstChild, init(payload), lanes);
        }
        // 多个节点的情况,newChild是 array 的case
        if (isArray(newChild)) {
          return reconcileChildrenArray(returnFiber, currentFirstChild, newChild, lanes);
        }
        if (getIteratorFn(newChild)) {
          return reconcileChildrenIterator(returnFiber, currentFirstChild, newChild, lanes);
        }

        throwOnInvalidObjectType(returnFiber, newChild);
      }
      // 这里对于 string,number 都是单个节点,对应一种处理方式
      if (typeof newChild === 'string' && newChild !== '' || typeof newChild === 'number') {
        return placeSingleChild(reconcileSingleTextNode(returnFiber, currentFirstChild, '' + newChild, lanes));
      }
      return deleteRemainingChildren(returnFiber, currentFirstChild);
    }

    return reconcileChildFibers;
  }

ChildReconciler()构造函数是整个生成fiber的核心实现,我们可以看到这里内部定义的函数很多,针对的情况也很多,我们先看看,我可能举例的这种case它是如何生成fiber的。由于们是符合element.$$typeof == Symbol(react.element),所以走下述逻辑placeSingleChild(reconcileSingleElement(returnFiber, currentFirstChild, newChild, lanes))

ChildReconciler()构造函数很像,vue2的createPatch()以及vue3的createRender()。通常都是用于上层虚拟Dom和下层Api(比如Dom,比如native基类)链接,也是大多数跨端框架实现原理。

reconcileSingleElement
  function reconcileSingleElement(returnFiber, currentFirstChild, element, lanes) {
      var key = element.key; // element 即 newChild
      var child = currentFirstChild;
      // 判断 上次是否有Dom节点存在
      while (child !== null) {
      // 单个节点diff优化
      }
      if (element.type === REACT_FRAGMENT_TYPE) {
        var created = createFiberFromFragment(element.props.children, returnFiber.mode, lanes, element.key);
        created.return = returnFiber;
        return created;
      } else {
        // 创建新的 fiber 节点
        var _created4 = createFiberFromElement(element, returnFiber.mode, lanes);
        _created4.ref = coerceRef(returnFiber, currentFirstChild, element);
        _created4.return = returnFiber;
        return _created4;
      }
    }

currentFirstChild不存在,这个优化主要用于有child节点的 diff优化,我们先忽略。关注createFiberFromElement()函数实现。

createFiberFromElement
function createFiberFromElement(element, mode, lanes) {
    var owner = null;
    {
      owner = element._owner;
    }
    // type 就是 App function
    var type = element.type;
    var key = element.key;
    var pendingProps = element.props;
    var fiber = createFiberFromTypeAndProps(type, key, pendingProps, owner, mode, lanes);
    {
      fiber._debugSource = element._source;
      fiber._debugOwner = element._owner;
    }
    return fiber;
  }
function createFiberFromTypeAndProps(type, // React$ElementType
  key, pendingProps, owner, mode, lanes) {
    var fiberTag = IndeterminateComponent;
    var resolvedType = type;
    if (typeof type === 'function') {
        resolvedType = resolveFunctionForHotReloading(resolvedType);
    }
    // ...
    var fiber = createFiber(fiberTag, pendingProps, key, mode);
    fiber.elementType = type;
    fiber.type = resolvedType;
    fiber.lanes = lanes;
    {
      fiber._debugOwner = owner;
    }
    return fiber;
  }

这样就完成了App functionApp function fiber的转化,这里我们要注意fiberTag的类型。有同学就有疑问了,你不是说是返回div或者p就这样的fiber.type怎么这里没有呢?饭要一口口吃。这里将 App function fiber最为workProgress.child返回之后,又会去执行beginWork(),由于这里标记了fiberTag = IndeterminateComponent,下次就是执行这个函数,拿到return 里面的react 元素,再由他们生成对应fiber再返回,直至节点树遍历完成,则会进入到 completeUnitOfWork()函数之中。

completeUnitOfWork

function completeUnitOfWork(unitOfWork) {
    var completedWork = unitOfWork;
    do {
      var current = completedWork.alternate;
      var returnFiber = completedWork.return;
      var next = completeWork(current, completedWork,renderLanes$1);
       // 什么情况?
       // completeWork 可能返回子节点,需要继续beginWork
        if (next !== null) {
          workInProgress = next;
          return;
        }
      // 存在兄弟节点,则将workInProgress=siblingFiber,返回,继续beginWork
      var siblingFiber = completedWork.sibling;
      if (siblingFiber !== null) {
        workInProgress = siblingFiber;
        return;
      }
      // 返回父节点,继续completeWork
      completedWork = returnFiber; 
      workInProgress = completedWork;
    } while (completedWork !== null);

  }

completeUnitOfWork()主要是completedWork()函数运转的流程控制。大概会有这么三种情况:

  1. 如果 completedWork() 返回了子节点next,则将workInProgress=next需要继续 beginWork()
  2. 再判断是否存在兄弟节点siblingFiber,存在的话,则workInProgress=siblingFiber需要继续 beginWork()
  3. 否则,将completedWork = returnFiber,需要继续 completedWork()

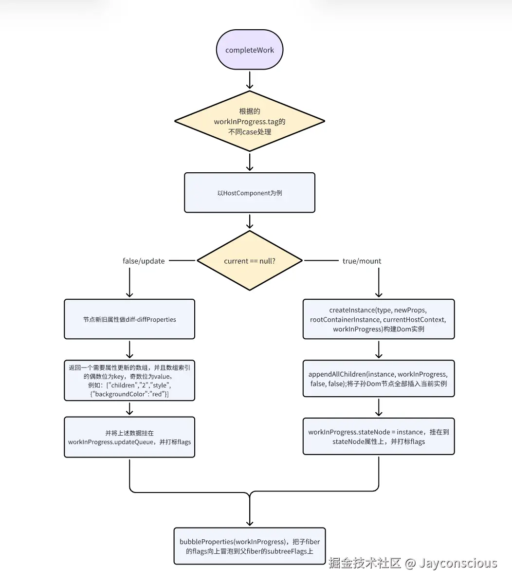
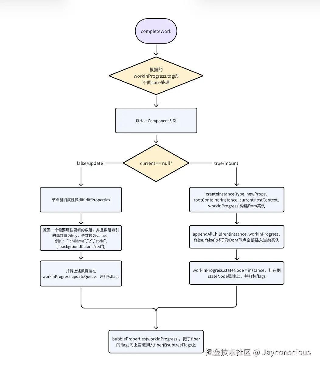
completeWork

function completeWork(current, workInProgress, renderLanes) {
    console.log('completeWork', workInProgress?.type)
    var newProps = workInProgress.pendingProps; 
    popTreeContext(workInProgress);
    switch (workInProgress.tag) {
      case IndeterminateComponent:
      case LazyComponent:
      case SimpleMemoComponent:
      case FunctionComponent:
      case ForwardRef:
      case Fragment:
      case Mode:
      case Profiler:
      case ContextConsumer:
      case MemoComponent:
        bubbleProperties(workInProgress);
        return null;
      case HostRoot:
      // ...
      
      // Tip: 页面渲染所必须的,即原生DOM组件对应的Fiber节点
      case HostComponent:
        {
          popHostContext(workInProgress);
          var rootContainerInstance = getRootHostContainer();
          var type = workInProgress.type;
          if (current !== null && workInProgress.stateNode != null) {           // diff fiber properties
            updateHostComponent$1(current, workInProgress, type, newProps, rootContainerInstance);
            if (current.ref !== workInProgress.ref) {
              markRef$1(workInProgress);
            }
          } else {
            if (!newProps) {
              if (workInProgress.stateNode === null) {
                throw new Error('We must have new props for new mounts. This error is likely ' + 'caused by a bug in React. Please file an issue.');
              }
              // This can happen when we abort work.
              bubbleProperties(workInProgress);
              return null;
            }
            var currentHostContext = getHostContext();
            var _wasHydrated = popHydrationState(workInProgress);
            if (_wasHydrated) {
              if (prepareToHydrateHostInstance(workInProgress, rootContainerInstance, currentHostContext)) {
                markUpdate(workInProgress);
              }
            } else {
              // 创建Dom实例
              var instance = createInstance(type, newProps, rootContainerInstance, currentHostContext, workInProgress);
              // 插入子孙节点
              appendAllChildren(instance, workInProgress, false, false);
              workInProgress.stateNode = instance;
              if (finalizeInitialChildren(instance, type, newProps, rootContainerInstance)) {
                markUpdate(workInProgress);
              }
            }
            if (workInProgress.ref !== null) {
              markRef$1(workInProgress);
            }
          }
          // flags冒泡到subtreeFlags
          bubbleProperties(workInProgress);
          return null;
        }
        // ...
    }
  }

completeWork(current, workInProgress, renderLanes)用大家普遍认知的话来描述,它是一个“归”的过程。

流程图如下:

render5.png

update
 if (current !== null && workInProgress.stateNode != null) {
    updateHostComponent$1(current, workInProgress, type, newProps, rootContainerInstance);
  }
 
var updateHostComponent$1 = function (current, workInProgress, type, newProps, rootContainerInstance) {
      var oldProps = current.memoizedProps;
      if (oldProps === newProps) {
        return;
      } 
      var instance = workInProgress.stateNode;
      var currentHostContext = getHostContext(); 
      // Tip: 
      // 被处理完的props会被赋值给 workInProgress.updateQueue,
      // 并最终会在commit阶段被渲染在页面上
      // 其中 updatePayload 为数组形式,
      // 他的偶数索引的值为变化的prop key,奇数索引的值为变化的prop value
      var updatePayload = prepareUpdate(instance, type, oldProps, newProps, rootContainerInstance, currentHostContext); 
      workInProgress.updateQueue = updatePayload
      if (updatePayload) {
        markUpdate(workInProgress);
      }
    };

update 时,调用 updateHostComponent$1(),新旧props比较,没变则直接返回;如果有变化则会去调用 prepareUpdate(),生成一个 updatePayload数组,挂载在workInProgress.updateQueue上。updatePayload的偶数索引的值为变化的prop key,奇数索引的值为变化的prop value

render6.png

prepareUpdate
function prepareUpdate(domElement, type, oldProps, newProps, rootContainerInstance, hostContext) {
    return diffProperties(domElement, type, oldProps, newProps);
  }

这里主要是调用 diffProperties(domElement, type, oldProps, newProps),这里我们先不展开,后续再来探究。

mount

在 mount 时,调用 createInstance()生成 dom实例,之后通过appendAllChildren()方法将子孙dom插入当前实例。并将 workInProgress.stateNode = instance实例挂载到stateNode上。然后调用finalizeInitialChildren()来初始化节点的属性和事件。

createInstance
function createInstance(type, props, rootContainerInstance, hostContext, internalInstanceHandle) {
    var parentNamespace;
    var domElement = createElement(type, props, rootContainerInstance, parentNamespace);
    precacheFiberNode(internalInstanceHandle, domElement);
    updateFiberProps(domElement, props);
    return domElement;
  }
 function createElement(type, props, rootContainerElement, parentNamespace) {
    // 获取 dom
    var ownerDocument = getOwnerDocumentFromRootContainer(rootContainerElement);
    // 创建实例
    var domElement = ownerDocument.createElement(type); 
    return domElement;
  }

createInstance()内部主要调用createElement()方法来创建Dom实例,不同的平台底层实现不一样,在浏览器端,其实就是document.createElement()方法来生成Dom元素。

appendAllChildren
appendAllChildren = function (parent, workInProgress, needsVisibilityToggle, isHidden) {
      var node = workInProgress.child;
      while (node !== null) {
        // 如果是dom节点或者是文本节点,直接塞入如节点,
        if (node.tag === HostComponent || node.tag === HostText) {
          appendInitialChild(parent, node.stateNode);
        } else if (node.tag === HostPortal) ;
        else if (node.child !== null) {
          // 如果不是的话,保存当前父节点()
          node.child.return = node;
          // 向下移动
          node = node.child;
          continue;
        }
        if (node === workInProgress) {
          return;
        }
        while (node.sibling === null) {
          if (node.return === null || node.return === workInProgress) {
            return;
          }
          node = node.return;
        }
        // 处理兄弟节点
        node.sibling.return = node.return;
        node = node.sibling;
      }
    };

先判断子节点类型: 如果子节点是 HostComponentHostText

  • 宿主组件(如 pspan)和文本节点(如 "Hello World")的 stateNode 指向实际的 DOM 节点。则使用 appendChild 将这些 DOM 节点附加到父节点。
  • 如果子节点不满足上述判断:递归处理其子节点,通过 node.child 继续向下遍历。
  • 如果当前节点有兄弟节点(node.sibling存在),继续处理兄弟节点。
  • 当子树遍历完成后,通过 node.return 返回到父节点,继续处理其他子节点。
finalizeInitialChildren
function finalizeInitialChildren(domElement, type, props, rootContainerInstance, hostContext) {
    // 初始化属性
    setInitialProperties(domElement, type, props, rootContainerInstance);

    // 返回true,则会标记更新
    switch (type) {
      case 'button':
      case 'input':
      case 'select':
      case 'textarea':
        return !!props.autoFocus;

      case 'img':
        return true;

      default:
        return false;
    }
  }

setInitialProperties(domElement, type, props, rootContainerInstance)初始化属性,button这些标签如果有autoFocus属性,返回为true,则会标记更新,commit 阶段就会触发对应的事件。

setInitialProperties
function setInitialProperties(domElement, tag, rawProps, rootContainerElement) {
    // 针对不同的tag,将不能冒泡和捕获的事件,绑定到具体的元素之上
    switch (tag) {
      case 'dialog':
        listenToNonDelegatedEvent('cancel', domElement);
        listenToNonDelegatedEvent('close', domElement);
        props = rawProps;
        break;
      // ...
    }
      // 设置dom的属性,比如内联样式等
    setInitialDOMProperties(tag, domElement, rootContainerElement, props, isCustomComponentTag);

    // 设置表单元素的相关值
    switch (tag) {
      case 'input':
        track(domElement);
        postMountWrapper(domElement, rawProps, false);
        break;
      // ...
      default:
        if (typeof props.onClick === 'function') {
          trapClickOnNonInteractiveElement(domElement);
        }
        break;
    }
  } 

setInitialProperties()大概做了这么几件事:

  • 针对不同的tag,将不能冒泡和捕获的事件,绑定到具体的元素之上。
  • 设置dom的属性,比如内联样式,常规属性等等
  • 针对不同的tag,设置表单元素的相关值

这里的事件处理,是一些不能走react合成事件的特殊处理,具体的事件合成机制,我们后续再来深入。

bubbleProperties
function bubbleProperties(completedWork) {
   
    var newChildLanes = NoLanes;
    var subtreeFlags = NoFlags;
    // ...
    // 核心逻辑
    while (_child !== null) {
      newChildLanes = mergeLanes(newChildLanes, mergeLanes(_child.lanes, _child.childLanes));
      subtreeFlags |= _child.subtreeFlags;
      subtreeFlags |= _child.flags; 
      _child.return = completedWork;
      _child = _child.sibling;
    }
    completedWork.subtreeFlags |= subtreeFlags;
    completedWork.childLanes = newChildLanes;
    // ...
  }

bubbleProperties()对所有的workInProgress.tag都会执行,主要将子节点flags标记按位或操作冒泡到父节点的subtreeFlags上,lanes则是通过mergeLanes()合并实现。此外还有静态节点标记等等,这是为了在 commit 阶段能够尽可能去优化性能。

总结

  1. 至此,整个reactrender阶段做了哪些事情,以及beginWork()completeWork()是如何协作的。
  2. 其中还有很多部分在本文中没有详细阐述,比如,diff细节,事件合成,fiber属性的diff等等,我们后续再去深入。
  3. 我觉得这部分的设计和实现,挺有魔力的,不知道react的作者们是借鉴了其他模块的实现,还常规手段,相比于vue的常规实现,确实开拓技术视野。