JavaWeb学习-web开发(HTML、CSS、JavaScript)

444 阅读1小时+

1 什么是web开发

Web :全球广域网,也称为万维网(www World Wide Web),能够通过浏览器访问的网站

所以Web开发说白了,就是开发网站的,例如下图所示的网站:淘宝京东等等

1667546541068.png

那么我们知道了web开发是开发网站的,那么我们需要学习哪些知识呢?以及这些知识在我们整个网站开发中占据什么位置呢?对于这些问题,我们就必须知道网站整体的工作流程。

2 网站的工作流程

接下来我们先来看看网站的工作流程,这样才能在我们的脑海中构建初步的知识架构体系。

1.首先我们需要通过浏览器访问发布到前端服务器中的前端程序,这时候前端程序会将前端代码返回给浏览器。如下图所示:

1667546920773.png

2.浏览器得到前端代码,此时浏览器会将前端代码进行解析,然后展示到浏览器的窗口中,这时候我们就看到了网站页面,如下图所示: 1667547421140.png

3.但是此时这个页面是没有数据的,因为数据在我们的数据库中,所以我们浏览器需要根据前端代码中指定的后台服务器的地址 向 我们的后台服务器(内部有java程序)发起请求,后台服务器再去从数据库中获取数据,然后返回给浏览器。 1667547561387.png

4.浏览器拿到后台返回的数据后,然后将数据展示在前端资源也就是网页上,然后我们就看到了如下图所示的完整的内容 1667547604517.png

整个流程如下:

1.浏览器先向前端服务器请求前端资源,也就是我们所说的网页

2.浏览器再向后台服务器发起请求,获取数据

3.浏览器将得到的后台数据填充到网页上,然后展示给用户去看

3 网站的开发模式

接下来我们来聊聊网站的开发模式,主要有2种:前端台分离和混合开发

前后台分离:(目前企业开发的主流,市场占有率70%以上)这种开发模式的特点如下

  • 前端人员开发前端程序,前端程序单独部署到前端服务器上

  • 后端人员开开发后端程序,后端程序单独部署到后端服务器上

1667548530745.png 混合开发:(早期的开发技术,目前慢慢退出市场),这种开发模式的特点是:前端人员开发的代码和后端人员开发的代码在同一个项目中,一起打包部署。 1667548590602.png

4 网站的开发技术

最后我们来看看web阶段需要学习哪些技术呢?如下图我们列举了课程中需要学习的知识点

1667548969631.png 以下是图表的方式整理了我们web阶段要学习的技术和其对应的作用

前端web开发:

技术描述
HTML用于构建网站的基础结构的
css用于美化页面的,作用和化妆或者整容作用一样
JavaScript实现网页和用户的交互
Vue主要用于将数据填充到html页面上的
Element主要提供了一些非常美观的组件
Nginx一款web服务器软件,可以用于部署我们的前端工程

后端web开发:

技术描述
Maven一款java中用于管理项目的软件
Mysql最常用的一款数据库软件之一
SpringBootspring家族的产品,当前最为主流的项目开发技术。
Mybatis用于操作数据库的框架

所以只有我们学完上述的技术,我们才能开发出一个麻雀虽小,五脏俱全的网站。

1. 前端开发介绍

我们介绍Web网站工作流程的时候提到,前端开发,主要的职责就是将数据以好看的样式呈现出来。说白了,就是开发网页程序,如下图所示: image-20230309163858689.png

那在讲解web前端开发之前,我们先需要对web前端开发有一个整体的认知。主要明确一下三个问题:

1). 网页有哪些部分组成 ?

文字、图片、音频、视频、超链接、表格等等。

2). 我们看到的网页,背后的本质是什么 ?

程序员写的前端代码 (备注:在前后端分离的开发模式中,)

3). 前端的代码是如何转换成用户眼中的网页的 ?

通过浏览器转化(解析和渲染)成用户看到的网页

浏览器中对代码进行解析和渲染的部分,称为 浏览器内核

而市面上的浏览器非常多,比如:IE、火狐Firefox、苹果safari、欧朋、谷歌Chrome、QQ浏览器、360浏览器等等。 而且我们电脑上安装的浏览器可能都不止一个,有很多。

但是呢,需要大家注意的是,不同的浏览器,内核不同,对于相同的前端代码解析的效果也会存在差异。 那这就会造成一个问题,同一段前端程序,不同浏览器展示出来的效果是不一样的,这个用户体验就很差了。而我们想达到的效果则是,即使用户使用的是不同的浏览器,解析同一段前端代码,最终展示出来的效果都是相同的。

要想达成这样一个目标,我们就需要定义一个统一的标准,然后让各大浏览器厂商都参照这个标准来实现即可。 而这套标准呢,其实早都已经定义好了,那就是我们接下来,要介绍的web标准。

Web标准也称为网页标准,由一系列的标准组成,大部分由W3C( World Wide Web Consortium,万维网联盟)负责制定。由三个组成部分:

  • HTML:负责网页的结构(页面元素和内容)。

  • CSS:负责网页的表现(页面元素的外观、位置等页面样式,如:颜色、大小等)。

  • JavaScript:负责网页的行为(交互效果)。

image-20230309170412197.png

当然了,随着技术的发展,我们为了更加快速的开发,现在也出现了很多前端开发的高级技术。例如:vue、elementui、Axios等等。

2. HTML & CSS

1). 什么是HTML ?

HTML: HyperText Markup Language,超文本标记语言。

  • 超文本:超越了文本的限制,比普通文本更强大。除了文字信息,还可以定义图片、音频、视频等内容。

  • 标记语言:由标签构成的语言

    • HTML标签都是预定义好的。例如:使用< h1 >标签展示标题,使用< a >展示超链接,使用< img >展示图片,展示视频。
    • HTML代码直接在浏览器中运行,HTML标签由浏览器解析。

下面展示的是一段html代码经过浏览器解析,呈现的效果如右图所示:

image-20230309172534138.png

2). 什么是CSS ?

CSS: Cascading Style Sheet,层叠样式表,用于控制页面的样式(表现)。

下面展示的是一段 html代码 及 CSS样式 经过浏览器解析,呈现的效果如右图所示:

image-20230309172634388.png

2.1 HTML快速入门

2.1.1 操作

第一步:创建一个名为HTML的文件夹,然后找到课程资料中的 1.jpg 文件放到该目录下,此时HTML文件夹中内容如下:

1668011569718.png

第二步:创建一个文本文件,然后修改文件名为hello.html,注意文件的后缀是.html,如下图所示:

1668012052140.png

第三步:选中文件,鼠标右击,选择使用记事本打开文件,并且编写前端代码

首先html有固定的基本结构

<html>
	<head>
		<title>HTML 快速入门</title>
	</head>
	<body>
		<h1>Hello HTML</h1>
		<img src="1.jpg"/>
	</body>
</html>

其中<html>是根标签,<head>和<body>是子标签,<head>中的字标签<title>是用来定义网页的标题的,里面定义的内容会显示在浏览器网页的标题位置。

而 <body> 中编写的内容,就网页中显示的核心内容。

第四步:然后选中文件,鼠标右击,选择使用浏览器打开文件,浏览器呈现效果如下:

image-20230309173355794.png

2.1.2 总结

1). HTML页面的基础结构标签

<html>
	<head>
    	<title> </title>
    </head>
    <body>
       
    </body>
</html>

<title>中定义标题显示在浏览器的标题位置,<body>中定义的内容会呈现在浏览器的内容区域

2). HTML中的标签特点

  • HTML标签不区分大小写
  • HTML标签的属性值,采用单引号、双引号都可以
  • HTML语法相对比较松散 (建议大家编写HTML标签的时候尽量严谨一些)

2.2 开发工具

  • 我们通过快速入门案例,发现由记事本文件开发html是非常不方便的,所以接下来我们需要学习一款前端专业的开发工具VS Code。

  • Visual Studio Code(简称 VS Code )是 Microsoft 于2015年4月发布的一款代码编辑器。VS Code 对前端代码有非常强大的支持,同时也其他编程语言(例如:C++、Java、Python、PHP、Go等)。VS Code 提供了非常强大的插件库,大大提高了开发效率。

  • 官网: code.visualstudio.com

  • 详细安装教程:参考 资料/VSCode安装/安装文档/VS Code安装文档.md

注意:需要注意的是,我们作为一名开发者,不应该将软件软装在包含中文名的路径中 。

2.3 基础标签 & 样式

那我们在讲解HTML的常见基础标签 及 CSS的基本样式时,我们就以 新浪新闻页面 为例,来进行讲解,这样大家不仅能够知道 常见标签及样式的作用,还能够知道具体的应用场景。

新浪新闻的具体页面效果如下:

image-20230309221756293.png

原始页面网址:news.sina.com.cn/gov/xlxw/20…

而对于这个新浪新闻的页面来说,核心内容分为两个部分,如下:

  • 新浪新闻-标题部分
  • 新浪新闻-正文部分

image-20230309222608750.png

2.3.1 新浪新闻-标题实现

2.3.1.1 标题排版
2.3.1.1.1 分析

image-20230309223020809.png 1). 第一部分,是一张图片,需要用到HTML中的图片标签 来实现。

2). 第二部分,是一个标题,需要用到HTML中的标题标签 < h1 > ... < h6 >来实现。

3). 第三部分,有两条水平分割线,需要用到HTML中的 < hr > 标签来定义水平分割线。

2.3.1.1.2 标签

1). 图片标签 img

A. 图片标签: <img>

B. 常见属性: 
	src: 指定图像的url (可以指定 绝对路径 , 也可以指定 相对路径)
	width: 图像的宽度 (像素 / 百分比 , 相对于父元素的百分比)
	height: 图像的高度 (像素 / 百分比 , 相对于父元素的百分比)
	
	备注: 一般width 和 height 我们只会指定一个,另外一个会自动的等比例缩放。
	
C. 路径书写方式:
    绝对路径:
        1. 绝对磁盘路径: C:\Users\Administrator\Desktop\HTML\img\news_logo.png
        			   <img src="C:\Users\Administrator\Desktop\HTML\img\news_logo.png">

        2. 绝对网络路径: https://i2.sinaimg.cn/dy/deco/2012/0613/yocc20120613img01/news_logo.png
        			   <img src="https://i2.sinaimg.cn/dy/deco/2012/0613/yocc20120613img01/news_logo.png">
    
    相对路径:
        ./ : 当前目录 , ./ 可以省略的
        ../: 上一级目录

2). 标题标签 h 系列

A. 标题标签: <h1> - <h6>
    
	<h1>111111111111</h1>
	<h2>111111111111</h2>
	<h3>111111111111</h3>
	<h4>111111111111</h4>
	<h5>111111111111</h5>
	<h6>111111111111</h6>
	
B. 效果 : h1为一级标题,字体也是最大的 ; h6为六级标题,字体是最小的。

3). 水平分页线标签 < hr >

2.3.1.1.2 实现

1). 打开VsCode,选择左侧最底部的 "资源管理器",然后选择打开文件夹,选择打开桌面的 HTML 文件夹

2). 将资料中提供的 图片、音频、视频 文件夹的这三个文件夹(里面是图片、音视频素材),复制到 HTML 文件夹中。

image-20230309224226495.png

3). 在VsCode中创建一个新的 html 文件,文件的后缀名设置为 .html

image-20230309224401950.png

4). html 文件创建好之后,在其中输入 !,然后直接回车,就可以生成 HTML 的基础结构标签

image-20230309224645231.png

5). 编写标题排版的核心代码

<!-- 文档类型为HTML -->
<!DOCTYPE html>
<html lang="en">
<head>
    <!-- 字符集为UTF-8 -->
    <meta charset="UTF-8">
    <!-- 设置浏览器兼容性 -->
    <meta http-equiv="X-UA-Compatible" content="IE=edge">
    <meta name="viewport" content="width=device-width, initial-scale=1.0">
    <title>焦点访谈:中国底气 新思想夯实大国粮仓</title>
</head>
<body>
    <!-- 
    img标签: 
        src: 图片资源路径
        width: 宽度(px, 像素 ; % , 相对于父元素的百分比)
        height: 高度(px, 像素 ; % , 相对于父元素的百分比)
        
        <img src="img/news_logo.png" width="80%" >

    路径书写方式:
        绝对路径:
            1. 绝对磁盘路径: C:\Users\Administrator\Desktop\HTML\img\news_logo.png
                           <img src="C:\Users\Administrator\Desktop\HTML\img\news_logo.png">

            2. 绝对网络路径: https://i2.sinaimg.cn/dy/deco/2012/0613/yocc20120613img01/news_logo.png
                           <img src="https://i2.sinaimg.cn/dy/deco/2012/0613/yocc20120613img01/news_logo.png">
        相对路径:
            ./ : 当前目录 , ./ 可以省略的
            ../: 上一级目录
     -->
    <img src="img/news_logo.png"> 新浪政务 > 正文

    <h1>焦点访谈:中国底气 新思想夯实大国粮仓</h1>
    
    <hr>
    2023年03月02日 21:50 央视网
    <hr>

</body>
</html>
2.3.1.2 标题样式

新浪新闻的标题部分的基本排版,我们已经完成了,然后大家会看到,我们编写的一级标题,默认字体颜色为纯黑色。 而原始的新浪新闻页面的新闻标题字体,并不是纯黑色,而是灰黑色, 那接下来,我们就要来设置这个字体的颜色。 而要设置这个字体的颜色,我们就需要通过CSS样式来控制 。

那在HTML的文件中,我们如何来编写CSS样式呢,此时就涉及到CSS的三种引入方式。

2.3.1.2.1 CSS引入方式

具体有3种引入方式,语法如下表格所示:

名称语法描述示例
行内样式在标签内使用style属性,属性值是css属性键值对<h1 style="xxx:xxx;">中国新闻网</h1>
内嵌样式定义<style>标签,在标签内部定义css样式<style> h1 {...} </style>
外联样式定义<link>标签,通过href属性引入外部css文件<link rel="stylesheet" href="css/news.css">

对于上述3种引入方式,企业开发的使用情况如下:

  1. 内联样式会出现大量的代码冗余,不方便后期的维护,所以不常用。
  2. 内部样式,通过定义css选择器,让样式作用于当前页面的指定的标签上。
  3. 外部样式,html和css实现了完全的分离,企业开发常用方式。
2.3.1.2.2 颜色表示

在前端程序开发中,颜色的表示方式常见的有如下三种:

表示方式表示含义取值
关键字预定义的颜色名red、green、blue...
rgb表示法红绿蓝三原色,每项取值范围:0-255rgb(0,0,0)、rgb(255,255,255)、rgb(255,0,0)
十六进制表示法#开头,将数字转换成十六进制表示#000000、#ff0000、#cccccc,简写:#000、#ccc
2.3.1.2.3 标题字体颜色
<!DOCTYPE html>
<html lang="en">
<head>
    <meta charset="UTF-8">
    <meta http-equiv="X-UA-Compatible" content="IE=edge">
    <meta name="viewport" content="width=device-width, initial-scale=1.0">
    <title>焦点访谈:中国底气 新思想夯实大国粮仓</title>
    <!-- 方式二: 内嵌样式 -->
    <style>
        h1 {
            /* color: red; */
            /* color: rgb(0, 0, 255); */
            color: #4D4F53;
        }
    </style>

    <!-- 方式三: 外联样式 -->
    <!-- <link rel="stylesheet" href="css/news.css"> -->
</head>
<body>
    <img src="img/news_logo.png"> 新浪政务 > 正文

    <!-- 方式一: 行内样式 -->
    <!-- <h1 style="color: red;">焦点访谈:中国底气 新思想夯实大国粮仓</h1> -->
    
    <h1>焦点访谈:中国底气 新思想夯实大国粮仓</h1>

    <hr>
    2023年03月02日 21:50 央视网
    <hr>

</body>
</html>

备注: 要想拾取某一个网页中的颜色,我们可以借助于浏览器的拾色器插件来完成。 或者qq截图工具

2.3.1.2.4 CSS选择器

顾名思义:选择器是选取需设置样式的元素(标签),但是我们根据业务场景不同,选择的标签的需求也是多种多样的,所以选择器有很多种,因为我们是做后台开发的,所以对于css选择器,我们只学习最基本的3种。

选择器通用语法如下

选择器名   {
    css样式名:css样式值;
    css样式名:css样式值;
}

我们需要学习的3种选择器是元素选择器,id选择器,class选择器,语法以及作用如下:

1.元素(标签)选择器:

  • 选择器的名字必须是标签的名字
  • 作用:选择器中的样式会作用于所有同名的标签上
元素名称 {
    css样式名:css样式值;
}

例子如下:

 div{
     color: red;
 }

2.id选择器:

  • 选择器的名字前面需要加上#
  • 作用:选择器中的样式会作用于指定id的标签上,而且有且只有一个标签(由于id是唯一的)
#id属性值 {
    css样式名:css样式值;
}

例子如下:

#did {
    color: blue;
}

3.类选择器:

  • 选择器的名字前面需要加上 .
  • 作用:选择器中的样式会作用于所有class的属性值和该名字一样的标签上,可以是多个
.class属性值 {
    css样式名:css样式值;
}

例子如下:

.cls{
     color: green;
 }
2.3.1.2.5 发布时间字体颜色
<!DOCTYPE html>
<html lang="en">
<head>
    <meta charset="UTF-8">
    <meta http-equiv="X-UA-Compatible" content="IE=edge">
    <meta name="viewport" content="width=device-width, initial-scale=1.0">
    <title>焦点访谈:中国底气 新思想夯实大国粮仓</title>
    <style>
        h1 {
            color: #4D4F53;
        }

        /* 元素选择器 */
        /* span {
            color: red;
        } */

        /* 类选择器 */
        /* .cls {
            color: green;
        } */
        
        /* ID选择器 */
        #time {
            color: #968D92;
            font-size: 13px; /* 设置字体大小 */
        }

    </style>
</head>
<body>

    <img src="img/news_logo.png"> 新浪政务 > 正文

    <h1>焦点访谈:中国底气 新思想夯实大国粮仓</h1>

    <hr>
    <span class="cls" id="time">2023年03月02日 21:50</span>  <span class="cls">央视网</span>
    <hr>

</body>
</html>

上述我们还使用了一个css的属性 font-size , 用来设置字体的大小。 但是需要注意,在设置字体的大小时,单位px不能省略,否则不生效。

2.3.1.3 超链接
  • 在新浪新闻的标题部分,当我们点击顶部的 "新浪政务",浏览器将自动在当前窗口访问新浪政务首页这个资源(gov.sina.com.cn/)

  • 当我们点击新闻发布时间之后的 "央视网",浏览器将会自动打开一个新的标签页,然后在新的标签页中访问央视网中的该新闻资源 (news.cctv.com/2023/03/02/…

a.gif

那接下来,我们就来完善新闻标题部分的这个功能,那此时呢,我们就需要用到HTML中的超链接的标签 。

2.3.1.3.1 介绍
  • 标签: <a href="..." target="...">央视网
  • 属性:
    • href: 指定资源访问的url
    • target: 指定在何处打开资源链接
      • _self: 默认值,在当前页面打开
      • _blank: 在空白页面打开
2.3.1.3.2 实现
<!DOCTYPE html>
<html lang="en">
<head>
    <meta charset="UTF-8">
    <meta http-equiv="X-UA-Compatible" content="IE=edge">
    <meta name="viewport" content="width=device-width, initial-scale=1.0">
    <title>焦点访谈:中国底气 新思想夯实大国粮仓</title>
    <style>
        h1 {
            color: #4D4F53;
        }
        
        #time {
            color: #968D92;
            font-size: 13px; /* 设置字体大小 */
        }

        a {
            color: black;
            text-decoration: none; /* 设置文本为一个标准的文本 , 去除掉 超链接 下面默认的下划线 */
        }
    </style>
</head>
<body>

    <img src="img/news_logo.png"> <a href="http://gov.sina.com.cn/" target="_self">新浪政务</a>  > 正文

    <h1>焦点访谈:中国底气 新思想夯实大国粮仓</h1>

    <hr>
    <span id="time">2023年03月02日 21:50</span>  
    <span> 
    <a href="https://news.cctv.com/2023/03/02/ARTIUCKFf9kE9eXgYE46ugx3230302.shtml" target="_blank">央视网</a>
    </span>
    <hr>

</body>
</html>

浏览器打开此页面,我们可以看到最终效果(超链接的字体,以及默认的下划线,通过css样式已经调整好了):

image-20230309233408698.png

2.3.2 新浪新闻-正文实现

2.3.2.1 正文排版
2.3.2.1.1 分析

image-20230310084859695.png

整个正文部分的排版,主要分为这么四个部分:

1). 视频 (当前这种新闻页面,可能也会存在音频)

2). 文字段落

3). 字体加粗

4). 图片

2.3.2.1.2 标签

1). 视频、音频标签

  • 视频标签: <video>

    • 属性:
      • src: 规定视频的url
      • controls: 显示播放控件
      • width: 播放器的宽度
      • height: 播放器的高度
  • 音频标签: <audio>

    • 属性:
      • src: 规定音频的url
      • controls: 显示播放控件

2). 段落标签

  • 换行标签: <br>
    • 注意: 在HTML页面中,我们在编辑器中通过回车实现的换行, 仅仅在文本编辑器中会看到换行效果, 浏览器是不会解析的, HTML中换行需要通过br标签

  • 段落标签: <p>
    • 如: <p> 这是一个段落 </p>

3). 文本格式标签

效果标签标签(强调)
加粗bstrong
倾斜iem
下划线uins
删除线sdel

前面的标签 b、i、u、s 就仅仅是实现加粗、倾斜、下划线、删除线的效果,是没有强调语义的。 而后面的strong、em、ins、del在实现加粗、倾斜、下划线、删除线的效果的同时,还带有强调语义。

2.3.2.1.3 实现
<!DOCTYPE html>
<html lang="en">
<head>
    <meta charset="UTF-8">
    <meta http-equiv="X-UA-Compatible" content="IE=edge">
    <meta name="viewport" content="width=device-width, initial-scale=1.0">
    <title>焦点访谈:中国底气 新思想夯实大国粮仓</title>
    <style>
        h1 {
            color: #4D4F53;
        }
        
        #time {
            color: #968D92;
            font-size: 13px; /* 设置字体大小 */
        }

        a {
            color: black;
            text-decoration: none; /* 设置文本为一个标准的文本 */
        }

        p {
            text-indent: 35px; /* 设置首行缩进 */
            line-height: 40px; /* 设置行高 */
        }

        #plast {
            text-align: right; /* 对齐方式 */
        }
    </style>
</head>
<body>

    <!-- 标题 -->
    <img src="img/news_logo.png"> <a href="http://gov.sina.com.cn/" target="_self">新浪政务</a>  > 正文

    <h1>焦点访谈:中国底气 新思想夯实大国粮仓</h1>

    <hr>
    <span id="time">2023年03月02日 21:50</span>
    <span><a href="https://news.cctv.com/2023/03/02/ARTIUCKFf9kE9eXgYE46ugx3230302.shtml" target="_blank">央视网</a></span>
    <hr>

    <!-- 正文 -->
    <!-- 视频 -->
    <video src="video/1.mp4" controls width="950px"></video>

    <!-- 音频 -->
    <!-- <audio src="audio/1.mp3" controls></audio> -->

    <p>
    <strong>央视网消息</strong> (焦点访谈):党的十八大以来,以习近平同志为核心的党中央始终把解决粮食安全问题作为治国理政的头等大事,重农抓粮一系列政策举措有力有效,我国粮食产量站稳1.3万亿斤台阶,实现谷物基本自给、口粮绝对安全。我们把饭碗牢牢端在自己手中,为保障经济社会发展提供了坚实支撑,为应对各种风险挑战赢得了主动。连续八年1.3万亿斤,这个沉甸甸的数据是如何取得的呢?
    </p>

    <p>
    人勤春来早,春耕农事忙。立春之后,由南到北,我国春耕春管工作陆续展开,春天的田野处处生机盎然。
    </p>

    <img src="img/1.jpg">

    <p>
        今年,我国启动了新一轮千亿斤粮食产能提升行动,这是一个新的起点。2015年以来,我国粮食产量连续8年稳定在1.3万亿斤以上,人均粮食占有量始终稳稳高于国际公认的400公斤粮食安全线。从十年前的约12200亿斤到2022年的约13700亿斤,粮食产量提高了1500亿斤。
    </p>

    <img src="img/2.jpg">

    <p>
        中国式现代化一个重要的中国特色是人口规模巨大的现代化。我们粮食生产的发展,意味着我们要立足国内,解决14亿多人吃饭的问题。仓廪实,天下安。保障粮食安全是一个永恒的课题,任何时候都不能放松。在以习近平同志为核心的党中央坚强领导下,亿万中国人民辛勤耕耘、不懈奋斗,我们就一定能够牢牢守住粮食安全这一“国之大者”,把中国人的饭碗牢牢端在自己手中,夯实中国式现代化基础。
    </p>

    <p id="plast">
        责任编辑:王树淼 SN242
    </p>
</body>
</html>

在上述的正文排版实现中,还用到了几个CSS属性:

  • text-indent: 设置段落的首行缩进
  • line-height: 设置行高
  • text-align: 设置对齐方式, 可取值为 left / center / right

注意事项:

  • 在HTML页面中无论输入了多少个空格, 最多只会显示一个。 可以使用空格占位符(&nbsp;)来生成空格,如果需要多个空格,就使用多次占位符。

  • 那在HTML中,除了空格占位符以外,还有一些其他的占位符(了解, 只需要知道空格的占位符写法即可),如下:

    • 显示结果描述占位符
      空格&nbsp;
      <小于号&lt;
      大于号&gt;
      &和号&amp;
      "引号&quot;
      '撇号&apos;
2.3.2.2 页面布局

目前,新闻页面的基本排版,我们都已经完成了,但是,大家会看到,无论是标题部分,还是正文部分,都是铺满了整个浏览器。 而我们再来看看新浪新闻的原始页面,我们会看到新闻网页内容都是居中展示的,左边、右边都是一定的边距的。

image-20230310092442972.png

那接下来呢,我们就需要按照这个效果,来完成页面布局。 而要想完成这样一个页面布局,我们就需要介绍一下CSS中的盒子模型 。

2.3.2.2.1 盒子模型
  • 盒子:页面中所有的元素(标签),都可以看做是一个 盒子,由盒子将页面中的元素包含在一个矩形区域内,通过盒子的视角更方便的进行页面布局

  • 盒子模型组成:内容区域(content)、内边距区域(padding)、边框区域(border)、外边距区域(margin)

image-20230310092820616.png

CSS盒子模型,其实和日常生活中的包装盒是非常类似的,就比如:

image-20230310093247265.png

盒子的大小,其实就包括三个部分: border、padding、content,而margin外边距是不包括在盒子之内的。

2.3.2.2.2 布局标签
  • 布局标签:实际开发网页中,会大量频繁的使用 div 和 span 这两个没有语义的布局标签。

  • 标签:

  • 特点:

    • div标签:

      • 一行只显示一个(独占一行)

      • 宽度默认是父元素的宽度,高度默认由内容撑开

      • 可以设置宽高(width、height)

    • span标签:

      • 一行可以显示多个

      • 宽度和高度默认由内容撑开

      • 不可以设置宽高(width、height)

测试:

<body>
    <div>
        A A A A A A A A A A A A A A A A A A A A A A A A A A A A A A A A A A 
    </div>
    <div>
        A A A A A A A A A A A A A A A A A A A A A A A A A A A A A A A A A A 
    </div>

    <span>
        A A A A A A A A A A A A A A A A A A A A A A A A A A A A A A A A A A 
    </span>
    <span>
        A A A A A A A A A A A A A A A A A A A A A A A A A A A A A A A A A A 
    </span>
</body>

浏览器打开后的效果:

1). div会独占一行,默认宽度为父元素 body 的宽度

image-20230310093734941.png

2). span一行会显示多个,用来组合行内元素,默认宽度为内容撑开的宽度

image-20230310093827748.png

2.3.2.2.3 盒子模型代码

代码如下:

<!DOCTYPE html>
<html lang="en">
<head>
    <meta charset="UTF-8">
    <meta http-equiv="X-UA-Compatible" content="IE=edge">
    <meta name="viewport" content="width=device-width, initial-scale=1.0">
    <title>盒子模型</title>
    <style>
        div {
            width: 200px;  /* 宽度 */
            height: 200px;  /* 高度 */
            box-sizing: border-box; /* 指定width height为盒子的高宽 */
            background-color: aquamarine; /* 背景色 */
            
            padding: 20px 20px 20px 20px; /* 内边距, 上 右 下 左 , 边距都一行, 可以简写: padding: 20px;*/ 
            border: 10px solid red; /* 边框, 宽度 线条类型 颜色 */
            margin: 30px 30px 30px 30px; /* 外边距, 上 右 下 左 , 边距都一行, 可以简写: margin: 30px; */
        }
    </style>
</head>

<body>
    
    <div>
        A A A A A A A A A A A A A A A A A A A A A A A A A A A A A A A A A A 
    </div>

</body>
</html>

代码编写好了, 可以通过浏览器打开该页面, 通过开发者工具,我们就可以看到盒子的大小, 以及盒子各个组成部分(内容、内边距、边框、外边距):

image-20230310094312355.png

我们也可以,通过浏览器的开发者工具,清晰的看到这个盒子,以及每一个部分的大小:

image-20230310094412539.png

2.3.2.2.3 布局实现

在实现新闻页面的布局时,我们需要做两部操作:

  • 第一步:需要将body中的新闻标题部分、正文部分使用一个 div 布局标签将其包裹起来,方便通过css设置内容占用的宽度,比如:65%。
  • 第二步:通过css为该div设置外边距,左右的外边距分别为:17.5%,上下外边距靠边展示即可,为:0%。

具体的代码实现如下:

<!DOCTYPE html>
<html lang="en">
<head>
    <meta charset="UTF-8">
    <meta http-equiv="X-UA-Compatible" content="IE=edge">
    <meta name="viewport" content="width=device-width, initial-scale=1.0">
    <title>焦点访谈:中国底气 新思想夯实大国粮仓</title>
    <style>
        h1 {
            color: #4D4F53;
        }
        
        #time {
            color: #968D92;
            font-size: 13px; /* 设置字体大小 */
        }

        a {
            color: black;
            text-decoration: none; /* 设置文本为一个标准的文本 */
        }

        p {
            text-indent: 35px; /* 设置首行缩进 */
            line-height: 40px; /* 设置行高 */
        }

        #plast {
            text-align: right; /* 对齐方式 */
        }

        #center {
            width: 65%;
            /* margin: 0% 17.5% 0% 17.5% ; */ /* 外边距, 上 右 下 左 */
            margin: 0 auto;
        }
    </style>
</head>
<body>
    
    <div id="center">
        <!-- 标题 -->
        <img src="img/news_logo.png"> <a href="http://gov.sina.com.cn/" target="_self">新浪政务</a>  > 正文

        <h1>焦点访谈:中国底气 新思想夯实大国粮仓</h1>

        <hr>
        <span id="time">2023年03月02日 21:50</span>
        <span><a href="https://news.cctv.com/2023/03/02/ARTIUCKFf9kE9eXgYE46ugx3230302.shtml" target="_blank">央视网</a></span>
        <hr>

        <!-- 正文 -->
        <!-- 视频 -->
        <video src="video/1.mp4" controls width="950px"></video>

        <!-- 音频 -->
        <!-- <audio src="audio/1.mp3" controls></audio> -->

        <p>
        <strong>央视网消息</strong> (焦点访谈):党的十八大以来,以习近平同志为核心的党中央始终把解决粮食安全问题作为治国理政的头等大事,重农抓粮一系列政策举措有力有效,我国粮食产量站稳1.3万亿斤台阶,实现谷物基本自给、口粮绝对安全。我们把饭碗牢牢端在自己手中,为保障经济社会发展提供了坚实支撑,为应对各种风险挑战赢得了主动。连续八年1.3万亿斤,这个沉甸甸的数据是如何取得的呢?
        </p>

        <p>
        人勤春来早,春耕农事忙。立春之后,由南到北,我国春耕春管工作陆续展开,春天的田野处处生机盎然。
        </p>

        <img src="img/1.jpg">

        <p>
            今年,我国启动了新一轮千亿斤粮食产能提升行动,这是一个新的起点。2015年以来,我国粮食产量连续8年稳定在1.3万亿斤以上,人均粮食占有量始终稳稳高于国际公认的400公斤粮食安全线。从十年前的约12200亿斤到2022年的约13700亿斤,粮食产量提高了1500亿斤。
        </p>

        <img src="img/2.jpg">

        <p>
            中国式现代化一个重要的中国特色是人口规模巨大的现代化。我们粮食生产的发展,意味着我们要立足国内,解决14亿多人吃饭的问题。仓廪实,天下安。保障粮食安全是一个永恒的课题,任何时候都不能放松。在以习近平同志为核心的党中央坚强领导下,亿万中国人民辛勤耕耘、不懈奋斗,我们就一定能够牢牢守住粮食安全这一“国之大者”,把中国人的饭碗牢牢端在自己手中,夯实中国式现代化基础。
        </p>

        <p id="plast">
            责任编辑:王树淼 SN242
        </p>  
    </div>
</body>
</html>

浏览器打开此页面,最终效果如下:

image-20230310094732466.png

2.4 表格标签

场景:在网页中以表格(行、列)形式整齐展示数据,我们在一些管理类的系统中,会看到数据通常都是以表格的形式呈现出来的,比如:班级表、学生表、课程表、成绩表等等。

image-20230309174438491.png

标签:

  • <table> : 用于定义整个表格, 可以包裹多个 <tr>, 常用属性如下:

    • border:规定表格边框的宽度
    • width:规定表格的宽度
    • cellspacing: 规定单元之间的空间
  • <tr> : 表格的行,可以包裹多个 <td>

  • <td> : 表格单元格(普通),可以包裹内容 , 如果是表头单元格,可以替换为 <th>

演示:

代码如下:

<!DOCTYPE html>
<html lang="en">
<head>
    <meta charset="UTF-8">
    <meta http-equiv="X-UA-Compatible" content="IE=edge">
    <meta name="viewport" content="width=device-width, initial-scale=1.0">
    <title>HTML-表格</title>
    <style>
        td {
            text-align: center; /* 单元格内容居中展示 */
        }
    </style>
</head>
<body>
    
    <table border="1px" cellspacing="0"  width="600px">
        <tr>
            <th>序号</th>
            <th>品牌Logo</th>
            <th>品牌名称</th>
            <th>企业名称</th>
        </tr>
        <tr>
            <td>1</td>
            <td> <img src="img/huawei.jpg" width="100px"> </td>
            <td>华为</td>
            <td>华为技术有限公司</td>
        </tr>
        <tr>
            <td>2</td>
            <td> <img src="img/alibaba.jpg"  width="100px"> </td>
            <td>阿里</td>
            <td>阿里巴巴集团控股有限公司</td>
        </tr>
    </table>

</body>
</html>

打开浏览器,效果如下图所示:

image-20230309175121361.png

整合表格使用 table 标签包裹 , 其中的每一行数据都是一个 tr , 每一行中的每一个单元格都是一个 td , 而如果是表头单元格, 可以使用 th (具有加粗居中展示的效果)。

2.5 表单标签

2.5.1 表单

2.5.1.1 介绍

那表单呢,在我们日常的上网的过程中,基本上每天都会遇到。比如,我们经常在访问网站时,出现的登录页面、注册页面、个人信息提交页面,其实都是一个一个的表单 。 当我们在这些表单中录入数据之后,一点击 "提交",就会将表单中我们填写的数据采集到,并提交, 那其实这个数据呢,一般会提交到服务端,最终保存在数据库中 (后面的课程中会讲到)。

1668055779440.png

image-20230309175941128.png 那其实,上述的整个窗口是一个表单,而表单是一项一项的,这个我们称为表单项 或 表单元素。

  • 表单场景: 表单就是在网页中负责数据采集功能的,如:注册、登录的表单。

  • 表单标签: <form>

  • 表单属性:

    • action: 规定表单提交时,向何处发送表单数据,表单提交的URL。
    • method: 规定用于发送表单数据的方式,常见为: GET、POST。
      • GET:表单数据是拼接在url后面的, 如: xxxxxxxxxxx?username=Tom&age=12,url中能携带的表单数据大小是有限制的。
      • POST: 表单数据是在请求体(消息体)中携带的,大小没有限制。
  • 表单项标签: 不同类型的input元素、下拉列表、文本域等。

    • input: 定义表单项,通过type属性控制输入形式
    • select: 定义下拉列表
    • textarea: 定义文本域
2.5.1.2 演示

1). GET方式提交的表单

<!DOCTYPE html>
<html lang="en">
<head>
    <meta charset="UTF-8">
    <meta http-equiv="X-UA-Compatible" content="IE=edge">
    <meta name="viewport" content="width=device-width, initial-scale=1.0">
    <title>HTML-表单</title>
</head>
<body>
    <!-- 
    form表单属性: 
        action: 表单提交的url, 往何处提交数据 . 如果不指定, 默认提交到当前页面
        method: 表单的提交方式 .
            get: 在url后面拼接表单数据, 比如: ?username=Tom&age=12 , url长度有限制 . 默认值
            post: 在消息体(请求体)中传递的, 参数大小无限制的.
    -->   
	
    <form action="" method="get">
        用户名: <input type="text" name="username">
        年龄: <input type="text" name="age">

        <input type="submit" value="提交">
    </form>
	
</body>
</html>

表单编写完毕之后,通过浏览器打开此表单,然后再表单项中录入值之后,点击提交,我们会看到表单的数据在url后面提交到服务端,格式为:?username=Tom&age=12。

image-20230309191725329.png

2). POST方式提交表单

将上述的表单提交方式由get,改为post

<!DOCTYPE html>
<html lang="en">
<head>
    <meta charset="UTF-8">
    <meta http-equiv="X-UA-Compatible" content="IE=edge">
    <meta name="viewport" content="width=device-width, initial-scale=1.0">
    <title>HTML-表单</title>
</head>
<body>
    <!-- 
    form表单属性: 
        action: 表单提交的url, 往何处提交数据 . 如果不指定, 默认提交到当前页面
        method: 表单的提交方式 .
            get: 在url后面拼接表单数据, 比如: ?username=Tom&age=12 , url长度有限制 . 默认值
            post: 在消息体(请求体)中传递的, 参数大小无限制的.
    -->   
	
    <form action="" method="post">
        用户名: <input type="text" name="username">
        年龄: <input type="text" name="age">

        <input type="submit" value="提交">
    </form>
	
</body>
</html>

表单编写完毕之后,通过浏览器打开此表单,然后再表单项中录入值之后,点击提交,我们会看到表单的数据在url后面提交到服务端,格式为:?username=Tom&age=12。

image-20230309192625939.png

2.5.1.3 注意事项

表单中的所有表单项,要想能够正常的采集数据,在提交的时候能提交到服务端,表单项必须指定name属性。 否则,无法提交该表单项。

用户名: <input type="text" name="username">

2.5.2 表单项

2.5.2.1 介绍

在一个表单中,可以存在很多的表单项,而虽然表单项的形式各式各样,但是表单项的标签其实就只有三个,分别是:

  • <input>: 表单项 , 通过type属性控制输入形式。

    type取值描述
    text默认值,定义单行的输入字段
    password定义密码字段
    radio定义单选按钮
    checkbox定义复选框
    file定义文件上传按钮
    date/time/datetime-local定义日期/时间/日期时间
    number定义数字输入框
    email定义邮件输入框
    hidden定义隐藏域
    submit / reset / button定义提交按钮 / 重置按钮 / 可点击按钮
  • <select>: 定义下拉列表, <option> 定义列表项

  • <textarea>: 文本域

2.5.2.2 演示

创建一个新的表单项的html文件,具体内容如下:

<!DOCTYPE html>
<html lang="en">
<head>
    <meta charset="UTF-8">
    <meta http-equiv="X-UA-Compatible" content="IE=edge">
    <meta name="viewport" content="width=device-width, initial-scale=1.0">
    <title>HTML-表单项标签</title>
</head>
<body>

<!-- value: 表单项提交的值 -->
<form action="" method="post">
     姓名: <input type="text" name="name"> <br><br>
     密码: <input type="password" name="password"> <br><br> 
     性别: <input type="radio" name="gender" value="1"><label><input type="radio" name="gender" value="2"></label> <br><br>
     爱好: <label><input type="checkbox" name="hobby" value="java"> java </label>
          <label><input type="checkbox" name="hobby" value="game"> game </label>
          <label><input type="checkbox" name="hobby" value="sing"> sing </label> <br><br>
     图像: <input type="file" name="image">  <br><br>
     生日: <input type="date" name="birthday"> <br><br>
     时间: <input type="time" name="time"> <br><br>
     日期时间: <input type="datetime-local" name="datetime"> <br><br>
     邮箱: <input type="email" name="email"> <br><br>
     年龄: <input type="number" name="age"> <br><br>
     学历: <select name="degree">
               <option value="">----------- 请选择 -----------</option>
               <option value="1">大专</option>
               <option value="2">本科</option>
               <option value="3">硕士</option>
               <option value="4">博士</option>
          </select>  <br><br>
     描述: <textarea name="description" cols="30" rows="10"></textarea>  <br><br>
     <input type="hidden" name="id" value="1">
	 	
     <!-- 表单常见按钮 -->
     <input type="button" value="按钮">
     <input type="reset" value="重置"> 
     <input type="submit" value="提交">   
     <br>
</form>

</body>
</html>

通过浏览器打开上述的表单项html文件,最终展示出的表单信息如下:

image-20230309221308252.png

而对于input type="hidden",是一个隐藏域,在表单中并不会显示出来,但是在提交表单的时候,是会提交到服务端的。 接下来,我们就点击提交按钮,来提交当前表单,看看提交的数据:

image-20230309221530214.png

1 JavaScript

html完成了架子,css做了美化,但是网页是死的,我们需要给他注入灵魂,所以接下来我们需要学习JavaScript,这门语言会让我们的页面能够和用户进行交互。

1.1 介绍

通过代码/js效果演示提供资料进行效果演示,通过浏览器打开,我们点击主题5按钮,页面的主题发生了变化,所以js可以让我们的页面更加的智能,让页面和用户进行交互。

1667964998343.png

1.2 引入方式

同样,js代码也是书写在html中的,那么html中如何引入js代码呢?主要通过下面的2种引入方式:

第一种方式:内部脚本,将JS代码定义在HTML页面中

  • JavaScript代码必须位于<script></script>标签之间
  • 在HTML文档中,可以在任意地方,放置任意数量的<script>
  • 一般会把脚本置于<body>元素的底部,可改善显示速度

例子:

<script>
    alert("Hello JavaScript")
</script>

第二种方式:外部脚本将, JS代码定义在外部 JS文件中,然后引入到 HTML页面中

  • 外部JS文件中,只包含JS代码,不包含&ltscript>标签
  • 引入外部js的<script>标签,必须是双标签

例子:

<script src="js/demo.js"></script>

注意:demo.js中只有js代码,没有<script>标签

接下来,我们通过VS Code来编写代码,演示html中2种引入js的方式

第一步:在VS Code中创建名为 10.JS-引入方式.html 的文件

第二步:按照上述第一种内部脚本的方式引入js,编写如下代码:

<!DOCTYPE html>
<html lang="en">
<head>
    <meta charset="UTF-8">
    <meta http-equiv="X-UA-Compatible" content="IE=edge">
    <meta name="viewport" content="width=device-width, initial-scale=1.0">
    <title>JS-引入方式</title>
    <!-- 内部脚本 -->
    <script>
        alert('Hello JS');
    </script>
</head>
<body>
</body>
</html>

第三步:浏览器打开效果如图所示:

1668020985363.png

第四步:接下来演示外部脚本,注释掉内部脚本,然后在css目录同级创建js目录,然后创建一个名为demo.js的文件:

1668021080890.png

第五步:在demo.js中编写如下js内容:

alert('Hello JS2');

第六步:注释掉之前的内部脚本代码,添加<script>标签来引入外部demo.js文件,具体代码如下:

<!DOCTYPE html>
<html lang="en">
<head>
    <meta charset="UTF-8">
    <meta http-equiv="X-UA-Compatible" content="IE=edge">
    <meta name="viewport" content="width=device-width, initial-scale=1.0">
    <title>JS-引入方式</title>
    <!-- 内部脚本 -->
    <!-- <script>
        alert('Hello JS');
    </script> -->

    <!-- 外部脚本 -->
    <script src="js/demo.js"></script>
</head>
<body>

</body>
</html>

第七步:浏览器刷新效果如图:

1668021241174.png

1.3 基础语法

1.3.1 书写语法

掌握了js的引入方式,那么接下来我们需要学习js的书写了,首先需要掌握的是js的书写语法,语法规则如下:

  • 区分大小写:与 Java 一样,变量名、函数名以及其他一切东西都是区分大小写的

  • 每行结尾的分号可有可无

  • 大括号表示代码块

  • 注释:

    • 单行注释:// 注释内容

    • 多行注释:/* 注释内容 */

我们需要借助js中3钟输出语句,来演示书写语法

api描述
window.alert()警告框
document.write()在HTML 输出内容
console.log()写入浏览器控制台

接下来我们选用通过VS Code,接触3种输入语句,来演示js的书写语法

第一步:在VS Code中创建名为 11.JS-基础语法-输出语句.html的文件

第二步:按照基本语法规则,编写3种输出语句的代码,并且添加注释,具体代码如下;

<!DOCTYPE html>
<html lang="en">
<head>
    <meta charset="UTF-8">
    <meta http-equiv="X-UA-Compatible" content="IE=edge">
    <meta name="viewport" content="width=device-width, initial-scale=1.0">
    <title>JS-基本语法</title>
</head>
<body>
    
</body>
<script>
    /* alert("JS"); */
    //方式一: 弹出警告框
    window.alert("hello js");
</script>
</html>

浏览器打开如图所示效果:

1668101592422.png

我们注释掉上述代码,添加代码 document.write("hello js"); 来输出内容:

<!DOCTYPE html>
<html lang="en">
<head>
    <meta charset="UTF-8">
    <meta http-equiv="X-UA-Compatible" content="IE=edge">
    <meta name="viewport" content="width=device-width, initial-scale=1.0">
    <title>JS-基本语法</title>
</head>
<body>
    
</body>
<script>
    /* alert("JS"); */

    //方式一: 弹出警告框
    // window.alert("hello js");

    //方式二: 写入html页面中
    document.write("hello js");

</script>
</html>

刷新浏览器,效果如图所示:

1668101718354.png

最后我们使用console.log("hello js"); 写入到控制台,并且注释掉之前的代码:

<!DOCTYPE html>
<html lang="en">
<head>
    <meta charset="UTF-8">
    <meta http-equiv="X-UA-Compatible" content="IE=edge">
    <meta name="viewport" content="width=device-width, initial-scale=1.0">
    <title>JS-基本语法</title>
</head>
<body>
    
</body>
<script>
    /* alert("JS"); */

    //方式一: 弹出警告框
    // window.alert("hello js");

    // //方式二: 写入html页面中
    // document.write("hello js");

    //方式三: 控制台输出
    console.log("hello js");
</script>
</html>

浏览器f12抓包,去控制台页面,如图所示:

1668101840992.png

1.3.2 变量

书写语法会了,变量是一门编程语言比不可少的,所以接下来我们需要学习js中变量的声明,在js中,变量的声明和java中还是不同的。首先js中主要通过如下3个关键字来声明变量的:

关键字解释
var早期ECMAScript5中用于变量声明的关键字
letECMAScript6中新增的用于变量声明的关键字,相比较var,let只在代码块内生效
const声明常量的,常量一旦声明,不能修改

在js中声明变量还需要注意如下几点:

  • JavaScript 是一门弱类型语言,变量可以存放不同类型的值 。
  • 变量名需要遵循如下规则:
    • 组成字符可以是任何字母、数字、下划线(_)或美元符号($)
    • 数字不能开头
    • 建议使用驼峰命名

接下来我们需要通过VS Code编写代码来演示js中变量的定义

第一步:在VS Code中创建名为 12.JS-基础语法-变量.html的文件:

第二步:编写代码:

<!DOCTYPE html>
<html lang="en">
<head>
    <meta charset="UTF-8">
    <meta http-equiv="X-UA-Compatible" content="IE=edge">
    <meta name="viewport" content="width=device-width, initial-scale=1.0">
    <title>JS-基础语法</title>
</head>
<body>
    
</body>
<script>

    //var定义变量
    var a = 10;
    a = "张三";
    alert(a);

</script>
</html>

可以看到浏览器弹出张三

1668101996370.png

在js中,我们var声明的变量可以接受任何数据类型的值。并且var声明的变量的作用于是全局的,注释掉之前的代码,添加如下代码:

<script>
    //var定义变量
    // var a = 10;
    // a = "张三";
    // alert(a);

    //特点1 : 作用域比较大, 全局变量
    {
        var x = 1;
    }
    alert(x);
</script>

浏览器照样成功弹出:

1668102183766.png

而且var关键字声明的变量可以重复定义,修改代码如下:

{
     var x = 1;
     var x = "A";
}
alert(x);
    

浏览器弹出内容是A

1668102256305.png

所以在ECMAScript 6 新增了 let关键字来定义变量,它的用法类似于 var,但是所声明的变量,只在 let关键字所在的代码块内有效,且不允许重复声明。注释掉之前的代码,添加代码如下:

<script>

    //var定义变量
    // var a = 10;
    // a = "张三";
    // alert(a);

    //特点1 : 作用域比较大, 全局变量
    //特点2 : 可以重复定义的
    // {
    //     var x = 1;
    //     var x = "A";
    // }
    // alert(x);
    
    //let : 局部变量 ; 不能重复定义 
    {
        let x = 1;
    }
    alert(x);

</script>

浏览器打开,f12抓包,来到控制台页面,发现报错,变量没有定义,说明let声明的变量在代码块外不生效

1668102426953.png

接着我们使用let重复定义变量,代码修改如下:发现idea直接帮我们报错了,说明let声明的变量不能重复定义

1668102527993.png

在ECMAScript6中,还新增了const关键字用来声明常量,但是一旦声明,常量的值是无法更改的。注释之前的内容,添加如下代码:

    const pi = 3.14;
    pi = 3.15;
    alert(pi);

浏览器f12抓包,来到控制台页面发现直接报错了,

1668102736759.png

关于变量的讲解我们就此结束,完整代码如下:

<!DOCTYPE html>
<html lang="en">
<head>
    <meta charset="UTF-8">
    <meta http-equiv="X-UA-Compatible" content="IE=edge">
    <meta name="viewport" content="width=device-width, initial-scale=1.0">
    <title>JS-基础语法</title>
</head>
<body>
    
</body>
<script>

    //var定义变量
    // var a = 10;
    // a = "张三";
    // alert(a);

    //特点1 : 作用域比较大, 全局变量
    //特点2 : 可以重复定义的
    // {
    //     var x = 1;
    //     var x = "A";
    // }
    // alert(x);

    //let : 局部变量 ; 不能重复定义 
    // {
    //     let x = 1;
    //     alert(x);
    // }
    
    //const: 常量 , 不能给改变的.
    const pi = 3.14;
    pi = 3.15;
    alert(pi);

</script>
</html>

1.3.3 数据类型和运算符

虽然js是弱数据类型的语言,但是js中也存在数据类型,js中的数据类型分为 :原始类型 和 引用类型,具体有如下类型

数据类型描述
number数字(整数、小数、NaN(Not a Number))
string字符串,单双引皆可
boolean布尔。true,false
null对象为空
undefined当声明的变量未初始化时,该变量的默认值是 undefined

使用typeof函数可以返回变量的数据类型,接下来我们需要通过书写代码来演示js中的数据类型

第一步:在VS Code中创建名为13. JS-基础语法-数据类型.html的文件

第二步:编写如下代码,然后直接挨个观察数据类型:

<!DOCTYPE html>
<html lang="en">
<head>
    <meta charset="UTF-8">
    <meta http-equiv="X-UA-Compatible" content="IE=edge">
    <meta name="viewport" content="width=device-width, initial-scale=1.0">
    <title>JS-数据类型</title>
</head>
<body>

</body>
<script>

    //原始数据类型
    alert(typeof 3); //number
    alert(typeof 3.14); //number

    alert(typeof "A"); //string
    alert(typeof 'Hello');//string

    alert(typeof true); //boolean
    alert(typeof false);//boolean

    alert(typeof null); //object 

    var a ;
    alert(typeof a); //undefined
    
</script>
</html>

熟悉了js的数据类型了,那么我们需要学习js中的运算法,js中的运算规则绝大多数还是和java中一致的,具体运算符如下:

运算规则运算符
算术运算符+ , - , * , / , % , ++ , --
赋值运算符= , += , -= , *= , /= , %=
比较运算符> , < , >= , <= , != , == , === 注意 == 会进行类型转换,=== 不会进行类型转换
逻辑运算符&& , || , !
三元运算符条件表达式 ? true_value: false_value

接下来我们通过代码来演示js中的运算法,主要记忆js中和java中不一致的地方

第一步:在VS Code中创建名为14. JS-基础语法-运算符.html的文件

第二步:编写代码

在js中,绝大多数的运算规则和java中是保持一致的,但是js中的==和===是有区别的。

  • ==:只比较值是否相等,不区分数据类型,哪怕类型不一致,==也会自动转换类型进行值得比较
  • ===:不光比较值,还要比较类型,如果类型不一致,直接返回false
<!DOCTYPE html>
<html lang="en">
<head>
    <meta charset="UTF-8">
    <meta http-equiv="X-UA-Compatible" content="IE=edge">
    <meta name="viewport" content="width=device-width, initial-scale=1.0">
    <title>JS-运算符</title>
</head>
<body>
    
</body>
<script>
     var age = 20;
     var _age = "20";
     var $age = 20;
    
     alert(age == _age);//true ,只比较值
     alert(age === _age);//false ,类型不一样
     alert(age === $age);//true ,类型一样,值一样

</script>
</html>

在js中,虽然不区分数据类型,但是有时候涉及到数值计算,还是需要进行类型转换的,js中可以通过parseInt()函数来进行将其他类型转换成数值类型。注释之前的代码,添加代码如下:

// 类型转换 - 其他类型转为数字
alert(parseInt("12")); //12
alert(parseInt("12A45")); //12
alert(parseInt("A45"));//NaN (not a number)

除此之外,在js中,还有非常重要的一点是:0,null,undefined,"",NaN理解成false,反之理解成true。注释掉之前的代码,添加如下代码:

 if(0){ //false
    alert("0 转换为false");
 }

浏览器刷新页面,发现没有任何弹框,因为0理解成false,所以条件不成立。注释掉上述代码,添加如下代码:

if(1){ //true
    alert("除0和NaN其他数字都转为 true");
}

浏览器刷新,因为1理解成true,条件成立,所以浏览器效果如下;

1668103531260.png

其他情况可以一一演示,完整演示代码如下:

    // if(0){ //false
    //     alert("0 转换为false");
    // }
    // if(NaN){//false
    //     alert("NaN 转换为false");
    // }
    if(1){ //true
        alert("除0和NaN其他数字都转为 true");
    }

    // if(""){ //false
    //     alert("空字符串为 false, 其他都是true");
    // }
        
    // if(null){ //false
    //     alert("null 转化为false");
    // }
    // if(undefined){ //false
    //     alert("undefined 转化为false");
    // }

流程控制语句if,switch,for等和java保持一致,此处不再演示

需要注意的是:在js中,0,null,undefined,"",NaN理解成false,反之理解成true

1.4 函数

在java中我们为了提高代码的复用性,可以使用方法。同样,在JavaScript中可以使用函数来完成相同的事情。JavaScript中的函数被设计为执行特定任务的代码块,通过关键字function来定义。接下来我们学习一下JavaScript中定义函数的2种语法

1.4.1 第一种定义格式

第一种定义格式如下:

function 函数名(参数1,参数2..){
    要执行的代码
}

因为JavaScript是弱数据类型的语言,所以有如下几点需要注意:

  • 形式参数不需要声明类型,并且JavaScript中不管什么类型都是let或者var去声明,加上也没有意义。
  • 返回值也不需要声明类型,直接return即可

如下示例:

function add(a, b){
    return a + b;
}

接下来我们需要在VS Code中编写代码来演示

第一步:新建名为js的文件夹,创建名为01. JS-函数的html文件,然后在<script>中定义上述示例的函数:

<script>
     function add(a,b){
        return  a + b;
     }
</script>

但是上述只是定义函数,函数需要被调用才能执行!所以接下来我们需要调用函数

第二步:因为定义的add函数有返回值,所以我们可以接受返回值,并且输出到浏览器上,添加如下代码:

let result = add(10,20);
alert(result);

查看浏览器运行结果:浏览器弹框内容如下图所示:

1668584359136.png

1.4.2 第二种定义格式

第二种可以通过var去定义函数的名字,具体格式如下:

var functionName = function (参数1,参数2..){   
	//要执行的代码
}

接下来我们按照上述的格式,修改代码如下:只需要将第一种定义方式注释掉,替换成第二种定义方式即可,函数的调用不变

<script>

    //定义函数-1
    // function add(a,b){
    //    return  a + b;
    // }

    //定义函数-2
    var add = function(a,b){
        return  a + b;
    }


    //函数调用
    var result = add(10,20);
    alert(result);
    
</script>

浏览器弹框效果和上述一致

1668584359136.png

我们在调用add函数时,再添加2个参数,修改代码如下:

var result = add(10,20,30,40);

浏览器打开,发现没有错误,并且依然弹出30,这是为什么呢?

因为在JavaScript中,函数的调用只需要名称正确即可,参数列表不管的。如上述案例,10传递给了变量a,20传递给了变量b,而30和40没有变量接受,但是不影响函数的正常调用。

1.5 JavaScript对象

JavaScript中的对象有很多,主要可以分为如下3大类,我们可以打开W3school在线学习文档,来到首页,在左侧栏找到浏览器脚本下的JavaScript,如下图所示:

1668587524509.png

然后进入到如下界面,点击右侧的参考书

1668587661914.png

然后进入到如下页面,此页面列举出了JavaScript中的所有对象

1668587855863.png

可以大体分页3大类:

第一类:基本对象,我们主要学习Array和JSON和String

1668587953841.png

第二类:BOM对象,主要是和浏览器相关的几个对象

1668588039871.png

第三类:DOM对象,JavaScript中将html的每一个标签都封装成一个对象

1668588141399.png

我们先来学习基本对象种的Array对象

1.5.1 基本对象

1.5.1.1 Array对象
语法格式

Array对象时用来定义数组的。常用语法格式有如下2种:

方式1:

var 变量名 = new Array(元素列表); 

例如:

var arr = new Array(1,2,3,4); //1,2,3,4 是存储在数组中的数据(元素)

方式2:

var 变量名 = [ 元素列表 ]; 

例如:

var arr = [1,2,3,4]; //1,2,3,4 是存储在数组中的数据(元素)

数组定义好了,那么我们该如何获取数组中的值呢?和java中一样,需要通过索引来获取数组中的值。语法如下:

arr[索引] = 值;

接下来,我们在VS Code中创建名为02. JS-对象-Array.html的文件,按照上述的语法定义数组,并且通过索引来获取数组中的值。

<script>
    //定义数组
     var arr = new Array(1,2,3,4);
     var arr = [1,2,3,4];
	//获取数组中的值,索引从0开始计数
     console.log(arr[0]);
     console.log(arr[1]);
</script>

浏览器控制台观察的效果如下:输出1和2

1668590655291.png

特点

与java中不一样的是,JavaScript中数组相当于java中的集合,数组的长度是可以变化的。而且JavaScript是弱数据类型的语言,所以数组中可以存储任意数据类型的值。接下来我们通过代码来演示上述特点。

注释掉之前的代码,添加如下代码:

//特点: 长度可变 类型可变
var arr = [1,2,3,4];
arr[10] = 50;

console.log(arr[10]);
console.log(arr[9]);
console.log(arr[8]);

上述代码定义的arr变量中,数组的长度是4,但是我们直接再索引10的位置直接添加了数据10,并且输出索引为10的位置的元素,浏览器控制台数据结果如下:

1668590614787.png

因为索引8和9的位置没有值,所以输出内容undefined,当然,我们也可以给数组添加其他类型的值,添加代码如下:注释掉之前控制台输出的代码

//特点: 长度可变 类型可变
var arr = [1,2,3,4];
arr[10] = 50;

// console.log(arr[10]);
// console.log(arr[9]);
// console.log(arr[8]);

arr[9] = "A";
arr[8] = true;

console.log(arr);

浏览器控制台输出结果如下:

1668590895662.png

属性和方法

Array作为一个对象,那么对象是有属性和方法的,所以接下来我们介绍一下Array对象的属性和方法

官方文档中提供了Array的很多属性和方法,但是我们只学习常用的属性和方法,如下图所示:

属性:

属性描述
length设置或返回数组中元素的数量。

方法:

方法方法描述
forEach()遍历数组中的每个有值得元素,并调用一次传入的函数
push()将新元素添加到数组的末尾,并返回新的长度
splice()从数组中删除元素
  • length属性:

    length属性可以用来获取数组的长度,所以我们可以借助这个属性,来遍历数组中的元素,添加如下代码:

    var arr = [1,2,3,4];
    arr[10] = 50;
    	for (let i = 0; i < arr.length; i++) {
    	console.log(arr[i]);
    }
    

    浏览器控制台输出结果如图所示:

1668591566013.png

  • forEach()函数

    首先我们学习forEach()方法,顾名思义,这是用来遍历的,那么遍历做什么事呢?所以这个方法的参数,需要传递一个函数,而且这个函数接受一个参数,就是遍历时数组的值。修改之前的遍历代码如下:

    //e是形参,接受的是数组遍历时的值
    arr.forEach(function(e){
         console.log(e);
    })
    

    当然了,在ES6中,引入箭头函数的写法,语法类似java中lambda表达式,修改上述代码如下:

    arr.forEach((e) => {
         console.log(e);
    }) 
    

    浏览器输出结果如下:注意的是,没有元素的内容是不会输出的,因为forEach只会遍历有值的元素

1668592407223.png

  • push()函数

    push()函数是用于向数组的末尾添加元素的,其中函数的参数就是需要添加的元素,编写如下代码:向数组的末尾添加3个元素

    //push: 添加元素到数组末尾
    arr.push(7,8,9);
    console.log(arr);
    

    浏览器输出结果如下:

1668593799333.png

  • splice()函数

    splice()函数用来数组中的元素,函数中填入2个参数。

    参数1:表示从哪个索引位置删除

    参数2:表示删除元素的个数

    如下代码表示:从索引2的位置开始删,删除2个元素

    //splice: 删除元素
    arr.splice(2,2);
    console.log(arr);
    

    浏览器执行效果如下:元素3和4被删除了,元素3是索引2

1668594075039.png

Array数组的完整代码如下:

<!DOCTYPE html>
<html lang="en">
<head>
    <meta charset="UTF-8">
    <meta http-equiv="X-UA-Compatible" content="IE=edge">
    <meta name="viewport" content="width=device-width, initial-scale=1.0">
    <title>JS-对象-Array</title>
</head>
<body>
    
</body>
<script>
    //定义数组
    // var arr = new Array(1,2,3,4);
    // var arr = [1,2,3,4];

    // console.log(arr[0]);
    // console.log(arr[1]);

    //特点: 长度可变 类型可变
    // var arr = [1,2,3,4];
    // arr[10] = 50;

    // console.log(arr[10]);
    // console.log(arr[9]);
    // console.log(arr[8]);

    // arr[9] = "A";
    // arr[8] = true;

    // console.log(arr);



    var arr = [1,2,3,4];
    arr[10] = 50;
    // for (let i = 0; i < arr.length; i++) {
    //     console.log(arr[i]);
    // }

    // console.log("==================");

    //forEach: 遍历数组中有值的元素
    // arr.forEach(function(e){
    //     console.log(e);
    // })

    // //ES6 箭头函数: (...) => {...} -- 简化函数定义
    // arr.forEach((e) => {
    //     console.log(e);
    // }) 

    //push: 添加元素到数组末尾
    // arr.push(7,8,9);
    // console.log(arr);

    //splice: 删除元素
    arr.splice(2,2);
    console.log(arr);

</script>
</html>
1.5.1.2 String对象
语法格式

String对象的创建方式有2种:

方式1:

var 变量名 = new String("…") ; //方式一

例如:

var str = new String("Hello String");

方式2:

var 变量名 = "…" ; //方式二

例如:

var str = 'Hello String';

按照上述的格式,在VS Code中创建为名03. JS-对象-String.html的文件,编写代码如下:

<script>
    //创建字符串对象
    //var str = new String("Hello String");
    var str = "  Hello String    ";

    console.log(str);
</script>

浏览器控制台输出结果如下:

1668595022160.png

属性和方法

String对象也提供了一些常用的属性和方法,如下表格所示:

属性:

属性描述
length字符串的长度。

方法:

方法描述
charAt()返回在指定位置的字符。
indexOf()检索字符串。
trim()去除字符串两边的空格
substring()提取字符串中两个指定的索引号之间的字符。
  • length属性:

    length属性可以用于返回字符串的长度,添加如下代码:

    //length
    console.log(str.length);
    
  • charAt()函数:

    charAt()函数用于返回在指定索引位置的字符,函数的参数就是索引。添加如下代码:

    console.log(str.charAt(4));
    
  • indexOf()函数

    indexOf()函数用于检索指定内容在字符串中的索引位置的,返回值是索引,参数是指定的内容。添加如下代码:

    console.log(str.indexOf("lo"));
    
  • trim()函数

    trim()函数用于去除字符串两边的空格的。添加如下代码:

    var s = str.trim();
    console.log(s.length);
    
  • substring()函数

    substring()函数用于截取字符串的,函数有2个参数。

    参数1:表示从那个索引位置开始截取。包含

    参数2:表示到那个索引位置结束。不包含

    console.log(s.substring(0,5));
    

整体代码如下:

<!DOCTYPE html>
<html lang="en">
<head>
    <meta charset="UTF-8">
    <meta http-equiv="X-UA-Compatible" content="IE=edge">
    <meta name="viewport" content="width=device-width, initial-scale=1.0">
    <title>JS-对象-String</title>
</head>
<body>
    
</body>
<script>
    //创建字符串对象
    //var str = new String("Hello String");
    var str = "  Hello String    ";

    console.log(str);

    //length
    console.log(str.length);

    //charAt
    console.log(str.charAt(4));

    //indexOf
    console.log(str.indexOf("lo"));

    //trim
    var s = str.trim();
    console.log(s.length);

    //substring(start,end) --- 开始索引, 结束索引 (含头不含尾)
    console.log(s.substring(0,5));

</script>
</html>

浏览器执行效果如图所示:

1668595450181.png

1.5.1.3 JSON对象
自定义对象

在 JavaScript 中自定义对象特别简单,其语法格式如下:

var 对象名 = {
    属性名1: 属性值1, 
    属性名2: 属性值2,
    属性名3: 属性值3,
    函数名称: function(形参列表){}
};

我们可以通过如下语法调用属性:

对象名.属性名

通过如下语法调用函数:

对象名.函数名()

接下来,我们再VS Code中创建名为04. JS-对象-JSON.html的文件演示自定义对象

<script>
    //自定义对象
    var user = {
        name: "Tom",
        age: 10,
        gender: "male",
        eat: function(){
             console.log("用膳~");
         }
    }

    console.log(user.name);
    user.eat();
<script>

浏览器控制台结果如下:

1668596039535.png

其中上述函数定义的语法可以简化成如下格式:

    var user = {
        name: "Tom",
        age: 10,
        gender: "male",
        // eat: function(){
        //      console.log("用膳~");
        //  }
        eat(){
            console.log("用膳~");
        }
    }
json对象

JSON对象:JavaScript Object Notation,JavaScript对象标记法。是通过JavaScript标记法书写的文本。其格式如下:

{
    "key":value,
    "key":value,
    "key":value
}

其中,key必须使用引号并且是双引号标记,value可以是任意数据类型。

例如我们可以直接百度搜索“json在线解析”,随便挑一个进入,然后编写内容如下:

{
	"name": "李传播"
}

1668596701343.png 但是当我们将双引号切换成单引号,再次校验,则报错,如下图所示:

1668596798551.png

那么json这种数据格式的文本到底应用在企业开发的什么地方呢?-- 经常用来作为前后台交互的数据载体

如下图所示:前后台交互时,我们需要传输数据,但是java中的对象我们该怎么去描述呢?我们可以使用如图所示的xml格式,可以清晰的描述java中需要传递给前端的java对象。

1668597000013.png

但是xml格式存在如下问题:

  • 标签需要编写双份,占用带宽,浪费资源
  • 解析繁琐

所以我们可以使用json来替代,如下图所示:

1668597176685.png

接下来我们通过代码来演示json对象:注释掉之前的代码,编写代码如下:

var jsonstr = '{"name":"Tom", "age":18, "addr":["北京","上海","西安"]}';
alert(jsonstr.name);

浏览器输出结果如下:

1668597352197.png

为什么呢?因为上述是一个json字符串,不是json对象,所以我们需要借助如下函数来进行json字符串和json对象的转换。添加代码如下:

var obj = JSON.parse(jsonstr);
alert(obj.name);

此时浏览器输出结果如下:

1668597489911.png 当然了,我们也可以通过如下函数将json对象再次转换成json字符串。添加如下代码:

alert(JSON.stringify(obj));

浏览器输出结果如图所示:

1668597624263.png

整体全部代码如下:

<!DOCTYPE html>
<html lang="en">
<head>
    <meta charset="UTF-8">
    <meta http-equiv="X-UA-Compatible" content="IE=edge">
    <meta name="viewport" content="width=device-width, initial-scale=1.0">
    <title>JS-对象-JSON</title>
</head>
<body>
    
</body>
<script>
    //自定义对象
    // var user = {
    //     name: "Tom",
    //     age: 10,
    //     gender: "male",
    //     // eat: function(){
    //     //      console.log("用膳~");
    //     //  }
    //     eat(){
    //         console.log("用膳~");
    //     }
    // }

    // console.log(user.name);
    // user.eat();


    // //定义json
    var jsonstr = '{"name":"Tom", "age":18, "addr":["北京","上海","西安"]}';
    //alert(jsonstr.name);

    // //json字符串--js对象
    var obj = JSON.parse(jsonstr);
    //alert(obj.name);

    // //js对象--json字符串
    alert(JSON.stringify(obj));


</script>
</html>

1.5.2 BOM对象

接下来我们学习BOM对象,BOM的全称是Browser Object Model,翻译过来是浏览器对象模型。也就是JavaScript将浏览器的各个组成部分封装成了对象。我们要操作浏览器的部分功能,可以通过操作BOM对象的相关属性或者函数来完成。例如:我们想要将浏览器的地址改为http://www.baidu.com,我们就可以通过BOM中提供的location对象的href属性来完成,代码如下:location.href='http://www.baidu.com'

BOM中提供了如下5个对象:

对象名称描述
Window浏览器窗口对象
Navigator浏览器对象
Screen屏幕对象
History历史记录对象
Locationd地址栏对象

上述5个对象与浏览器各组成对应的关系如下图所示:

image-20210815194911914.png 对于上述5个对象,我们重点学习的是Window对象、Location对象这2个。

1.5.2.1 Window对象

window对象指的是浏览器窗口对象,是JavaScript的全部对象,所以对于window对象,我们可以直接使用,并且对于window对象的方法和属性,我们可以省略window.例如:我们之前学习的alert()函数其实是属于window对象的,其完整的代码如下:

window.alert('hello');

其可以省略window. 所以可以简写成

alert('hello')

所以对于window对象的属性和方法,我们都是采用简写的方式。window提供了很多属性和方法,下表列出了常用属性和方法

window对象提供了获取其他BOM对象的属性:

属性描述
history用于获取history对象
location用于获取location对象
Navigator用于获取Navigator对象
Screen用于获取Screen对象

也就是说我们要使用location对象,只需要通过代码window.location或者简写location即可使用

window也提供了一些常用的函数,如下表格所示:

函数描述
alert()显示带有一段消息和一个确认按钮的警告框。
comfirm()显示带有一段消息以及确认按钮和取消按钮的对话框。
setInterval()按照指定的周期(以毫秒计)来调用函数或计算表达式。
setTimeout()在指定的毫秒数后调用函数或计算表达式。

接下来,我们通过VS Code中创建名为05. JS-对象-BOM.html文件来编写代码来演示上述函数:

  • alert()函数:弹出警告框,函数的内容就是警告框的内容

    <script>
        //window对象是全局对象,window对象的属性和方法在调用时可以省略window.
        window.alert("Hello BOM");
        alert("Hello BOM Window");
    </script>
    

    浏览器打开,依次弹框,此处只截图一张

1668794735581.png

  • confirm()函数:弹出确认框,并且提供用户2个按钮,分别是确认和取消。

    添加如下代码:

    confirm("您确认删除该记录吗?");
    

    浏览器打开效果如图所示:

1668794898891.png 但是我们怎么知道用户点击了确认还是取消呢?所以这个函数有一个返回值,当用户点击确认时,返回true,点击取消时,返回false。我们根据返回值来决定是否执行后续操作。修改代码如下:再次运行,可以查看返回值true或者false

var flag = confirm("您确认删除该记录吗?");
alert(flag);
  • setInterval(fn,毫秒值):定时器,用于周期性的执行某个功能,并且是循环执行。该函数需要传递2个参数:

    fn:函数,需要周期性执行的功能代码

    毫秒值:间隔时间

    注释掉之前的代码,添加代码如下:

    //定时器 - setInterval -- 周期性的执行某一个函数
    var i = 0;
    setInterval(function(){
         i++;
         console.log("定时器执行了"+i+"次");
    },2000);
    

    刷新页面,浏览器每个一段时间都会在控制台输出,结果如下:

1668795435780.png

  • setTimeout(fn,毫秒值) :定时器,只会在一段时间后执行一次功能。参数和上述setInterval一致

    注释掉之前的代码,添加代码如下:

    //定时器 - setTimeout -- 延迟指定时间执行一次 
    setTimeout(function(){
    	alert("JS");
    },3000);
    

    浏览器打开,3s后弹框,关闭弹框,发现再也不会弹框了。

1.5.2.2 Location对象

location是指代浏览器的地址栏对象,对于这个对象,我们常用的是href属性,用于获取或者设置浏览器的地址信息,添加如下代码:

//获取浏览器地址栏信息
alert(location.href);
//设置浏览器地址栏信息
location.href = "https://www.itcast.cn";

浏览器效果如下:首先弹框展示浏览器地址栏信息,

1668796236628.png 然后点击确定后,因为我们设置了地址栏信息,所以浏览器跳转到传智首页

完整代码如下:

<!DOCTYPE html>
<html lang="en">
<head>
    <meta charset="UTF-8">
    <meta http-equiv="X-UA-Compatible" content="IE=edge">
    <meta name="viewport" content="width=device-width, initial-scale=1.0">
    <title>JS-对象-BOM</title>
</head>
<body>
    
</body>
<script>
    //获取
    // window.alert("Hello BOM");
    // alert("Hello BOM Window");

    //方法
    //confirm - 对话框 -- 确认: true , 取消: false
    // var flag = confirm("您确认删除该记录吗?");
    // alert(flag);

    //定时器 - setInterval -- 周期性的执行某一个函数
    // var i = 0;
    // setInterval(function(){
    //     i++;
    //     console.log("定时器执行了"+i+"次");
    // },2000);

    //定时器 - setTimeout -- 延迟指定时间执行一次 
    // setTimeout(function(){
    //     alert("JS");
    // },3000);
    
    //location
    alert(location.href);

    location.href = "https://www.itcast.cn";

</script>
</html>

1.5.3 DOM对象

1.5.3.1 DOM介绍

DOM:Document Object Model 文档对象模型。也就是 JavaScript 将 HTML 文档的各个组成部分封装为对象。

DOM 其实我们并不陌生,之前在学习 XML 就接触过,只不过 XML 文档中的标签需要我们写代码解析,而 HTML 文档是浏览器解析。封装的对象分为

  • Document:整个文档对象
  • Element:元素对象
  • Attribute:属性对象
  • Text:文本对象
  • Comment:注释对象

如下图,左边是 HTML 文档内容,右边是 DOM 树

1668796698067.png 那么我们学习DOM技术有什么用呢?主要作用如下:

  • 改变 HTML 元素的内容
  • 改变 HTML 元素的样式(CSS)
  • 对 HTML DOM 事件作出反应
  • 添加和删除 HTML 元素

总而达到动态改变页面效果目的,具体我们可以查看代码中提供的06. JS-对象-DOM-演示.html来体会DOM的效果。

1.5.3.2 获取DOM对象

我们知道DOM的作用是通过修改HTML元素的内容和样式等来实现页面的各种动态效果,但是我们要操作DOM对象的前提是先获取元素对象,然后才能操作。所以学习DOM,主要的核心就是学习如下2点:

  • 如何获取DOM中的元素对象(Element对象 ,也就是标签)
  • 如何操作Element对象的属性,也就是标签的属性。

接下来我们先来学习如何获取DOM中的元素对象。

HTML中的Element对象可以通过Document对象获取,而Document对象是通过window对象获取的。document对象提供的用于获取Element元素对象的api如下表所示:

函数描述
document.getElementById()根据id属性值获取,返回单个Element对象
document.getElementsByTagName()根据标签名称获取,返回Element对象数组
document.getElementsByName()根据name属性值获取,返回Element对象数组
document.getElementsByClassName()根据class属性值获取,返回Element对象数组

接下来我们通过VS Code中创建名为07. JS-对象-DOM-获取元素.html的文件来演示上述api,首先在准备如下页面代码:

<!DOCTYPE html>
<html lang="en">
<head>
    <meta charset="UTF-8">
    <meta http-equiv="X-UA-Compatible" content="IE=edge">
    <meta name="viewport" content="width=device-width, initial-scale=1.0">
    <title>JS-对象-DOM</title>
</head>

<body>
    <img id="h1" src="img/off.gif">  <br><br>

    <div class="cls">传智教育</div>   <br>
    <div class="cls">黑马程序员</div>  <br>

    <input type="checkbox" name="hobby"> 电影
    <input type="checkbox" name="hobby"> 旅游
    <input type="checkbox" name="hobby"> 游戏
</body>

</html>
  • document.getElementById(): 根据标签的id属性获取标签对象,id是唯一的,所以获取到是单个标签对象。

    添加如下代码:

    <script>
    //1. 获取Element元素
    
    //1.1 获取元素-根据ID获取
     var img = document.getElementById('h1');
     alert(img);
    </script>
    

    浏览器打开,效果如图所示:从弹出的结果能够看出,这是一个图片标签对象

1668798266255.png

  • document.getElementsByTagName() : 根据标签的名字获取标签对象,同名的标签有很多,所以返回值是数组。

    添加如下代码:

    //1.2 获取元素-根据标签获取 - div
    var divs = document.getElementsByTagName('div');
    for (let i = 0; i < divs.length; i++) {
         alert(divs[i]);
    }
    

    浏览器输出2次如下所示的弹框

1668799227223.png

  • document.getElementsByName() :根据标签的name的属性值获取标签对象,name属性值可以重复,所以返回值是一个数组。

    添加如下代码:

    //1.3 获取元素-根据name属性获取
    var ins = document.getElementsByName('hobby');
    for (let i = 0; i < ins.length; i++) {
        alert(ins[i]);
    }
    

    浏览器会有3次如下图所示的弹框:

1668799393592.png

  • document.getElementsByClassName() : 根据标签的class属性值获取标签对象,class属性值也可以重复,返回值是数组。

    添加如下图所示的代码:

    //1.4 获取元素-根据class属性获取
    var divs = document.getElementsByClassName('cls');
    for (let i = 0; i < divs.length; i++) {
         alert(divs[i]);
    }
    

    浏览器会弹框2次,都是div标签对象

1668799564602.png

  • 操作属性

    那么获取到标签了,我们如何操作标签的属性呢?通过查询文档资料,如下图所示:

1668800047162.png 得出我们可以通过div标签对象的innerHTML属性来修改标签的内容。此时我们想把页面中的传智教育替换成传智教育666,所以要获取2个div中的第一个,所以可以通过下标0获取数组中的第一个div,注释之前的代码,编写如下代码:

var divs = document.getElementsByClassName('cls');
var div1 = divs[0];

div1.innerHTML = "传智教育666";

浏览器刷新页面,展示效果如下图所示:

1668800387791.png

发现页面内容变成了传智教育666

完整代码如下:

<!DOCTYPE html>
<html lang="en">
<head>
    <meta charset="UTF-8">
    <meta http-equiv="X-UA-Compatible" content="IE=edge">
    <meta name="viewport" content="width=device-width, initial-scale=1.0">
    <title>JS-对象-DOM</title>
</head>

<body>
    <img id="h1" src="img/off.gif">  <br><br>

    <div class="cls">传智教育</div>   <br>
    <div class="cls">黑马程序员</div>  <br>

    <input type="checkbox" name="hobby"> 电影
    <input type="checkbox" name="hobby"> 旅游
    <input type="checkbox" name="hobby"> 游戏
</body>

<script>
    //1. 获取Element元素

    //1.1 获取元素-根据ID获取
    // var img = document.getElementById('h1');
    // alert(img);

    //1.2 获取元素-根据标签获取 - div
    // var divs = document.getElementsByTagName('div');
    // for (let i = 0; i < divs.length; i++) {
    //     alert(divs[i]);
    // }


    //1.3 获取元素-根据name属性获取
    // var ins = document.getElementsByName('hobby');
    // for (let i = 0; i < ins.length; i++) {
    //     alert(ins[i]);
    // }


    //1.4 获取元素-根据class属性获取
    // var divs = document.getElementsByClassName('cls');
    // for (let i = 0; i < divs.length; i++) {
    //     alert(divs[i]);
    // }



    //2. 查询参考手册, 属性、方法
    var divs = document.getElementsByClassName('cls');
    var div1 = divs[0];
    
    div1.innerHTML = "传智教育666";

</script>
</html>

1.5.4 案例

1.5.4.1 需求说明

鲁迅说的好,光说不练假把式,光练不说傻把式。所以接下来我们需要通过案例来加强对于上述DOM知识的掌握。需求如下3个:

  • 点亮灯泡
  • 将所有的div标签的标签体内容后面加上:very good
  • 使所有的复选框呈现被选中的状态

效果如下所示:

1668800646200.png

1.5.4.2 资料准备

在JS目录下,也就是用于存放html文件的同级创建img文件下,然后将资料/图片素材中提供的2张图片拷贝到img文件夹中,最终整体结果如下图所示:

1668801302139.png

在VS Code中创建名为08. JS-对象-DOM-案例.html的文件,然后准备如下代码:

<!DOCTYPE html>
<html lang="en">
<head>
    <meta charset="UTF-8">
    <meta http-equiv="X-UA-Compatible" content="IE=edge">
    <meta name="viewport" content="width=device-width, initial-scale=1.0">
    <title>JS-对象-DOM-案例</title>
</head>

<body>
    <img id="h1" src="img/off.gif">  <br><br>

    <div class="cls">传智教育</div>   <br>
    <div class="cls">黑马程序员</div>  <br>

    <input type="checkbox" name="hobby"> 电影
    <input type="checkbox" name="hobby"> 旅游
    <input type="checkbox" name="hobby"> 游戏
</body>

<script>
  
</script>
</html>

浏览器打开此时效果如图所示:

1668800839720.png

1.5.4.3 需求1
  • 需求

    点亮灯泡

  • 分析

    此时我们需要把灯泡点亮,其实就是换一张图片。那么我们需要切换图片,就需要操作图片的src属性。要操作图片的src属性,就需要先来获取img标签对象。

  • 步骤

    • 首先获取img标签对象
    • 然后修改img标签对象的src属性值,进行图片的切换
  • 代码实现

    //1. 点亮灯泡 : src 属性值
    //首先获取img标签对象
    var img = document.getElementById('h1');
    //然后修改img标签对象的src属性值,进行图片的切换
    img.src = "img/on.gif";
    

浏览器打开,效果如图所示:

1668801541168.png

1.5.4.4 需求2
  • 需求

    将所有的div标签的标签体内容后面加上:very good

    并且very good是红色字体

  • 分析

    我们需要在原有内容后面追加红色的very good.所以我们首先需要获取原有内容,然后再进行内容的追加。但是如何保证very good是红色的呢?所以我们可以通过之前html中学过的<font>标签和属性来完整。如何进行内容的替换呢?之前我们学习过innerHTML属性。需要替换2个div的内容,所以我们需要获取2个div,并且遍历进行替换。

  • 步骤

    • 通过标签的名字div获取所有的div标签
    • 遍历所有的div标签
    • 获取div标签的原有内容,然后追加<font color='red'>very good</font>,并且替原内容
  • 代码实现

    //2. 将所有div标签的内容后面加上: very good (红色字体) -- <font color='red'></font>
    var divs = document.getElementsByTagName('div');
    for (let i = 0; i < divs.length; i++) {
        const div = divs[i];
        div.innerHTML += "<font color='red'>very good</font>"; 
    }
    

浏览器打开效果如图所示:

1668801991368.png

1.5.4.5 需求3
  • 需求

    使所有的复选框呈现被选中的状态

  • 分析

    要让复选框处于选中状态,那么什么属性或者方法可以使复选框选中?可以查询资料得出checkbox标签对象的checked属性设置为true,可以改变checkbox为选中状态。那么需要设置所有的checkbox,那么我们需要获取所有的checkbox并且遍历

  • 步骤

    • 可以通过name属性值获取所有的checkbox标签
    • 遍历所有的checkbox标签,
    • 设置每个checkbox标签的
  • 代码实现

    // //3. 使所有的复选框呈现选中状态
    var ins = document.getElementsByName('hobby');
    for (let i = 0; i < ins.length; i++) {
    const check = ins[i];
    check.checked = true;//选中
    }
    

浏览器刷新,效果如图所示:

1668802645347.png

1.5.4.6 完整代码
<!DOCTYPE html>
<html lang="en">
<head>
    <meta charset="UTF-8">
    <meta http-equiv="X-UA-Compatible" content="IE=edge">
    <meta name="viewport" content="width=device-width, initial-scale=1.0">
    <title>JS-对象-DOM-案例</title>
</head>

<body>
    <img id="h1" src="img/off.gif">  <br><br>

    <div class="cls">传智教育</div>   <br>
    <div class="cls">黑马程序员</div>  <br>

    <input type="checkbox" name="hobby"> 电影
    <input type="checkbox" name="hobby"> 旅游
    <input type="checkbox" name="hobby"> 游戏
</body>

<script>
    //1. 点亮灯泡 : src 属性值
    var img = document.getElementById('h1');
    img.src = "img/on.gif";


    //2. 将所有div标签的内容后面加上: very good (红色字体) -- <font color='red'></font>
    var divs = document.getElementsByTagName('div');
    for (let i = 0; i < divs.length; i++) {
        const div = divs[i];
        div.innerHTML += "<font color='red'>very good</font>"; 
    }


    // //3. 使所有的复选框呈现选中状态
    var ins = document.getElementsByName('hobby');
    for (let i = 0; i < ins.length; i++) {
        const check = ins[i];
        check.checked = true;//选中
    }

</script>
</html>

1.6 JavaScript事件

1.6.1 事件介绍

如下图所示的百度注册页面,当我们用户输入完内容,百度可以自动的提示我们用户名已经存在还是可以使用。那么百度是怎么知道我们用户名输入完了呢?这就需要用到JavaScript中的事件了。

1668802830796.png 什么是事件呢?HTML事件是发生在HTML元素上的 “事情”,例如:

  • 按钮被点击
  • 鼠标移到元素上
  • 输入框失去焦点
  • ........

而我们可以给这些事件绑定函数,当事件触发时,可以自动的完成对应的功能。这就是事件监听。例如:对于我们所说的百度注册页面,我们给用户名输入框的失去焦点事件绑定函数,当我们用户输入完内容,在标签外点击了鼠标,对于用户名输入框来说,失去焦点,然后执行绑定的函数,函数进行用户名内容的校验等操作。JavaScript事件是js非常重要的一部分,接下来我们进行事件的学习。那么我们对于JavaScript事件需要学习哪些内容呢?我们得知道有哪些常用事件,然后我们得学会如何给事件绑定函数。所以主要围绕2点来学习:

  • 事件绑定
  • 常用事件

1.6.2 事件绑定

JavaScript对于事件的绑定提供了2种方式:

  • 方式1:通过html标签中的事件属性进行绑定

    例如一个按钮,我们对于按钮可以绑定单机事件,可以借助标签的onclick属性,属性值指向一个函数。

    在VS Code中创建名为09. JS-事件-事件绑定.html,添加如下代码:

    <input type="button" id="btn1" value="事件绑定1" onclick="on()">
    

    很明显没有on函数,所以我们需要创建该函数,代码如下:

    <script>
        function on(){
            alert("按钮1被点击了...");
        }
    </script>
    

    浏览器打开,然后点击按钮,弹框如下:

1668804375833.png

  • 方式2:通过DOM中Element元素的事件属性进行绑定

    依据我们学习过得DOM的知识点,我们知道html中的标签被加载成element对象,所以我们也可以通过element对象的属性来操作标签的属性。此时我们再次添加一个按钮,代码如下:

    <input type="button" id="btn2" value="事件绑定2">
    

    我们可以先通过id属性获取按钮对象,然后操作对象的onclick属性来绑定事件,代码如下:

    document.getElementById('btn2').onclick = function(){
        alert("按钮2被点击了...");
    }
    

    浏览器刷新页面,点击第二个按钮,弹框如下:

1668804696373.png

需要注意的是:事件绑定的函数,只有在事件被触发时,函数才会被调用。

整体代码如下:

<!DOCTYPE html>
<html lang="en">
<head>
    <meta charset="UTF-8">
    <meta http-equiv="X-UA-Compatible" content="IE=edge">
    <meta name="viewport" content="width=device-width, initial-scale=1.0">
    <title>JS-事件-事件绑定</title>
</head>

<body>
    <input type="button" id="btn1" value="事件绑定1" onclick="on()">
    <input type="button" id="btn2" value="事件绑定2">
</body>

<script>
    function on(){
        alert("按钮1被点击了...");
    }

    document.getElementById('btn2').onclick = function(){
        alert("按钮2被点击了...");
    }

</script>
</html>

1.6.3 常见事件

上面案例中使用到了 onclick 事件属性,那都有哪些事件属性供我们使用呢?下面就给大家列举一些比较常用的事件属性

事件属性名说明
onclick鼠标单击事件
onblur元素失去焦点
onfocus元素获得焦点
onload某个页面或图像被完成加载
onsubmit当表单提交时触发该事件
onmouseover鼠标被移到某元素之上
onmouseout鼠标从某元素移开

在代码中提供了10. JS-事件-常见事件.html的文件,我们可以通过浏览器打开来观察几个常用事件的具体效果:

  • onfocus:获取焦点事件,鼠标点击输入框,输入框中光标一闪一闪的,就是输入框获取焦点了

1668805346551.png

  • onblur:失去焦点事件,前提是输入框获取焦点的状态下,在输入框之外的地方点击,光标从输入框中消失了,这就是失去焦点。

1668805498416.png 其他事件的效果,同学们可以通过提供好的代码去演示,亲身体会事件在什么时候触发。

1.6.4 案例

1.6.4.1 需求说明

接下来我们通过案例来加强所学js知识点的掌握。

需求如下3个:

  1. 点击 “点亮”按钮 点亮灯泡,点击“熄灭”按钮 熄灭灯泡
  2. 输入框鼠标聚焦后,展示小写;鼠标离焦后,展示大写。
  3. 点击 “全选”按钮使所有的复选框呈现被选中的状态,点击 “反选”按钮使所有的复选框呈现取消勾选的状态。

效果如图所示:

1668806049390.png

1.6.4.2 资料准备

在VS Code中创建名为11. JS-事件-案例.html的文件,提前准备如下代码:

<!DOCTYPE html>
<html lang="en">
<head>
    <meta charset="UTF-8">
    <meta http-equiv="X-UA-Compatible" content="IE=edge">
    <meta name="viewport" content="width=device-width, initial-scale=1.0">
    <title>JS-事件-案例</title>
</head>
<body>

    <img id="light" src="img/off.gif"> <br>

    <input type="button" value="点亮" > 
    <input type="button"  value="熄灭" >

    <br> <br>

    <input type="text" id="name" value="ITCAST" >
    <br> <br>

    <input type="checkbox" name="hobby"> 电影
    <input type="checkbox" name="hobby"> 旅游
    <input type="checkbox" name="hobby"> 游戏
    <br>

    <input type="button" value="全选" > 
    <input type="button" value="反选" >

</body>

</html>

浏览器打开如图所示:

1668806362090.png

1.6.4.3 需求1
  • 需求:

    点击 “点亮”按钮 点亮灯泡,点击“熄灭”按钮 熄灭灯泡

  • 分析:

    点击按钮的时候触发,所以我们需要绑定单击事件。不管是点亮还是熄灭,都是图片的变化,所以我们需要修改图片。但是修改图片我们还需要先获取标签图片标签对象。

  • 步骤:

    • 首先给点亮按钮和熄灭按钮都绑定单击事件。分别绑定函数on()和off()
    • 然后在js中定义on()和off()函数
    • on()函数中,通过id获取img标签对象,然后通过img标签对象的src属性切换点亮的图片
    • off()函数中,通过id获取img标签对象,然后通过img标签对象的src属性切换熄灭的图片
  • 代码实现:

    事件绑定

    <input type="button" value="点亮" onclick="on()"> 
    <input type="button"  value="熄灭" onclick="off()">
    

    on()和off()函数

    //1. 点击 "点亮" 按钮, 点亮灯泡; 点击 "熄灭" 按钮, 熄灭灯泡; -- onclick
    function on(){
        //a. 获取img元素对象
        var img = document.getElementById("light");
        //b. 设置src属性
        img.src = "img/on.gif";
    }
    
    function off(){
        //a. 获取img元素对象
        var img = document.getElementById("light");
        //b. 设置src属性
        img.src = "img/off.gif";
    }
    
1.6.4.4 需求2
  • 需求:

    输入框鼠标聚焦后,展示小写;鼠标离焦后,展示大写。

  • 分析:

    聚焦和失焦的时候完成功能,所以我们需要给input标签绑定onfocus和onblur事件;我们要切换大小写,那么我们可定要获取原本输入框的内容,通过查询资料,需要使用input标签对象的value属性,然后进行大小写切换;切换完成我们需要重新填入,所以还是通过value属性来设置input标签输入框的内容

  • 步骤:

    • 给input标签的onfocus和onblur事件分别绑定lower()和upper()函数
    • 然后在js中定义lower()和upper()函数
    • 对于lower()函数,先通过id获取输入框对象,然后通过输入框的value属性来设置内容,内容的话可以通过字符串的toLowerCase()函数来进行小写转换
    • 对于upper()函数,先通过id获取输入框对象,然后通过输入框的value属性来设置内容,内容的话可以通过字符串的toupperCase()函数来进行大写转换
  • 代码实现:、

    事件绑定:

    <input type="text" id="name" value="ITCAST" onfocus="lower()" onblur="upper()">
    

    lower()和upper()函数

    //2. 输入框聚焦后, 展示小写; 输入框离焦后, 展示大写; -- onfocus , onblur
    function lower(){//小写
        //a. 获取输入框元素对象
        var input = document.getElementById("name");
    
        //b. 将值转为小写
        input.value = input.value.toLowerCase();
    }
    
    function upper(){//大写
        //a. 获取输入框元素对象
        var input = document.getElementById("name");
    
        //b. 将值转为大写
        input.value = input.value.toUpperCase();
    }
    
1.6.4.5 需求3
  • 需求:

    点击 “全选”按钮使所有的复选框呈现被选中的状态,点击 “反选”按钮使所有的复选框呈现取消勾选的状态。

  • 分析:

    点击按钮完成功能,所以我们需要给2个按钮绑定单击事件;我们需要设置所有复选框的状态,通过我们之前的案例,我们知道,我们需要获取所有的复选框,然后遍历,可以通过设置checked属性为true,来设置复选框为选中;那么反之,设置checked属性为false,来设置复选框为未选中。

  • 步骤:

    • 给全选和反选按钮绑定单击事件,分别绑定函数checkAll()和reverse()
    • 在js中定义checkAll()和reverse()函数
    • 对于checkAll()函数,首先通过name属性值为hobby来获取所有的复选框,然后遍历复选框,设置每个复选框的checked属性为true即可
    • 对于reverse()函数,首先通过name属性值为hobby来获取所有的复选框,然后遍历复选框,设置每个复选框的checked属性为false即可
  • 代码实现:

    事件绑定:

    <input type="button" value="全选" onclick="checkAll()"> 
    <input type="button" value="反选" onclick="reverse()">
    

    checkAll()和reverse()函数

     //3. 点击 "全选" 按钮使所有的复选框呈现选中状态 ; 点击 "反选" 按钮使所有的复选框呈现取消勾选的状态 ; 
    function checkAll(){
        //a. 获取所有复选框元素对象
        var hobbys = document.getElementsByName("hobby");
    
        //b. 设置选中状态
        for (let i = 0; i < hobbys.length; i++) {
            const element = hobbys[i];
            element.checked = true;
        }
    
    }
        
    function reverse(){
        //a. 获取所有复选框元素对象
        var hobbys = document.getElementsByName("hobby");
    
        //b. 设置未选中状态
        for (let i = 0; i < hobbys.length; i++) {
            const element = hobbys[i];
            element.checked = false;
        }
    }
    
1.6.4.6 完整代码
<!DOCTYPE html>
<html lang="en">
<head>
    <meta charset="UTF-8">
    <meta http-equiv="X-UA-Compatible" content="IE=edge">
    <meta name="viewport" content="width=device-width, initial-scale=1.0">
    <title>JS-事件-案例</title>
</head>
<body>

    <img id="light" src="img/off.gif"> <br>

    <input type="button" value="点亮" onclick="on()"> 
    <input type="button"  value="熄灭" onclick="off()">
    
    <br> <br>
    <input type="text" id="name" value="ITCAST" onfocus="lower()" onblur="upper()">
    <br> <br>

    <input type="checkbox" name="hobby"> 电影
    <input type="checkbox" name="hobby"> 旅游
    <input type="checkbox" name="hobby"> 游戏
    <br>
    <input type="button" value="全选" onclick="checkAll()"> 
    <input type="button" value="反选" onclick="reverse()">
</body>
<script>
    //1. 点击 "点亮" 按钮, 点亮灯泡; 点击 "熄灭" 按钮, 熄灭灯泡; -- onclick
    function on(){
        //a. 获取img元素对象
        var img = document.getElementById("light");

        //b. 设置src属性
        img.src = "img/on.gif";
    }

    function off(){
        //a. 获取img元素对象
        var img = document.getElementById("light");

        //b. 设置src属性
        img.src = "img/off.gif";
    }

    //2. 输入框聚焦后, 展示小写; 输入框离焦后, 展示大写; -- onfocus , onblur
    function lower(){//小写
        //a. 获取输入框元素对象
        var input = document.getElementById("name");

        //b. 将值转为小写
        input.value = input.value.toLowerCase();
    }

    function upper(){//大写
        //a. 获取输入框元素对象
        var input = document.getElementById("name");

        //b. 将值转为大写
        input.value = input.value.toUpperCase();
    }

    //3. 点击 "全选" 按钮使所有的复选框呈现选中状态 ; 点击 "反选" 按钮使所有的复选框呈现取消勾选的状态 ; -- onclick
    function checkAll(){
        //a. 获取所有复选框元素对象
        var hobbys = document.getElementsByName("hobby");

        //b. 设置选中状态
        for (let i = 0; i < hobbys.length; i++) {
            const element = hobbys[i];
            element.checked = true;
        }
    }
    
    function reverse(){
        //a. 获取所有复选框元素对象
        var hobbys = document.getElementsByName("hobby");

        //b. 设置未选中状态
        for (let i = 0; i < hobbys.length; i++) {
            const element = hobbys[i];
            element.checked = false;
        }
    }

</script>
</html>

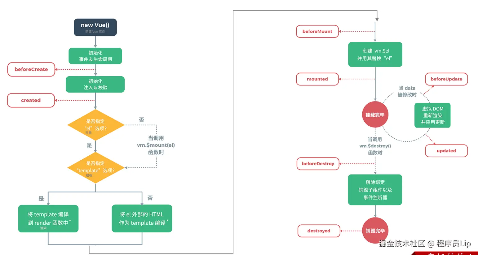
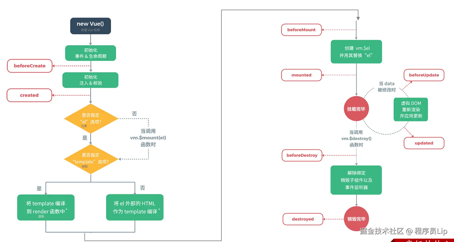
2 Vue

2.1 Vue概述

通过我们学习的html+css+js已经能够开发美观的页面了,但是开发的效率还有待提高,那么如何提高呢?我们先来分析下页面的组成。一个完整的html页面包括了视图和数据,数据是通过请求 从后台获取的,那么意味着我们需要将后台获取到的数据呈现到页面上,很明显, 这就需要我们使用DOM操作。正因为这种开发流程,所以我们引入了一种叫做MVVM(Model-View-ViewModel)的前端开发思想,即让我们开发者更加关注数据,而非数据绑定到视图这种机械化的操作。那么具体什么是MVVM思想呢?

MVVM:其实是Model-View-ViewModel的缩写,有3个单词,具体释义如下:

  • Model: 数据模型,特指前端中通过请求从后台获取的数据
  • View: 视图,用于展示数据的页面,可以理解成我们的html+css搭建的页面,但是没有数据
  • ViewModel: 数据绑定到视图,负责将数据(Model)通过JavaScript的DOM技术,将数据展示到视图(View)上

如图所示就是MVVM开发思想的含义:

1668857055058.png 基于上述的MVVM思想,其中的Model我们可以通过Ajax来发起请求从后台获取;对于View部分,我们将来会学习一款ElementUI框架来替代HTML+CSS来更加方便的搭建View;而今天我们要学习的就是侧重于ViewModel部分开发的vue前端框架,用来替代JavaScript的DOM操作,让数据展示到视图的代码开发变得更加的简单。可以简单到什么程度呢?可以参考下图对比:

1668858213508.png 在更加复杂的dom操作中,vue只会变得更加的简单!在上述的代码中,我们看不到之前的DOM操作,因为vue全部帮我们封装好了。

接下来我们来介绍一下vue。

Vue.js(读音 /vjuː/, 类似于 view) 是一套构建用户界面的 渐进式框架。与其他重量级框架不同的是,Vue 采用自底向上增量开发的设计。Vue 的核心库只关注视图层,并且非常容易学习,非常容易与其它库或已有项目整合。Vue.js 的目标是通过尽可能简单的 API 实现响应的数据绑定组合的视图组件

框架即是一个半成品软件,是一套可重用的、通用的、软件基础代码模型。基于框架进行开发,更加快捷、更加高效。

2.2 快速入门

接下来我们通过一个vue的快速入门案例,来体验一下vue。

第一步:在VS Code中创建名为12. Vue-快速入门.html的文件,并且在html文件同级创建js目录,将资料/vue.js文件目录下得vue.js拷贝到js目录,如下图所示:

1668858952627.png

第二步:然后编写<script>标签来引入vue.js文件,代码如下:

<script src="js/vue.js"></script>

第三步:在js代码区域定义vue对象,代码如下:

<script>
    //定义Vue对象
    new Vue({
        el: "#app", //vue接管区域
        data:{
            message: "Hello Vue"
        }
    })
</script>

在创建vue对象时,有几个常用的属性:

  • el: 用来指定哪儿些标签受 Vue 管理。 该属性取值 #app 中的 app 需要是受管理的标签的id属性值
  • data: 用来定义数据模型
  • methods: 用来定义函数。这个我们在后面就会用到

第四步:在html区域编写视图,其中{{}}是插值表达式,用来将vue对象中定义的model展示到页面上的

<body>
    <div id="app">
        <input type="text" v-model="message">
        {{message}}
    </div>
</body>

浏览器打开效果如图所示:

1668859214102.png

整体代码如下:

<!DOCTYPE html>
<html lang="en">
<head>
    <meta charset="UTF-8">
    <meta http-equiv="X-UA-Compatible" content="IE=edge">
    <meta name="viewport" content="width=device-width, initial-scale=1.0">
    <title>Vue-快速入门</title>
    <script src="js/vue.js"></script>
</head>
<body>

    <div id="app">
        <input type="text" v-model="message">
        {{message}}
    </div>

</body>
<script>
    //定义Vue对象
    new Vue({
        el: "#app", //vue接管区域
        data:{
            message: "Hello Vue"
        }
    })
</script>
</html>

2.3 Vue指令

在上述的快速入门中,我们发现了html中输入了一个没有学过的属性v-model,这个就是vue的指令

**指令:**HTML 标签上带有 v- 前缀的特殊属性,不同指令具有不同含义。例如:v-if,v-for…

在vue中,通过大量的指令来实现数据绑定到视图的,所以接下来我们需要学习vue的常用指令,如下表所示:

指令作用
v-bind为HTML标签绑定属性值,如设置 href , css样式等
v-model在表单元素上创建双向数据绑定
v-on为HTML标签绑定事件
v-if条件性的渲染某元素,判定为true时渲染,否则不渲染
v-else
v-else-if
v-show根据条件展示某元素,区别在于切换的是display属性的值
v-for列表渲染,遍历容器的元素或者对象的属性

2.3.1 v-bind和v-model

我们首先来学习v-bind指令和v-model指令。

指令作用
v-bind为HTML标签绑定属性值,如设置 href , css样式等
v-model在表单元素上创建双向数据绑定
  • v-bind: 为HTML标签绑定属性值,如设置 href , css样式等。当vue对象中的数据模型发生变化时,标签的属性值会随之发生变化。

    接下来我们通过代码来演示。

    首先我们在VS Code中创建名为13. Vue-指令-v-bind和v-model.html的文件,然后准备好如下代码:

    <!DOCTYPE html>
    <html lang="en">
    <head>
        <meta charset="UTF-8">
        <meta http-equiv="X-UA-Compatible" content="IE=edge">
        <meta name="viewport" content="width=device-width, initial-scale=1.0">
        <title>Vue-指令-v-bind</title>
        <script src="js/vue.js"></script>
    </head>
    <body>
        <div id="app">
    
            <a >链接1</a>
            <a >链接2</a>
    
            <input type="text" >
    
        </div>
    </body>
    <script>
        //定义Vue对象
        new Vue({
            el: "#app", //vue接管区域
            data:{
               url: "https://www.baidu.com"
            }
        })
    </script>
    </html>
    

    在上述的代码中,我们需要给<a>标签的href属性赋值,并且值应该来自于vue对象的数据模型中的url变量。所以编写如下代码:

    <a v-bind:href="url">链接1</a>
    

    在上述的代码中,v-bind指令是可以省略的,但是:不能省略,所以第二个超链接的代码编写如下:

    <a :href="url">链接2</a>
    

    浏览器打开,2个超链接都可以点击,然后跳转到百度去!效果如图所示:

1668860425429.png 注意:html属性前面有:表示采用的vue的属性绑定!

  • v-model: 在表单元素上创建双向数据绑定。什么是双向?

    • vue对象的data属性中的数据变化,视图展示会一起变化
    • 视图数据发生变化,vue对象的data属性中的数据也会随着变化。

    data属性中数据变化,我们知道可以通过赋值来改变,但是视图数据为什么会发生变化呢?只有表单项标签!所以双向绑定一定是使用在表单项标签上的。编写如下代码:

    <input type="text" v-model="url">
    

    打开浏览器,我们修改表单项标签,发现vue对象data中的数据也发生了变化,如下图所示:

1668861009068.png 通过上图我们发现,我们只是改变了表单数据,那么我们之前超链接的绑定的数据值也发生了变化,为什么?

就是因为我们双向绑定,在视图发生变化时,同时vue的data中的数据模型也会随着变化。那么这个在企业开发的应用场景是什么?

双向绑定的作用:可以获取表单的数据的值,然后提交给服务器

整体代码如下:

  <!DOCTYPE html>
    <html lang="en">
    <head>
        <meta charset="UTF-8">
        <meta http-equiv="X-UA-Compatible" content="IE=edge">
        <meta name="viewport" content="width=device-width, initial-scale=1.0">
        <title>Vue-指令-v-bind</title>
        <script src="js/vue.js"></script>
    </head>
    <body>
        <div id="app">

            <a v-bind:href="url">链接1</a>
            <a :href="url">链接2</a>

            <input type="text" v-model="url">

        </div>
    </body>
    <script>
        //定义Vue对象
        new Vue({
            el: "#app", //vue接管区域
            data:{
               url: "https://www.baidu.com"
            }
        })
    </script>
    </html>   

2.3.2 v-on

接下来我们学习一下v-on指令。

v-on: 用来给html标签绑定事件的。需要注意的是如下2点

  • v-on语法给标签的事件绑定的函数,必须是vue对象种声明的函数

  • v-on语法绑定事件时,事件名相比较js中的事件名,没有on

    例如:在js中,事件绑定demo函数

    <input onclick="demo()">
    

    vue中,事件绑定demo函数

    <input v-on:click="demo()">
    

接下来我们通过代码演示。

首先在VS Code中创建名为14. Vue-指令-v-on.html的文件,提前准备如下代码:

<!DOCTYPE html>
<html lang="en">
<head>
    <meta charset="UTF-8">
    <meta http-equiv="X-UA-Compatible" content="IE=edge">
    <meta name="viewport" content="width=device-width, initial-scale=1.0">
    <title>Vue-指令-v-on</title>
    <script src="js/vue.js"></script>
</head>
<body>
    <div id="app">

        <input type="button" value="点我一下">
        <input type="button" value="点我一下">

    </div>
</body>
<script>
    //定义Vue对象
    new Vue({
        el: "#app", //vue接管区域
        data:{
           
        },
        methods: {
           
        }
    })
</script>
</html>

然后我们需要在vue对象的methods属性中定义事件绑定时需要的handle()函数,代码如下:

 methods: {
        handle: function(){
           alert("你点我了一下...");
        }
}

然后我们给第一个按钮,通过v-on指令绑定单击事件,代码如下:

 <input type="button" value="点我一下" v-on:click="handle()">

同样,v-on也存在简写方式,即v-on: 可以替换成@,所以第二个按钮绑定单击事件的代码如下:

<input type="button" value="点我一下" @click="handle()">

完整代码如下:

<!DOCTYPE html>
<html lang="en">
<head>
    <meta charset="UTF-8">
    <meta http-equiv="X-UA-Compatible" content="IE=edge">
    <meta name="viewport" content="width=device-width, initial-scale=1.0">
    <title>Vue-指令-v-on</title>
    <script src="js/vue.js"></script>
</head>
<body>
    <div id="app">

        <input type="button" value="点我一下" v-on:click="handle()">

        <input type="button" value="点我一下" @click="handle()">

    </div>
</body>
<script>
    //定义Vue对象
    new Vue({
        el: "#app", //vue接管区域
        data:{
           
        },
        methods: {
            handle: function(){
                alert("你点我了一下...");
            }
        }
    })
</script>
</html>

2.3.3 v-if和v-show

指令描述
v-if条件性的渲染某元素,判定为true时渲染,否则不渲染
v-if-else
v-else
v-show根据条件展示某元素,区别在于切换的是display属性的值

我们直接通过代码来演示效果。在VS Code中创建名为15. Vue-指令-v-if和v-show.html的文件,提前准备好如下代码:

<!DOCTYPE html>
<html lang="en">
<head>
    <meta charset="UTF-8">
    <meta http-equiv="X-UA-Compatible" content="IE=edge">
    <meta name="viewport" content="width=device-width, initial-scale=1.0">
    <title>Vue-指令-v-if与v-show</title>
    <script src="js/vue.js"></script>
</head>
<body>
    <div id="app">
        
        年龄<input type="text" v-model="age">经判定,为:
        <span>年轻人(35及以下)</span>
        <span>中年人(35-60)</span>
        <span>老年人(60及以上)</span>

        <br><br>
    </div>
</body>
<script>
    //定义Vue对象
    new Vue({
        el: "#app", //vue接管区域
        data:{
           age: 20
        },
        methods: {
            
        }
    })
</script>
</html>

其中采用了双向绑定到age属性,意味着我们可以通过表单输入框来改变age的值。

需求是当我们改变年龄时,需要动态判断年龄的值,呈现对应的年龄的文字描述。年轻人,我们需要使用条件判断age<=35,中年人我们需要使用条件判断age>35 && age<60,其他情况是老年人。所以通过v-if指令编写如下代码:

年龄<input type="text" v-model="age">经判定,为:
<span v-if="age <= 35">年轻人(35及以下)</span>
<span v-else-if="age > 35 && age < 60">中年人(35-60)</span>
<span v-else>老年人(60及以上)</span>

浏览器打开测试效果如下图:

1668864281939.png

v-show和v-if的作用效果是一样的,只是原理不一样。复制上述html代码,修改v-if指令为v-show指令,代码如下:

年龄<input type="text" v-model="age">经判定,为:
<span v-show="age <= 35">年轻人(35及以下)</span>
<span v-show="age > 35 && age < 60">中年人(35-60)</span>
<span v-show="age >= 60">老年人(60及以上)</span>

打开浏览器,展示效果如下所示:

1668864558419.png

可以发现,浏览器呈现的效果是一样的,但是浏览器中html源码不一样。v-if指令,不满足条件的标签代码直接没了,而v-show指令中,不满足条件的代码依然存在,只是添加了css样式来控制标签不去显示。

完整代码如下:

<!DOCTYPE html>
<html lang="en">
<head>
    <meta charset="UTF-8">
    <meta http-equiv="X-UA-Compatible" content="IE=edge">
    <meta name="viewport" content="width=device-width, initial-scale=1.0">
    <title>Vue-指令-v-if与v-show</title>
    <script src="js/vue.js"></script>
</head>
<body>
    <div id="app">
        
        年龄<input type="text" v-model="age">经判定,为:
        <span v-if="age <= 35">年轻人(35及以下)</span>
        <span v-else-if="age > 35 && age < 60">中年人(35-60)</span>
        <span v-else>老年人(60及以上)</span>

        <br><br>

        年龄<input type="text" v-model="age">经判定,为:
        <span v-show="age <= 35">年轻人(35及以下)</span>
        <span v-show="age > 35 && age < 60">中年人(35-60)</span>
        <span v-show="age >= 60">老年人(60及以上)</span>

    </div>
</body>
<script>
    //定义Vue对象
    new Vue({
        el: "#app", //vue接管区域
        data:{
           age: 20
        },
        methods: {
            
        }
    })
</script>
</html>

2.3.4 v-for

v-for: 从名字我们就能看出,这个指令是用来遍历的。其语法格式如下:

<标签 v-for="变量名 in 集合模型数据">
    {{变量名}}
</标签>

需要注意的是:需要循环那个标签,v-for 指令就写在那个标签上。

有时我们遍历时需要使用索引,那么v-for指令遍历的语法格式如下:

<标签 v-for="(变量名,索引变量) in 集合模型数据">
    <!--索引变量是从0开始,所以要表示序号的话,需要手动的加1-->
   {{索引变量 + 1}} {{变量名}}
</标签>

接下来,我们再VS Code中创建名为16. Vue-指令-v-for.html的文件编写代码演示,提前准备如下代码:

<!DOCTYPE html>
<html lang="en">
<head>
    <meta charset="UTF-8">
    <meta http-equiv="X-UA-Compatible" content="IE=edge">
    <meta name="viewport" content="width=device-width, initial-scale=1.0">
    <title>Vue-指令-v-for</title>
    <script src="js/vue.js"></script>
</head>
<body>
    <div id="app">

    </div>
</body>
<script>
    //定义Vue对象
    new Vue({
        el: "#app", //vue接管区域
        data:{
           addrs:["北京", "上海", "西安", "成都", "深圳"]
        },
        methods: {
            
        }
    })
</script>
</html>

然后分别编写2种遍历语法,来遍历数组,展示数据,代码如下:

 <div id="app">
     <div v-for="addr in addrs">{{addr}}</div>
     <hr>
     <div v-for="(addr,index) in addrs">{{index + 1}} : {{addr}}</div>
</div>

浏览器打开,呈现如下效果:

1668866805981.png

2.3.5 案例

  • 需求:

1668868100828.png 如上图所示,我们提供好了数据模型,users是数组集合,提供了多个用户信息。然后我们需要将数据以表格的形式,展示到页面上,其中,性别需要转换成中文男女,等级需要将分数数值转换成对应的等级。

  • 分析:

    首先我们肯定需要遍历数组的,所以需要使用v-for标签;然后我们每一条数据对应一行,所以v-for需要添加在tr标签上;其次我们需要将编号,所以需要使用索引的遍历语法;然后我们要将数据展示到表格的单元格中,所以我们需要使用{{}}插值表达式;最后,我们需要转换内容,所以我们需要使用v-if指令,进行条件判断和内容的转换

  • 步骤:

    • 使用v-for的带索引方式添加到表格的<tr>标签上
    • 使用{{}}插值表达式展示内容到单元格
    • 使用索引+1来作为编号
    • 使用v-if来判断,改变性别和等级这2列的值
  • 代码实现:

    首先创建名为17. Vue-指令-案例.html的文件,提前准备如下代码:

    <!DOCTYPE html>
    <html lang="en">
    <head>
        <meta charset="UTF-8">
        <meta http-equiv="X-UA-Compatible" content="IE=edge">
        <meta name="viewport" content="width=device-width, initial-scale=1.0">
        <title>Vue-指令-案例</title>
        <script src="js/vue.js"></script>
    </head>
    <body>
        
        <div id="app">
            
            <table border="1" cellspacing="0" width="60%">
                <tr>
                    <th>编号</th>
                    <th>姓名</th>
                    <th>年龄</th>
                    <th>性别</th>
                    <th>成绩</th>
                    <th>等级</th>
                </tr>
            </table>
    
        </div>
    
    </body>
    
    <script>
        new Vue({
            el: "#app",
            data: {
                users: [{
                    name: "Tom",
                    age: 20,
                    gender: 1,
                    score: 78
                },{
                    name: "Rose",
                    age: 18,
                    gender: 2,
                    score: 86
                },{
                    name: "Jerry",
                    age: 26,
                    gender: 1,
                    score: 90
                },{
                    name: "Tony",
                    age: 30,
                    gender: 1,
                    score: 52
                }]
            },
            methods: {
                
            },
        })
    </script>
    </html>
    

    然后在<tr>上添加v-for进行遍历,以及通过插值表达式{{}}和v-if指令来填充内容和改变内容,其代码如下:

     <tr align="center" v-for="(user,index) in users">
         <td>{{index + 1}}</td>
         <td>{{user.name}}</td>
         <td>{{user.age}}</td>
         <td>
             <span v-if="user.gender == 1"></span>
             <span v-if="user.gender == 2"></span>
         </td>
         <td>{{user.score}}</td>
         <td>
             <span v-if="user.score >= 85">优秀</span>
             <span v-else-if="user.score >= 60">及格</span>
             <span style="color: red;" v-else>不及格</span>
         </td>
    </tr>
    

其完整代码如下:

<!DOCTYPE html>
<html lang="en">
<head>
    <meta charset="UTF-8">
    <meta http-equiv="X-UA-Compatible" content="IE=edge">
    <meta name="viewport" content="width=device-width, initial-scale=1.0">
    <title>Vue-指令-案例</title>
    <script src="js/vue.js"></script>
</head>
<body>
    
    <div id="app">
        
        <table border="1" cellspacing="0" width="60%">
            <tr>
                <th>编号</th>
                <th>姓名</th>
                <th>年龄</th>
                <th>性别</th>
                <th>成绩</th>
                <th>等级</th>
            </tr>

            <tr align="center" v-for="(user,index) in users">
                <td>{{index + 1}}</td>
                <td>{{user.name}}</td>
                <td>{{user.age}}</td>
                <td>
                    <span v-if="user.gender == 1"></span>
                    <span v-if="user.gender == 2"></span>
                </td>
                <td>{{user.score}}</td>
                <td>
                    <span v-if="user.score >= 85">优秀</span>
                    <span v-else-if="user.score >= 60">及格</span>
                    <span style="color: red;" v-else>不及格</span>
                </td>
            </tr>
        </table>

    </div>

</body>

<script>
    new Vue({
        el: "#app",
        data: {
            users: [{
                name: "Tom",
                age: 20,
                gender: 1,
                score: 78
            },{
                name: "Rose",
                age: 18,
                gender: 2,
                score: 86
            },{
                name: "Jerry",
                age: 26,
                gender: 1,
                score: 90
            },{
                name: "Tony",
                age: 30,
                gender: 1,
                score: 52
            }]
        },
        methods: {
            
        },
    })
</script>
</html>

2.4 生命周期

vue的生命周期:指的是vue对象从创建到销毁的过程。vue的生命周期包含8个阶段:每触发一个生命周期事件,会自动执行一个生命周期方法,这些生命周期方法也被称为钩子方法。其完整的生命周期如下图所示:

状态阶段周期
beforeCreate创建前
created创建后
beforeMount挂载前
mounted挂载完成
beforeUpdate更新前
updated更新后
beforeDestroy销毁前
destroyed销毁后

下图是 Vue 官网提供的从创建 Vue 到效果 Vue 对象的整个过程及各个阶段对应的钩子函数:

1668867134683.png 其中我们需要重点关注的是mounted其他的我们了解即可。

mounted:挂载完成,Vue初始化成功,HTML页面渲染成功。以后我们一般用于页面初始化自动的ajax请求后台数据

我们在VS Code中创建名为18. Vue-生命周期.html的文件编写代码来演示效果,提前准备如下代码:

<!DOCTYPE html>
<html lang="en">
<head>
    <meta charset="UTF-8">
    <meta http-equiv="X-UA-Compatible" content="IE=edge">
    <meta name="viewport" content="width=device-width, initial-scale=1.0">
    <title>Vue-指令-v-for</title>
    <script src="js/vue.js"></script>
</head>
<body>
    <div id="app">

    </div>
</body>
<script>
    //定义Vue对象
    new Vue({
        el: "#app", //vue接管区域
        data:{
           
        },
        methods: {
            
        }
    })
</script>
</html>

然后我们编写mounted声明周期的钩子函数,与methods同级,代码如下:

<script>
    //定义Vue对象
    new Vue({
        el: "#app", //vue接管区域
        data:{
           
        },
        methods: {
            
        },
        mounted () {
            alert("vue挂载完成,发送请求到服务端")
        }
    })
</script>

浏览器打开,运行结果如下:我们发现,自动打印了这句话,因为页面加载完成,vue对象创建并且完成了挂在,此时自动触发mounted所绑定的钩子函数,然后自动执行,弹框。

1668867458156.png