IoT平台权限管理:授权和访问控制系统设计

727 阅读6分钟

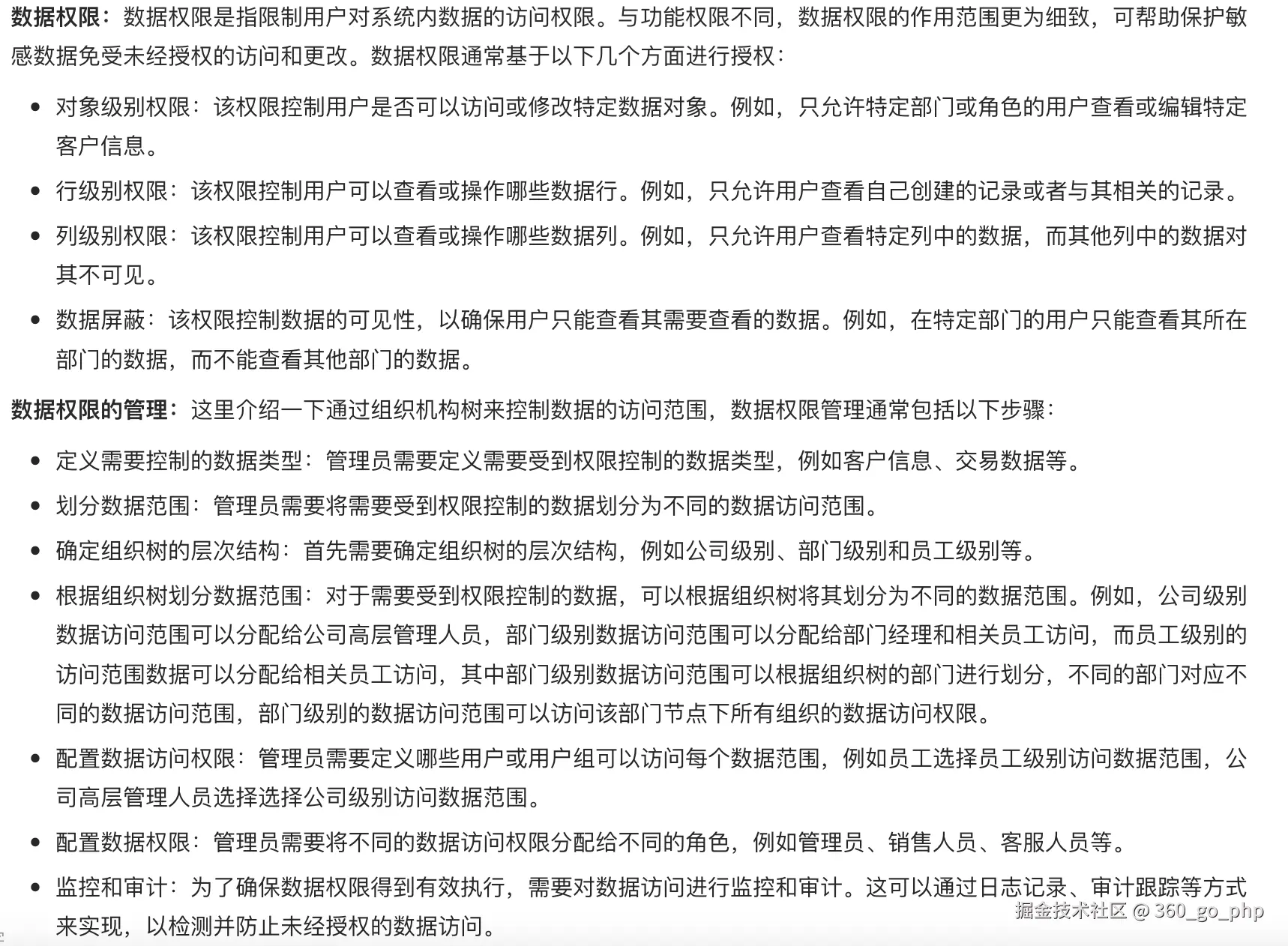
在设计 IoT(物联网)平台的权限管理和访问控制系统时,确保系统的安全性、可扩展性和灵活性是关键。该系统必须能够有效地控制用户和设备的访问权限,避免未经授权的操作,确保数据安全和隐私保护。以下是一个完整的权限管理和访问控制系统设计方案。

image.png

一、总体架构设计

  1. 用户身份管理

    • 用户注册与认证:平台支持用户注册、登录、认证流程,确保只有授权用户能够访问 IoT 平台。
    • 多因素认证(MFA):增强安全性,可以引入 MFA 来防止账户被盗用,如短信验证码、二维码扫描等。
    • 单点登录(SSO):在多个子系统或服务之间实现用户身份统一,方便用户进行无缝访问。
  2. 设备身份管理

    • 设备注册与认证:每个 IoT 设备都需要进行注册并与平台进行认证。设备的唯一标识符(如设备ID)和密钥(如证书、API Token)用于设备身份验证。
    • 设备生命周期管理:设备的注册、激活、更新、停用等各个阶段的权限都需要控制和管理。
  3. 权限和角色管理

    • 角色定义:通过角色来定义不同的权限集,每个角色可以拥有一组特定的权限。例如,管理员、用户、设备维护员等。
    • 角色到用户/设备的映射:通过角色为用户或设备分配权限,确保每个用户和设备只能执行其角色所允许的操作。

image.png 4. 权限控制

  • 基于角色的访问控制(RBAC):根据用户或设备的角色来控制访问权限。角色定义一组权限(如读、写、删除),用户或设备可以根据其角色被授予这些权限。
  • 基于属性的访问控制(ABAC):除了角色外,还可以基于用户或设备的属性(如地理位置、设备类型、时间等)来制定访问策略。
  • 细粒度权限控制:不仅仅控制用户/设备对资源的访问,还要对具体的操作进行控制(如查看、编辑、删除设备数据)。

image.png 5. 访问控制列表(ACL)

  • 每个资源(如设备、数据、API接口等)都有一个 ACL,用于指定哪些用户、角色或设备能够执行哪些操作。ACL 为权限管理提供细粒度的控制。

image.png

二、技术实现

  1. 身份认证与授权

    • OAuth2.0:使用 OAuth2.0 协议为用户和设备提供授权机制。OAuth2.0 支持令牌机制(如 JWT 令牌),便于管理和传递访问权限。
    • JWT(JSON Web Tokens):JWT 用于在用户和设备与平台之间传递身份验证信息。它包含用户的身份信息和权限信息,签名后可以保证其不可篡改。
    • OAuth2 授权服务器:作为授权中心,管理所有用户、设备的认证和授权过程。

    示例代码:

    // 使用 JWT 生成访问令牌
    func generateJWT(userID string, role string) (string, error) {
        claims := jwt.MapClaims{
            "user_id": userID,
            "role":    role,
            "exp":     time.Now().Add(time.Hour * 24).Unix(),
        }
    
        token := jwt.NewWithClaims(jwt.SigningMethodHS256, claims)
        signedToken, err := token.SignedString([]byte("secret"))
        if err != nil {
            return "", err
        }
        return signedToken, nil
    }
    
  2. 基于角色的访问控制(RBAC)实现

image.png

  • 角色和权限模型:可以定义若干个角色,并为这些角色指定访问权限。每个角色具有一组权限(如对某些设备的控制权限,读取数据的权限等)。
  • 角色授权管理:管理角色与权限的映射关系,用户根据角色获得访问权限。

示例数据模型:

{
  "role": "admin",
  "permissions": [
    "device:read", "device:write", "user:read", "user:write"
  ]
}
  • 角色-用户关系:为每个用户分配一个或多个角色,从而获得相应的权限。
  1. 基于属性的访问控制(ABAC)

    • 在 IoT 平台中,设备和用户的属性可以影响访问权限。例如,设备的地理位置、用户的组织结构、时间段等。
    • 通过 ABAC 策略,根据属性值进行访问控制。例如,只有在某一特定时间段内,用户才有权限访问某些设备。

    示例策略:

    {
      "user_role": "operator",
      "device_location": "zone1",
      "time_range": "09:00-17:00"
    }
    
  2. 访问控制列表(ACL)

    • ACL 管理:每个资源(如设备、API 接口)都需要配置一个 ACL,指定哪些用户或角色能访问该资源,能执行哪些操作。

    示例 ACL 数据结构:

    {
      "resource": "device_123",
      "permissions": {
        "admin": ["read", "write", "delete"],
        "user": ["read"]
      }
    }
    
    • ACL 查询:在用户或设备进行操作时,系统会查询其角色或属性与资源的 ACL 是否匹配,决定是否允许操作。
  3. 权限缓存与性能优化

    • 由于权限检查是高频操作,使用缓存(如 Redis)来存储用户权限和角色信息,以减少数据库查询压力。
    • 缓存可以根据用户 ID 和角色信息来缓存用户的权限列表,避免每次请求都访问数据库。

三、安全性与合规性

  1. 数据加密

    • 访问权限和身份信息需要加密存储,如使用 AES 加密存储用户的访问令牌和设备的密钥。
    • 在传输过程中使用 HTTPS/TLS 加密,确保数据的传输安全。
  2. 日志与审计

    • 对权限变更、用户/设备访问记录进行日志记录,确保有审计追溯的能力。
    • 提供权限变更历史记录,如角色分配、权限修改等。
  3. 最小权限原则

    • 通过最小权限原则,为用户和设备分配必要的最小权限,避免过多的权限暴露。
  4. 定期审核与回收权限

    • 定期对用户和设备的权限进行审核,确保没有过期或不必要的权限。
    • 为离职人员或不再使用的设备撤销权限,保证平台的安全。

image.png

四、系统模块设计

  1. 用户模块

    • 用户注册、登录、权限分配与管理、角色管理、身份认证(JWT/OAuth2)、审计日志。
  2. 设备模块

    • 设备注册、认证、设备角色与权限管理、设备生命周期管理、设备访问控制。
  3. 权限模块

    • 角色管理、权限管理、ABAC/RBAC 控制、ACL 管理、权限分配与撤销。
  4. 审计模块

    • 记录所有权限访问日志、系统操作日志、安全事件日志,支持审计查询和报告生成。

image.png

五、总结

一个有效的 IoT 平台权限管理系统需要能够确保用户、设备和系统的安全,合理地分配和控制访问权限。通过结合 RBACABACACL 等方法,可以精确控制用户和设备的权限,防止未经授权的操作。系统设计要考虑到可扩展性、性能优化和合规性,以应对未来的需求变化和安全挑战。