基于物联网的充电桩支付流程设计:从用户体验到技术实现

1,892 阅读21分钟

在最近的面试里,面试官突然抛出个大招:“说说看,怎么设计个支付系统呗,支付那些个‘不按套路出牌’的异常场景都有啥,遇到这些‘小插曲’又咋补偿呢?”我一听,这不就是咱们充电桩项目的“灵魂拷问”嘛,瞬间陷入沉思,大脑飞速运转,仿佛已经开启了“深度思考模式”,满脑子都是代码和流程图,连面试官的咳嗽声都听不见了……

针对充电桩支付流程的设计与实现逻辑的详细分析,将从业务背景支付业务(流程拆解、流程时序)结构设计关联业务等方面进行系统性阐述,帮助理解充电桩支付的整体逻辑。充电桩支付流程作为物联网支付系统的重要场景,需要在设计中综合考虑用户体验硬件设备的交互业务逻辑的复杂性


一、业务背景

1. 充电桩支付的行业现状

随着新能源汽车的普及,充电桩作为其配套基础设施,需求量迅速增长。针对充电桩支付,用户的需求主要集中在:

  • 便捷性:用户希望通过扫码、刷卡或移动支付快速完成充电费用支付。
  • 多样性:支持多种支付渠道(如微信支付、支付宝、银联等),满足不同用户的支付习惯。
  • 实时性:充电费用需实时结算,确保费用准确、无误。
  • 透明性:清晰展示充电时长、能耗和费用明细。

2. 充电桩支付的特点

充电桩支付流程与传统电商支付不同,具有以下特性:

  • 支付与设备联动:支付过程与充电桩设备的工作状态密切相关,涉及物联网设备的数据交互。
  • 实时计费:充电费用一般以“电量消耗+时长”计费,需要动态计算最终支付金额。
  • 后付费与预付费结合:部分场景下允许用户先充电后扣费(后付费模式),而部分场景要求预充值或先付费再充电。

3. 支付目标

充电桩支付系统需要实现以下目标:

  • 高可用性:保证系统在高并发场景下稳定运行,特别是在充电高峰期。
  • 安全性:防止中间人攻击和支付数据篡改,保护用户资金安全。
  • 扩展性:支持新支付方式的接入,同时兼容不同类型充电桩设备。
  • 精准性:确保计费和资金结算的准确性,避免多收费和漏收费。

二、支付业务

面对复杂的业务,需要懂得把流程拆成模块,做好各个模块的管理,在衔接成整个流程,以下将从流程拆解流程时序两个方面详细分析充电桩支付的业务逻辑。

1. 支付流程拆解

充电桩支付流程可以分为以下几个阶段:

  1. 用户扫码与订单生成

    • 用户通过手机扫码充电桩上的二维码,进入支付页面。
    • 系统解析二维码,获取设备ID和用户信息,生成一个充电订单。
  2. 支付方式选择与预授权(可选)

    • 用户选择支付方式(如微信、支付宝、银联卡等),并完成预授权支付(冻结一定金额作为充电预付款)。
    • 如果是后付费模式,可跳过预授权环节,直接进入充电状态。
  3. 充电启动与实时计费

    • 支付完成后,系统通过物联网平台向充电桩下发充电指令,启动充电。
    • 在充电过程中,实时记录充电时长、电量消耗,动态计算费用。
  4. 充电结束与实际扣费

    • 用户主动停止充电,或充电完成(如达到设定金额或电量上限)。
    • 系统根据实际充电数据计算最终费用,并完成结算扣款(若已预付,则退还多余金额)。
  5. 支付结果通知与发票开具

    • 支付成功后,系统更新订单状态,通知用户支付成功,并支持电子发票开具。
    • 用户可通过App或公众号查看支付记录和充电明细。

未命名绘图.drawio.png

2. 流程时序设计

以下为充电桩支付的典型时序流程:

用户客户端 --> 商户系统 --> 充电桩设备 --> 支付网关 --> 第三方支付平台
   ↓                  ↓                 ↓                ↓
二维码扫码       订单创建      启动充电         支付处理(冻结/扣款)
   ↓                  ↓                 ↓                ↓
支付选择        异步通知      充电结束     支付结果通知与结算

具体时序说明:

  1. 扫码阶段

    • 用户通过手机扫码,商户系统解析二维码,获取设备ID,生成充电订单(状态为“待支付”)。
  2. 支付阶段

    • 用户完成预授权支付或直接支付,支付网关传递支付请求给第三方支付平台。
    • 支付完成后,第三方支付平台通过异步回调方式通知支付结果。
  3. 充电阶段

    • 支付成功后,商户系统通过物联网平台向充电桩发送充电启动指令。
    • 充电桩实时采集电量和时长数据,并定期上传至商户系统。
  4. 结算阶段

    • 充电完成后,商户系统根据实际数据计算最终费用。
    • 系统完成扣款(如果是预授权支付,则解冻多余金额;如果是后付费,则直接扣款)。
  5. 通知与发票阶段

    • 系统更新订单状态为“已支付”,并通过短信、App或公众号推送支付结果。
    • 用户可申请下载电子发票。

456.png


三、结构设计

针对充电桩支付系统的复杂性和高性能需求,系统架构需具备高可用性、扩展性和安全性。

1. 系统核心模块

  1. 用户接入层

    • 提供用户扫码、支付下单等接口。
    • 支持多渠道接入(微信、支付宝、App、小程序等)。
  2. 订单管理模块

    • 管理充电订单的全生命周期,包括订单创建、支付状态更新、结算等。
    • 支持实时订单状态查询。
  3. 支付网关模块

    • 封装支付逻辑,对接第三方支付平台(如支付宝、微信支付)。
    • 实现支付统一接入,支持多渠道支付方式。
  4. 计费与结算模块

    • 实时采集充电数据,动态计算充电费用。
    • 支持预付款退款、后付费扣款等场景。
  5. 物联网平台

    • 对接充电桩设备,支持充电指令下发、数据采集与上传。
    • 处理充电桩设备的状态监控与异常报警。
  6. 通知与发票模块

    • 支持支付结果通知与电子发票功能,提升用户体验。

在充电桩支付流程的每个阶段中,系统会涉及到不同的核心数据字段。这些字段是业务流程推进、状态更新和支付结算的关键部分。以下针对支付流程拆解的每个阶段,详细列出可能需要的字段,并简要说明其作用。

2. 数据库设计

主要数据表设计如下:


1. 用户扫码与订单生成阶段

这一阶段的主要任务是生成充电订单,关联用户、充电桩设备和初始状态数据。对应的关键字段包括:

订单表(Order)

  • 订单号(order_id):唯一标识订单的编号(例如:UUID或自定义流水号)。
  • 用户ID(user_id):标识扫码用户的唯一ID(如手机号、会员号)。
  • 设备ID(device_id):标识充电桩设备的唯一编号,需与物联网系统对接。
  • 订单状态(order_status):订单当前状态,例如待支付已支付充电中已完成
  • 扫码时间(scan_time):用户扫码生成订单的时间戳。
  • 充电类型(charge_type):如快充、慢充、按时计费或按电量计费。
  • 初始金额(initial_amount):订单生成时的预估充电金额(例如预授权金额)。
  • 初始电量(initial_power):充电起始的电量记录。

11.png

设备表(Device)

  • 设备位置(device_location):充电桩的地理位置信息,方便用户确认位置。
  • 设备状态(device_status):设备是否可用,例如空闲中已占用维护中

22.png


2. 支付方式选择与预授权阶段

这一阶段主要完成支付方式的确认与预授权的扣款操作。对应的字段包括:

支付流水表(Payment)

  • 支付流水号(payment_id):唯一标识每次支付操作的编号。
  • 订单号(order_id):关联的充电订单ID。
  • 支付方式(payment_method):用户选择的支付方式,例如微信支付支付宝银联卡
  • 支付状态(payment_status):支付过程中的状态,例如待支付支付成功支付失败
  • 预授权金额(pre_auth_amount):冻结的预付款金额(通常是用户设定的最大充电金额)。
  • 支付时间(payment_time):支付完成的时间戳。
  • 交易号(transaction_id):第三方支付平台返回的交易流水号。
  • 支付渠道(payment_channel):支付网关或第三方渠道名称,例如支付宝App微信扫码
  • 预授权有效期(auth_expiry_time):冻结金额的有效期时间。

44.png

用户表(User)

  • 账户余额(account_balance):用户账户的预存余额(如果支持余额支付)。
  • 优惠券ID(coupon_id):用户是否使用了优惠券或折扣码。
  • 会员权益(membership_level):如会员等级对应的充电优惠权益。

33.png

3. 充电启动与实时计费阶段

这一阶段涉及充电过程中的动态数据采集和实时计费,主要关注充电桩与系统的交互。对应的字段包括:

充电记录表(Charge_Record)

  • 订单号(order_id):关联的充电订单ID。
  • 设备ID(device_id):正在使用的充电桩编号。
  • 充电开始时间(start_time):充电启动的时间戳。
  • 实时电量(current_power):充电过程中记录的当前电量(实时更新)。
  • 实时费用(current_amount):根据当前电量和时长计算的实时费用(实时更新)。
  • 实时功率(current_power_rate):充电时的充电功率(如快充50kW)。
  • 累计时长(charge_duration):用户已充电的总时长。
  • 计费模式(pricing_model):计费规则,例如按电量计费(元/度)或按时长计费(元/分钟)。

55.png

物联网监控表(IOT_Log)

  • 充电桩状态(device_status):在充电过程中设备的状态,例如正常异常充电中
  • 异常告警标志(alert_flag):如发生过载、断电或其他问题时的标志。
  • 数据上传时间(upload_time):设备上传充电数据的时间戳。

66.png

4. 充电结束与实际扣费阶段

在充电完成后,系统需要计算最终费用并完成扣款或退款操作。对应的字段包括:

订单表扩展(Order_extend)

  • 结束时间(end_time):充电完成的时间戳。
  • 实际消耗电量(actual_power):用户实际充电的电量(单位:kWh)。
  • 实际总费用(actual_amount):充电完成后计算的最终费用。
  • 订单状态(order_status):更新为已完成已结算

77.png

支付流水表扩展(Payment_extend)

  • 最终扣款金额(final_payment_amount):最终需要扣除的金额(可能小于预授权金额)。
  • 退款金额(refund_amount):如果存在多余预授权金额,需退还的金额。
  • 退款流水号(refund_id):关联的退款操作流水号。
  • 支付完成时间(payment_done_time):完成最终扣款或退款操作的时间。

88.png

账单表(Billing)

  • 结算时间(settlement_time):结算完成的时间戳。
  • 账单类型(billing_type):如充电费用预授权解冻
  • 账单备注(billing_remark):例如充电详情说明或异常处理信息。

99.png


5. 支付结果通知与发票开具阶段

支付完成后,系统需向用户推送支付及充电结果,并支持后续的发票申请。对应字段包括:

通知记录表(Notification_Log)

  • 通知ID(notification_id):通知的唯一标识。
  • 订单号(order_id):关联的充电订单ID。
  • 用户ID(user_id):接收通知的用户ID。
  • 通知时间(notification_time):通知发送的时间戳。
  • 通知类型(notification_type):如支付成功退款成功余额不足等。
  • 通知渠道(notification_channel):如短信、App推送或公众号消息。

10.png

发票申请表(Invoice_Request)

  • 发票ID(invoice_id):发票申请的唯一编号。
  • 订单号(order_id):关联的充电订单ID。
  • 发票抬头(invoice_title):用户填写的发票抬头信息。
  • 发票金额(invoice_amount):发票对应的开具金额。
  • 发票状态(invoice_status):如待开票已开票
  • 开票时间(invoice_time):电子发票生成的时间。

111.png


以上是针对充电桩支付流程各阶段的字段设计与说明。这些字段既可以作为数据库表的核心字段,也可以用于接口数据传输的标准化设计。通过合理设计字段,系统能够准确记录订单、支付和充电的全过程,同时为后续的结算、退款和分析提供可靠的数据支持。

完整阶段流程图

12312.png


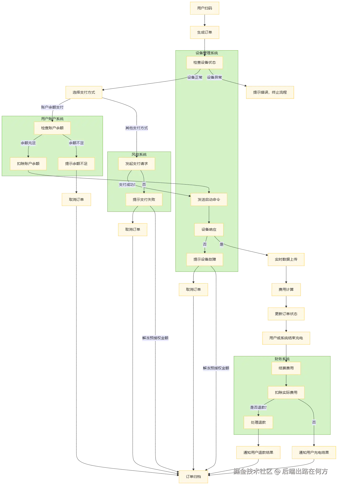
3. 充电桩支付流程中的异常处理机制

  1. 扫码与订单生成异常

    • 异常场景:设备无法识别二维码或网络连接超时。
    • 处理机制:重试二维码扫描或提示用户检查网络状态,记录异常日志。
  2. 支付异常

    • 异常场景:支付失败(如网络中断、预授权失败、余额不足)。
    • 处理机制:
      • 重试支付操作。
      • 若多次失败,标记订单为“支付失败”,提示用户重新选择支付方式或联系客服。
  3. 充电启动异常

    • 异常场景:充电桩设备故障或未能接收到启动指令。
    • 处理机制:
      • 检测设备状态。
      • 设备异常时,通知用户并取消订单,同时解冻预授权金额。
  4. 计费异常

    • 异常场景:充电过程中数据上传中断或计费计算数据丢失。
    • 处理机制:采用冗余数据存储机制(如本地缓存),尝试重新上传数据;若失败,按默认费用扣款并通知用户。
  5. 充电结束异常

    • 异常场景:设备无法正常结束充电(如通讯故障)。
    • 处理机制:
      • 超时自动结束充电。
      • 若仍失败,则人工介入并推送通知。
  6. 退款异常

    • 异常场景:退款失败或延时。
    • 处理机制:
      • 记录退款失败的订单信息。
      • 触发异步退款任务,确保用户权益。

充电桩支付流程的异常处理机制时序图如下

mermaid.png


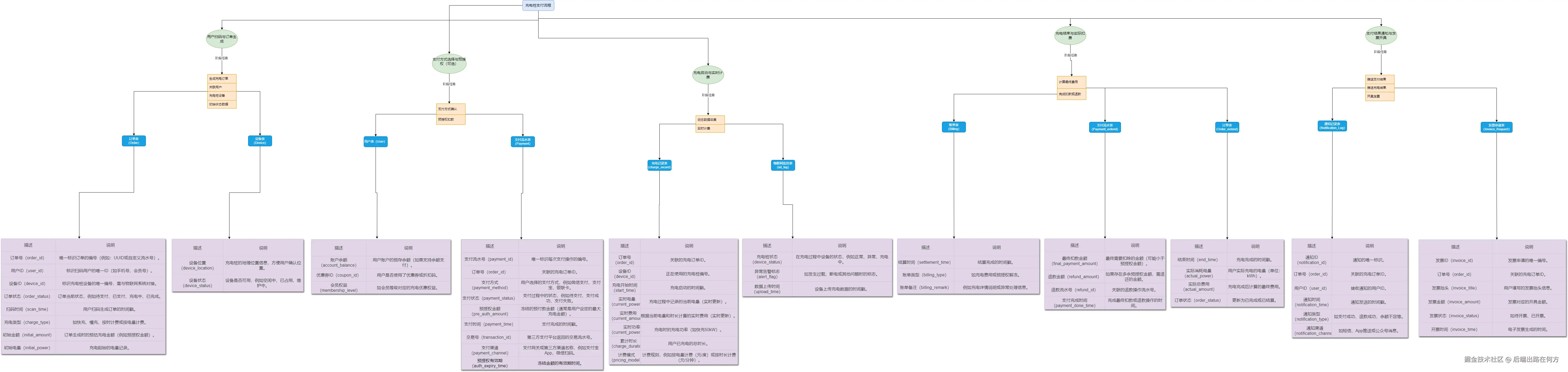
四、关联业务

1. 用户账户系统

  • 支持用户账户的余额充值、账单查询等功能。
  • 允许用户以账户余额方式支付充电费用。

2. 设备管理系统

  • 对接充电桩设备,支持设备的远程控制与状态监控。
  • 提供设备异常报警功能。

3. 财务系统

  • 支持充电收入的汇总与结算。
  • 提供发票开具与会计报表功能。

4. 风控系统

  • 实时监控支付行为,识别和拦截异常交易(如重复扣款、恶意支付等)。
  • 支持风控规则的动态配置。

关联业务流程图如下

q.png


源码参考

以下是基于充电桩支付流程的设计逻辑、异常处理机制及关联业务,结合数据库表结构的 Java 实现代码 示例。为了清晰地展示核心功能和逻辑,以下代码采用了 Spring Boot 框架作为基础,并假设您熟悉 RESTful API 和数据库交互。


一、数据库表结构设计

充电桩支付系统至少需要以下关键表:

  1. 订单表(orders

    • 记录用户的充电订单信息。
    • 字段
      CREATE TABLE orders (
          id BIGINT AUTO_INCREMENT PRIMARY KEY,
          user_id BIGINT NOT NULL,
          device_id BIGINT NOT NULL,
          status VARCHAR(20) NOT NULL,  -- 订单状态(如: PENDING, IN_PROGRESS, COMPLETED, FAILED)
          start_time DATETIME,
          end_time DATETIME,
          total_cost DECIMAL(10,2),
          payment_status VARCHAR(20) NOT NULL, -- 支付状态(PENDING, PAID, REFUNDED)
          create_time DATETIME DEFAULT CURRENT_TIMESTAMP
      );
      
  2. 设备表(devices

    • 存储充电桩设备信息。
    • 字段
      CREATE TABLE devices (
          id BIGINT AUTO_INCREMENT PRIMARY KEY,
          device_code VARCHAR(50) NOT NULL UNIQUE,
          status VARCHAR(20) NOT NULL, -- 状态(如: AVAILABLE, IN_USE, FAULTY)
          location VARCHAR(100),
          last_active_time DATETIME
      );
      
  3. 支付记录表(payments

    • 存储支付相关信息。
    • 字段
      CREATE TABLE payments (
          id BIGINT AUTO_INCREMENT PRIMARY KEY,
          order_id BIGINT NOT NULL,
          user_id BIGINT NOT NULL,
          amount DECIMAL(10, 2),
          payment_method VARCHAR(20), -- 支付方式(如: WECHAT, ALIPAY)
          payment_status VARCHAR(20), -- 支付状态(PENDING, SUCCESS, FAILED)
          create_time DATETIME DEFAULT CURRENT_TIMESTAMP
      );
      
  4. 充电实时数据表(charging_data

    • 存储充电过程中的实时信息(如电量、时长等)。
    • 字段
      CREATE TABLE charging_data (
          id BIGINT AUTO_INCREMENT PRIMARY KEY,
          order_id BIGINT NOT NULL,
          device_id BIGINT NOT NULL,
          timestamp DATETIME NOT NULL,
          power_consumed DECIMAL(10,2), -- 消耗电量(kWh)
          cost DECIMAL(10,2)            -- 当前费用
      );
      

二、Java 实现代码

以下是 Spring Boot 项目的核心代码实现,包括关键业务逻辑和异常处理。

1. 实体类设计

@Entity
@Table(name = "orders")
@Data
public class Order {
    @Id
    @GeneratedValue(strategy = GenerationType.IDENTITY)
    private Long id;

    private Long userId;
    private Long deviceId;

    @Enumerated(EnumType.STRING)
    private OrderStatus status; // PENDING, IN_PROGRESS, COMPLETED, FAILED

    private LocalDateTime startTime;
    private LocalDateTime endTime;

    private BigDecimal totalCost;

    @Enumerated(EnumType.STRING)
    private PaymentStatus paymentStatus; // PENDING, PAID, REFUNDED

    private LocalDateTime createTime = LocalDateTime.now();
}

public enum OrderStatus {
    PENDING, IN_PROGRESS, COMPLETED, FAILED
}

public enum PaymentStatus {
    PENDING, PAID, REFUNDED
}

2. 数据库操作(Repository 层)

@Repository
public interface OrderRepository extends JpaRepository<Order, Long> {
    List<Order> findByUserId(Long userId);
}

3. 核心业务逻辑(Service 层)

@Service
public class ChargingService {

    @Autowired
    private OrderRepository orderRepository;

    @Autowired
    private PaymentService paymentService;

    @Autowired
    private DeviceService deviceService;

    /**
     * 创建订单
     */
    public Order createOrder(Long userId, Long deviceId) {
        // 检查设备状态
        Device device = deviceService.checkDeviceStatus(deviceId);
        if (!device.isAvailable()) {
            throw new IllegalStateException("设备不可用,请选择其他设备");
        }

        // 创建订单
        Order order = new Order();
        order.setUserId(userId);
        order.setDeviceId(deviceId);
        order.setStatus(OrderStatus.PENDING);
        order.setPaymentStatus(PaymentStatus.PENDING);

        return orderRepository.save(order);
    }

    /**
     * 支付后启动设备
     */
    public void startCharging(Long orderId) {
        Order order = orderRepository.findById(orderId)
                .orElseThrow(() -> new NoSuchElementException("订单不存在"));
                
        if (!order.getStatus().equals(OrderStatus.PENDING)) {
            throw new IllegalStateException("订单状态错误,无法开始充电");
        }

        if (!order.getPaymentStatus().equals(PaymentStatus.PAID)) {
            throw new IllegalStateException("支付未完成,无法启动充电");
        }

        try {
            // 尝试启动设备
            boolean deviceStarted = deviceService.startDevice(order.getDeviceId());

            if (!deviceStarted) {
                throw new IllegalStateException("设备启动失败,请稍后重试");
            }

            // 更新订单状态为 "充电中"
            order.setStartTime(LocalDateTime.now());
            order.setStatus(OrderStatus.IN_PROGRESS);
            orderRepository.save(order);
        } catch (DeviceException e) {
            // 设备启动失败,触发退款流程
            log.error("设备启动失败,触发退款处理,订单ID: {}", orderId);
            paymentService.processRefund(order);

            // 更新订单状态为 "设备启动失败"
            order.setStatus(OrderStatus.FAILED);
            orderRepository.save(order);

            throw new IllegalStateException("设备启动失败,已退款,请稍后重试");
        }
    }

    /**
     * 结束充电
     */
    public void stopCharging(Long orderId) {
        Order order = orderRepository.findById(orderId)
                .orElseThrow(() -> new NoSuchElementException("订单不存在"));

        if (!order.getStatus().equals(OrderStatus.IN_PROGRESS)) {
            throw new IllegalStateException("订单状态错误,无法结束充电");
        }

        // 结束设备充电
        boolean deviceStopped = deviceService.stopDevice(order.getDeviceId());
        if (!deviceStopped) {
            throw new IllegalStateException("设备停止失败,请稍后重试");
        }

        // 计算费用
        BigDecimal totalCost = calculateCost(order.getDeviceId());
        order.setTotalCost(totalCost);
        order.setEndTime(LocalDateTime.now());
        order.setStatus(OrderStatus.COMPLETED);

        // 更新支付状态并退款
        paymentService.refundExtraAmount(order);

        orderRepository.save(order);
    }

    private BigDecimal calculateCost(Long deviceId) {
        // 模拟费用计算逻辑
        return BigDecimal.valueOf(20); // 假设固定费用
    }
}

4. 支付逻辑(支付服务)

@Service
public class PaymentService {

    @Autowired
    private OrderRepository orderRepository;

    /**
     * 发起支付
     */
    public void initiatePayment(Long orderId, BigDecimal amount, String paymentMethod) {
        Order order = orderRepository.findById(orderId)
                .orElseThrow(() -> new NoSuchElementException("订单不存在"));

        // 检查订单状态
        if (order.getPaymentStatus() == PaymentStatus.PAID) {
            throw new IllegalStateException("订单已支付,不能重复支付");
        }

        try {
            // 调用支付网关进行支付
            boolean paymentSuccess = callPaymentGateway(order, amount, paymentMethod);

            if (paymentSuccess) {
                // 支付成功,更新订单状态为 "已支付"
                order.setPaymentStatus(PaymentStatus.PAID);
                orderRepository.save(order);
            } else {
                // 支付失败,抛出异常
                throw new PaymentException("支付失败,请稍后重试");
            }
        } catch (Exception e) {
            // 支付异常处理:记录日志,提示用户
            log.error("支付异常,订单ID: {}, 原因: {}", orderId, e.getMessage());
            throw new IllegalStateException("支付失败,请联系客户支持");
        }
    }

    /**
     * 模拟调用支付网关
     */
    private boolean callPaymentGateway(Order order, BigDecimal amount, String paymentMethod) {
        // 模拟调用第三方支付接口
        // 示例:假设支付成功返回 true,否则返回 false
        return true; // 可替换为实际的支付网关调用逻辑
    }

    /**
     * 退款处理
     */
    public void processRefund(Order order) {
        try {
            // 调用支付网关进行退款
            boolean refundSuccess = callRefundGateway(order);

            if (!refundSuccess) {
                throw new PaymentException("退款失败,请联系客服");
            }

            // 更新订单支付状态为 "已退款"
            order.setPaymentStatus(PaymentStatus.REFUNDED);
            orderRepository.save(order);
        } catch (Exception e) {
            // 退款异常处理:记录日志,并通知管理员
            log.error("退款异常,订单ID: {}, 原因: {}", order.getId(), e.getMessage());
            throw new IllegalStateException("退款失败,请联系技术支持");
        }
    }

    /**
     * 模拟调用退款接口
     */
    private boolean callRefundGateway(Order order) {
        // 模拟调用第三方退款接口
        return true; // 假设退款成功
    }

    /**
     * 模拟预授权支付
     */
    public void authorizePayment(Order order, BigDecimal amount) {
       // 调用支付网关进行支付 
       boolean paymentSuccess = callPaymentGateway(order, amount, paymentMethod);

        if (!paymentSuccess) {
            throw new IllegalStateException("支付失败,请重试");
        }

        order.setPaymentStatus(PaymentStatus.PAID);
    }

    /**
     * 退款逻辑
     */
    public void refundExtraAmount(Order order) {
        BigDecimal authorizedAmount = BigDecimal.valueOf(50); // 假设预授权金额
        BigDecimal refundAmount = authorizedAmount.subtract(order.getTotalCost());

        if (refundAmount.compareTo(BigDecimal.ZERO) > 0) {
            // 调用支付网关发起退款
            boolean refundSuccess = true; // 假设退款成功
            if (!refundSuccess) {
                throw new IllegalStateException("退款失败,请联系客服");
            }
        }
    }
}
支付状态的轮询机制
@Component
public class PaymentStatusPoller {

    @Autowired
    private OrderRepository orderRepository;

    @Autowired
    private PaymentService paymentService;

    @Scheduled(fixedDelay = 60000) // 每隔 1 分钟轮询一次
    public void pollPaymentStatus() {
        List<Order> pendingOrders = orderRepository.findByPaymentStatus(PaymentStatus.PENDING);

        for (Order order : pendingOrders) {
            try {
                boolean isPaid = queryPaymentGateway(order);

                if (isPaid) {
                    // 更新订单状态为已支付
                    order.setPaymentStatus(PaymentStatus.PAID);
                    orderRepository.save(order);

                    log.info("订单ID: {} 支付状态已更新为 PAID", order.getId());
                }
            } catch (Exception e) {
                log.error("轮询支付状态失败,订单ID: {}, 原因: {}", order.getId(), e.getMessage());
            }
        }
    }

    private boolean queryPaymentGateway(Order order) {
        // 假设调用支付网关查询支付状态
        return true; // 示例中默认支付成功
    }
}

5. 控制器接口(Controller 层)

@RestController
@RequestMapping("/api/charging")
public class ChargingController {

    @Autowired
    private ChargingService chargingService;

    @PostMapping("/create")
    public ResponseEntity<Order> createOrder(@RequestParam Long userId, @RequestParam Long deviceId) {
        Order order = chargingService.createOrder(userId, deviceId);
        return ResponseEntity.ok(order);
    }

    @PostMapping("/start")
    public ResponseEntity<String> startCharging(@RequestParam Long orderId) {
        chargingService.startCharging(orderId);
        return ResponseEntity.ok("充电已启动");
    }

    @PostMapping("/stop")
    public ResponseEntity<String> stopCharging(@RequestParam Long orderId) {
        chargingService.stopCharging(orderId);
        return ResponseEntity.ok("充电已结束");
    }
}

上述代码演示完整的充电桩支付系统的核心实现,包括订单创建、支付预授权、设备控制、费用结算、退款和异常处理等逻辑。同时,采用了 Spring Data JPA 与数据库对接,确保了数据的持久化。


五、功能实现总结

从代码技术实现角度,总结关键点信息:

  1. 模块功能清晰

    • 代码将各模块职责清晰划分:
      • OrderService 负责订单的创建与状态管理。
      • PaymentService 负责支付流程的预授权、扣款与退款。
      • DeviceService 负责与充电桩设备交互,启动与停止设备。
    • 这种分层方式符合微服务化设计思想,便于后期独立扩展和维护。
  2. 数据库设计合理性

    • 数据表结构设计合理,满足了订单、设备、支付和实时充电数据等核心功能需求。
    • 数据库采用了常见的字段(如 status 字段),通过枚举值对状态进行管理,使代码逻辑更加清晰、可维护。
  3. 流程闭环

    • 充电桩支付流程的实现形成了一个完整的业务闭环:
      1. 用户扫码创建订单。
      2. 发起支付预授权。
      3. 启动充电设备。
      4. 实时采集数据并计算费用。
      5. 用户结束充电,系统扣除实际费用并退款(如有)。
      6. 订单归档和用户通知。
    • 通过良好的流程设计,减少用户操作复杂度,同时增强了系统的自动化程度。
  4. 异常处理

    • 代码中通过 IllegalStateException 和 NoSuchElementException 等机制处理异常情况,如:
      • 设备不可用时的提示。
      • 支付失败时的终止流程。
      • 订单状态异常时的操作拦截。
    • 这些机制不仅提高了系统的健壮性,还优化了用户体验。
  5. 灵活的扩展性

    • 代码设计较为模块化,易于扩展。例如:
      • 可以增加新的支付方式(如银联、信用卡)而无需大幅改动原有逻辑。
      • 可以新增设备监控功能,与现有系统无缝集成。
    • 数据库表结构也支持后续扩展,例如新增字段记录充电时的环境数据或设备状态。

六、实际应用中可能出现的挑战

  1. 高并发场景

    • 问题:充电桩系统可能同时支持大量用户,容易产生并发问题,例如订单状态更新的冲突。
    • 解决:采用分布式锁、消息队列(如 RabbitMQ/Kafka)等技术,确保系统在高并发情况下稳定运行。
  2. 支付网关的可靠性

    • 问题:支付网关可能出现超时或失败,导致用户支付体验不佳。
    • 解决:实现支付状态的异步轮询和回调机制,同时向用户提供支付失败的友好提示。
  3. 硬件设备通信

    • 问题:与充电桩设备的通信可能因网络或硬件问题中断,导致用户无法正常充电。
    • 解决:实现设备状态的心跳检测机制;使用 MQTT 协议或长连接保持通信稳定。
  4. 成本控制

    • 问题:充电桩系统需保证电费与用户支付的对账无误,同时控制平台运营成本。
    • 解决:引入运营后台,定期审计订单与支付数据;同时通过动态电价策略合理定价。

七、总结

充电桩支付流程的设计与实现逻辑需综合考虑用户体验物联网设备交互支付安全性等多种因素。通过合理的流程拆解、系统架构设计和模块化实现,可以确保充电桩支付系统的高效性和稳定性。结合新能源汽车的普及趋势,充电桩支付作为重要的物联网场景,未来将进一步与智能化、区块链等技术结合,提供更丰富的功能与服务。