Java开发经验——系统日志问题

147 阅读18分钟

摘要

本文讨论了Java开发中的系统日志设置问题,特别是性能优化。文章分析了使用占位符记录slowString的耗时问题,并提出了使用lambda表达式和Log4j2 API来延迟参数内容获取,以解决性能问题。同时,文章还提到了SLF4J适配器的好处,即允许使用不同日志框架而保持代码的一致性。

画板

java常用日志框架

一些同学可能要说了,记录日志还不简单,无非是几个常用的 API 方法,比如 debug、info、warn、error;但我就见过不少坑都是记录日志引起的,容易出错主要在于三个方面:

  1. 日志框架众多,不同的类库可能会使用不同的日志框架,如何兼容是一个问题。
  2. 配置复杂且容易出错。日志配置文件通常很复杂,因此有些开发同学会从其他项目或者网络上复制一份配置文件,但却不知道如何修改,甚至是胡乱修改,造成很多问题。比如,重复记录日志的问题、同步日志的性能问题、异步记录的错误配置问题。
  3. 日志记录本身就有些误区,比如没考虑到日志内容获取的代价、胡乱使用日志级别等。

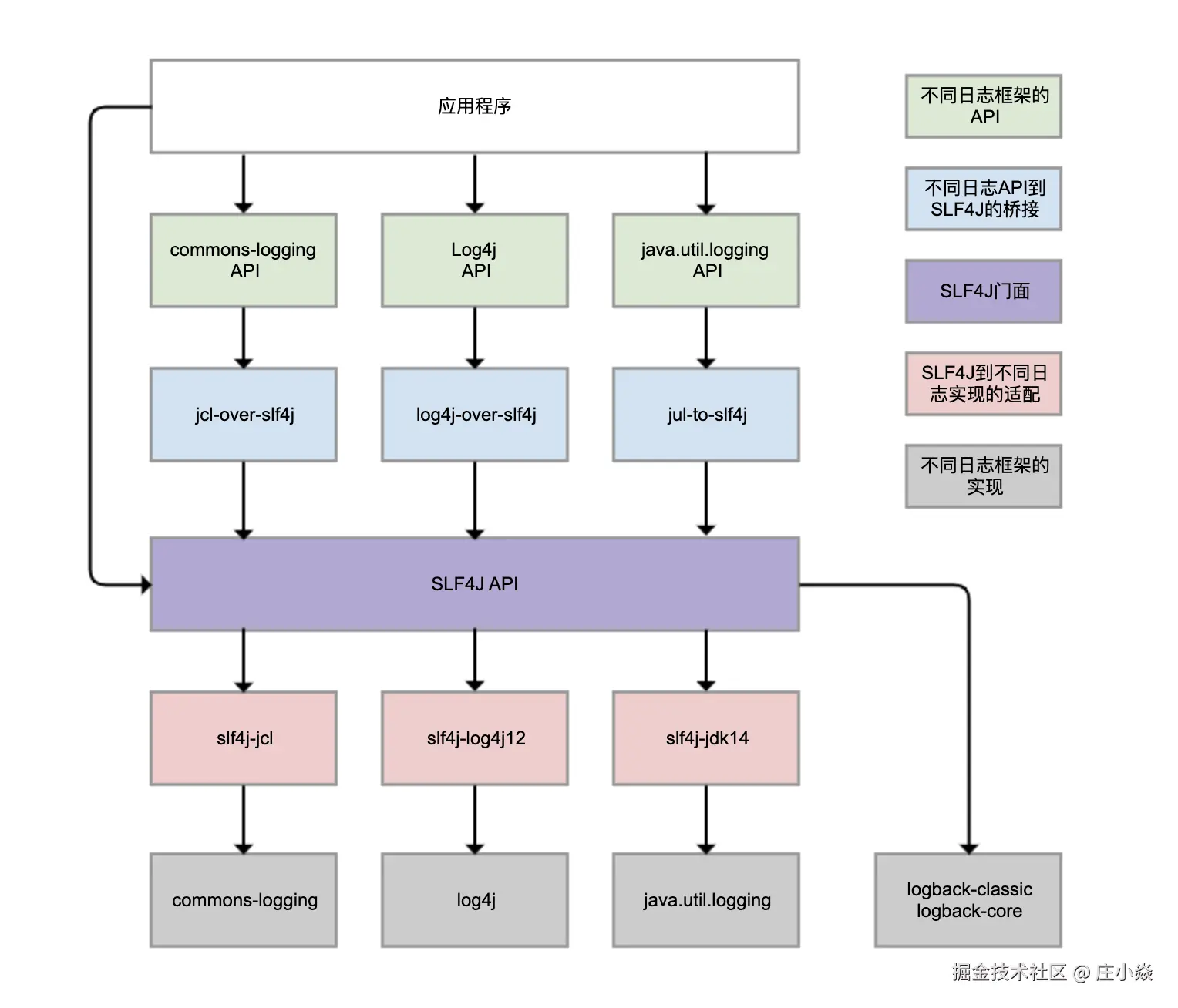
Logback、Log4j、Log4j2、commons-logging、JDK 自带的 java.util.logging 等,都是 Java 体系的日志框架,确实非常多。而不同的类库,还可能选择使用不同的日志框架。这样一来,日志的统一管理就变得非常困难。为了解决这个问题,就有了 SLF4J(Simple Logging Facade For Java),如下图所示:

SLF4J 实现了三种功能:

  1. 一是提供了统一的日志门面 API,即图中紫色部分,实现了中立的日志记录 API。
  2. 二是桥接功能,即图中蓝色部分,用来把各种日志框架的 API(图中绿色部分)桥接到 SLF4J API。这样一来,即便你的程序中使用了各种日志 API 记录日志,最终都可以桥接到 SLF4J 门面 API。
  3. 三是适配功能,即图中红色部分,可以实现 SLF4J API 和实际日志框架(图中灰色部分)的绑定。SLF4J 只是日志标准,我们还是需要一个实际的日志框架。日志框架本身没有实现 SLF4J API,所以需要有一个前置转换。Logback 就是按照 SLF4J API 标准实现的,因此不需要绑定模块做转换。

需要理清楚的是,虽然我们可以使用 log4j-over-slf4j 来实现 Log4j 桥接到 SLF4J,也可以使用 slf4j-log4j12 实现 SLF4J 适配到 Log4j,也把它们画到了一列,但是它不能同时使用它们,否则就会产生死循环。jcl 和 jul 也是同样的道理。

虽然图中有 4 个灰色的日志实现框架,但我看到的业务系统使用最广泛的是 Logback 和 Log4j,它们是同一人开发的。Logback 可以认为是 Log4j 的改进版本,我更推荐使用。所以,关于日志框架配置的案例,我都会围绕 Logback 展开。

Spring Boot 是目前最流行的 Java 框架,它的日志框架也用的是 Logback。那,为什么我们没有手动引入 Logback 的包,就可以直接使用 Logback 了呢?查看 Spring Boot 的 Maven 依赖树,可以发现 spring-boot-starter 模块依赖了 spring-boot-starter-logging 模块,而 spring-boot-starter-logging 模块又帮我们自动引入了 logback-classic(包含了 SLF4J 和 Logback 日志框架)和 SLF4J 的一些适配器。其中,log4j-to-slf4j 用于实现 Log4j2 API 到 SLF4J 的桥接,jul-to-slf4j 则是实现 java.util.logging API 到 SLF4J 的桥接:

日志会重复记录

日志重复记录在业务上非常常见,不但给查看日志和统计工作带来不必要的麻烦,还会增加磁盘和日志收集系统的负担。接下来,我和你分享两个重复记录的案例,同时帮助你梳理 Logback 配置的基本结构。

第一个案例是,logger 配置继承关系导致日志重复记录。首先,定义一个方法实现 debug、info、warn 和 error 四种日志的记录:

@Log4j2
@RequestMapping("logging")
@RestController
public class LoggingController {

    @GetMapping("log")
    public void log() {
        log.debug("debug");
        log.info("info");
        log.warn("warn");
        log.error("error");
    }
}

然后,使用下面的 Logback 配置:

第 11 和 12 行设置了全局的日志级别为 INFO,日志输出使用 CONSOLE Appender。

第 3 到 7 行,首先将 CONSOLE Appender 定义为 ConsoleAppender,也就是把日志输出到控制台(System.out/System.err);然后通过 PatternLayout 定义了日志的输出格式。关于格式化字符串的各种使用方式,你可以进一步查阅官方文档。

第 8 到 10 行实现了一个 Logger 配置,将应用包的日志级别设置为 DEBUG、日志输出同样使用 CONSOLE Appender。

<?xml version="1.0" encoding="UTF-8" ?>
<configuration>
  <appender name="CONSOLE" class="ch.qos.logback.core.ConsoleAppender">
    <layout class="ch.qos.logback.classic.PatternLayout">
      <pattern>[%d{yyyy-MM-dd HH:mm:ss.SSS}] [%thread] [%-5level] [%logger{40}:%line] - %msg%n</pattern>
    </layout>
  </appender>
  <logger name="org.geekbang.time.commonmistakes.logging" level="DEBUG">
    <appender-ref ref="CONSOLE"/>
  </logger>
  <root level="INFO">
    <appender-ref ref="CONSOLE"/>
  </root>
</configuration>

这段配置看起来没啥问题,但执行方法后出现了日志重复记录的问题:

从配置文件的第 9 和 12 行可以看到,CONSOLE 这个 Appender 同时挂载到了两个 Logger 上,一个是我们定义的 ,一个是 ,由于我们定义的继承的 ,所以同一条日志既会通过 logger 记录,也会发送到 root 记录,因此应用 package 下的日志出现了重复记录。

后来我了解到,这个同学如此配置的初衷是实现自定义的 logger 配置,让应用内的日志暂时开启 DEBUG 级别的日志记录。其实,他完全不需要重复挂载 Appender,去掉下挂载的 Appender 即可:

<logger name="org.geekbang.time.commonmistakes.logging" level="DEBUG"/>

如果自定义的 需要把日志输出到不同的 Appender,比如将应用的日志输出到文件 app.log、把其他框架的日志输出到控制台,可以设置 的 additivity 属性为 false,这样就不会继承 的 Appender 了:

<?xml version="1.0" encoding="UTF-8" ?>
<configuration>

  <appender name="FILE" class="ch.qos.logback.core.FileAppender">
    <file>app.log</file>
    <encoder class="ch.qos.logback.classic.encoder.PatternLayoutEncoder">
      <pattern>[%d{yyyy-MM-dd HH:mm:ss.SSS}] [%thread] [%-5level] [%logger{40}:%line] - %msg%n</pattern>
    </encoder>
  </appender>

  <appender name="CONSOLE" class="ch.qos.logback.core.ConsoleAppender">
    <layout class="ch.qos.logback.classic.PatternLayout">
      <pattern>[%d{yyyy-MM-dd HH:mm:ss.SSS}] [%thread] [%-5level] [%logger{40}:%line] - %msg%n</pattern>
    </layout>
  </appender>

  <logger name="org.geekbang.time.commonmistakes.logging" level="DEBUG" additivity="false">
    <appender-ref ref="FILE"/>
  </logger>

  <root level="INFO">
    <appender-ref ref="CONSOLE" />
  </root>
</configuration>

错误配置 LevelFilter 造成日志重复记录。

一般互联网公司都会使用 ELK 三件套来统一收集日志,有一次我们发现 Kibana 上展示的日志有部分重复,一直怀疑是 Logstash 配置错误,但最后发现还是 Logback 的配置错误引起的。

这个项目的日志是这样配置的:在记录日志到控制台的同时,把日志记录按照不同的级别记录到两个文件中:

<?xml version="1.0" encoding="UTF-8" ?>
<configuration>
   <property name="logDir" value="./logs" />
   <property name="app.name" value="common-mistakes" />
   <appender name="CONSOLE" class="ch.qos.logback.core.ConsoleAppender">
      <layout class="ch.qos.logback.classic.PatternLayout">
         <pattern>[%d{yyyy-MM-dd HH:mm:ss.SSS}] [%thread] [%-5level] [%logger{40}:%line] - %msg%n</pattern>
      </layout>
   </appender>

   <appender name="INFO_FILE" class="ch.qos.logback.core.FileAppender">
      <File>${logDir}/${app.name}_info.log</File>
      <filter class="ch.qos.logback.classic.filter.LevelFilter">
         <level>INFO</level>
      </filter>
      <encoder class="ch.qos.logback.classic.encoder.PatternLayoutEncoder">
         <pattern>[%d{yyyy-MM-dd HH:mm:ss.SSS}] [%thread] [%-5level] [%logger{40}:%line] - %msg%n</pattern>
         <charset>UTF-8</charset>
      </encoder>
   </appender>

   <appender name="ERROR_FILE" class="ch.qos.logback.core.FileAppender">
      <File>${logDir}/${app.name}_error.log</File>
      <filter class="ch.qos.logback.classic.filter.ThresholdFilter">
         <level>WARN</level>
      </filter>
      <encoder class="ch.qos.logback.classic.encoder.PatternLayoutEncoder">
         <pattern>[%d{yyyy-MM-dd HH:mm:ss.SSS}] [%thread] [%-5level] [%logger{40}:%line] - %msg%n</pattern>
         <charset>UTF-8</charset>
      </encoder>
   </appender>

   <root level="INFO">
      <appender-ref ref="CONSOLE" />
      <appender-ref ref="INFO_FILE"/>
      <appender-ref ref="ERROR_FILE"/>
   </root>

</configuration>

第 33 到 37 行定义的 root 引用了三个 Appender。

第 5 到 9 行是第一个 ConsoleAppender,用于把所有日志输出到控制台。

第 10 到 19 行定义了一个 FileAppender,用于记录文件日志,并定义了文件名、记录日志的格式和编码等信息。最关键的是,第 12 到 14 行定义的 LevelFilter 过滤日志,将过滤级别设置为 INFO,目的是希望 _info.log 文件中可以记录 INFO 级别的日志。

第 20 到 30 行定义了一个类似的 FileAppender,并使用 ThresholdFilter 来过滤日志,过滤级别设置为 WARN,目的是把 WARN 以上级别的日志记录到另一个 _error.log 文件中。

可以看到,_info.log 中包含了 INFO、WARN 和 ERROR 三个级别的日志,不符合我们的预期;error.log 包含了 WARN 和 ERROR 两个级别的日志。因此,造成了日志的重复收集。

你可能会问,这么明显的日志重复为什么没有及时发现?一些公司使用自动化的 ELK 方案收集日志,日志会同时输出到控制台和文件,开发人员在本机测试时不太会关心文件中记录的日志,而在测试和生产环境又因为开发人员没有服务器访问权限,所以原始日志文件中的重复问题并不容易发现。

为了分析日志重复的原因,我们来复习一下 ThresholdFilter 和 LevelFilter 的配置方式。分析 ThresholdFilter 的源码发现,当日志级别大于等于配置的级别时返回 NEUTRAL,继续调用过滤器链上的下一个过滤器;否则,返回 DENY 直接拒绝记录日志:

public class ThresholdFilter extends Filter<ILoggingEvent> {

    public FilterReply decide(ILoggingEvent event) {
        if (!isStarted()) {
            return FilterReply.NEUTRAL;
        }

        if (event.getLevel().isGreaterOrEqual(level)) {
            return FilterReply.NEUTRAL;
        } else {
            return FilterReply.DENY;
        }
    }
}

在这个案例中,把 ThresholdFilter 设置为 WARN,可以记录 WARN 和 ERROR 级别的日志。

LevelFilter 用来比较日志级别,然后进行相应处理:如果匹配就调用 onMatch 定义的处理方式,默认是交给下一个过滤器处理(AbstractMatcherFilter 基类中定义的默认值);否则,调用 onMismatch 定义的处理方式,默认也是交给下一个过滤器处理。

public class LevelFilter extends AbstractMatcherFilter<ILoggingEvent> {

  public FilterReply decide(ILoggingEvent event) {
      if (!isStarted()) {
          return FilterReply.NEUTRAL;
      }

      if (event.getLevel().equals(level)) {
          return onMatch;
      } else {
          return onMismatch;
      }
  }
}

public abstract class AbstractMatcherFilter<E> extends Filter<E> {
    protected FilterReply onMatch = FilterReply.NEUTRAL;
    protected FilterReply onMismatch = FilterReply.NEUTRAL;
}

和 ThresholdFilter 不同的是,LevelFilter 仅仅配置 level 是无法真正起作用的。由于没有配置 onMatch 和 onMismatch 属性,所以相当于这个过滤器是无用的,导致 INFO 以上级别的日志都记录了。

定位到问题后,修改方式就很明显了:配置 LevelFilter 的 onMatch 属性为 ACCEPT,表示接收 INFO 级别的日志;配置 onMismatch 属性为 DENY,表示除了 INFO 级别都不记录:

<appender name="INFO_FILE" class="ch.qos.logback.core.FileAppender">
  <File>${logDir}/${app.name}_info.log</File>
  <filter class="ch.qos.logback.classic.filter.LevelFilter">
    <level>INFO</level>
    <onMatch>ACCEPT</onMatch>
    <onMismatch>DENY</onMismatch>
  </filter>
  ...
</appender>

这样修改后,_info.log 文件中只会有 INFO 级别的日志,不会出现日志重复的问题了。

使用异步日志改善性能问题

掌握了把日志输出到文件中的方法后,我们接下来面临的问题是,如何避免日志记录成为应用的性能瓶颈。这可以帮助我们解决,磁盘(比如机械磁盘)IO 性能较差、日志量又很大的情况下,如何记录日志的问题。

我们先来测试一下,记录日志的性能问题,定义如下的日志配置,一共有两个 Appender:

FILE 是一个 FileAppender,用于记录所有的日志;

CONSOLE 是一个 ConsoleAppender,用于记录带有 time 标记的日志。

<?xml version="1.0" encoding="UTF-8" ?>
<configuration>

  <appender name="FILE" class="ch.qos.logback.core.FileAppender">
    <file>app.log</file>
    <encoder class="ch.qos.logback.classic.encoder.PatternLayoutEncoder">
      <pattern>[%d{yyyy-MM-dd HH:mm:ss.SSS}] [%thread] [%-5level] [%logger{40}:%line] - %msg%n</pattern>
    </encoder>
  </appender>

  <appender name="CONSOLE" class="ch.qos.logback.core.ConsoleAppender">
    <layout class="ch.qos.logback.classic.PatternLayout">
      <pattern>[%d{yyyy-MM-dd HH:mm:ss.SSS}] [%thread] [%-5level] [%logger{40}:%line] - %msg%n</pattern>
    </layout>
    <filter class="ch.qos.logback.core.filter.EvaluatorFilter">
      <evaluator class="ch.qos.logback.classic.boolex.OnMarkerEvaluator">
        <marker>time</marker>
      </evaluator>
      <onMismatch>DENY</onMismatch>
      <onMatch>ACCEPT</onMatch>
    </filter>
  </appender>

  <root level="INFO">
    <appender-ref ref="FILE"/>
    <appender-ref ref="CONSOLE"/>
  </root>

</configuration>

不知道你有没有注意到,这段代码中有个 EvaluatorFilter(求值过滤器),用于判断日志是否符合某个条件。

在后续的测试代码中,我们会把大量日志输出到文件中,日志文件会非常大,如果性能测试结果也混在其中的话,就很难找到那条日志。所以,这里我们使用 EvaluatorFilter 对日志按照标记进行过滤,并将过滤出的日志单独输出到控制台上。在这个案例中,我们给输出测试结果的那条日志上做了 time 标记。

配合使用标记和 EvaluatorFilter,实现日志的按标签过滤,是一个不错的小技巧。

如下测试代码中,实现了记录指定次数的大日志,每条日志包含 1MB 字节的模拟数据,最后记录一条以 time 为标记的方法执行耗时日志:

@GetMapping("performance")
public void performance(@RequestParam(name = "count", defaultValue = "1000") int count) {

    long begin = System.currentTimeMillis();
    String payload = IntStream.rangeClosed(1, 1000000)
    .mapToObj(__ -> "a")
    .collect(Collectors.joining("")) + UUID.randomUUID().toString();
    IntStream.rangeClosed(1, count).forEach(i -> log.info("{} {}", i, payload));
    Marker timeMarker = MarkerFactory.getMarker("time");
    log.info(timeMarker, "took {} ms", System.currentTimeMillis() - begin);
}

执行程序后可以看到,记录 1000 次日志和 10000 次日志的调用耗时,分别是 6.3 秒和 44.5 秒:

对于只记录文件日志的代码了来说,这个耗时挺长的。为了分析其中原因,我们需要分析下 FileAppender 的源码。

FileAppender 继承自 OutputStreamAppender,查看 OutputStreamAppender 源码的第 30 到 33 行发现,在追加日志的时候,是直接把日志写入 OutputStream 中,属于同步记录日志:

public class OutputStreamAppender<E> extends UnsynchronizedAppenderBase<E> {

    private OutputStream outputStream;
    boolean immediateFlush = true;

    @Override
    protected void append(E eventObject) {
        if (!isStarted()) {
            return;
        }
        subAppend(eventObject);
    }

    protected void subAppend(E event) {
        if (!isStarted()) {
            return;
        }

        try {
            //编码LoggingEvent
            byte[] byteArray = this.encoder.encode(event);
            //写字节流
            writeBytes(byteArray);
        } catch (IOException ioe) {
            ...
        }
    }

    private void writeBytes(byte[] byteArray) throws IOException {
        if(byteArray == null || byteArray.length == 0)
            return;

        lock.lock();
        try {
            //这个OutputStream其实是一个ResilientFileOutputStream,其内部使用的是带缓冲的BufferedOutputStream
            this.outputStream.write(byteArray);
            if (immediateFlush) {
                this.outputStream.flush();//刷入OS
            }
        } finally {
            lock.unlock();
        }
    }
}

分析到这里,我们就明白为什么日志大量写入时会耗时这么久了。那,有没有办法实现大量日志写入时,不会过多影响业务逻辑执行耗时,影响吞吐量呢?

办法当然有了,使用 Logback 提供的 AsyncAppender 即可实现异步的日志记录。AsyncAppende 类似装饰模式,也就是在不改变类原有基本功能的情况下为其增添新功能。这样,我们就可以把 AsyncAppender 附加在其他的 Appender 上,将其变为异步的。

定义一个异步 Appender ASYNCFILE,包装之前的同步文件日志记录的 FileAppender,就可以实现异步记录日志到文件:

<appender name="ASYNCFILE" class="ch.qos.logback.classic.AsyncAppender">
    <appender-ref ref="FILE"/>
</appender>

<root level="INFO">
    <appender-ref ref="ASYNCFILE"/>
    <appender-ref ref="CONSOLE"/>
</root>

测试一下可以发现,记录 1000 次日志和 10000 次日志的调用耗时,分别是 735 毫秒和 668 毫秒:

性能居然这么好,你觉得其中有什么问题吗?异步日志真的如此神奇和万能吗?当然不是,因为这样并没有记录下所有日志。我之前就遇到过很多关于 AsyncAppender 异步日志的坑,这些坑可以归结为三类:

  1. 记录异步日志撑爆内存;
  2. 记录异步日志出现日志丢失;
  3. 记录异步日志出现阻塞。

为了解释这三种坑,我来模拟一个慢日志记录场景:首先,自定义一个继承自 ConsoleAppender 的 MySlowAppender,作为记录到控制台的输出器,写入日志时休眠 1 秒。

public class MySlowAppender extends ConsoleAppender {

    @Override
    protected void subAppend(Object event) {
        try {
            // 模拟慢日志
            TimeUnit.MILLISECONDS.sleep(1);
        } catch (InterruptedException e) {
            e.printStackTrace();
        }

        super.subAppend(event);
    }
}

然后,在配置文件中使用 AsyncAppender,将 MySlowAppender 包装为异步日志记录:

<?xml version="1.0" encoding="UTF-8" ?>
<configuration>

  <appender name="CONSOLE" class="org.geekbang.time.commonmistakes.logging.async.MySlowAppender">
    <layout class="ch.qos.logback.classic.PatternLayout">
            <pattern>[%d{yyyy-MM-dd HH:mm:ss.SSS}] [%thread] [%-5level] [%logger{40}:%line] - %msg%n</pattern>
    </layout>
  </appender>
  <appender name="ASYNC" class="ch.qos.logback.classic.AsyncAppender">
    <appender-ref ref="CONSOLE" />
  </appender>

  <root level="INFO">
    <appender-ref ref="ASYNC" />
  </root>

</configuration>

定义一段测试代码,循环记录一定次数的日志,最后输出方法执行耗时:

@GetMapping("manylog")
public void manylog(@RequestParam(name = "count", defaultValue = "1000") int count) {

    long begin = System.currentTimeMillis();
    IntStream.rangeClosed(1, count).forEach(i -> log.info("log-{}", i));
    System.out.println("took " + (System.currentTimeMillis() - begin) + " ms");
}

执行方法后发现,耗时很短但出现了日志丢失:我们要记录 1000 条日志,最终控制台只能搜索到 215 条日志,而且日志的行号变为了一个问号。

\ 出现这个问题的原因在于,AsyncAppender 提供了一些配置参数,而我们没用对。我们结合相关源码分析一下:

includeCallerData 用于控制是否收集调用方数据,默认是 false,此时方法行号、方法名等信息将不能显示(源码第 2 行以及 7 到 11 行)。

queueSize 用于控制阻塞队列大小,使用的 ArrayBlockingQueue 阻塞队列(源码第 15 到 17 行),默认大小是 256,即内存中最多保存 256 条日志。

discardingThreshold 是控制丢弃日志的阈值,主要是防止队列满后阻塞。默认情况下,队列剩余量低于队列长度的 20%,就会丢弃 TRACE、DEBUG 和 INFO 级别的日志。(参见源码第 3 到 6 行、18 到 19 行、26 到 27 行、33 到 34 行、40 到 42 行)

neverBlock 用于控制队列满的时候,加入的数据是否直接丢弃,不会阻塞等待,默认是 false(源码第 44 到 68 行)。这里需要注意一下 offer 方法和 put 方法的区别,当队列满的时候 offer 方法不阻塞,而 put 方法会阻塞;neverBlock 为 true 时,使用 offer 方法。

public class AsyncAppender extends AsyncAppenderBase<ILoggingEvent> {

    boolean includeCallerData = false;//是否收集调用方数据
    protected boolean isDiscardable(ILoggingEvent event) {
        Level level = event.getLevel();
        return level.toInt() <= Level.INFO_INT;//丢弃<=INFO级别的日志
    }

    protected void preprocess(ILoggingEvent eventObject) {
        eventObject.prepareForDeferredProcessing();
        if (includeCallerData)
            eventObject.getCallerData();
    }
}

public class AsyncAppenderBase<E> extends UnsynchronizedAppenderBase<E> implements AppenderAttachable<E> {
    BlockingQueue<E> blockingQueue;//异步日志的关键,阻塞队列
    public static final int DEFAULT_QUEUE_SIZE = 256;//默认队列大小
    int queueSize = DEFAULT_QUEUE_SIZE;
    static final int UNDEFINED = -1;
    int discardingThreshold = UNDEFINED;
    boolean neverBlock = false;//控制队列满的时候加入数据时是否直接丢弃,不会阻塞等待

    @Override
    public void start() {
        ...
        blockingQueue = new ArrayBlockingQueue<E>(queueSize);
        if (discardingThreshold == UNDEFINED)
            discardingThreshold = queueSize / 5;//默认丢弃阈值是队列剩余量低于队列长度的20%,参见isQueueBelowDiscardingThreshold方法
            ...
    }

    @Override
    protected void append(E eventObject) {
        if (isQueueBelowDiscardingThreshold() && isDiscardable(eventObject)) { //判断是否可以丢数据
            return;
        }
        preprocess(eventObject);
        put(eventObject);
    }

    private boolean isQueueBelowDiscardingThreshold() {
        return (blockingQueue.remainingCapacity() < discardingThreshold);
    }

    private void put(E eventObject) {
        if (neverBlock) { //根据neverBlock决定使用不阻塞的offer还是阻塞的put方法
            blockingQueue.offer(eventObject);
        } else {
            putUninterruptibly(eventObject);
        }
    }

    //以阻塞方式添加数据到队列
    private void putUninterruptibly(E eventObject) {
        boolean interrupted = false;
        try {
            while (true) {
                try {
                    blockingQueue.put(eventObject);
                    break;
                } catch (InterruptedException e) {
                    interrupted = true;
                }
            }
        } finally {
            if (interrupted) {
                Thread.currentThread().interrupt();
            }
        }
    }
}

看到默认队列大小为 256,达到 80% 容量后开始丢弃 <=INFO 级别的日志后,我们就可以理解日志中为什么只有 215 条 INFO 日志了。

我们可以继续分析下异步记录日志出现坑的原因。

queueSize 设置得特别大,就可能会导致 OOM。

queueSize 设置得比较小(默认值就非常小),且 discardingThreshold 设置为大于 0 的值(或者为默认值),队列剩余容量少于 discardingThreshold 的配置就会丢弃 <=INFO 的日志。这里的坑点有两个。一是,因为 discardingThreshold 的存在,设置 queueSize 时容易踩坑。比如,本例中最大日志并发是 1000,即便设置 queueSize 为 1000 同样会导致日志丢失。二是,discardingThreshold 参数容易有歧义,它不是百分比,而是日志条数。对于总容量 10000 的队列,如果希望队列剩余容量少于 1000 条的时候丢弃,需要配置为 1000。

neverBlock 默认为 false,意味着总可能会出现阻塞。如果 discardingThreshold 为 0,那么队列满时再有日志写入就会阻塞;如果 discardingThreshold 不为 0,也只会丢弃 <=INFO 级别的日志,那么出现大量错误日志时,还是会阻塞程序。

可以看出 queueSize、discardingThreshold 和 neverBlock 这三个参数息息相关,务必按需进行设置和取舍,到底是性能为先,还是数据不丢为先:

如果考虑绝对性能为先,那就设置 neverBlock 为 true,永不阻塞。

如果考虑绝对不丢数据为先,那就设置 discardingThreshold 为 0,即使是 <=INFO 的级别日志也不会丢,但最好把 queueSize 设置大一点,毕竟默认的 queueSize 显然太小,太容易阻塞。

如果希望兼顾两者,可以丢弃不重要的日志,把 queueSize 设置大一点,再设置一个合理的 discardingThreshold。

以上就是日志配置最常见的两个误区了。接下来,我们再看一个日志记录本身的误区。

使用日志占位符需要进行日志级别判断

不知道你有没有听人说过:SLF4J 的{}占位符语法,到真正记录日志时才会获取实际参数,因此解决了日志数据获取的性能问题。你觉得,这种说法对吗?

为了验证这个问题,我们写一段测试代码:有一个 slowString 方法,返回结果耗时 1 秒:

private String slowString(String s) {
System.out.println("slowString called via " + s);
try {
    TimeUnit.SECONDS.sleep(1);
} catch (InterruptedException e) {
}
return "OK";
}

如果我们记录 DEBUG 日志,并设置只记录 >=INFO 级别的日志,程序是否也会耗时 1 秒呢?我们使用三种方法来测试:

  1. 拼接字符串方式记录 slowString;
  2. 使用占位符方式记录 slowString;
  3. 先判断日志级别是否启用 DEBUG。
StopWatch stopWatch = new StopWatch();
stopWatch.start("debug1");
log.debug("debug1:" + slowString("debug1"));
stopWatch.stop();

stopWatch.start("debug2");
log.debug("debug2:{}", slowString("debug2"));
stopWatch.stop();

stopWatch.start("debug3");
if (log.isDebugEnabled())
    log.debug("debug3:{}", slowString("debug3"));
stopWatch.stop();

前两种方式都调用了 slowString 方法,所以耗时都是 1 秒:

使用占位符方式记录 slowString 的方式,同样需要耗时 1 秒,是因为这种方式虽然允许我们传入 Object,不用拼接字符串,但也只是延迟(如果日志不记录那么就是省去)了日志参数对象.toString() 和字符串拼接的耗时。

在这个案例中,除非事先判断日志级别,否则必然会调用 slowString 方法。回到之前提的问题,使用{}占位符语法不能通过延迟参数值获取,来解决日志数据获取的性能问题。

除了事先判断日志级别,我们还可以通过 lambda 表达式进行延迟参数内容获取。但,SLF4J 的 API 还不支持 lambda,因此需要使用 Log4j2 日志 API,把 Lombok 的 @Slf4j 注解替换为 @Log4j2 注解,这样就可以提供一个 lambda 表达式作为提供参数数据的方法:

@Log4j2
public class LoggingController {
...
log.debug("debug4:{}", ()->slowString("debug4"));

像这样调用 debug 方法,签名是 Supplier<?>,参数会延迟到真正需要记录日志时再获取:

void debug(String message, Supplier<?>... paramSuppliers);

public void logIfEnabled(final String fqcn, final Level level, final Marker marker, final String message,
        final Supplier<?>... paramSuppliers) {
    if (isEnabled(level, marker, message)) {
        logMessage(fqcn, level, marker, message, paramSuppliers);
    }
}

protected void logMessage(final String fqcn, final Level level, final Marker marker, final String message,
        final Supplier<?>... paramSuppliers) {
    final Message msg = messageFactory.newMessage(message, LambdaUtil.getAll(paramSuppliers));
    logMessageSafely(fqcn, level, marker, msg, msg.getThrowable());
}

修改后再次运行测试,可以看到这次 debug4 并不会调用 slowString 方法:

其实,我们只是换成了 Log4j2 API,真正的日志记录还是走的 Logback 框架。没错,这就是 SLF4J 适配的一个好处。

博文参考