Java Map的理解

550 阅读21分钟

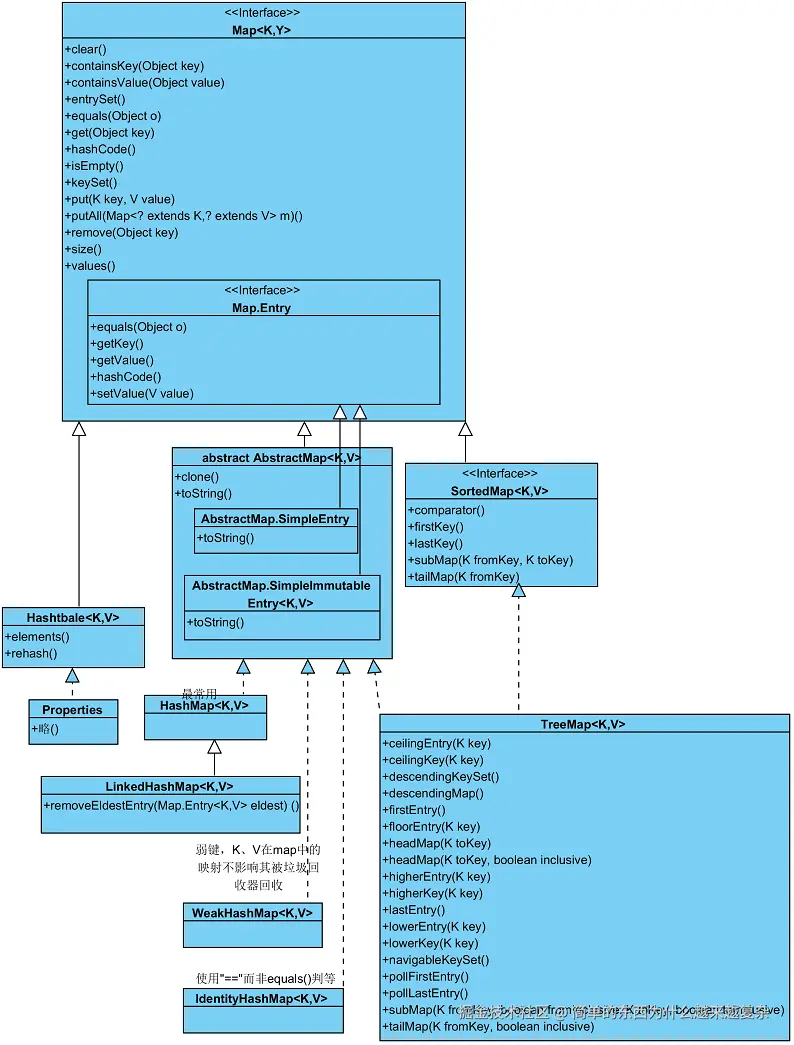
一、Map 概述

image.png 在 Java 的集合框架中,Map 是一个极为重要的接口,与 Collection 并列存在。它提供了一种将键(key)映射到值(value)的存储方式,每个键对应唯一的值,以键值对的形式来保存数据。这与 Collection 系列集合(如 List、Set 等单列集合)有着显著区别,Collection 存储的是单个元素,而 Map 存储的是具有映射关系的二元偶对象。

比如说,在一个学生成绩管理系统中,我们可以使用学生的学号作为键,将学生的各科成绩信息作为值存储在 Map 中,这样就能通过学号快速查找到对应的成绩,极大地提高了数据检索效率。这种键值对的存储结构使得 Map 在处理需要根据特定标识来查找、更新和删除相关数据的场景时表现出色,为 Java 开发者提供了强大且便捷的数据处理能力,后续我们将深入探讨 Map 的诸多特性与用法。

二、Map 的常用实现类

(一)HashMap

HashMap 是日常开发中最为常用的 Map 实现类之一,它的底层由哈希表(数组)、链表及红黑树构成。当我们向 HashMap 中插入键值对时,首先会依据键的 hashCode 值计算出其在哈希表中的存储位置,若该位置暂无元素,则直接插入;若发生哈希冲突,即不同的键计算出相同的位置,就会以链表形式将新元素链接在已有元素之后。自 JDK 1.8 起,当链表长度超过阈值(默认为 8)且哈希表容量达到一定标准时,链表会转换为红黑树,以此优化查询效率,因为红黑树的查找时间复杂度为 O (logn),相较于链表的 O (n) 有极大提升。

从线程安全性角度看,HashMap 是非线程安全的,在多线程环境下对其进行并发读写操作,可能会因数据不一致导致程序出错。不过,也正是由于未加锁的设计,使其在单线程场景下拥有极高的运行效率。来看一段简单的代码示例:

import java.util.HashMap;
import java.util.Map;
public class HashMapExample {
    public static void main(String[] args) {
        Map<String, Integer> hashMap = new HashMap<>();
        hashMap.put("apple", 5);
        hashMap.put("banana", 3);
        hashMap.put("cherry", 7);
        System.out.println("HashMap: " + hashMap);
        int value = hashMap.get("banana");
        System.out.println("Value of 'banana': " + value);
        hashMap.remove("cherry");
        System.out.println("After removal: " + hashMap);
    }
}

上述代码清晰展示了 HashMap 的基本操作,创建实例后进行元素的添加、获取与删除,输出结果能直观呈现其数据存储与变更情况。

在实际应用中,像缓存数据的临时存储场景,若对数据一致性要求并非绝对严苛,且追求高效的读写速度,HashMap 便能很好地胜任。另外,HashMap 有两个关键属性:初始容量与加载因子。初始容量决定了哈希表初始的大小,默认值为 16;加载因子用于衡量哈希表的填充程度,默认是 0.75。当元素数量超过初始容量与加载因子的乘积时,HashMap 会触发扩容操作,重新调整内部数据结构以维持性能,开发者也可依据实际需求在创建 HashMap 时指定合适的初始容量,以减少后续扩容带来的性能损耗。

(二)LinkedHashMap

LinkedHashMap 继承自 HashMap,它最大的特性是能够维护元素的迭代顺序,确保迭代输出的顺序与插入顺序完全一致。其底层在哈希表与链表的基础上,额外运用了双向链表结构,每一个键值对节点在哈希表存储的同时,还通过双向链表串联起来。

在插入元素时,LinkedHashMap 不仅会像 HashMap 一样将元素放入哈希表的相应位置,还会将新节点添加到双向链表的尾部,使得链表的顺序与插入顺序精准匹配。以下是一段遍历 LinkedHashMap 的代码:

import java.util.LinkedHashMap;
import java.util.Map;
public class LinkedHashMapExample {
    public static void main(String[] args) {
        Map<String, Integer> linkedHashMap = new LinkedHashMap<>();
        linkedHashMap.put("one", 1);
        linkedHashMap.put("two", 2);
        linkedHashMap.put("three", 3);
        for (Map.Entry<String, Integer> entry : linkedHashMap.entrySet()) {
            System.out.println(entry.getKey() + " -> " + entry.getValue());
        }
    }
}

运行后会发现,输出的键值对严格按照插入时的先后顺序呈现,这种有序性在诸如需要按照特定顺序处理数据的场景中尤为实用,像日志记录按时间顺序存储,后续依序读取分析;又或是实现 LRU(最近最少使用)缓存淘汰策略,LinkedHashMap 都能凭借有序特性大放异彩。

(三)TreeMap

TreeMap 基于红黑树实现,这使得其中键值对会依据键的自然顺序或者创建时指定的比较器顺序进行排序。红黑树是一种自平衡二叉搜索树,它确保了树的高度始终维持在 O (logn) 级别,进而保证了插入、删除、查找等操作都能高效执行。

如果键的类型实现了 Comparable 接口,TreeMap 会默认按照该接口定义的比较规则来排序;若键未实现 Comparable 接口,也可在创建 TreeMap 实例时传入自定义的 Comparator 比较器来明确排序逻辑。举例如下:

import java.util.Comparator;
import java.util.Map;
import java.util.TreeMap;
public class TreeMapExample {
    public static void main(String[] args) {
        // 按照字符串长度排序的TreeMap
        Map<String, Integer> treeMap = new TreeMap<>(new Comparator<String>() {
            @Override
            public int compare(String s1, String s2) {
                return Integer.compare(s1.length(), s2.length());
            }
        });
        treeMap.put("apple", 5);
        treeMap.put("banana", 3);
        treeMap.put("cherry", 7);
        treeMap.put("date", 4);
        for (Map.Entry<String, Integer> entry : treeMap.entrySet()) {
            System.out.println(entry.getKey() + " -> " + entry.getValue());
        }
    }
}

上述代码依据字符串长度对键进行排序,最终输出有序的键值对。相较于 HashMap,TreeMap 在查找、插入性能上会因排序维护操作有所损耗,但其有序遍历的优势无可替代,在需要对数据按键排序后输出的场景,如排行榜系统、字典序排序展示等,TreeMap 就是不二之选。

(四)Hashtable

Hashtable 作为 Java 早期就存在的 Map 实现类,历史颇为悠久。它的底层同样基于哈希表,且与 HashMap 类似,通过链表解决哈希冲突。然而,Hashtable 是线程安全的,它通过在每个方法上添加 synchronized 关键字,保证了在多线程环境下同一时刻只有一个线程能操作 Map,避免数据不一致问题。

但这种简单粗暴的同步方式带来了显著的性能开销,在高并发场景下,频繁的锁竞争会使程序运行效率大打折扣。例如:

import java.util.Hashtable;
import java.util.Map;
public class HashtableExample {
    public static void main(String[] args) {
        Map<String, Integer> hashtable = new Hashtable<>();
        hashtable.put("key1", 10);
        hashtable.put("key2", 20);
        System.out.println("Hashtable: " + hashtable);
    }
}

需注意,Hashtable 不允许键或值为 null,若尝试插入 null 键值,会抛出 NullPointerException 异常。鉴于其性能劣势,在现代 Java 开发中,除非兼容老旧代码,否则多线程场景下一般优先选用 ConcurrentHashMap,而单线程场景 Hashtable 也已逐渐被性能更优的 HashMap 替代。

(五)ConcurrentHashMap

ConcurrentHashMap 是专为高并发场景设计的线程安全 Map 实现类,它在 JDK 1.5 被引入,后续版本不断优化改进。在早期 JDK 1.5 - 1.7 阶段,ConcurrentHashMap 采用分段锁(Segment)机制,将整个 Map 划分为多个 Segment 段,每个 Segment 类似于一个独立的小型 HashTable,各自拥有独立的锁。当多线程访问不同 Segment 时,可并行操作,极大提高并发性能;只有在访问同一 Segment 时才会产生锁竞争,相较于对整个 Hashtable 加锁,并发度有了质的飞跃。

而到了 JDK 1.8,ConcurrentHashMap 摒弃了分段锁,转而基于 CAS(Compare and Swap,比较并交换)操作和 synchronized 关键字实现更细粒度的锁控制。其底层结构与 HashMap 类似,同样是数组、链表、红黑树结合,当多个线程并发执行插入、删除、修改操作时,CAS 操作负责无锁乐观并发控制,若遇到冲突再配合 synchronized 锁保证数据一致性。例如:

import java.util.concurrent.ConcurrentHashMap;
import java.util.Map;
public class ConcurrentHashMapExample {
    public static void main(String[] args) {
        Map<String, Integer> concurrentHashMap = new ConcurrentHashMap<>();
        // 多线程环境下模拟并发写入
        new Thread(() -> {
            for (int i = 0; i < 1000; i++) {
                concurrentHashMap.put("key" + i, i);
            }
        }).start();
        new Thread(() -> {
            for (int i = 1000; i < 2000; i++) {
                concurrentHashMap.put("key" + i, i);
            }
        }).start();
        // 等待写入线程完成,这里简单休眠模拟,实际可使用CountDownLatch等工具
        try {
            Thread.sleep(2000);
        } catch (InterruptedException e) {
            e.printStackTrace();
        }
        System.out.println("ConcurrentHashMap size: " + concurrentHashMap.size());
    }
}

上述代码模拟多线程并发写入数据到 ConcurrentHashMap,最终准确输出存储的元素数量,体现其在高并发下稳定可靠的特性。相较于 Hashtable,它不仅线程安全,而且在高并发读写场景下能保持高效运行,成为处理海量并发数据存储与检索的利器,广泛应用于各类分布式系统、缓存框架等对性能与并发要求苛刻的领域。

三、Map 的核心方法

(一)增删改查方法

在 Map 中,最为基础且常用的操作便是增删改查,这些操作依托于一系列关键方法来实现。

以 HashMap 为例,put (K key, V value) 方法用于向 Map 中添加键值对。当执行此操作时,如果传入的键在 Map 中尚不存在,那么该键值对会被直接插入,且 put 方法返回 null;若键已存在,新传入的值会覆盖原有的值,此时 put 方法会返回被覆盖的旧值。例如:

import java.util.HashMap;
import java.util.Map;
public class MapPutExample {
    public static void main(String[] args) {
        Map<String, Integer> map = new HashMap<>();
        Integer oldValue = map.put("apple", 5);
        System.out.println("首次插入返回值:" + oldValue); 
        oldValue = map.put("apple", 8);
        System.out.println("二次插入相同键返回值:" + oldValue); 
        System.out.println("最终Map:" + map); 
    }
}

上述代码首次插入 “apple” 键值对时,因键不存在返回 null,再次插入相同键 “apple” 时,返回首次插入的值 5,并将值更新为 8,清晰展示了 put 方法的覆盖特性。

remove (Object key) 方法用于依据键来删除对应的键值对,若成功删除,会返回被删除的值;若指定的键不存在于 Map 中,则返回 null。比如:

import java.util.HashMap;
import java.util.Map;
public class MapRemoveExample {
    public static void main(String[] args) {
        Map<String, Integer> map = new HashMap<>();
        map.put("banana", 3);
        map.put("cherry", 7);
        Integer removedValue = map.remove("banana");
        System.out.println("删除'banana'返回值:" + removedValue);
        System.out.println("删除后Map:" + map); 
    }
}

这段代码成功删除 “banana” 键值对,返回值为 3,体现了 remove 方法准确移除元素并反馈结果的功能。

putAll (Map<? extends K,? extends V> m) 方法提供了批量插入的能力,它能将另一个 Map 中的所有键值对复制到当前 Map。若遇到重复键,会按照 put 方法的覆盖规则,用新值替换旧值。如下:

import java.util.HashMap;
import java.util.Map;
public class MapPutAllExample {
    public static void main(String[] args) {
        Map<String, Integer> map1 = new HashMap<>();
        map1.put("apple", 5);
        map1.put("banana", 3);
        Map<String, Integer> map2 = new HashMap<>();
        map2.put("banana", 6);
        map2.put("cherry", 7);
        map1.putAll(map2);
        System.out.println("合并后Map1:" + map1); 
    }
}

运行结果显示,“banana” 键在合并时被 map2 中的值覆盖,最终 map1 包含了来自两个 Map 的合并数据,且键的唯一性得到严格维护。

get (Object key) 方法是检索操作的关键,通过传入键,它能快速返回与之关联的值。若键不存在于 Map 中,则返回 null。示例:

import java.util.HashMap;
import java.util.Map;
public class MapGetExample {
    public static void main(String[] args) {
        Map<String, Integer> map = new HashMap<>();
        map.put("date", 4);
        Integer value = map.get("date");
        System.out.println("获取'date'对应值:" + value); 
    }
}

代码简洁地演示了如何从 Map 中精准获取所需数据,这在数据查询场景中极为常用,如依据用户 ID 查询用户详细信息,Map 能依托这些方法高效完成任务。

(二)判断方法

除了增删改查,Map 还提供了实用的判断方法,助力开发者高效掌控数据状态。

containsKey (Object key) 方法用于判断 Map 中是否包含指定的键,返回值为布尔类型。其判断依据是键的 equals 方法,即若传入键与 Map 中某键通过 equals 比较结果为相等,则判定键存在。示例:

import java.util.HashMap;
import java.util.Map;
public class MapContainsKeyExample {
    public static void main(String[] args) {
        Map<String, Integer> map = new HashMap<>();
        map.put("key1", 10);
        boolean hasKey = map.containsKey("key1");
        System.out.println("是否包含'key1':" + hasKey); 
        hasKey = map.containsKey("key2");
        System.out.println("是否包含'key2':" + hasKey); 
    }
}

此代码通过 containsKey 方法准确判断键的存在与否,在业务逻辑中,常用于权限校验场景,如依据用户权限标识(键)确认用户是否具备特定操作权限,避免非法访问。

containsValue (Object value) 方法类似,用于判别 Map 中是否存在指定的值,同样依据 equals 方法比较,返回布尔值。如:

import java.util.HashMap;
import java.util.Map;
public class MapContainsValueExample {
    public static void main(String[] args) {
        Map<String, Integer> map = new HashMap<>();
        map.put("a", 5);
        map.put("b", 8);
        boolean hasValue = map.containsValue(8);
        System.out.println("是否包含值8:" + hasValue); 
        hasValue = map.containsValue(10);
        System.out.println("是否包含值10:" + hasValue); 
    }
}

在实际运用中,像电商系统核对订单状态(值)是否处于特定集合内,便可借助该方法快速排查,优化业务流程。

isEmpty () 方法最为直观,用于判断 Map 是否为空,若 Map 未存储任何键值对,返回 true,反之返回 false。以下是示例:

import java.util.HashMap;
import java.util.Map;
public class MapIsEmptyExample {
        public static void main(String[] args) {
                Map<String, Integer> map1 = new HashMap<>();
                boolean empty1 = map1.isEmpty();
                System.out.println("map1是否为空:" + empty1); 
                Map<String, Integer> map2 = new HashMap<>();
                map2.put("x", 3);
                boolean empty2 = map2.isEmpty();
                System.out.println("map2是否为空:" + empty2); 
        }
}

这在初始化 Map 后、执行关键操作前进行前置校验,或是在数据处理完毕后确认数据清空状态等场景中,都能确保程序逻辑严谨无误,避免因空指针等问题引发异常。

(三)遍历方法

遍历 Map 中的数据也是常见操作,不同的遍历方式适用于不同场景,各有优劣。

keySet () 方法返回一个包含 Map 中所有键的 Set 集合,通过遍历该 Set,再借助 get 方法获取对应的值,即可遍历 Map。示例:

import java.util.HashMap;
import java.util.Map;
import java.util.Set;
public class MapKeySetTraversalExample {
    public static void main(String[] args) {
        Map<String, Integer> map = new HashMap<>();
        map.put("one", 1);
        map.put("two", 2);
        map.put("three", 3);
        Set<String> keySet = map.keySet();
        for (String key : keySet) {
            System.out.println(key + " -> " + map.get(key));
        }
    }
}

这种方式的优点是代码简洁,易于理解,在仅需获取部分键对应值,且键的操作较多时较为适用;缺点是每次获取值都要调用 get 方法,若 Map 数据量大,频繁调用可能影响性能。

values () 方法则直接返回一个包含 Map 中所有值的 Collection 集合,遍历该集合就能获取所有值。例如:

import java.util.HashMap;
import java.util.Map;
import java.util.Collection;
public class MapValuesTraversalExample {
    public static void main(String[] args) {
        Map<String, Integer> map = new HashMap<>();
        map.put("red", 5);
        map.put("blue", 7);
        map.put("green", 3);
        Collection<Integer> values = map.values();
        for (Integer value : values) {
            System.out.println(value);
        }
    }
}

此方法适用于仅关注值,无需知晓键的情况,如统计 Map 中所有商品的库存总量,只需遍历值集合求和。但由于缺少键的信息,若后续需关联键值处理业务,该方式就无法满足。

entrySet () 方法返回一个包含 Map.Entry 对象的 Set 集合,Map.Entry 是 Map 内部的接口,用于表示键值对。通过遍历该 Set,能直接获取键值对,避免额外通过键获取值的开销。示例:

import java.util.HashMap;
import java.util.Map;
import java.util.Set;
public class MapEntrySetTraversalExample {
    public static void main(String[] args) {
        Map<String, Integer> map = new HashMap<>();
        map.put("cat", 4);
        map.put("dog", 6);
        map.put("rabbit", 3);
        Set<Map.Entry<String, Integer>> entrySet = map.entrySet();
        for (Map.Entry<String, Integer> entry : entrySet) {
            System.out.println(entry.getKey() + " -> " + entry.getValue());
        }
    }
}

这种遍历方式性能更优,尤其在大数据量下优势明显,同时它更符合面向对象设计原则,将键值对作为一个整体处理,在多数复杂业务场景,如数据迁移、转换等,推荐优先使用。

此外,从 Java 5 开始引入的迭代器(Iterator)也可用于遍历 Map,以 entrySet 结合迭代器为例:

import java.util.HashMap;
import java.util.Iterator;
import java.util.Map;
import java.util.Set;
public class MapIteratorExample {
    public static void main(String[] args) {
        Map<String, Integer> map = new HashMap<>();
        map.put("a", 1);
        map.put("b", 2);
        map.put("c", 3);
        Set<Map.Entry<String, Integer>> entrySet = map.entrySet();
        Iterator<Map.Entry<String, Integer>> iterator = entrySet.iterator();
        while (iterator.hasNext()) {
            Map.Entry<String, Integer> entry = iterator.next();
            System.out.println(entry.getKey() + " -> " + entry.getValue());
        }
    }
}

迭代器提供了更精细的控制能力,如在遍历过程中按需删除元素,适用于对遍历过程有复杂干预需求的场景。而 Java 8 引入的 foreach 循环,本质上是对迭代器的语法糖封装,让代码更加简洁,开发者可依据团队习惯与代码场景灵活选用遍历方式,提升开发效率。

四、Map 的应用场景

(一)数据存储与查找

在诸多应用场景中,数据存储与查找是 Map 最为常见且基础的用途之一。以用户信息管理系统为例,当需要存储海量用户的详细资料,如用户名、密码、年龄、性别、联系方式等多维度信息时,HashMap 便能展现出其强大的优势。

假设我们正在构建一个在线社交平台,需要实时管理数百万用户的数据。使用 HashMap,我们可以将用户的唯一标识(如用户 ID)作为键,而把包含用户各类信息的对象(如 UserInfo 类的实例,其中封装了用户名、密码、年龄等属性)作为值进行存储。当用户登录时,只需凭借输入的用户 ID 作为键,就能在极短时间内通过 get 方法从 HashMap 中精准获取对应的用户信息对象,进而完成密码验证、个性化页面展示等后续操作。

相较于传统的数组,数组在存储用户信息时,若要依据特定标识查找某一用户,往往需要遍历整个数组,时间复杂度为 O (n),这在大规模数据场景下效率极低;而 List 虽然在某些查找场景下有所优化,如通过索引查找能快速定位元素,但若是根据非索引的用户 ID 等标识查找,同样需要遍历列表或借助额外复杂的查找算法,性能也不尽人意。

Map 的键值对特性使得不同属性能够天然地关联在一起,无需额外维护复杂的索引关系,代码逻辑更加清晰简洁。以下是一个简单的示意代码:

import java.util.HashMap;
import java.util.Map;
class UserInfo {
    private String username;
    private String password;
    private int age;
    // 省略构造函数与 getter、setter 方法
    public UserInfo(String username, String password, int age) {
        this.username = username;
        this.password = password;
        this.age = age;
    }
}
public class UserDataManagement {
    public static void main(String[] args) {
        Map<Long, UserInfo> userMap = new HashMap<>();
        // 存储用户信息
        userMap.put(1L, new UserInfo("user1", "pass1", 25)); 
        userMap.put(2L, new UserInfo("user2", "pass2", 30)); 
        // 根据用户 ID 查找用户信息
        Long userId = 1L;
        UserInfo user = userMap.get(userId);
        if (user!= null) {
            System.out.println("找到用户:" + user.getUsername() + ",年龄:" + user.getAge());
        } else {
            System.out.println("未找到对应用户");
        }
    }
}

上述代码清晰展示了如何利用 HashMap 高效存储与快速查找用户信息,为构建高性能、高响应速度的用户信息管理模块奠定基础,满足现代互联网应用对大规模数据实时处理的需求。

(二)缓存场景

缓存作为提升系统性能的关键手段,在当今各类应用中广泛应用,而 Map 恰是实现缓存机制的得力工具。以网页缓存为例,当用户频繁访问某些网页时,若每次都重新向服务器发起请求获取页面内容,不仅会消耗大量网络带宽,还会因服务器响应延迟导致用户体验不佳。

此时,可借助 Map 构建本地缓存。比如使用 LinkedHashMap,结合其维护元素插入顺序的特性,实现 LRU(最近最少使用)缓存淘汰策略。将网页的 URL 作为键,对应的页面内容(如 HTML 文本、图片资源等封装为 PageData 对象)作为值存入 LinkedHashMap。当缓存空间即将耗尽时,自动淘汰掉最久未被访问的网页缓存项,为新的缓存内容腾出空间。

代码示例如下:

import java.util.LinkedHashMap;
import java.util.Map;
class PageData {
    // 页面具体数据内容,如 HTML 文本等,此处省略详细定义
    private String content;
    public PageData(String content) {
        this.content = content;
    }
    public String getContent() {
        return content;
    }
}
public class WebPageCache {
    private static final int MAX_CACHE_SIZE = 100;
    private Map<String, PageData> cache = new LinkedHashMap<String, PageData>() {
        @Override
        protected boolean removeEldestEntry(Map.Entry<String, PageData> eldest) {
            return size() > MAX_CACHE_SIZE; 
        }
    };
    public PageData getPage(String url) {
        return cache.get(url);
    }
    public void putPage(String url, PageData pageData) {
        cache.put(url, pageData);
    }
    public static void main(String[] args) {
        WebPageCache cache = new WebPageCache();
        // 模拟存入一些网页缓存
        cache.putPage("https://www.example.com/page1", new PageData("Page 1 content"));
        cache.putPage("https://www.example.com/page2", new PageData("Page 2 content"));
        // 获取网页缓存
        PageData page = cache.getPage("https://www.example.com/page1");
        if (page!= null) {
            System.out.println("从缓存获取页面内容:" + page.getContent());
        }
    }
}

在这段代码中,我们创建了一个简单的网页缓存机制,当缓存项数量超过设定阈值时,自动依据插入顺序淘汰最旧的缓存,确保缓存始终保持高效可用状态,极大减少重复的网络请求,加速网页加载速度,提升用户浏览体验。同时,若需求更复杂,如设置缓存过期时间,可进一步拓展代码,结合定时任务等机制,定期清理过期缓存项,使缓存系统更加健壮完善。

(三)配置文件读取

在应用程序开发过程中,经常需要从配置文件中读取各类参数设置,以灵活调整程序运行行为,而 Map 的一个特殊实现类 Properties 便是处理配置文件的得力助手。

Properties 类本质上是一种特殊的 Map,它继承自 Hashtable,用于存储键值对形式的配置信息,其中键与值均为字符串类型。以常见的 Java Web 应用为例,在配置数据库连接参数时,通常会在配置文件(如.properties 文件)中写入数据库的 URL、用户名、密码、驱动类名等关键信息。

使用 Properties 类,首先通过 load 方法从配置文件流中加载这些键值对数据,随后在程序运行时,便能便捷地依据配置项的键(如 “db.url”“db.username” 等)利用 getProperty 方法快速获取对应的值,进而建立数据库连接。示例代码如下:

import java.io.FileInputStream;
import java.io.IOException;
import java.util.Properties;
public class ConfigReader {
    public static void main(String[] args) {
        Properties properties = new Properties();
        try {
            // 加载配置文件
            properties.load(new FileInputStream("config.properties"));
            String dbUrl = properties.getProperty("db.url");
            String dbUsername = properties.getProperty("db.username");
            String dbPassword = properties.getProperty("db.password");
            System.out.println("数据库连接 URL:" + dbUrl);
            System.out.println("数据库用户名:" + dbUsername);
            System.out.println("数据库密码:" + dbPassword);
        } catch (IOException e) {
            e.printStackTrace();
        }
    }
}

假设配置文件 config.properties 内容如下:

db.url=jdbc:mysql://localhost:3306/mydb
db.username=root
db.password=123456

上述代码运行后,就能成功读取配置文件中的数据库连接信息并打印输出,随后程序便可依据这些配置信息准确无误地连接到指定数据库,确保应用程序在不同环境下(如开发环境、测试环境、生产环境)能灵活适配相应的配置参数,高效运行。这种将配置项以键值对形式存储在 Map 中的方式,使得配置管理变得清晰、便捷,易于维护与扩展,大大降低了程序因配置变更而引发的风险。

五、总结

通过本文详细阐述,我们对 Java 中的 Map 集合有了全面且深入的理解。Map 以其独特的键值对存储结构,区别于传统单列集合,为数据处理提供了强大的映射能力。

在常用实现类方面,HashMap 凭借高效的哈希表操作,在单线程场景下成为数据快速增删改查的首选;LinkedHashMap 巧妙结合哈希表与链表,既保留了哈希操作的高效,又确保元素迭代顺序与插入或访问顺序一致,适用于对顺序有要求的缓存等场景;TreeMap 基于红黑树实现键的有序排列,为需要按键排序输出数据的业务提供便利;Hashtable 作为早期线程安全的 Map 实现,虽因性能问题在现代应用中渐少使用,但在兼容旧代码或特定简单多线程场景仍有其价值;ConcurrentHashMap 专为高并发设计,从分段锁到 CAS 与 synchronized 结合的优化,使其在多线程读写场景下表现卓越,成为分布式系统、高并发缓存等领域的核心组件。

Map 的核心方法涵盖增删改查、判断及遍历操作,每种方法都紧密围绕键值对,无论是精准的 put、get、remove,还是灵活的 containsKey、containsValue 判断,以及多样的 keySet、values、entrySet 遍历方式,都为开发者在不同业务逻辑下操纵数据提供了丰富工具。

实际应用场景更是广泛,从海量用户信息存储查找,利用 HashMap 的快速检索提升系统响应;到网页缓存借助 LinkedHashMap 实现 LRU 策略,优化网络资源利用;再到配置文件读取依靠 Properties 类(本质为特殊 Map),实现配置参数的便捷管理,Map 已然渗透到 Java 开发的各个角落。

总之,掌握 Map 集合关键在于依据不同需求,精准选择合适的实现类,并熟练运用其核心方法。希望本文能成为读者深入探索 Java 集合框架、优化程序设计的有力指引,鼓励大家在日常开发中多实践运用,不断挖掘 Map 的潜力,构建更加高效、健壮的 Java 应用。