极狐 GitLab 的双重风波
(一)间谍风波
前两天,极狐 GitLab 陷入了员工实名举报公司高管为美国间谍的漩涡之中。这一事件犹如一颗重磅炸弹,在业界引起了轩然大波。尽管目前尚未被实锤,但此消息一经传出,便迅速吸引了众多目光,也让极狐 GitLab 的企业形象蒙上了一层阴影。这一事件不仅引发了内部员工的震动,也使得外界对其公司的信任度产生了动摇,其后续发展仍有待进一步观察。
(二)绝户网计划
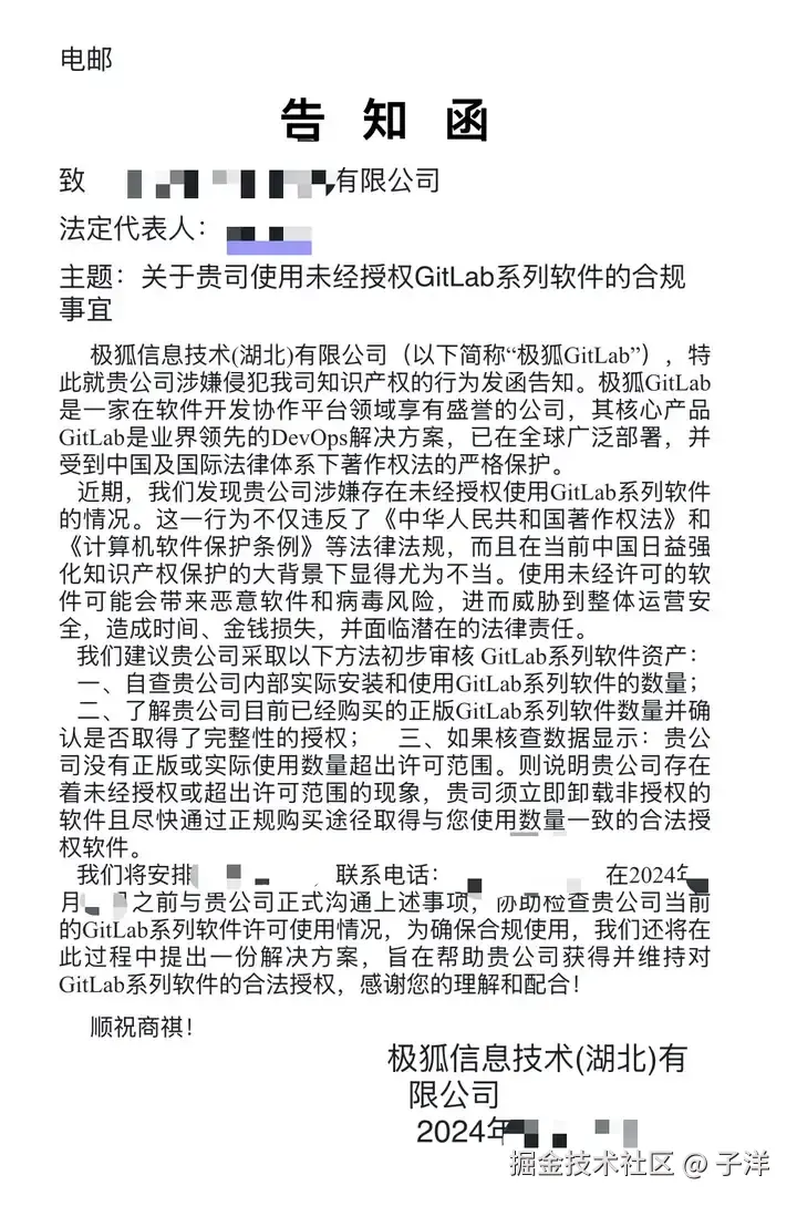
就在今天早上,极狐 GitLab 的 “绝户网计划” 也浮出水面。据爆料,极狐 GitLab 要求销售人员在与使用 GitLab CE(社区版)免费版的用户交流时,引导用户明确表达正在使用免费版,并将此作为证据存档,以便未来可能的发函或起诉。 从其告知函来看,极狐 GitLab 强调其核心产品 GitLab 受法律保护,指出用户涉嫌未经授权使用软件,违反相关法律法规。公司内部对此计划也存在分歧,部分销售和技术同事反对,认为这会得罪潜在客户,影响长期生意,但公司高层却决定推行,寄希望于小部分害怕被起诉的用户付费来提升今年业绩。此计划引发了广泛争议,因为 GitLab 的免费版在全球范围内被大量程序员使用,且一直以来被认为是可商用的,这一举措无疑打破了以往的认知,让许多用户感到不满和担忧。
告知函内容如下:
GitLab 替代品分析
巧合的是,前不久我刚好对 GitLab 私服替代品进行了一波调研,同时成功将 GitLab 仓库迁移到新的仓库中,这次正好分享一下替代品的优缺点。
(一)Gitea
- 优点:
- 轻量级:资源占用较低,对于硬件配置要求不高,适合小型团队或个人开发者在有限资源环境下搭建 Git 私服。
- 功能较为完善:能够满足基本的代码托管、版本控制、分支管理等常见需求,支持多种主流操作系统的部署。
- 社区活跃:有大量的开发者参与社区贡献,遇到问题时能够在社区中较快地获取解决方案和技术支持。
- 缺点:
- 在大规模团队协作和复杂项目管理场景下,一些高级功能可能相对薄弱,例如在代码审查流程的精细化管理方面不如一些大型商业 Git 工具。
- 与一些大型企业级工具相比,其集成能力可能稍逊一筹,在与其他企业内部系统如 CI/CD 平台、项目管理软件等的深度整合上存在一定局限性。
- Gitea 的域名和商标在社区不知情、未经社区批准的情况下被转让给一家营利性公司,有一定开源风险。
(二)Gogs
- 优点:
- 易于安装和使用:安装过程简单,即使是技术基础相对薄弱的用户也能快速上手搭建自己的 Git 私服。
- 性能表现不错:在处理中等规模的代码仓库和团队协作时,能够保持较为稳定的运行速度和响应效率。
- 界面简洁:对于注重简洁操作界面的用户来说,Gogs 的界面设计较为友好,易于操作和管理。
- 缺点:
- 功能扩展性相对有限:虽然基本功能齐全,但在面对一些特殊需求或新兴技术场景时,可能难以通过插件或扩展机制快速实现功能增强。
- 社区规模和活跃度不如一些头部的 Git 工具,这可能导致在长期发展过程中,功能更新和问题修复的速度相对较慢。
(三)OneDev
- 优点:
- 强大的项目管理功能:除了基本的 Git 代码托管功能外,OneDev 在项目管理方面表现出色,提供了丰富的项目进度跟踪、任务分配、团队协作等功能,适合以项目为导向的团队使用。
- 支持多语言:能够很好地适应不同语言环境下的开发团队需求,方便国际化团队协作。
- 可定制性强:用户可以根据自己团队的特定需求,对 OneDev 的功能和界面进行一定程度的定制,以提高工作效率。
- 缺点:
- 学习成本相对较高:由于其功能丰富且较为复杂,新用户需要花费一定时间来熟悉和掌握其操作流程和功能配置。
- 部署相对复杂:相比一些轻量级的 Git 私服工具,OneDev 的部署过程需要更多的配置和环境依赖,对于运维人员的技术要求较高。
(四)GitBucket
- 优点:
- 与 GitHub 风格相似:对于熟悉 GitHub 操作的用户来说,GitBucket 的界面和操作方式具有较高的相似度,降低了用户的迁移成本。
- 支持多种数据库:可以灵活选择数据库类型,如 MySQL、PostgreSQL 等,方便根据现有技术架构进行整合。
- 插件丰富:提供了大量的插件来扩展其功能,例如代码质量检测、代码统计等插件,能够满足不同团队的多样化需求。
- 缺点:
- 性能优化方面可能存在不足:在处理大规模代码库和高并发请求时,可能会出现性能瓶颈,需要进行额外的性能调优工作。
- 社区文档相对不够完善:在一些复杂功能的使用和问题排查上,由于社区文档的不全面,可能会给用户带来一定困扰。
(五)Gitblit
- 优点:
- 专注于 Git 核心功能:对 Git 的核心功能支持得非常稳定和高效,如代码托管、分支管理、权限管理等,适合那些只需要基本 Git 功能且追求稳定性的团队。
- 轻量级且资源占用少:在硬件资源有限的情况下,能够稳定运行,不会对服务器资源造成过大压力。
- 安全性能较高:提供了较为完善的权限管理和安全机制,能够有效保护代码仓库的安全。
- 缺点:
- 功能相对单一:缺乏一些现代 Git 工具所具备的高级项目管理和团队协作功能,如敏捷项目管理工具集成等。
- 用户界面相对简陋:在美观度和交互体验上不如一些新兴的 Git 私服工具,可能会影响用户的使用感受。
Forgejo 的选择理由
经过个人调研和综合考量,最终选择了 Forgejo 替代 GitLab。Forgejo 是 Gitea 的一个硬分叉,它继承了 Gitea 的所有优点,如轻量级、功能完善、社区活跃等。同时,Forgejo 还具有自身独特的优势,其界面美观,给用户带来了良好的视觉体验;部署简单,降低了迁移成本和技术门槛,即使是非专业运维人员也能轻松上手;加载速度快,能够提高团队成员的工作效率,减少等待时间。
在迁移项目时,可以参考我之前写的迁移教程:
- 迁移 GitLab 仓库到 Forgejo 的详细步骤:juejin.cn/post/743970…
- 批量迁移 GitLab 仓库到 Forgejo 的教程:juejin.cn/post/744008…。
综上所述,个人认为 Forgejo 在应对极狐 GitLab 近期风波所带来的不确定性时,是一个较为理想的 Git 私服替代品。
相关资料
- GitLab DevOps 架构师原文: zhuanlan.zhihu.com/p/116657489…
- OSC开源社区: mp.weixin.qq.com/s/aASB7SHgp…