OA:太好啦,OA项目也开源啦,快速响应90%以上个性化OA需求,OA协同办公,流程专家(带有低代码开发平台的OA)

517 阅读3分钟

嗨,大家好,我是小华同学,关注我们获得“最新、最全、最优质”开源项目和高效工作学习方法

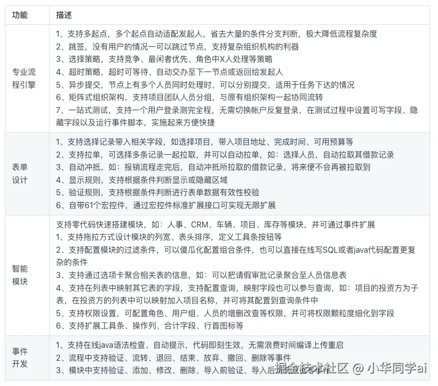
云网OA协同办公系统,流程专家(带有低代码开发平台的OA)是一个基于Springboot+Vue3框架的OA办公系统,团队在OA行业深入研发15年之久,服务过1000多家客户。它不仅拥有成熟的OA办公系统功能,还自带低代码开发平台,可以快速搭建OA系统、人事系统、CRM系统、办公用品系统、项目管理系统、合同管理系统等,让您可以快速上手、快速实施、快速交付!

功能特点

  • 成熟的OA办公系统功能: 该系统集成了丰富的OA办公功能,包括但不限于:

    • 协同办公: 文档管理、日程安排、任务管理、邮件管理、即时通讯等
    • 人事管理: 员工信息管理、考勤管理、薪资管理、绩效管理等
    • 财务管理: 费用报销、采购管理、合同管理等
    • 项目管理: 项目计划、任务分配、进度跟踪、资源管理等
    • 客户关系管理: 客户信息管理、销售机会管理、客户服务管理等
  • 低代码开发平台: 该平台提供了可视化的开发界面和丰富的组件库,让您可以轻松地构建各种业务系统,无需编写复杂的代码。

  • 快速搭建: 该系统支持快速搭建各种业务系统,例如:

    • OA系统: 内部办公管理系统,提高办公效率
    • 人事系统: 管理员工信息、考勤、薪资等
    • CRM系统: 管理客户信息、销售机会、客户服务等
    • 办公用品系统: 管理办公用品的采购、领用、库存等
    • 项目管理系统: 管理项目计划、任务分配、进度跟踪等
    • 合同管理系统: 管理合同信息、合同签订、合同履行等

应用场景

  • 企业内部办公: 提高办公效率,降低办公成本
  • 人力资源管理: 管理员工信息、考勤、薪资等
  • 财务管理: 管理费用报销、采购、合同等
  • 项目管理: 管理项目计划、任务分配、进度跟踪等
  • 客户关系管理: 管理客户信息、销售机会、客户服务等

使用方法

  1. 注册并登录: 在Gitee上注册账号并登录
  2. 下载代码: 将代码仓库克隆到本地
  3. 配置环境: 配置开发环境,例如Java、MySQL等
  4. 运行系统: 运行系统并访问系统界面
  5. 使用系统: 根据实际需求使用系统功能

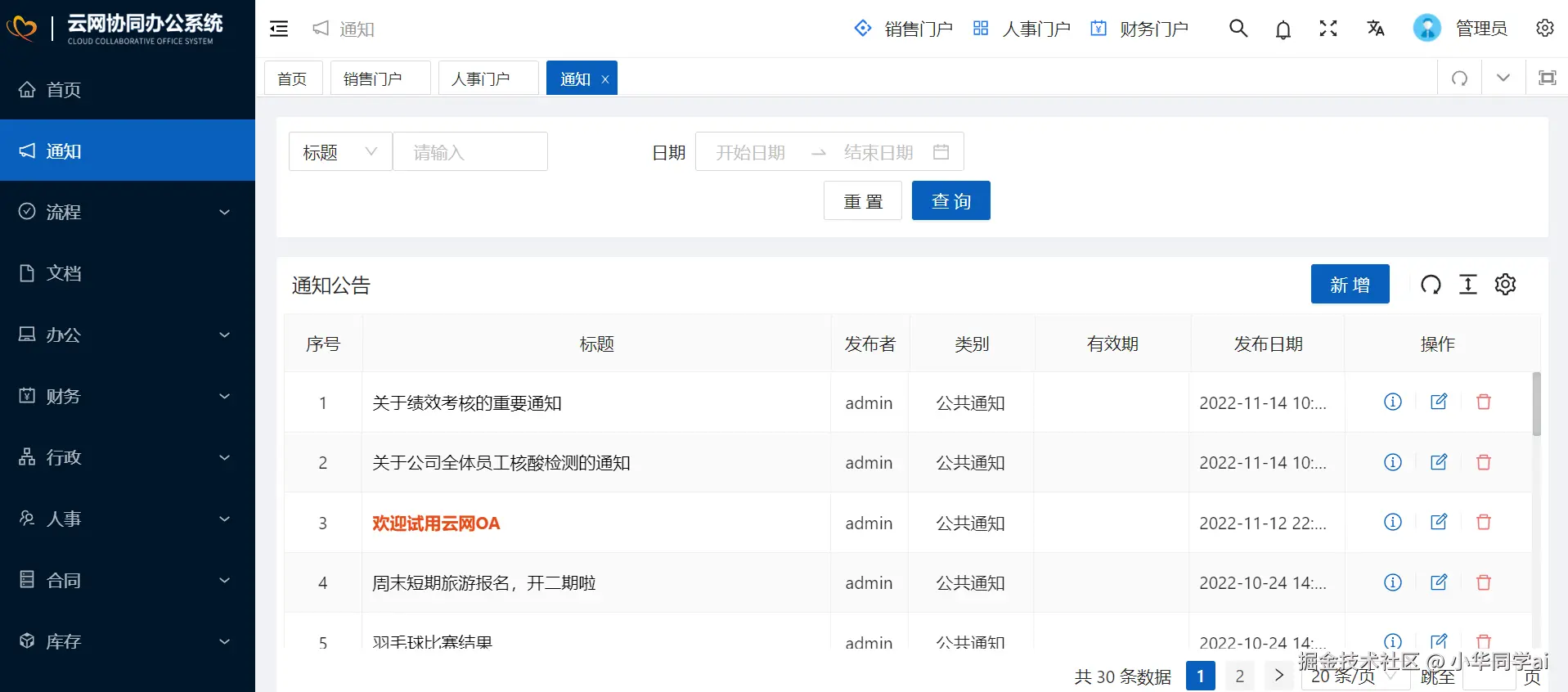
项目截图

同类项目

  • 钉钉: 阿里巴巴推出的智能移动办公平台,提供通讯、办公、协作等功能
  • 企业微信: 腾讯推出的企业通讯工具,提供通讯、办公、协作等功能
  • 飞书: 字节跳动推出的企业协作平台,提供文档、表格、会议等功能

总结

OA协同办公系统,流程专家(带有低代码开发平台的OA)是一个功能强大、易于使用的OA办公系统,可以帮助企业提高办公效率、降低办公成本、提升管理水平。

项目地址

https://gitee.com/bestfeng/yimioa