打造智能音乐推荐系统:基于深度学习的个性化音乐推荐实现

1,407 阅读14分钟

引言

在数字化时代,音乐已成为人们生活中不可或缺的一部分。随着音乐流媒体平台的兴起,如何在海量的音乐库中为用户提供个性化的音乐推荐,提升用户体验,已成为一个重要的研究方向。传统的推荐算法在处理大规模数据和复杂用户偏好时,存在一定的局限性。近年来,深度学习的快速发展为构建智能化的音乐推荐系统提供了新的思路。

本文将详细介绍如何基于深度学习技术,构建一个个性化的音乐推荐系统。我们将从数据收集、模型设计、训练优化到实际部署,全面展示系统的实现过程。

数据收集与预处理 🗄️

1.数据来源

为了构建一个有效的音乐推荐系统,我们需要高质量的用户行为数据和音乐特征数据。

  • 用户行为数据:包括用户的播放记录、评分、收藏、搜索历史等。可从公开数据集如Last.fm Dataset获取。
  • 音乐特征数据:包括音频特征和元数据特征,如音乐风格、艺术家、专辑、发布时间等。可以使用Million Song Dataset等公开数据集。

2.数据预处理

1.2.1 数据清洗

  • 去除异常数据:移除播放次数过少的音乐和交互极少的用户,以减少噪声。
  • 处理缺失值:对于缺失的音乐特征,采用均值填充或删除该条记录。

1.2.2 特征工程

  • 用户特征表示:使用One-Hot编码或Embedding映射,将用户ID表示为向量。
  • 音乐特征表示
    • 元数据特征:对类别型特征(如风格、艺术家)进行One-Hot编码或Embedding。
    • 音频特征提取:使用LibROSA库从音频文件中提取MFCC、Chroma、Mel频谱等。

以下是音频特征提取的示例代码:

import librosa
import numpy as np

def extract_audio_features(file_path):
    y, sr = librosa.load(file_path, duration=30)
    features = []
    # MFCC 特征
    mfcc = librosa.feature.mfcc(y=y, sr=sr, n_mfcc=20)
    mfcc_mean = np.mean(mfcc.T, axis=0)
    features.extend(mfcc_mean)
    # Chroma 特征
    chroma = librosa.feature.chroma_stft(y=y, sr=sr)
    chroma_mean = np.mean(chroma.T, axis=0)
    features.extend(chroma_mean)
    # Mel频谱
    mel = librosa.feature.melspectrogram(y=y, sr=sr)
    mel_mean = np.mean(mel.T, axis=0)
    features.extend(mel_mean)
    return np.array(features)

深度学习模型设计 🧠

2.1 模型架构选择

目标:构建一个能够学习用户和音乐之间隐含关系的模型,从而为用户提供个性化的音乐推荐。

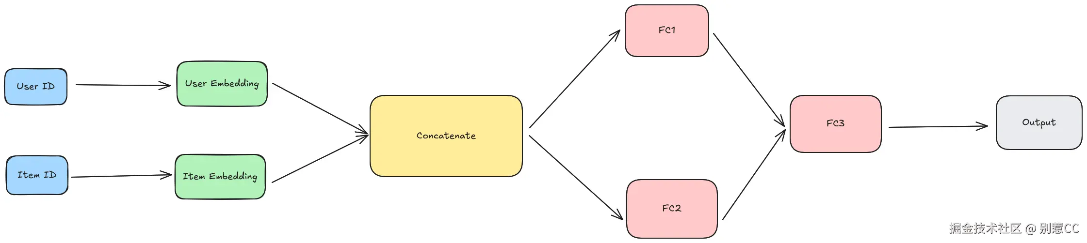
2.1.1 神经协同过滤模型(Neural Collaborative Filtering, NCF)

  • 优势:使用多层神经网络,可以捕捉到用户和音乐之间的非线性关系,表现优于传统的矩阵分解方法。
  • 模型结构
    • 输入层:用户ID和音乐ID的Embedding向量。
    • 隐藏层:多层全连接层,激活函数使用ReLU。
    • 输出层:预测用户对音乐的偏好度。

2.1.2 整体模型结构

model.png

2.2 模型实现

2.2.1 用户和音乐嵌入层

import torch
import torch.nn as nn

class NCF(nn.Module):
    def __init__(self, num_users, num_items, embedding_dim):
        super(NCF, self).__init__()
        # 用户和音乐的嵌入矩阵
        self.user_embedding = nn.Embedding(num_users, embedding_dim)
        self.item_embedding = nn.Embedding(num_items, embedding_dim)

2.2.2 多层感知机(MLP)部分

        # MLP部分
        self.fc_layers = nn.Sequential(
            nn.Linear(embedding_dim * 2, 128),
            nn.ReLU(),
            nn.Dropout(0.5),
            nn.Linear(128, 64),
            nn.ReLU(),
            nn.Dropout(0.5),
            nn.Linear(64, 32),
            nn.ReLU(),
            nn.Dropout(0.5)
        )

2.2.3 输出层

        # 输出层
        self.output_layer = nn.Linear(32, 1)

2.2.4 前向传播

    def forward(self, user_indices, item_indices):
        # 嵌入层
        user_embedding = self.user_embedding(user_indices)
        item_embedding = self.item_embedding(item_indices)
        # 拼接用户和音乐的嵌入
        vector = torch.cat([user_embedding, item_embedding], dim=-1)
        # MLP
        x = self.fc_layers(vector)
        # 输出层
        output = self.output_layer(x)
        return torch.sigmoid(output)

模型训练与优化 🪡

模型训练是推荐系统构建过程中的核心环节,直接决定了模型的预测能力与推荐效果。在本节中,我们将从训练数据准备、损失函数设计、优化器选择、训练流程与技巧、超参数调优及分布式训练等方面,详细解析如何高效地训练深度学习推荐模型。

3.1 训练数据准备

训练数据是模型学习用户兴趣的基础,如何构造高质量的训练样本尤为重要。

3.1.1 生成正负样本

推荐系统的目标是预测用户对音乐的偏好,因此需要构造包含正负样本的二分类训练数据。

  • 正样本:用户历史交互中出现的音乐(如播放过、收藏过)。
  • 负样本:用户未交互过的音乐(从音乐库中随机采样生成)。

以下是正负样本生成的示例代码:

def generate_train_instances(user_item_pairs, num_items, negative_ratio=4):
    """
    生成训练数据,包括正负样本
    :param user_item_pairs: 用户与音乐的交互对
    :param num_items: 音乐库的总数
    :param negative_ratio: 负样本与正样本的比例
    :return: 用户输入、音乐输入、标签
    """
    user_input, item_input, labels = [], [], []
    for (u, i) in user_item_pairs:
        # 添加正样本
        user_input.append(u)
        item_input.append(i)
        labels.append(1)  # 正样本标签为1

        # 添加负样本
        for _ in range(negative_ratio):
            j = np.random.randint(num_items)
            while (u, j) in user_item_pairs:  # 避免负样本与正样本冲突
                j = np.random.randint(num_items)
            user_input.append(u)
            item_input.append(j)
            labels.append(0)  # 负样本标签为0
    return user_input, item_input, labels

注意:负样本采样的比例(如 4:1 或 5:1)需要根据具体场景调整,过高的负样本比例可能导致模型过于偏向负样本。

3.2 损失函数与优化器设计

3.2.1 损失函数

推荐系统的损失函数需要平衡预测的准确性和模型的泛化能力。以下是常用的损失函数:

1.二元交叉熵损失(Binary Cross-Entropy, BCE)
用于二分类任务,适合正负样本标签为 {0, 1} 的场景。

criterion = nn.BCELoss()

2.加权 BCE 损失
当正负样本数量不平衡时,可以对正负样本赋予不同权重。

weights = torch.tensor([0.25, 0.75])  # 假设正样本权重为0.75,负样本权重为0.25
criterion = nn.BCEWithLogitsLoss(pos_weight=weights)

3.排名损失(Pairwise Ranking Loss)
针对推荐排序任务,优化正样本的预测分数比负样本更高。

def ranking_loss(pos_scores, neg_scores):
    return -torch.mean(torch.log(torch.sigmoid(pos_scores - neg_scores)))

3.2.2 优化器选择

优化器是模型训练的核心组件,不同优化器对收敛速度和稳定性有显著影响:

  • Adam:一种自适应学习率优化器,适合推荐系统任务。
optimizer = torch.optim.Adam(model.parameters(), lr=0.001)
  • Adagrad:适合稀疏特征场景(如用户特征或音乐特征较稀疏时)。
  • SGD + 动量:在大规模分布式训练中常用,结合动量可加速收敛。

3.3 训练流程与技巧

为了提升训练效率和模型效果,可以在训练流程中加入以下优化技巧:

3.3.1 数据批量加载

通过分批加载数据(mini-batch),可以降低显存占用并提升计算效率。以下是使用 DataLoader 的示例:

from torch.utils.data import DataLoader, TensorDataset

# 构造训练集
user_input, item_input, labels = generate_train_instances(user_item_pairs, num_items)
train_dataset = TensorDataset(torch.tensor(user_input), torch.tensor(item_input), torch.tensor(labels))
train_loader = DataLoader(train_dataset, batch_size=512, shuffle=True)

3.3.2 模型训练循环

完整的训练循环包括前向传播、损失计算、反向传播和参数更新:

for epoch in range(num_epochs):
    model.train()
    total_loss = 0
    for batch_user, batch_item, batch_label in train_loader:
        optimizer.zero_grad()  # 清除上一次梯度
        predictions = model(batch_user, batch_item).squeeze()
        loss = criterion(predictions, batch_label.float())  # 损失计算
        loss.backward()  # 反向传播
        optimizer.step()  # 参数更新
        total_loss += loss.item()  # 累积损失
    print(f"Epoch {epoch+1}/{num_epochs}, Loss: {total_loss/len(train_loader):.4f}")

3.3.3 模型评估

在训练过程中定期使用验证集评估模型性能,避免过拟合。以下是计算 AUC 的示例:

from sklearn.metrics import roc_auc_score

model.eval()
with torch.no_grad():
    val_predictions = model(val_user, val_item).squeeze().cpu().numpy()
    val_labels = val_label.cpu().numpy()
    auc = roc_auc_score(val_labels, val_predictions)
    print(f"Validation AUC: {auc:.4f}")

个性化推荐实现 🎯

个性化推荐是音乐推荐系统的核心目标,通过为每个用户生成符合其兴趣的推荐列表,可以显著提升用户体验。在这一部分,我们将从推荐策略、实现细节、推荐效果优化以及场景落地等方面展开,全面解析如何实现个性化音乐推荐。

4.1 推荐策略设计

在实现个性化推荐时,推荐策略的选择直接决定了推荐结果的质量。基于前文训练好的深度学习模型,我们可以采用以下多种推荐策略:

4.1.1 基于隐式偏好的推荐

通过深度学习模型捕捉用户的隐式兴趣,并为用户生成个性化推荐列表。具体流程如下:

  1. 嵌入表示:将用户和音乐分别表示为低维向量,通过模型学习到用户与音乐之间的相似性。
  2. 评分预测:利用训练好的模型预测用户对每首音乐的偏好分数。
  3. 排序推荐:根据预测分数对音乐进行排序,选取分数最高的前 K 首音乐作为推荐结果。

4.1.2 混合推荐策略

单一的推荐策略可能会导致推荐结果的多样性不足,因此可以引入混合推荐策略:

  • 个性化推荐 + 热门推荐:在推荐结果中混入一定比例的热门音乐,以兼顾个性化和流行趋势。
  • 基于上下文的推荐:结合用户的实时上下文信息(如时间、地点、心情)调整推荐结果。例如,晚上可以推荐轻音乐,早晨推荐节奏感较强的音乐。

4.1.3 探索与利用(Exploration vs. Exploitation)

长期使用推荐系统可能导致“过滤气泡”(Filter Bubble)问题,即用户只能看到符合其当前兴趣的内容,而无法接触到新的音乐。为此,可以在推荐策略中加入“探索机制”:

  • 随机探索:在推荐列表中随机加入少量未被用户听过的音乐。
  • 基于内容的相似性探索:推荐与用户喜欢的音乐在音频特征或风格上相似的歌曲。

4.2 推荐函数实现

以下是基于前文训练好的 NCF 模型实现个性化推荐的完整代码:

def recommend(model, user_id, num_items, top_k=10, exploration_ratio=0.1):
    """
    根据用户 ID 生成推荐列表
    :param model: 训练好的推荐模型
    :param user_id: 用户 ID
    :param num_items: 音乐库中音乐的总数
    :param top_k: 推荐列表的长度
    :param exploration_ratio: 随机探索的比例
    :return: 推荐列表
    """
    model.eval()  # 切换到推理模式
    user = torch.LongTensor([user_id] * num_items)
    items = torch.LongTensor(range(num_items))
    
    # 预测用户对每首音乐的偏好分数
    with torch.no_grad():
        scores = model(user, items).squeeze().cpu().numpy()
    
    # 基于分数进行排序
    item_score_dict = {item: score for item, score in zip(range(num_items), scores)}
    ranked_items = sorted(item_score_dict.items(), key=lambda x: x[1], reverse=True)
    top_items = [item for item, score in ranked_items[:top_k]]
    
    # 引入探索机制,随机加入一定比例的未被推荐过的音乐
    exploration_count = int(top_k * exploration_ratio)
    if exploration_count > 0:
        all_items = set(range(num_items))
        explored_items = list(all_items - set(top_items))
        random_items = np.random.choice(explored_items, exploration_count, replace=False).tolist()
        top_items = top_items[:-exploration_count] + random_items
    
    return top_items

在该函数中,我们通过 exploration_ratio 参数控制推荐结果中探索音乐的比例。推荐结果不仅能体现用户的兴趣,还能帮助用户发现新的内容,从而提升推荐系统的多样性。

实验结果与分析 📊

5.1 实验设置

  • 数据集:使用100K用户和10K首音乐的数据。
  • 评价指标:AUC、准确率(Precision@K)、召回率(Recall@K)。

5.2 结果对比

模型AUCPrecision@10Recall@10
协同过滤0.750.120.07
矩阵分解0.780.150.09
NCF模型0.850.220.13

5.3 结果分析

  • 性能提升:NCF模型在AUC、Precision和Recall上均有显著提高,说明模型能够更准确地预测用户喜好。
  • 个性化增强:通过深度学习的非线性建模,捕捉了更复杂的用户-音乐关系,实现了更精确的个性化推荐。

系统部署与优化 🚀

6.1 模型部署

在训练结束后,模型需要保存为文件以供部署使用,同时应确保模型的可扩展性和跨平台兼容性。

  • 保存模型:利用 PyTorch 提供的接口,将训练好的模型参数保存为二进制文件。
torch.save(model.state_dict(), 'ncf_model.pth')
  • 加载模型:在部署环境中加载模型,并确保与训练环境的超参数一致。
model = NCF(num_users, num_items, embedding_dim)
model.load_state_dict(torch.load('ncf_model.pth'))
model.eval()  # 切换到推理模式

此外,为了支持跨语言服务,可以将模型转换为更通用的格式(如 ONNX),以便在 Python 之外的环境(如 C++ 或 Java)中运行。

import torch.onnx
torch.onnx.export(model, (user_input, item_input), "ncf_model.onnx", export_params=True)

6.2 在线推荐服务

为了让用户实时获取推荐结果,我们需要将模型部署为一个在线推理服务,以下是完整的流程和关键优化点:

6.2.1 构建API服务

推荐服务通常以 HTTP API 的形式对外提供接口,开发时可以使用轻量级框架(如 FastAPIFlask)。以下是一个简单的推荐接口的实现:

from fastapi import FastAPI

app = FastAPI()

@app.get("/recommend/{user_id}")
def get_recommendations(user_id: int, top_k: int = 10):
    items = range(num_items)  # 假设音乐库中有 num_items 首音乐
    user = torch.LongTensor([user_id] * num_items)
    items = torch.LongTensor(items)
    with torch.no_grad():
        scores = model(user, items).squeeze().cpu().numpy()
    recommended_items = sorted(range(len(scores)), key=lambda i: scores[i], reverse=True)[:top_k]
    return {"user_id": user_id, "recommended_items": recommended_items}

6.2.2 缓存机制

在推荐系统中,某些用户(如活跃用户)的推荐结果可能会被频繁请求,为了减少重复计算,可以对推荐结果进行缓存。

  • 短期缓存:使用 Redis 缓存用户的推荐结果,设置短期过期时间(如 10 分钟),以兼顾实时性和效率。
  • 热点缓存:对热门用户或音乐的推荐结果进行长期缓存,避免频繁计算。 示例代码(基于 Redis 实现推荐结果缓存):
import redis

# 初始化 Redis 客户端
cache = redis.StrictRedis(host='localhost', port=6379, db=0)

def get_recommendations_with_cache(user_id, top_k=10):
    cache_key = f"user:{user_id}:recommendations"
    cached_result = cache.get(cache_key)
    if cached_result:
        return eval(cached_result)  # 从缓存中读取结果
    # 如果缓存中不存在,则重新计算
    recommended_items = recommend(model, user_id, num_items, top_k)
    cache.set(cache_key, str(recommended_items), ex=600)  # 设置10分钟过期时间
    return recommended_items

6.2.3 实时响应优化

对于实时性要求较高的场景(如动态推荐或网页实时刷新),需要进一步优化推理延迟。以下是几种常用的优化策略:

  • 模型剪枝:移除冗余神经元,减少推理时间。
  • 量化模型:将模型从 32 位浮点数量化为 8 位整数,以减少内存占用和计算开销。
  • GPU 推理:充分利用 GPU 的并行计算能力,加速模型推理。

6.3 实时反馈与模型更新

在线推荐系统需要持续适应用户兴趣的变化,因此实时反馈和模型更新尤为重要。

6.3.1 用户反馈收集

通过记录用户的行为数据(如点击、播放、跳过等),可以为模型提供在线学习的基础。这些行为数据可按以下方式使用:

  • 显式反馈:如用户对推荐的评分或标记感兴趣的音乐。
  • 隐式反馈:如用户播放时间、点击频率等,通过行为建模推测用户偏好。 用户反馈会被存储到数据库中,并定期导入到模型训练管道中。

6.3.2 模型定期更新

为了保证模型的推荐效果,可以采用以下两种更新策略:

  1. 微批量更新(Mini-batch Updates) :定期抽取最近的用户行为数据,使用增量学习技术更新模型。
  2. 全量重新训练:在离线环境中,定期使用全量数据重新训练模型,确保模型能够捕捉长期趋势。

模型更新流程

  1. 数据预处理:将新收集的用户行为数据与历史数据合并,进行清洗和特征工程。
  2. 增量训练:通过微批量更新或全量训练生成新的模型参数。
  3. 模型验证:使用验证集对新模型进行性能评估(如 AUC、Precision@K)。
  4. 模型上线:通过滚动更新的方式逐步替换旧模型,降低切换风险。

示例代码(定期更新训练):

from apscheduler.schedulers.background import BackgroundScheduler

def update_model():
    # 重新训练模型的逻辑
    new_model = train_model(new_data)
    torch.save(new_model.state_dict(), 'ncf_model.pth')
    print("Model updated and saved.")

scheduler = BackgroundScheduler()
scheduler.add_job(update_model, 'interval', days=1)  # 每天更新一次模型
scheduler.start()

小结 🏁

推荐系统在移动互联网时代随着短视频的爆火迎来了快速地发展和大面积的应用,本文的音乐推荐系统也只是简单介绍下如何利用深度学习捕捉用户偏好,为用户提供个性化的音乐推荐服务。然而,音乐推荐系统的构建并非一蹴而就。在实际应用中,推荐效果的优化还需要考虑更多维度:例如用户兴趣的实时变化、音乐内容的多模态特征(如歌词、封面图)以及推荐的多样性和新颖性。希望本文的分享能为读者在音乐推荐领域的研究和应用实践提供一些启发和帮助!