深入解析 MySQL 逻辑架构与 SQL 执行全流程

540 阅读17分钟

1. 逻辑架构剖析

1.1 服务器处理客户端请求

首先MySQL是典型的C/S架构,即Client/Server 架构,服务端程序使用的mysqld (等会看看是什么东西)

不论客户端进程和服务器进程是采用哪种方式进行通信,最后实现的效果都是:客户端进程向服务器进程发送一段(SQL语句),服务器进程处理后再向客户端进程发送一段文本(处理结果)。

那服务器进程对客户端进程发送的请求做了什么处理,才能产生最后的处理结果呢?这里以查询请求为例展示:

具体是这样(网上找一个比较清晰的替换一下)

1.2 Connectors

Connectors,指的是不同语言中与SQL的交互。MySQL首先是一个网络程序,在TCP之上定义了自己的应用层协议。所以要使用MySQL,我们可以编写代码,跟MySQL Server建立TCP连接, 之后按照其定义好的协议进行交互。或者比较方便的办法是调用sdk,比如Native C API,JDBC,PHP等各语言MySQL Connector,或者通过ODBC。但是通过SDK来访问MySQL,本质上还是TCP连接上通过MySQL协议跟MySQL进行交互。

接下来的MySQL Server结构可以分为如下的三层

1.3 第1层:连接层

系统(客户端)访问MySQL服务前,做的第一件事就是建立TCP连接。

经过三次握手建立连接成功后,MySQL服务对TCP传输过来的账号密码做身份认证,权限获取。

  • 用户名或者密码不对,会收到一个Acess denied for user错误,客户端程序结束执行
  • 用户名密码认证通过,会从权限表查出账号拥有的权限与连接关联,之后的权限判断逻辑,都将依赖于此时读到的权限

接下来我们思考一个问题

一个系统只会和MySQL服务器建立一个连接吗?只能有一个系统和MySQL服务器吗?

no no no 多个系统都可以和MySQ服务器建立连接,每个系统建立的连接肯定不止一个。所以,为了解决TCP无限创建于TCP频繁创建销毁带来的资源耗尽,性能下降问题。MySQL服务器里面专门的TCP连接池限制连接数,采用长连接模式复用TCP连接,来解决上述问题

TCP 连接收到请求后,必须要分配给一个线程专门于这个客户端的交互。所以还会有个线程池,去走后面的流程。每个连接从线程池中获取线程,省去了创建和销毁线程的开销。这些基本上都是属于连接管理组件中。所以连接管理的职责是负责认证,管理连接,获取权限信息。

1.4 第2层:服务层

第二层架构主要完成大多数的核心服务功能,如SQL接口,并完成缓存的查询,SQL的分析和优化及部分内置函数的执行。所以跨存储引擎的功能也在这一层实现,如过程,函数等。

在该层,服务器会解析查询并创建相应的内部解析树,并且对其完成相应的优化:如确定查询表的顺序,是否利用索引等,最后生成相应的执行操作。

如果是select语句,服务器还会查询内部的缓存。如果缓存空间足够大,这样在解决大量读操作的环境中能够很好的提示系统的性能。

  • SQL Interface:SQL接口
    • 接收用户的SQL命令,并且返回用户需要查询的结构。比如select .... from就是调用SQL Interface
    • MySQL支持DML(数据操作语言),DDL (数据定义语言),存储过程,视图,触发器,自定义函数等多种失去了语言接口
  • Parser: 解析器
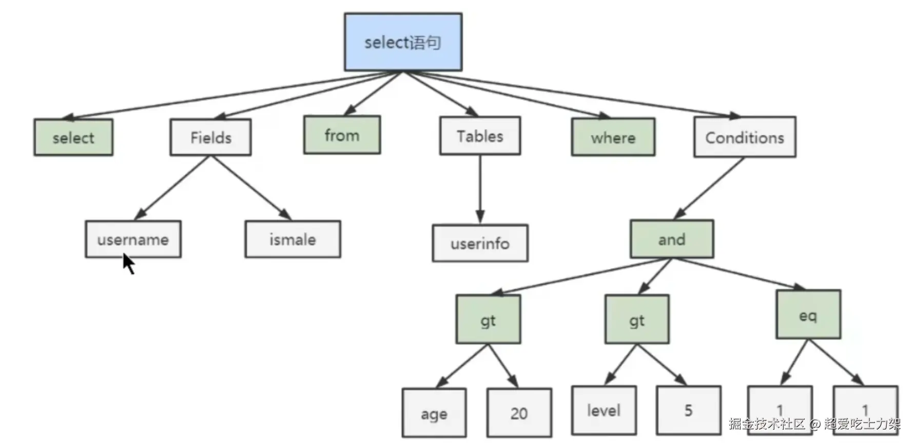
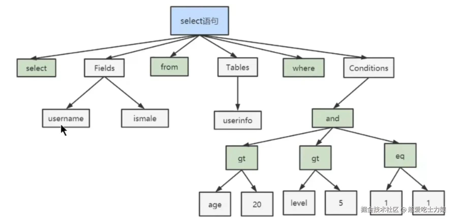
    • 在解析器中对SQL语句进行语法分析,语义分析。将SQL语句分解成数据结构,并将这个结构传递到后续步骤,以后SQL语句的传递和处理就是基于这个结构的。如果在分解构成中遇到错误,那么就说明这个SQL语句是不合理的
    • 在SQL命令传递到解析器的时候会被解析器验证和解析,并为其创建语法树, 并根据数据字典查询语法树,会验证该客户端是否具有执行该查询的权限。创建好语法树后,MySQL还会对SQL查询进行语法上的优化,进行查询重写。
  • Optimizer:查询优化器
    • SQL语句在语法解析之后,查询之前会使用查询优化器确定SQL语句的执行路径,生成一个执行计划。
    • 这个执行计划表明应该使用哪些索引进行查询(全表检索还是使用索引检索),表之间的连接顺序如何,最后会按照执行计划中的步骤调用存储引擎提供的方法来真正的执行查询,并且查询结果返回给用户。
    • 它使用“选取 - 投影 - 连接" 策略进行查询。例如:select id ,name from student where gender = '女

这个SELECT查询先根据WHERE语句进行 选取,而不是将表全部查询出来以后再进行gender过滤。这个SELECT查询先根据id和name进行属性 投影,而不是将属性全部取出以后再进行过滤,将这两个查询条件 连接 起来生成最终查询结果。

  • Caches & Buffers:查询缓存组件
    • MySQL 内部维持着一些Cache和Buffer,比如Query Cache用来缓存一条select 语句的执行结果,如果能够在其中找到对应的查询结果,那么就不必再进行查询解析,优化和执行的整个过程了,直接将结果反馈给客户端。
    • 这个缓存机制是由一系列小缓存组成的。比如表缓存,记录缓存,key缓存,权限缓存等。
    • 这个查询可以在不同客户端之间共享
    • 从MySQL 5.7.20 开始,不推荐使用查询缓存,并在 MySQL 8.0中删除

小故事:

如果我问你9+8x16-3x2x17的值是多少,你可能会用计算器去算一下,最终结果35。如果再问你一遍9+8x16-3x2x17的值是多少,你还用再傻呵呵的再算一遍吗?我们刚刚已经算过了,直接说答案就好了

1.5 第3层:引擎层

和其它数据库相比,MySQL有点与众不同,它的架构可以在多种不同的场景中应用并发挥良好作用,主要体现在存储引擎的架构上,插件式的存储引擎 架构将查询处理和其它的系统任务以及数据的存储提取相分离。这种架构可以根据业务的需求和实际需求选择合适的存储引擎。同时开源的MySQL还允许 开发人员设置自己的存储引擎。

这种高效的模块化架构为那些希望专门针对特定应用程序需求 (例如数据仓库、事务处理或高可用性情况) 的人提供了巨大的好处,同时享受使用一组独立于任何接口和服务的优势存储引擎。

插件式存储引擎层 (Storage Engines),真正的负责了MySQL中数据的存储和提取,对物理服务器级别维护的底县数据执行操作,服务器通过API与存储引擎进行通信。不同的存储引擎具有的功能不同,这样我们可以根据自己的实际需要进行选取。

mysql  Ver 8.0.27 for Linux on x86_64 (MySQL Community Server - GPL)

1.6 存储层

所有的数据,数据库、表的定义,表的每一行的内容,索引,都是存在文件系统上,以文件 的方式存在的,并完成与存储引擎的交互。当然有些存储引擎比如InnoDB,也支持不使用文件系统直接管理裸设备,但现代文件系统的实现使得这样做没有必要了。在文件系统之下,可以使用本地磁盘,可以使用DAS、NAS、SAN等各种存储系统。

1.7 小结

MySQL架构图本节开篇所示。下面为了熟悉SQL执行流程方便,我们可以简化如下:

简化为三层结构:

  1. 连接层:客户端和服务器端建立连接,客户端发送 SQL至服务器端;
  2. SQL层(服务层):对SQL语句进行查询处理;与数据库文件的存储方式无关
  1. 存储引擎层:与数据库文件打交道,负责数据的存储和读取。

2. SQL执行流程

2.1 MySQL中的SQL执行流程

MySQL的查询流程:

  1. 查询缓存: Server 如果在查询缓存中发现了这条SQL语句,就会直接将结果返回给客户端;如果没有,就进入到解析器阶段。需要说明的是,因为查询缓存往往效率不高,所以在MySQL8.0之后就抛弃了这个功能

MySQL 拿到一个查询请求后,会先到查询缓存看看,之前是不是执行过这条语句。之前执行过的语句及其结果可能会以key-value 对的形式,被直接缓存在内存中。key是查询的语句,value 是查询的结果。如果你的查询能够直接在这个缓存中找到 key,那么这个 value 就会被直接返回给客户端。如果语句不在查询缓存中,就会继续后面的执行阶段。执行完成后,执行结果会被存入查询缓存中。所以,如果查询命中缓存,MSOL不需要执行后面的复杂操作,就可以直接返回结果,这个效率会很高。

大多数情况查询缓存就是个鸡肋,为什么呢?

查询缓存是提前把查询结果缓存起来,这样下次不需要执行就可以直接拿到结果。需要说明的是,在 MySQL 中的查询缓存,不是缓存查询计划,而是查询对应的结果。这就意味着查询匹配的 鲁棒性大大降低 ,只有 相同的查询操作才会命中查询缓存。两个查询请求在任何字符上的不同(例如:空格、注释、大小写),都会导致缓存不会命中。因此 MySQL的 查询缓存命中率不高,

同时,如果查询请求中包含某些系统函数、用户自定义变量和函数、一些系统表,如 mysql、information_schema、 performance_schema数据库中的表,那这个请求就不会被缓存。以某些系统函数举例,可能同样的函数的两次调用会产生不一样的结果,比如函数`NOW',每次调用都会产生最新的当前时间,如果在一个查询请求中调用了这个函数,那即使查询请求的文本信息都一样,那不同时间的两次查询也应该得到不同的结果,如果在第一次查询时就缓存了,那第二次查询的时候直接使用第一次查询的结果就是错误的!

此外,既然是缓存,那就有它 缓存失效的时候。MySQL的缓存系统会监测涉及到的每张表,只要该表的结构或者数据被修改,如对该表使用了INSERT、UPDATE、DELETE、TRUNCATE TABLE、ALTER TABLE、 DROPTABLE或 DROP DATABASE 语句,那使用该表的所有高速缓存査询都将变为无效并从高速缓存中删除!对于 更新压力大的数据库 来说,查询缓存的命中率会非常低。

总之,因为查询缓存往往弊大于利,查询缓存的失效非常频繁

  1. 解析器: 在解析器中对SQL 语句进行语法分析,语义分析。

如果没有命中查询缓存,就要开始真正执行语句了。首先,MySQL需要知道你要做什么,因此需要对SQL 语句做解析。SQL语句的分析分为词法分析与语法分析。分析器先做“ 词法分析”。你输入的是由多个字符串和空格组成的一条 SQL语句,MySQL 需要识别出里面的字符串分别是什么,代表什么。

MySQL 从你输入的"select"这个关键字识别出来,这是一个查询语句。它也要把字符串“T”识别成“表名 T”,把字符串“ID”识别成“列ID”。

接着,要做“语法分析”。根据词法分析的结果,语法分析器(比如:Bison)会根据语法规则,判断你输入的这个SQL语句是否 满足 MySQL 语法。

如果你的语句不对,就会收到“You have an error in your sQL syntax”的错误提醒,比如下面这个语句 from 写成了"rom".

如果SQL语句正确,则会生成一个这样的语法树

下图是SQL词法分析的过程步骤:

  1. 优化器: 在优化器中会确定 SQL语旬的执行路径,比如是根据 全表检索 ,还是根据 索引检索 等。经过了解析器,MySQL就知道你要做什么了。在开始执行之前,还要先经过优化器的处理。一条查询可以有很多种执行方式,最后都返回相同的结果。优化器的作用就是找到这其中最好的执行计划。

比如:优化器是在表里面有多个索引的时候,决定使用哪个索引; 或者在一个语句有多表关联(join)的时候决定 各个表的连接顺序,还有表达式简化、子查询转为连接、外连接转为内连接等。

在查询优化器中,可以分为 逻辑查询 优化阶段和 物理查询 优化阶段

逻辑查询优化就是通过改变 SQL 语句的内容来使得 SQL 查询更高效,同时为物理查询优化提供更多的候选 执 行计划。通常采用的方式是对 SOL语句进行 等价变换,对查询进行 重写,而查询重写的数学基础就是 关系代数。对条件表达式进行等价谓词重写、条件简化,对视图进行重写,对子查询进行优化,对连接语义 进行了外连接消除、嵌套连接消除等。物理查询优化是基于关系代数进行的查询重写,而关系代数的每一步

都对应着物理计算,这些物理计算往往存在多种算法,因此需要计算各种物理路径的代价,从中选择代价最

小的作为执行计划。在这个阶段里,对于单表和多表连接的操作,需要高效地 使用索引,提升查询效率。

  1. 执行器: 截止到现在,还没有真正去读写真实的表,仅仅只是产出了一个执行计划。于是就进入了 执行器阶段。

在执行之前需要判断该用户是否 具备权限。如果没有,就会返回权限错误。如果具备权限,就执行SQL查询并返回结果。在 MySQL8.0以下的版本,如果设置了查询缓存!这时会将查询结果进行缓存。

select * from test where id = 1;

如果有权限,就打开表继续执行。打开表的时候,执行器就会根据表的引擎定义,调用存储引擎 API 对表进行的读写。存储引擎 API 只是抽象接口,下面还有个存储引擎层,具体实现还是要看表选择的存储引擎。

比如:表 test 中,ID 字段没有索引,那么执行器的执行流程是这样的:

调用InnoDB 引接口取这个表的第一行,判断ID值是不是1,如果不是则跳过,如果是则将这行存在结果集中;调用引擎接口取“下一行”,重复相同的判断逻辑,直到取到这个表的最后一行。

执行器将上述遍历过程中所有满足条件的行组成的记录集作为结果集返回给客户端。

至此,这个语句就执行完成了。对于有索引的表,执行的逻辑也差不多

SQL语句在 MySQL 中的流程是: SQL语句 → 查询缓存 → 解析器 → 优化器 → 执行器

2.2 MySQL8中SQL执行原理

前面的结构图很复杂,我们需要抓取最核心的部分:SQL的执行原理。不同的DBMS的SQL的执行原理是相通的,只是在不同的软件中,各有各的实现路径。

既然一条 SQL语句会经历不同的模块,那我们就来看下,在不同的模块中,SQL执行所使用的资源(时间)是怎样的。如何在 MySOL 中对一条 SOL语句的执行时间进行分析。

a. 确认profiling是否开启

了解查询语句底层执行的过程: select @@profiling; 或者 show variables like'%profiling%' 查看是否开启计划。开启它可以让 MySQL收集在 SQL执行时所使用的资源情况,命令如下:

select @@profilingshow variables like 'profiling'

profiling=0 代表关闭,我们需要把 profiling 打开,即设置为 1:

set profiling = 1;

Profiling功能由MySQL会话变量:profiling控制。默认是OFF(关闭状态)

b. 多次执行相同SQL查询

然后我们执行一个 SQL 查询(你可以执行任何一个 SQL 查询)

select * from user;

c. 查看profiles

show profiles 和 show profile 语句可以展示当前会话(退出session后,profiling重置为0)中执行语句的资源使用情况。

d. 查看profile

2.3 MySQL5.7中SQL执行原理

a. 配置文件中开启查询缓存

b. 重启mysql服务

c. 开启查询执行计划

d. 执行语句两次

e. 查看profiles

f. 查看profile

2.4SQL语法顺序

以下是SQL的逻辑执行顺序和语法书写顺序的对比表格:

步骤语法书写顺序(手写顺序)逻辑执行顺序(机器读取顺序)说明
1SELECT DISTINCT <select_list>FROM <left_table>首先从指定的表中读取数据。
2FROM <left_table> <join_type> JOIN <right_table> ON <join_condition>ON <join_condition>应用连接条件以过滤连接的行。
3WHERE <where_condition><join_type> JOIN <right_table>执行连接操作,将表中的数据合并。
4GROUP BY <group_by_list>WHERE <where_condition>根据WHERE条件过滤数据。
5HAVING <having_condition>GROUP BY <group_by_list>按指定的字段对数据进行分组。
6ORDER BY <order_by_condition>HAVING <having_condition>按HAVING条件过滤分组后的数据。
7LIMIT <limit_number>SELECT <select_list>选择查询的列或计算表达式。
8****DISTINCT去除重复的行。
9****ORDER BY <order_by_condition>对结果集按指定的条件排序。
10****LIMIT <limit_number>限制返回的行数。

SQL的逻辑执行顺序说明

  1. FROM:首先从指定的表中读取数据,是查询的起始点。
  2. ON:应用连接条件,过滤掉不符合条件的行,仅保留满足连接条件的数据。
  3. JOIN:执行连接操作,将多张表中的数据合并在一起。
  4. WHERE:在连接后的数据集上,应用WHERE条件,进一步筛选数据。
  5. GROUP BY:对数据进行分组,通常用于聚合操作。
  6. HAVING:对分组后的数据应用条件,过滤分组的结果。
  7. SELECT:从结果集中选择需要的列或计算表达式。
  8. DISTINCT:去除查询结果中重复的行,仅保留唯一的行。
  9. ORDER BY:对结果集按指定的字段进行排序。
  10. LIMIT:限制返回的行数。