前端设计最佳实践

471 阅读7分钟

如何写出高质量的前端代码》学习笔记,真心建议大家去看看前端林叔的这本小册,受益良多。

概述

前端设计是前端开发过程中不可或缺的一环。通过前端设计,可以更好地理解需求、规划开发流程、发现潜在风险,并提高开发效率。本文将详细介绍前端设计的重要性、主要内容、常用工具和图表,以及如何编写前端设计文档。

前端设计的重要性

  1. 对齐需求认知

    设计的过程是对齐需求认知的过程,通过设计可以加深对产品需求的理解,确保团队成员对需求有共同的认知。

  2. 提前发现潜在风险

    在设计阶段,可以提前发现潜在的风险和问题,避免在开发过程中遇到意外情况,导致项目延期。

  3. 提升编程能力

    写伪代码的过程类似于大脑编译代码的过程,可以有效提升编程能力。

  4. 提升大型项目的组织、设计能力

    设计的过程是大脑模拟解决问题的过程,可以有效提升大型项目的组织和设计能力。

不进行设计直接开发可能会导致一系列问题

  1. 需求与开发不一致性

    • 功能偏差:开发的功能与产品需求不符,导致返工,浪费资源。
    • 功能遗漏:测试阶段发现功能实现不完整,需加班补充代码。
  2. 实现细节不明确

    • 细节偏差:实现细节与产品需求存在差异,影响项目质量。
    • 设计不合理:开发过程中发现产品设计存在缺陷,需重新讨论需求。
  3. 排期不准确

    • 时间估算不准确:由于对需求理解不足,导致排期不准确,影响项目进度。
    • 任务量不明确:对所需开发功能认识不清,导致排期不准确。
  4. 风险控制不足

    • 风险识别不及时:对项目风险缺乏清晰认识,未能及时暴露风险,影响项目上线。
    • 临时应对:临近上线时才报告重大风险,导致项目延期,影响团队士气。
  5. 开发方案问题

    • 方案缺陷:开发方案存在缺陷,导致项目延期。
    • 方案复杂:方案过于复杂,增加实现难度,导致测试阶段bug频发。
    • 方案非主流:方案非主流,理解难度大,团队成员难以接受。
    • 沟通不畅:缺乏设计文档,团队沟通不畅,易产生误解和冲突。
    • 协作效率低:团队成员对项目理解不一致,协作效率低下。
  6. 代码质量低

    • Bug修复时间长:Bug修复时间远超功能开发时间,影响项目进度。
    • 代码质量差:功能实现依赖于临时代码,缺乏系统性和可靠性。
  7. 个人形象与职业发展

    • 专业形象受损:个人给人留下不够专业和成熟的印象,影响领导对其工作的信任。
    • 职业发展受限:长期缺乏系统设计,技术能力提升缓慢,影响职业发展。

前端设计的主要内容

1. 业务功能设计文档

  • 相关文档:需求文档、产品文档等。把这些相关文档放到设计文档的最顶部,方便开发时使用。

  • 需求梳理

    • 需求的背景
    • 核心业务流程
    • 业务需求梳理:将设计文档按照**“业务模块--页面--功能点”**的层次来组织,以简洁、详尽的方式描述每个功能点的展示逻辑和交互细节。
  • 前端设计:重点/复杂功能需要进行前端编码设计,包括:

    • 页面路由设计
    • 全局状态设计
    • 模块数据结构
    • 组件Dom构成
    • props/state/methods以及事件。
  • 依赖资源(API) :列出需要调用的API及其详细信息。

接口名称接口地址状态备注
新闻列表GET /api/news- [x] 文档确定 - [ ] 开发完成
新闻详情GET /api/new/:id- [x] 文档确定 - [ ] 开发完成
添加评论POST /api/comment- [x] 文档确定 - [ ] 开发完成
...缺失- [ ] 文档确定 - [ ] 开发完成
  • 排期:在设计完成后,制定开发计划和时间表。
  • todo:在设计评审过程中,发现遗漏或未想到的工作可以在TODO中汇总。

2. 前端公共功能设计文档

  • 当前存在的问题:开发组件或工具是因为存在需要解决的问题。问题越大,价值越高。要明确说明为什么要做这件事及其收益。

  • 期望实现的功能:在说明问题后,要清晰地描述你期望实现的功能及其特性。以表格组件为例,主要功能包括:

    1. 简化数据请求

      • 配置API地址自动请求数据
      • 用户点击分页后自动请求数据
      • 支持API地址、API请求函数、data数组三种数据源
    2. 快速生成表格

      • 通过列配置生成表格
    3. 自定义表头和单元格

      • 支持通过插槽自定义
    4. 分页

      • 默认展示20条数据,支持切换页大小(10、20、50、100)
      • 支持不使用分页,直接展示所有数据
    5. 其他功能...

  • 使用示例:在描述期望功能时,除了文字说明,最好通过不同场景下的示例代码来展示具体用法,就像ElementUI等组件库的文档那样。

  • API:为了让人更深入地理解你要开发的组件或库,应详细介绍API设计:

    • 组件:属性(props)、事件(events)、插槽(slots)、对外方法(methods)
    • utils库:函数的参数结构及返回值结构
    • 对象:构造函数参数、属性及方法
  • 实现方案:描述实现新功能的具体方案。

    1. 整体方案:介绍项目结构或流程,可使用图形展示。
    2. 模块实现:详细说明各模块的实现细节。

如何写好设计文档

1. 明确文档的目的和受众

  • 目的:明确文档的目的是什么,是为了对齐需求、规划开发流程,还是为了记录设计细节。
  • 受众:明确文档的受众是谁,是团队成员、项目经理,还是客户。

2. 结构化地表达

  • 目录:编写清晰的目录,方便读者快速找到所需内容。
  • 章节:将文档分为不同的章节,每个章节专注于一个主题。

3. 内容详尽、重点突出

  • 详细描述:对每个部分进行详细描述,确保读者能够理解。
  • 重点突出:使用加粗、下划线等方式突出重点内容。

4. 图形化表达

  1. 架构图

    • 层次结构:按照层次结构组织,从上到下或从外到内逐渐细化,展示系统的整体结构和各个组成部分之间的关系。
  2. 状态机图

    • 节点(状态) :图中的每个节点代表一个特定的状态,可以用圆形、矩形等表示。
    • 连接线(转换) :带箭头的线条表示状态之间的转换方向,线条上的文字或标记描述触发状态转换的操作、事件或条件。
  3. 原型图

    • 绘制工具:可以使用专业的工具如Axure,也可以使用Word、PPT等简单工具。
    • 表达方式:可以是多图平铺,只要能表达出你的想法即可。
  4. 流程图

    • 节点:表示不同的步骤或操作。
    • 连接线:表示步骤之间的顺序和条件。
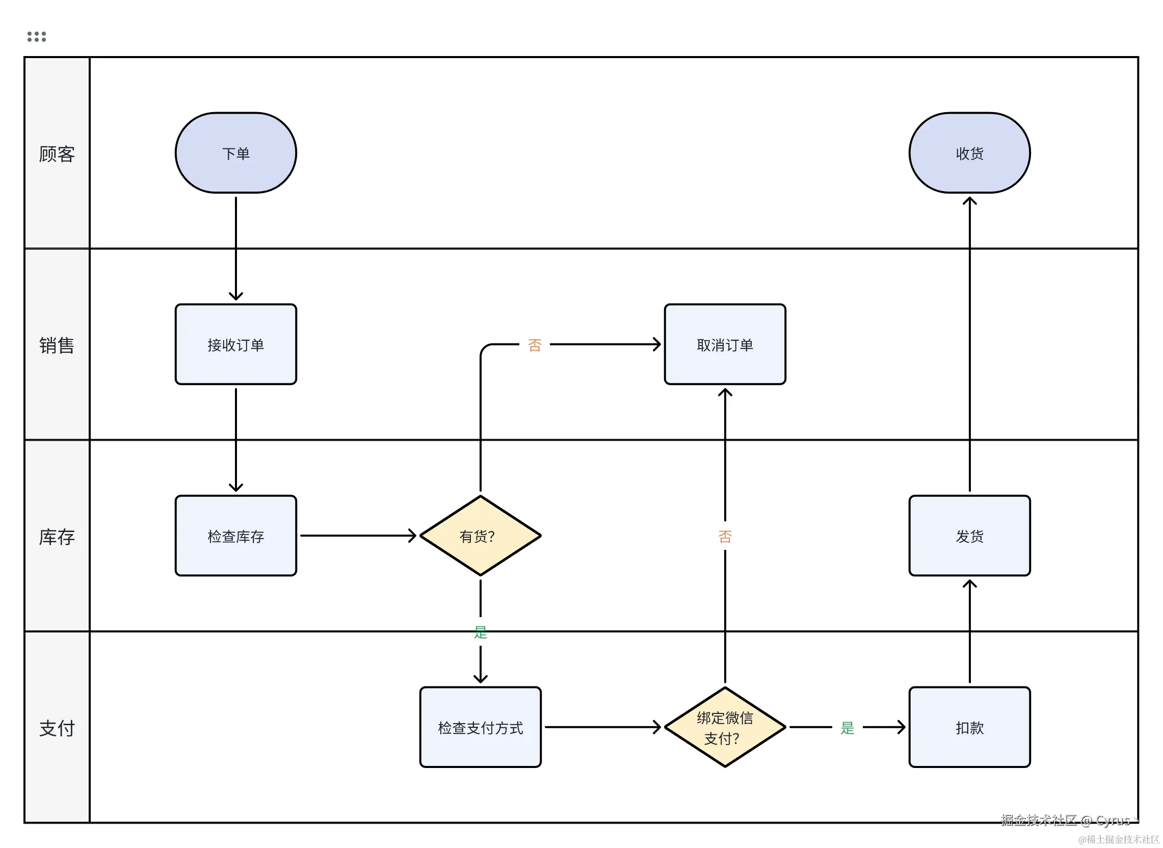
  5. 泳道图

    • 泳道:表示不同的角色或部门。
    • 节点和连接线:表示各个角色或部门的步骤和操作。

总结

良好的前端设计不仅不会耽误项目进度,反而能加快开发进程,缩短开发和维护周期,避免返工风险。作为项目管理者,应该推动设计工作,将其作为研发流程中必要的一环。通过本文的介绍,希望你能够更好地理解和应用前端设计,提升项目的整体质量和开发效率。


附录

附录A:常用设计工具

  • Axure:专业的原型设计工具。
  • Microsoft Word:简单的文档编辑工具。
  • Microsoft PowerPoint:简单的原型设计工具。
  • Lucidchart:在线图表设计工具。
  • Draw.io:免费的在线图表设计工具。

希望本文对你有所帮助,祝你在前端设计的道路上越走越远!