多元消息融合分发平台

926 阅读12分钟

一、背景与挑战

随着货拉拉业务的迅猛发展,我们的订单量不断攀升,随之而来的是用户消息量的激增。这些海量的用户消息需要得到及时而有效的处理和流转。为了应对这一挑战,我们构建了一个高效的消息融合分发平台。

在平台建设初期,我们面临了以下挑战

消息多样性:多样化的业务需求、 丰富的消息类型支持、广泛多样的终端兼容性;

海量数据:随着订单量的增加,消息数量也急剧上升,平均每个订单可以产出50~100条子消息;

扩展性诉求:随着业务的增长,平台需要能够灵活扩展以适应不断变化的需求,实时快速的业务响应支持在线编辑能力,降低产研的接入成本;

**异常机制:**消息处理异常后的解决方案,尤其是当下游服务或第三方应用不可用或宕机时,如何确保消息处理的一致性,降低人工维护成本、提高系统自愈能力;

通过克服这些挑战,我们的消息融合平台能够为用户提供更加高效、可靠和个性化的服务体验。

二、方案探索

2.1 海量数据处理

随着订单量的持续增长,我们的消息量也随之激增。为了应对来自不同上游系统的多样化数据,我们实施了一套综合的数据集成策略,涵盖消息队列(MQ)、面向服务的架构(SOA)以及大数据处理技术,从而高效处理各种复杂的数据来源。

针对海量数据的处理需求,我们首先对数据进行分类,然后根据数据类型(事务****消息、延迟消息、一次性消息)采取相应的处理措施。为了进一步提升数据处理的效率,我们采用了分布式任务处理技术,实现消息的并行分发和处理。在处理过程中,对于处理异常的场景,我们采取了事务消息,通过最终一致性原则和消息自愈机制来确保数据的准确性和系统的稳定性。这些措施有助于我们在保持高效率的同时,也保障了数据处理的可靠性。

事件分发系统做为融合平台的中枢,它承担着将采集到的数据转化为可操作信息的关键任务。主要分成如下几个模块:消息采集->消息分类->消息处理->消息自愈;

  • 事件分发

2.2 界面可视化诉求

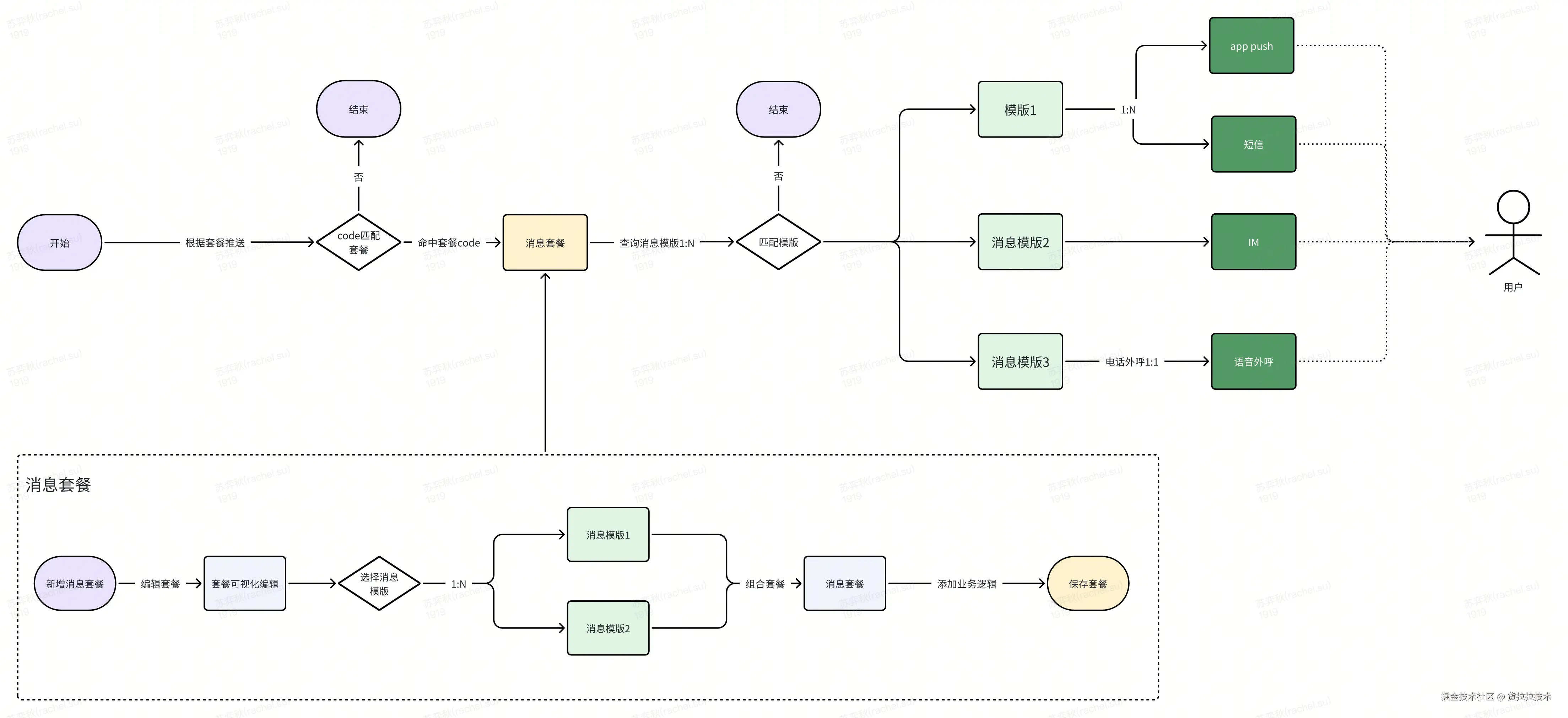
为了管理五花八门的用户消息,提高消息的复用性,我们引入消息套餐的概念。主要由消息模版、消息套餐、消息可视化三个部分组成**,**一个套餐下可以挂多个消息模版,允许自由组合(1:N)。将复杂的代码变成可视化的界面,降低产研的接入成本,使得非技术人员也能轻松管理和分发消息;

**模版:**具体某个消息需要推送的内容,以及消息的通道管理;

**套餐:**由多个消息模版组合而成,模版之间可自由组合成一个具体的消息套餐;

**可视化:**设计一个直观的图形用户界面,使用拖放、预览和一键发布等功能,减少对代码的依赖;

以可视化的方式搭建消息之间的桥梁,聚合不同类型的消息,构建一类消息套餐,通过桥接模式和模板方法模式来提高代码复用性,并降低研发成本;

  • 套餐案例

2.3 平台框架设计

基于上述问题,结合业界方案的调研。我们主要将平台分成如下四个模块数据采集模块、归类分发模块、消息套餐管理模块、目标群体分类。下方是我们的业务架构图;

  • 消息融合平台

三、详细设计

3.1 归类分发

我们对收集到的消息进行分类,确保每条消息都能被正确地识别,之后分发给对应的处理流程。该模块主要负责多样化数据采集,以及采集后数据的分类和流转; **数据采集:**消息队列(MQ)、面向服务的架构(SOA)以及大数据处理技术;

智能路由:我们使用智能路由算法,根据消息的类型、优先级和目标用户,将数据自动路由到相应的处理流程;

反馈循环:我们建立了一个反馈机制,收集处理过程数据实时反馈,以便不断优化我们的数据处理和分发策略;

消息控流:通过流量控制和削峰策略,利用消息队列的缓冲机制,来应对高并发场景,防止系统过载。通过限制消息生产和消费速率来进一步控制消息流速;

  • 归类分发

延迟消息***.kafka.***.consumer.**.bme_trade_order_****_event.action-type-3002.delay-time = 300
事物消息(落库)***.kafka.***.consumer.**. bme_trade_order_****_event. action-type-3004.***.delay-time = 0
普通消息***.kafka.***.consumer.**. bme_trade_order_****_event. action-typeOnce-3004.delay-time = 0

3.2 消息处理

3.2.1 分布式任务处理

为了高效地处理日益增长的消息,我们引入了分布式任务xxl-job。通过分布式任务调度处理,并行处理海量消息,显著提高了数据处理的效率。我们数据分配的策略,主要是基于消息ID的唯一性,对消息id取模具体流程如下:

  • 任务分配:根据任务的特点和节点的状态,将任务分配给不同的节点进行处理(消息ID取模);

  • **任务执行:**不同的节点可以同时处理不同的记录实现并行处理,这种分布式处理模式不仅提高了处理速度,还增强了系统的扩展性和容错能力。

  • 任务监控:过程数据落库,对任务的执行状态(飞书告警+db+xxl)进行监控和跟踪,以便出现问题时及时处理。

  • 可扩展性:随着业务的扩展和数据量的增长,我们可以轻松地添加更多的处理节点,而无需重新设计数据分配策略。

  • **补偿机制:**异常记录落库,定期补偿重试;

  • 结果汇总:收集各个节点的执行结果,进行汇总和处理;

  • 分布式任务处理

3.2.2 消息处理流程

为了确保系统消息的可靠性和数据的一致性,我们采用了分布式事务最终一致性的方案,通过数据库记录过程数据。这种方案强调最终能够达到一个一致的状态,而不需要实时保证系统数据的强一致性。我们通过如下几个步骤:

1、开始处理消息(同步或者异步),更新消息状态为处理中;

2、发起三方请求进行事件处理;

3、消息中心业务处理完成后的结果反馈(接口调用同步返回、消息异步callback、soa请求);

4、处理完成后的消息回调;

5、更新消息事物表状态(成功、失败);

6、ack应答确认;

  • 消息处理

痛点:

消息没有正常消费?

消息消费后事件处理异常?

碰巧下游服务或者三方应用不可用宕机了?

这样就会导致数据不一致的情况!(构建事务表)

Q:有人说我们可以利用kafka消费端的ack应答机制,业务处理成功后再告知集群我们消费成功了?

A:那么业务处理的耗时必然会导致消费速率的下降、拖慢消费速度,导致消息积压;

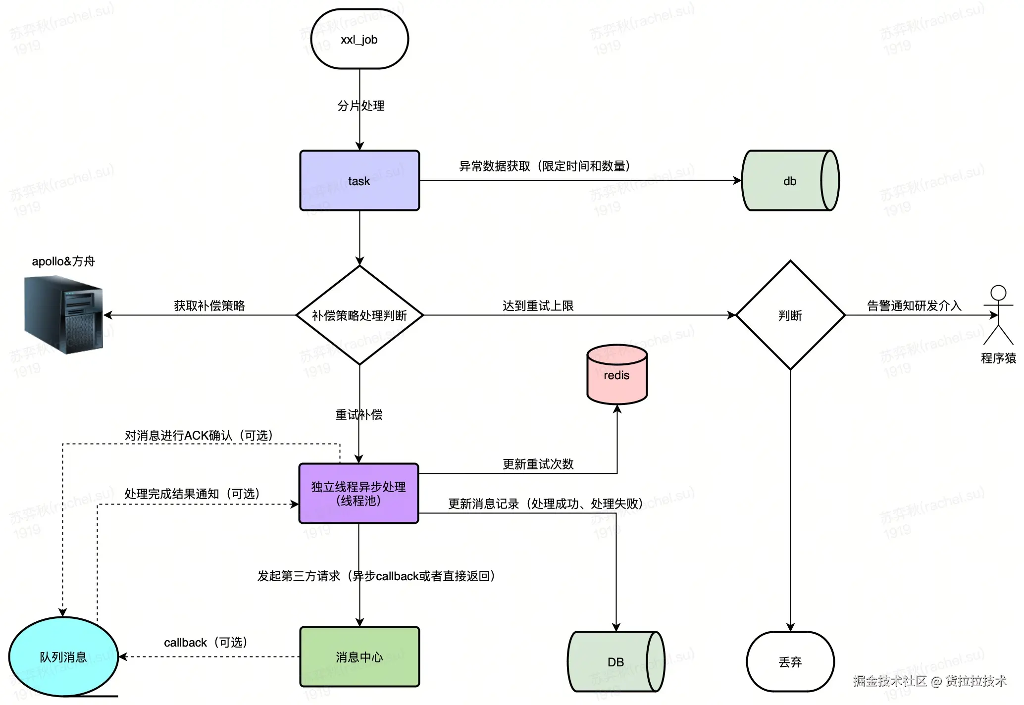
3.2.3 自愈重试

平时我们稳定性的同事在降级、限流、熔断等方面做了很多努力来保证服务的高可用和自愈能力,除了系统方面的自愈能力外,其实业务层面的自愈能力也是至关重要的;

  • 由xxl-job定时捞取异常记录进行补偿重试 --(限定时间和数量)

  • Job分片处理多节点并行,哈希的方式每个节点处理不同的数据 --(分布式任务处理)

  • 根据业务的不同设置相应的补偿策略(如指数递增间隔重试、固定间隔指定最大重试时间、个性化业务重试)

  • 根据策略补偿重试后还是异常的,系统已无法处理,只能执行最终方案了人工介入或者丢弃

  • 自愈重试

痛点:

处理失败后我们该如何进行数据补偿重试呢?

需要处理的数据量比较大怎么办?

补偿的时机是否合理,补偿机制该如何定义?

补偿必然会导致数据接口的幂等问题?

3.3 套餐管理

该模块是消息处理流程的最终环节,负责将上游处理完毕的消息转化为用户可接收的具体内容。以可视化的方式构建消息模版,再由模版组合成一类具体的消息套餐,通过多渠道分发的形式推送给用户,该模块有如下几个特点; 可视化界面设计:直观的用户界面,使得非技术用户也能轻松管理和分发消息;

实时更新:为了提供实时的用户体验,我们的平台能够实时更新数据,并确保用户能够及时收到最新的信息;

多渠道分发:处理后的数据将通过不同的渠道分发给用户,包括APP、小程序(如微信、支付宝等)和公众号;

消息套餐组合:利用预构建的模板,我们可以组合成一系列具体的消息套餐。这些套餐可以根据用户的行为、偏好或业务逻辑来定制,以确保消息的相关性和个性化;

  • 套餐管理

3.3.1 消息可视化

运营人员在后端配置消息模板,可直观的感受推送界面的具体样式,降低人工异常,使得非技术用户也能轻松管理和分发消息;

  • 消息可视化

3.3.2 消息模版创建

引入消息模板的概念,我们将繁琐的编码工作转变为简单直观的界面配置,这不仅提高了生产效率,还可以支持在线编辑,审批通过后支持生产变更实时生效,提升系统的容错性;

  • 消息模版列表

  • 消息模版编辑

3.3.3 组合套餐管理

一个消息套餐内可以包含多个消息模板,大多数消息模版是可以复用的,并且是基于套餐的维度来进行消息推送的,可自由组合不同消息模版,直观的用户界面,使得非技术用户也能轻松管理和分发消息;

  • 消息套餐列表

  • 消息套餐编辑

四、落地实践

目前该方案已落地使用,组合套餐300余个,构建消息模版1000+,日均处理流转消息量超亿级;

  • 提供简单易用的消息套餐可视化界面,使得非技术用户也能轻松管理和分发消息;

  • 平稳处理海量数据,支持在线扩容、在线编辑,提高数据处理效率;

  • 统一代码框架,降低接入成本,有效提高研发效率;

  • 异常自愈,提高系统容错性;

五、总结与展望

在技术领域,不存在所谓的最佳技术,只有最适合特定场景的技术。无论是产业界的专家还是互联网的先锋,要想在产业互联网的浪潮中稳步前行,关键在于培养迭代思维。产业在不断地迭代,互联网在不断地迭代,组织和个人同样在不断地迭代。正是在这种持续的迭代和更新中,我们才能摸索出最适合自身业务发展的技术路径。

随着业务的不断演进和市场需求的持续扩大,多元消息融合平台的优化可以从以下几个关键方向发展:

丰富媒体元素:在push推送通知中使用图像、视频和交互式按钮等富媒体元素,使通知更具吸引力和视觉冲击感,提高用户的互动频率;

**个性化推送:**利用人工智能算法分析用户行为偏好,提供高度个性化的通知,提高和用户互动的可能性;

**数据监控与分析:**加强用户消息触达率的监控,选择对目标受众覆盖率高、时效性好的渠道。