UML包图怎么画?10个UML包图模板盘点!

929 阅读5分钟

UML图包含的图形种类有很多,UML包图(Package Diagram)是UML图的一种,用于显示系统在包层面的组织结构,展示包与包之间的依赖关系。

UML包图怎么画?

一个常见的UML包图如下图所示,包含的基本元素有:包、依赖关系、包的合并、包的导入、包的访问,囊括的图形元素较多,从头开始画UML包图,需要在绘制上花费大量精力,势必会挤占其他任务的时间。

更为通行的做法,是使用现成的UML包图模板,复用UML包图模板的优势在于,只要简单改改UML包图模板的文本,就能在短时间内得到满意的UML包图。

下面和大家分享10个来自 boardmix模板社区 的优质UML包图模板,包括:酒店管理系统UML包图、航班预订系统UML包图、银行账户信息管理系统UML包图、客户关系管理系统UML包图、学生宿舍管理系统UML包图、书店在线订购系统UML包图、分层结构UML包图、仓库管理系统UML包图、精准扶贫管理系统UML包图、网上购物系统UML包图,希望能帮到有需要的朋友。

UML包图-boardmix模板社区 *UML包图-boardmix模板社区

酒店管理系统UML包图模板

酒店管理系统UML包图是为酒店业务运营设计的高级模型图,它通过UML包的概念来组织和展示系统的功能模块。这个模板识别关键对象和类,并将它们按功能或逻辑分组,形成不同的包。它不仅展示了系统的结构,还揭示了包之间的依赖关系,为酒店管理系统的设计和优化提供了清晰的视图,从而提高效率和用户满意度。

UML包图模板-来自boardmix模板社区 *UML包图模板-来自boardmix模板社区

航班预订系统UML包图模板

航班预订系统UML包图是一种专为航空业务设计的模型图,它通过UML包图清晰展示系统的结构和功能。这个模板详细展示了航班信息管理、客户信息管理、订单处理等关键模块,帮助开发人员和业务人员更好地理解系统结构,降低沟通成本,提升开发效率。

银行账户信息管理系统UML包图模板

银行账户信息管理系统UML包图是数字化时代银行管理的关键工具。这个模板遵循重要原则,将系统划分为合适的功能模块,每个模块都有明确定义的职责。它准确反映了模块之间的依赖关系,避免了过度耦合,确保了包图的层次结构清晰,模块间关系一目了然。

客户关系管理系统UML包图模板

客户关系管理系统(CRM)UML包图是企业资源规划中的重要组成部分。这个模板通过UML包图清晰展示系统中各个模块的关系和功能,主要由包、类、接口等元素组成。它通过包含关系、依赖关系、继承关系等描述系统中各个模块之间的联系,是系统设计的重要参考依据。

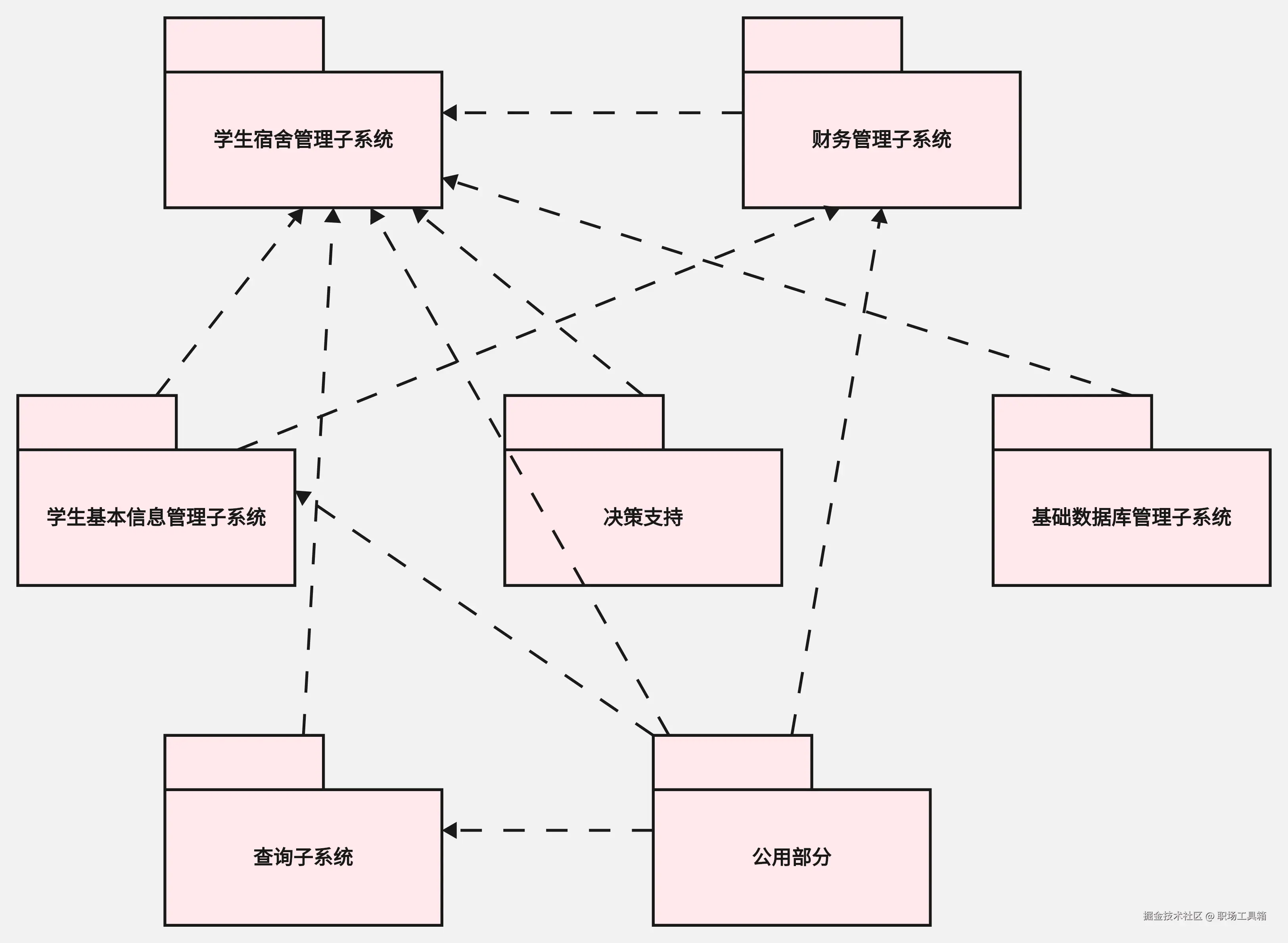
学生宿舍管理系统UML包图模板

学生宿舍管理系统UML包图是高等教育机构中宿舍管理的有力工具。这个模板使用UML包图来组织模型元素,类似于文件夹的概念,展示了包之间的依赖关系和组织结构,帮助开发人员更好地理解系统的组织架构。

书店在线订购系统UML包图模板

书店在线订购系统UML包图是数字化时代书店管理的关键工具。这个模板通过深入分析每个模块的功能和关系,帮助设计师优化系统结构,提升系统性能和用户体验。它展示了系统的模块化设计和不同部分之间的关系,为书店在线订购系统的设计和优化提供了清晰的视图。

分层结构UML包图模板

分层结构UML包图是软件设计和开发中的重要工具。这个模板清晰描述了不同层次之间的依赖关系和通信规则,帮助开发人员更好地理解和设计系统架构。它展示了软件系统的组织结构和模块之间的关系,是理解和设计软件系统分层结构的有效工具。

仓库管理系统UML包图模板

仓库管理系统UML包图是企业物流管理的关键工具。这个模板通过UML包图可视化表示系统结构,帮助开发人员理解系统的组织结构和模块之间的关系。它深入探讨了仓库管理系统的UML包图设计原理和应用,为实际工作提供了清晰的指导。

精准扶贫管理系统UML包图模板

精准扶贫管理系统UML包图是实现扶贫工作精准化的重要工具。这个模板通过UML包图清晰展示系统中各个模块之间的依赖关系和交互方式,帮助团队成员更好地理解系统的架构设计,提高系统的可维护性和扩展性。

网上购物系统UML包图模板

网上购物系统UML包图是电子商务平台设计的关键工具。这个模板通过展示包及其之间的关系来帮助设计和理解系统的模块化结构。它为构建高效、安全、便捷的电子商务平台提供了清晰的视图,是网上购物系统设计和优化的重要参考。

以上就是本次想和各位分享的所有内容,希望能帮到有需要的朋友。如果你有其他疑问,或是想进一步了解的内容,欢迎在下方的评论区留言,我们一起交流探讨。

码字不易,如果对你有帮助的话,请别忘了赏个【三连】或是【关注】我哦,关注不迷路,那我们下次再见咯!