音视频基础能力之 Andoid 音频篇(二):音频录制

643 阅读3分钟

一、概述

MediaRecorder 是 Android 平台 android.media.* 目录下对外提供的高级 API,它内部封装了采集、编码、封装的逻辑操作,最终生成的文件格式是多媒体容器格式,例如 mp4, ogg 等文件格式。如果您对录制格式不是很清楚的话,可以点击看下这篇文章:一文搞清多媒体格式(建议收藏)

MediaRecorder 通常是音频、视频搭配一起使用,也可以单独使用。由于我们这篇主要来讲述音频采集相关的内容,我们将着重讲解音频相关的部分,最终提供的 samplecode 生成的文件格式也仅只有音频轨。

MediaRecorder 的使用场景通常是本地录制,如果您没有对音频、视频流有额外的处理操作,使用这个 API 无疑是最佳的解决方案。

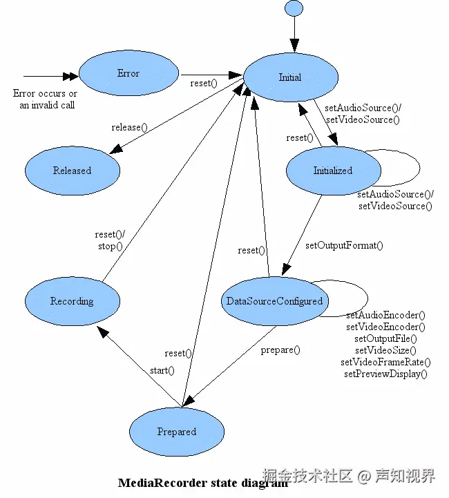
image.png

上图是官方提供的 MediaRecorder 运行状态图。我们只要理解了 MediaRecorder 的运行机制,便能很好的使用它。下面详细的讲讲 MediaRecorder 的 API 调用过程中,MediaRecorder的状态切换以及完成了哪些工作。

二、工作流

下面贴出一段 MediaRecorder 初始化的代码,虽然很简洁,但是一点都不简单。执行这些代码的过程中,MediaRecorder 帮助我们完成了很多繁重的工作。

//初始化配置
recorder = MediaRecorder().apply {
    setAudioSource(MediaRecorder.AudioSource.MIC)
    setOutputFormat(MediaRecorder.OutputFormat.MPEG_4)
    setAudioEncoder(MediaRecorder.AudioEncoder.AAC)
    setOutputFile(fileName)
}

//监听错误回调
recorder?.setOnErrorListener { mr, what, extra ->
    when (what) {
        MediaRecorder.MEDIA_ERROR_SERVER_DIED -> {
            Log.i(this.tag, "远程服务错误,MediaRecorder无法继续工作,需要重新初始化, extra:$extra")
            mr.reset()
        }
        MediaRecorder.MEDIA_RECORDER_ERROR_UNKNOWN -> {
            Log.i(this.tag, "MediaRecorder 内部出现未知错误, extra:$extra")
            mr.reset()
        }
    }
}

//准备
recorder?.prepare()

//开始
recorder?.start()

//停止
recorder?.stop()

//结束
recorder?.reset()
recorder?.release()

2.1 初始化(Initialized)

设置 setAudioSource 音频源,主要目的是告诉系统,你的使用场景是什么?这将决定于系统采用什么样的音频采集设备,采样什么的音频配置以及内部逻辑策略,这个后续准备单独一篇文章来聊聊。上文也提及到通常使用 MediaRecorder 是为了本地录制用的,所以我们这里选择MIC。

执行完这行代码,MediaRecorder 对象将进入 Initialized 状态。

2.2 数据源配置

这步主要配置音视频的编码器、容器封装格式、文件输出路径。我们这里选择了使用音频的 aac 编码,mp4 的封装格式。执行完这几步代码,MediaRecorder 会帮我们创建和配置编码器、封装器等工作。

2.3 就绪(Prepared)

这个步骤执行完成之后,MediaRecorder内部会进入就绪状态。内部的线程也开始运转,等待原始的音频帧推送过来,然后进行编码和封装的操作。

2.4 开始录制

这个步骤执行完成之后,MediaRecorder 内部会进入 Recording 状态,字如其名,MediaRecorder 开启启动了采集,内部的录制管线(音频采集 → 编码 → 封装 → 写文件)开始正真的流转了起来。

2.5 结束录制

停止录制,如果想让状态机回到初始状态(Initial),需要调用下 reset() 函数。

2.6 释放资源

释放 MediaRecorder 内部所有持有的资源,包括采集、编码器、封装器、线程等。此步执行完成之后,状态机将失效。

三、最后

本文详细的讲解了 MediaRecorder 的运行机制和使用上需要的事项。MediaRecorder 是属于 Android 平台比较偏上层的 API 接口,它偏向本地录制的通用场景,简单的 API 调用完成了相对比较复杂的工作。但是如果您对原始音频流有一些特殊的操作,此接口就不太适合,只能使用 AudioRecorder 去拿到原始的音频帧数据。

下面是 github 上的示例代码链接:

github.com/Sound-Visio…

另外,如果您觉得以上内容对您有所帮助的话,可以关注我们运营的公众号 “声知视界”,会定期推送音视频技术、移动端技术为主轴的 科普类、技术知识类、行业资讯类等相关文章。