WorkStealingPool线程池设计/场景案例/性能调优/场景适配(架构篇)

415 阅读10分钟

24c736fa84d300330807948d10c701c2_640_wx_fmt=jpeg&from=appmsg&tp=webp&wxfrom=5&wx_lazy=1&wx_co=1.webp

WorkStealingPool 作为一种先进的线程池实现,通过工作窃取算法允许线程动态地从其他线程的任务队列中“窃取”任务,从而实现负载均衡。这种机制不仅提高了线程的利用率,还显著增强了并行处理能力。WorkStealingPool 特别适合于处理那些可以分解为多个小任务的场景,如大规模数据处理和复杂的计算任务。每个线程都维护自己的任务队列,当线程完成自己的任务后,它会尝试从其他线程的队列中窃取任务来执行,确保所有核心始终保持忙碌状态。这种智能的任务调度策略,使得 WorkStealingPool 成为解决并发问题的强大工具,尤其适用于需要处理大量独立任务且任务之间没有明显依赖关系的场景

1、WorkStealingPool制造背景

WorkStealingPool(在Java中也称为ForkJoinPool)的设计因素主要基于以下几个核心需求和目标:

  1. 提高多核处理器的利用率
    • 随着多核处理器的普及,WorkStealingPool旨在充分利用多核CPU的并行处理能力,通过工作窃取算法使得每个CPU核心都能尽可能地保持忙碌状态。
  2. 减少线程间的竞争
    • WorkStealingPool通过为每个线程提供一个独立的任务队列来减少线程间的竞争,从而降低了锁争用和上下文切换的开销。
  3. 动态调整线程数量
    • 线程池的大小可以根据需要动态调整,以适应任务负载的变化,这有助于在不同工作负载下优化资源使用。
  4. 支持分治算法
    • WorkStealingPool特别适合于分治算法的实现,允许任务被递归地分解成更小的子任务,这些子任务可以独立执行,并最终合并结果。
  5. 异步任务执行
    • WorkStealingPool允许任务以异步方式执行,这意味着它可以在不同的线程中并行处理多个任务,提高了程序的响应性和吞吐量。
  6. 优化任务调度
    • 工作窃取算法允许空闲线程从忙碌线程的任务队列中窃取任务,这种动态的任务调度机制有助于平衡工作负载,避免某些线程过载而其他线程空闲。
  7. 简化并行编程模型
    • WorkStealingPool提供了一种简化的并行编程模型,使得开发者可以更容易地实现并行任务,而无需手动管理线程的创建和销毁。
  8. 适用于大规模数据处理
    • WorkStealingPool适用于需要处理大量数据的场景,如大数据处理和复杂计算任务,它能够有效地利用多核处理器的计算资源。

2、WorkStealingPool设计结构

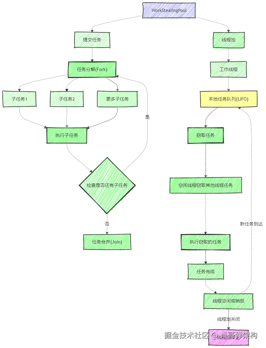
基于工作窃取算法的线程池,适用于并行计算。 image.png

  1. WorkStealingPool:这是工作窃取线程池,负责管理线程和任务的执行。
  2. 线程池:包含一组工作线程,每个线程都有自己的本地任务队列。
  3. 工作线程:线程池中的线程,负责从本地任务队列中取出任务并执行。
  4. 本地任务队列(LIFO) :每个工作线程的本地任务队列,采用后进先出(LIFO)策略。
  5. 提交任务:任务提交到线程池执行。
  6. 任务分解(Fork) :任务被分解成多个子任务。
  7. 执行子任务:工作线程执行子任务。
  8. 检查是否还有子任务:子任务执行完毕后,检查是否还有更多的子任务需要执行。
  9. 任务合并(Join) :所有子任务完成后,合并结果。
  10. 窃取任务:当工作线程的本地任务队列为空时,尝试从其他线程的任务队列中窃取任务。
  11. 空闲线程窃取其他线程任务:空闲线程从其他线程的任务队列中窃取任务。
  12. 执行窃取的任务:窃取到任务后,执行这些任务。
  13. 任务完成:任务执行完毕后,线程可能变为空闲状态,等待新任务。
  14. 线程空闲或销毁:任务执行完毕后,线程可能变为空闲状态,等待新任务,或者在线程池关闭时被销毁。
  15. 线程池终止:当线程池关闭时,所有线程将停止执行任务,并等待已提交的任务完成。

3、WorkStealingPool运行流程

image.png

WorkStealingPool 的运行流程:

  1. 创建 WorkStealingPool 实例:使用 Executors.newWorkStealingPool() 方法创建一个 WorkStealingPool 实例。
  2. 提交任务:通过 submit 方法提交 Runnable 或 Callable 任务。
  3. 任务封装为 ForkJoinTask:提交的任务被封装为 ForkJoinTask 对象,这些对象可以是 RecursiveAction 或 RecursiveTask
  4. 任务存储于 DelayedWorkQueueForkJoinTask 对象被存储在 DelayedWorkQueue 队列中,根据预定执行时间排序。
  5. 到达预定时间:等待直到任务的预定执行时间到达。
  6. 任务执行:线程池中的线程执行任务。
  7. 是否周期性任务:检查任务是否需要周期性执行。
  8. 重新调度任务:如果是周期性任务,重新调度下一次执行。
  9. 任务完成:非周期性任务执行完毕后,任务完成。
  10. 关闭线程池:当不再需要线程池时,调用 shutdown 方法关闭线程池。
  11. 等待任务完成:调用 awaitTermination 方法等待所有已提交的任务完成。
  12. 线程资源释放:所有任务完成后,线程资源被释放。

4、WorkStealingPool业务实战

4.1: 并行数据处理

import java.util.concurrent.ForkJoinPool;
import java.util.concurrent.RecursiveAction;

// 定义一个任务来处理数据
class ProcessDataTask extends RecursiveAction {
    private final int[] data; // 要处理的数据数组
    private final int start;  // 子数组的起始索引
    private final int end;    // 子数组的结束索引

    public ProcessDataTask(int[] data, int start, int end) {
        this.data = data;
        this.start = start;
        this.end = end;
    }

    @Override
    protected void compute() {
        // 如果任务足够小,直接处理
        if (end - start < 10000) {
            for (int i = start; i < end; i++) {
                data[i] = data[i] * data[i]; // 示例处理:计算平方
            }
        } else {
            // 将任务分解为两个子任务
            int mid = (start + end) / 2;
            ProcessDataTask subtask1 = new ProcessDataTask(data, start, mid);
            ProcessDataTask subtask2 = new ProcessDataTask(data, mid, end);
            // 并行执行子任务
            invokeAll(subtask1, subtask2);
        }
    }
}

public class ParallelProcessingExample {
    public static void main(String[] args) {
        int[] data = new int[1000000]; // 创建一个大型数组
        for (int i = 0; i < data.length; i++) {
            data[i] = i; // 初始化数组
        }

        ForkJoinPool pool = new ForkJoinPool(); // 创建 ForkJoinPool
        ProcessDataTask task = new ProcessDataTask(data, 0, data.length); // 创建任务
        pool.invoke(task); // 提交任务

        System.out.println("Processing complete"); // 任务完成后的输出
    }
}

4.2: 递归分治算法

import java.util.concurrent.ForkJoinPool;
import java.util.concurrent.RecursiveTask;

// 定义一个任务来计算数组的和
class SumTask extends RecursiveTask<Long> {
    private final int[] array; // 要计算的数组
    private final int start;  // 子数组的起始索引
    private final int end;    // 子数组的结束索引

    public SumTask(int[] array, int start, int end) {
        this.array = array;
        this.start = start;
        this.end = end;
    }

    @Override
    protected Long compute() {
        long sum = 0; // 用于累积求和的结果
        if (end - start < 10000) {
            // 如果任务足够小,直接计算
            for (int i = start; i < end; i++) {
                sum += array[i];
            }
        } else {
            // 将任务分解为两个子任务
            int mid = (start + end) / 2;
            SumTask subtask1 = new SumTask(array, start, mid);
            SumTask subtask2 = new SumTask(array, mid, end);
            subtask1.fork(); // 异步执行子任务1
            subtask2.fork(); // 异步执行子任务2
            sum = subtask1.join() + subtask2.join(); // 等待子任务完成并合并结果
        }
        return sum;
    }
}

public class RecursiveSumExample {
    public static void main(String[] args) {
        int[] numbers = new int[1000000]; // 创建一个大型数组
        for (int i = 0; i < numbers.length; i++) {
            numbers[i] = i; // 初始化数组
        }

        ForkJoinPool pool = new ForkJoinPool(); // 创建 ForkJoinPool
        SumTask task = new SumTask(numbers, 0, numbers.length); // 创建任务
        long result = pool.invoke(task); // 提交任务并获取结果

        System.out.println("Sum of array: " + result); // 输出结果
    }
}

5、WorkStealingPool调优策略

针对 WorkStealingPool(在 Java 中称为 ForkJoinPool)的调优策略,以下是一些关键点:

  1. 合理设置并行级别
    • WorkStealingPool 的并行级别决定了线程池中工作线程的数量,这直接影响了工作窃取算法的效率。并行级别通常设置为可用处理器的数量,但可以根据具体应用的需求进行调整。
  2. 任务的细分
    • 在使用 WorkStealingPool 时,任务应该被细分到足够小,以便工作窃取算法能够有效地工作。如果任务太大,可能会导致某些线程空闲而其他线程过载。
  3. 避免共享状态
    • 由于 WorkStealingPool 中的线程可能会窃取其他线程的任务,因此应尽量避免任务之间共享状态,以减少同步开销和潜在的竞争条件。
  4. 合理使用同步机制
    • 在任务中使用同步机制时,应谨慎使用,以避免过度同步导致的性能下降。如果任务之间需要同步,应考虑使用 ForkJoinPool 提供的同步工具,如 ForkJoinTask
  5. 管理线程生命周期
    • WorkStealingPool 中的线程是守护线程,这意味着当所有非守护线程结束时,JVM 可能会退出。如果需要等待所有任务完成,应使用 awaitTermination 方法。
  6. 监控和调整
    • 监控线程池的状态和性能,包括任务队列的长度和线程的活动状态。根据监控结果调整并行级别和任务的细分程度,以优化性能。
  7. 异常处理
    • 由于 WorkStealingPool 中的线程是动态创建和销毁的,因此需要妥善处理异常,以避免线程池中的线程异常终止导致的问题。
  8. 合理关闭线程池
    • 当不再需要 WorkStealingPool 时,应调用 shutdown 方法来关闭线程池,确保所有任务都已完成。如果需要立即停止,可以使用 shutdownNow,但这可能会导致任务被中断。

6、WorkStealingPool适应场景

WorkStealingPool(在 Java 中也称为 ForkJoinPool)适用于以下场景:

  1. 并行计算
    • 适用于需要处理大量独立任务且任务之间没有明显依赖关系的场景,比如递归分治算法、并行迭代等。WorkStealingPool 通过工作窃取算法充分利用多核处理器的优势,提高并行任务执行效率。
  2. 任务拆分
    • 适用于可以被递归地细分为更小任务的问题,例如大规模数值计算、图像处理等。ForkJoinPool 专门用于支持 Fork/Join 框架,将大型任务划分成多个小的子任务,并行地执行这些子任务,并最终将它们的结果合并。
  3. 负载均衡
    • 当线程完成自己的任务队列中的任务后,它可以从其他线程的任务队列中窃取任务来执行,实现负载均衡,避免线程因某个任务执行时间过长而导致其他线程闲置等待。
  4. 优化多核处理器利用率
    • WorkStealingPool 可以有效地利用多核处理器的并行性能,特别是在处理分治问题、递归任务等方面具有优势。
  5. 大量短期异步任务
    • 适用于执行时间较短的任务,能够根据任务量自动调整线程池的大小,适应性强。
  6. 减少线程间的竞争
    • 每个线程都有自己的工作队列,减少了线程之间的竞争,提高了任务处理的速度和效率。
  7. 适用于 CPU 密集型任务
    • WorkStealingPool 适用于 CPU 密集型任务,因为它可以动态地增加或减少线程数,以适应任务负载的变化。
  8. 提高系统响应速度和吞吐量
    • 通过合理配置和使用 WorkStealingPool,可以显著提升应用程序的性能和响应速度。