从神秘到清晰:通过持续对话让 ChatGPT 输出更贴合需求

239 阅读11分钟

持续对话

通过问答的方式引导ChatGPT逐步拆解答案,并及时反馈,这一方法不仅能够深入挖掘信息的细节,还能帮助我们从每次对话中不断优化与AI的互动。这种互动式的沟通方式,宛如搭建了一座桥梁,让我们与ChatGPT之间的交流变得更加精准、有效。

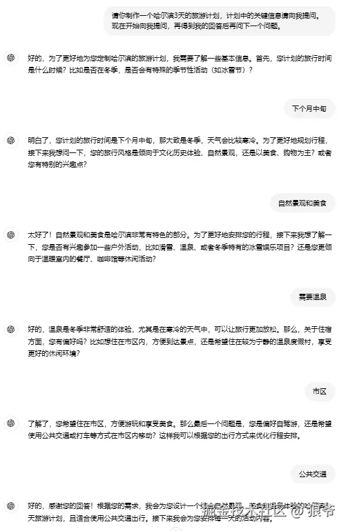
在我曾进行的一次实践中,便充分运用了这种方法。那时,我让ChatGPT为我设计一份哈尔滨3天的旅游计划。初始阶段,我并没有给出过多的背景资料或需求细节,而是让它通过一系列问题逐步明确我的偏好和需求。它并非一开始就提供固定的答案,而是在每一次的问答中不断调整,最终为我量身定制了一个令人满意的旅行计划。

持续对话

好的,感谢您的回答!根据您的需求,我会为您设计一个结合自然景观、美食和温泉体验的哈尔滨3天旅游计划,且适合使用公共交通出行。接下来我会为您安排每一天的活动内容。

### 第一天:哈尔滨市区探索

**上午**  
- **中央大街**  
  您可以从哈尔滨的标志性景点——中央大街开始,这里是哈尔滨最有历史感的商业街,也是体验哈尔滨独特风情的好地方。冬季中央大街上常常装饰有美丽的圣诞灯饰,走在这里很有节日气氛。
  - 推荐尝试:中西合璧的建筑风格、冰雪雕塑(如果是冬季)。
  - 必试美食:哈尔滨红肠、马迭尔冰棍、锅包肉。

**午餐**  
- 在中央大街附近的**老昌春饼店**,尝试地道的哈尔滨春饼或者**大列巴**,这里的风味非常有地方特色。

**下午**  
- **圣·索菲亚大教堂**  
  从中央大街步行即可到达圣·索菲亚大教堂,这座东正教教堂是哈尔滨的象征之一,建筑风格十分独特,适合拍照和参观。
- **哈尔滨历史博物馆**  
  如果您对哈尔滨的历史感兴趣,可以顺便参观一下,了解这座城市的文化和发展。

**晚上**  
- **松花江夜游**  
  晚上可以选择松花江沿岸散步,享受哈尔滨的冬夜。可以选择坐船夜游,欣赏两岸的夜景。
- **晚餐**:建议尝试当地的东北菜,如**锅包肉****酸菜白肉锅**等,推荐去**老东北菜馆**或者**哈尔滨餐厅**### 第二天:自然景观与温泉体验

**上午**  
- **太阳岛风景区**  
  太阳岛风景区是哈尔滨最著名的自然景区之一,特别是在冬季,岛上有各种冰雪景观。如果您在冬季去,太阳岛的雪雕和冰雕非常壮观。
  - 交通:可以乘坐公交车或者打车前往,景区内有很多值得参观的地方。
  - 必试活动:可以体验雪地滑雪、雪地摩托等。

**午餐**  
- 在太阳岛景区内有一些餐厅可以品尝当地的东北特色美食,建议尝试**小鸡炖蘑菇****东北乱炖****下午**  
- **温泉体验**  
  参观完太阳岛,可以前往市区附近的温泉度假区。例如,可以去**哈尔滨冰雪大世界温泉度假村**,这里的温泉设施非常完备,您可以在舒适的温泉中放松,享受与寒冷天气形成鲜明对比的温暖体验。

**晚上**  
- **夜晚松花江边的散步**  
  如果有时间,可以去松花江边散步,欣赏夜景,感受这座城市的宁静。
- **晚餐**:晚上可以尝试一些传统的东北美食,如**东北饺子****血肠****小鱼干**等。可以去当地有名的餐馆如**东北老爷车餐厅****老乡土菜**### 第三天:冰雪娱乐与哈尔滨特色美食

**上午**  
- **冰雪大世界**  
  如果是冬季,这个地方一定不能错过。哈尔滨的冰雪大世界展示了各种规模巨大的冰雕和雪雕艺术作品,是哈尔滨冬季旅游的精髓之一。您可以漫游其中,欣赏这些精美的艺术作品。
  - 交通:从市区出发,可以搭乘公交或出租车前往。
  - 必试活动:滑雪、雪地滑板等。

**午餐**  
- 在冰雪大世界附近有许多特色餐厅可以提供热腾腾的东北火锅或烤肉,建议选择**东北炖菜火锅**,既能驱寒又非常美味。

**下午**  
- **哈尔滨啤酒博物馆**  
  如果您对哈尔滨的啤酒历史感兴趣,可以去哈尔滨啤酒博物馆,了解哈尔滨啤酒的历史,并且尝试一些独特的啤酒品种。
- **购物与自由活动**  
  在哈尔滨的购物中心(如**万达广场**)或者中央大街的商铺中,您可以购买一些当地的特产或纪念品,比如哈尔滨的特产红肠、冬季的冰雪雕塑纪念品等。

**晚上**  
- **晚餐**:推荐到**老饭店**或者**哈药大药房**附近的地道东北餐厅,享受最后一晚的东北美食。

### 小贴士:
- **交通**:哈尔滨的公共交通相对便利,市区内有很多公交线路覆盖景点,也有地铁可以使用。若冬季气温特别低,打车也是一个不错的选择,市内打车费用相对较低。
- **穿衣建议**:哈尔滨冬季寒冷,建议穿着羽绒服、保暖内衣、手套、围巾等,尤其是去太阳岛和冰雪大世界时要注意保暖。

希望这个计划能够帮您安排一个愉快且充实的哈尔滨之旅!如果有任何其他问题或需求,随时告诉我!

从简到繁的逐步深入

初始的对话仅仅是一个开端。在没有提供过多信息的情况下,我让ChatGPT通过逐步提问,逐渐揭开旅行需求的层层面纱。每一个问题、每一次反馈,都使得它的回答更加具体和贴合。它并没有急于给出答案,而是像一个耐心的旅行顾问,不断挖掘出更多我未曾提及的细节。这种从简到繁的方式,不仅避免了初始设定的不确定性,还提高了沟通的效率,使得最终的旅行计划能够准确对接我的需求。

通过这种持续对话的方式,信息传递变得更加灵活。与传统的静态问答不同,这种方法不仅仅是单向的输出,它是一个动态调整的过程。在这个过程中,ChatGPT不断根据我的反馈提出新的问题,这些问题帮助它更深入地了解我的需求,从而使得生成的内容更加丰富、精准。而且,在每次互动后,ChatGPT的回答逐渐趋向完美,形成了一个良性的反馈循环。

问答的层次性与精细化

这种持续对话的核心优势,正是其逐步精细化的过程。每当我提供一部分信息,ChatGPT便能够基于这些信息进一步提出细化问题。例如,初步确定了旅游日期后,接下来的问题可能会集中在交通工具的选择、住宿偏好、饮食需求等方面。而每个问题的设定都不仅仅是为了求得答案,而是为进一步深化对话、揭示更多需求和细节铺路。

这种方法的优势不仅仅在于信息的层次化,还在于它能够不断修正和完善计划。当我给出新的回答或修正意见时,ChatGPT便能够敏捷地调整策略,优化其建议。正是这种灵活应对的方式,使得最终得到的旅行计划,远超一开始的草案,极大地满足了我的个性化需求。

确保信息的准确性与完整性

在这种对话式的交流中,信息的准确性和完整性得到了有效保障。传统的“单次提问——单次回答”方式容易导致遗漏关键细节,尤其是当提供信息时未能完全列出所有背景信息的情况下。而通过这种持续问答的模式,ChatGPT能够在每一轮对话中不断核实、修正,直到生成完整且符合需求的答案。例如,在确定了旅游的主要景点后,ChatGPT便会继续询问具体的时间安排和个人兴趣,以确保每一部分都符合我的喜好。

此外,反复的对话还能帮助发现潜在问题。在初期计划中,可能某些环节会被忽视或未曾考虑,但随着问答的深入,ChatGPT能够及时识别出这些漏洞,并提出相应的补充或调整建议。最终的答案,不仅信息完整,而且在细节上也能做到精准无误。

打破信息碎片化:持续对话的另一大优势

信息的碎片化是我们在与AI互动时常面临的问题。许多时候,我们所需的答案往往是由多个部分构成的,不同的需求之间可能相互交织,难以一开始就通过一次性提问给出完整解答。而持续对话则恰好解决了这一问题。通过一步一步的提问与回应,ChatGPT能够在碎片化信息中建立关联,把这些看似零散的片段拼接成一个完整的图景。

举个例子,在哈尔滨的旅游计划中,我可能没有第一时间想到餐饮、景点搭配、季节性活动等方面的细节。但通过持续的互动,ChatGPT能够通过询问我对美食的偏好、是否愿意尝试当地特色活动等问题,逐步填补这些空白。每一个细节的提问和补充,都让最终的答案更加细致和个性化。

提高交流精准度:更加贴合需求的输出

通过运用这种方法,我们能够与ChatGPT进行更加精准的交流。这不仅仅是指在内容上更贴合我们的需求,也包括让ChatGPT的回答更具针对性和深度。每一次的问题、每一次的反馈,都是为了让ChatGPT理解我们的真实意图,并根据我们的需求调整其建议。

例如,假设我们在寻找某个城市的餐馆推荐。如果单纯地提问“请推荐一些餐馆”,ChatGPT可能会给出一份通用的答案,涵盖多个种类和地点。而通过持续对话,我们可以逐步明确喜好,比如“我偏爱素食”或“我想尝试一些地道的地方美食”,ChatGPT便能够更精确地为我们筛选出符合要求的餐厅,并在每次回答时加以调整,确保推荐的餐馆更加符合我们的期待。

更广泛的应用潜力:探索AI的无限可能性

这种灵活多变的互动模式不仅适用于旅游计划,也能广泛应用于其他各类情境。无论是解决复杂的工作任务,还是探索创意写作、策划方案,持续对话都能够帮助我们引导ChatGPT走向更高效、更符合需求的结果。比如,在制定学习计划时,我们可以让ChatGPT根据我们不同的学习目标、时间安排和学习习惯,逐步为我们定制一份最适合的课程表;在进行项目管理时,AI也可以根据项目进度和需求变化,不断调整计划和策略,提供更精准的支持。

通过这种持续的、动态的互动方式,我们可以最大限度地释放ChatGPT的潜力,让它在更广泛的应用场景中提供价值。无论是商业决策、个人规划,还是创造性的项目构思,持续对话都能够为我们提供源源不断的灵感和建议。

总结:精准、高效、个性化的沟通方式

通过持续问答引导的方式,我们不仅能确保信息的准确性与完整性,还能极大提高与ChatGPT的交流精准度,获得更贴近需求的答案。这种方法能够帮助我们一步一步地揭示真实需求,避免遗漏细节,同时也使得ChatGPT的回答更加灵活、精细。在实际应用中,掌握并运用这种问答技巧,将大大提升我们的工作效率和决策质量。