货拉拉客服工单服务流程化运营能力

1,215 阅读23分钟

引言


在司用服务体验的提升过程中,客服始终扮演着至关重要的角色。客服不仅是公司对外的形象,也是最主要倾听用户和司机声音的窗口。在解决问题的同时,客服更是用户体验的守护者和改善者。通过自动化和系统化的客服系统,大部分简单问题可以实现快速自助解决,而复杂问题则能通过人工高效处理,从而尽可能维持和增强用户的整体体验。无论是简单咨询还是复杂难题,客服始终在一线,确保每一位用户和司机都能得到及时、专业的帮助和支持。

在整个用户与司机的服务过程中,星汉客服工单系统、AI-BOT、对话管理(DM)、舆情质检、呼叫中心和星图等核心客服能力,旨在低成本、高效率、高质量地实现司用之间的无缝沟通交流。

本文将重点介绍星汉系统的核心流程编排能力,以及该能力在货拉拉客服服务流程化运营中的实战应用。希望通过这些分享,读者能够获得有价值的见解与灵感。【预计全文阅读 15 分钟】

名词解释

  • CSC:CSC客服工单系统【原项目,设计上无法快速响应业务需求的快速发展】
  • 星汉:星汉客服工单系统【新项目,采用全新的架构设计,实现图形化配置、敏捷上线】

一、背景

1.1 业务背景

客服人力成本不变的情况下,星汉系统承载业务增长下的客服服务请求且核心业务指标需维稳提升。

1.2 核心指标

成本

  • 提升客服和服务设计人员的工作效率
  • 提升产品、研发和测试人员的工作效率

效率

  • 提升自动化处理比例
  • 提升SLA达标率

体验

  • 接通率达业内较高水平
  • 满意度评分达标

1.3业务架构

1.3 业务架构.png

1.4 心声

客服小姐姐、小哥哥: 我们每天的首要任务就是处理各种询问和投诉。有 CSC 的辅助,我们的工作确实轻松了不少。不过,进线量的持续增长有时系统速度像在跑马拉松,加载速度像在跟‘蜗牛赛跑’。我们知道技术小哥哥们很努力,但如果系统能再快一点,我们的日子会更加阳光灿烂!【背景: 工单量上涨超100%

研发团队: 我们是“幕后”的全能技术小哥哥,虽然我们平时埋头敲代码的样子有点寡欢,但其实内心是无比炙热的。特别是想到客服小姐姐在那边接连不断的电话,一边安抚用户一边高速处理各种咨询,我们还是很心疼的。【有挑战性】

二、挑战&痛点

2.1 上线周期冗长

从需求评审、开发排期、测试到最终发布上线交付,即使是最快的周期也需要至少3天及窗口日,这严重影响了业务的快速响应能力和市场适应性。

image.png

2.2 多 业务 线支持压力大

研发团队需要同时支持多个业务线(同城/跨城货运、企业版物流服务、搬家、零担、跑腿、冷运、汽车租售及车后市场服务),每条业务线都有独特的需求,这对相对固定的研发人力资源造成了很大的压力,导致响应速度迟缓。

2.3 需“编码”

听起来挺符合常规理解,需求通常是需要编码才能实现,旧系统(CSC)设计亦是如此需研发人员进行编码经过完整的“上线周期”才可以交付使用,我们来看看 CSC 是如何设计的:

核心工单处置能力

在提升客服系统的过程中,旧系统(CSC)面临了一些固有的挑战。CSC系统核心工单处置能力依赖于状态机和内置逻辑流程设计,主要通过状态流转来处理工单。这样的设计导致了以下问题:

  • 状态 业务 化且单一:工单主线仅限于状态流转,无法以灵活的方式适应复杂多变的业务需求。
  • 内置逻辑块开发复杂:需要开发内置逻辑块来实现“流程”拼接,使得系统难以快速响应业务的多变需求。

image.png

2.4 总结现状及提出解法

系统多租户配置化管理流程化设计兼容性与适应性灵活性维护成本监控&告警能力基建生态
CSC⭐️⭐️⭐️⭐️⭐️⭐️⭐️⭐️⭐️⭐️⭐️⭐️⭐️⭐️
无法满足多业务线快速介入仅支持部分缺失快速响应业务能力多业务场景下无法快速兼容支持部分配置化能力内置代码量风格迥异、逻辑膨胀支持较弱,均需额外实现基建由 PHP 逐步转移至其他语言

基于上述,团队提出以下解法:

  • 引入新一代系统“星汉” :通过核心流程编排能力,高度灵活可配置的规则引擎及流程设计工具,取代旧系统的固定状态机流程。
  • 动态流程管理:采用图形化流程设计工具,可以快速搭建和调整工单处理流程,适应多变的业务需求,无需繁琐编码即可上线新功能。

三、解决方案“星汉”

星汉系统的核心理念 高效处理客户咨询、投诉、体验及其他反馈,通过下送工单来快速响应客户需求,并灵活支持各种复杂业务场景。系统的设计理念围绕着工单生命周期内的多个主要功能,采用流程化和配置化的方法,显著提高了系统对多业务场景的兼容性、灵活性以及处理效率,进一步降低了业务接入和维护的成本。

3.1 系统构架设计

业务、技术融合的一些思考

星汉系统的架构设计紧密贴合实际业务需求。我们深知,一个成功的业务系统不能脱离业务本身,单纯从技术角度出发是不现实的。最终,我们的目标是服务于业务,因此我们的设计理念注重以下几个方面:

  • 贴合 业务 需求:架构设计紧密结合业务诉求,从实际使用场景出发,确保系统功能切实可行、便捷高效。
  • 业务 属性提取与抽象:我们将实际业务中的关键属性进行提取和抽象,再进行重组和封装。这种方法不仅增强了系统的通用性,还使其能够灵活适应各种业务场景。
  • 熔炼合适的 业务 架构:在贴合业务需求的基础上,提取和抽象出的业务属性被整合进一个合适的业务架构中。这种熔炼过程确保了系统能够满足业务扩展和快速迭代。
  • 维护系统整体架构设计:在架构设计的完整性和一致性,避免在扩展过程中破坏已有架构。这种方法确保了系统的稳定性和可维护性。
  • 避免重复造轮子:在系统设计中,我们尽量避免重复开发已有的功能模块,通过模块化设计和代码复用,提升开发效率,降低维护成本。

流程架构设计

3.1 系统构架设计-流程架构设计.png

流程标准化

在流程标准化方面,星汉系统的流程引擎相较于目前主流的工作流引擎设计(如Activiti、Flowable、Compileflow、Turbo ****等),更加轻量级贴合 业务需求。我们借鉴了BPMN2.0协议(业务流程建模与标注)的以及 Flowable 设计理念,但进行了简化拆分,使之更加适应实际业务场景和操作。

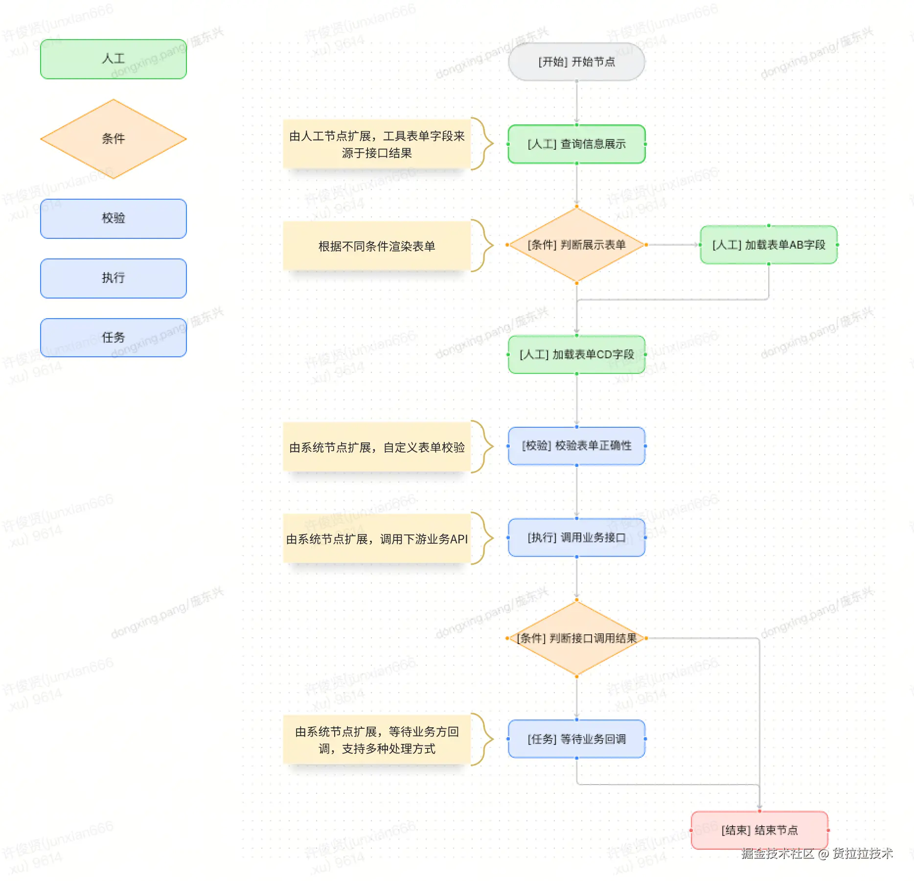
我们的设计包括以下几个基础类型:

  • 开始(Inputs) :定义流程的起点,包括各类输入数据和事件。

  • 连线(Connecting) :用于连接流程中的各个节点,确保流程的逻辑顺畅。

  • 系统(Activities) :系统自动执行的任务,包括数据处理、系统交互等。

  • 人工(Activities) :需要人工干预和操作的任务,如审批、反馈等。

  • 条件(Gateways) :用于流程分支和条件判断,确保流程按预期路径执行。

  • 结束(Outputs) :定义流程的终点,包括各类输出数据和结果。

简化后的设计具有多重优势:

  • 流程画布简洁明了:设计简洁直观,易于理解操作。
  • 快速上手:运营人员可迅速掌握系统使用,快速进行流程操作和配置。
  • 业务场景覆盖:设计满足大部分业务场景需求,具备通用性和可扩展性。
  • 开放扩展:系统设计允许开放扩展方式接入,具备良好的可扩展性。
  • 基于事件驱动:流程基于事件(Events)驱动,确保逻辑解耦,让架构更加纯净,避免了“硬编码”的不灵活性。

开闭原则

遵循“开闭原则”,即对扩展开放、对修改闭合。采用模板方法和抽象工厂设计模式,自定义实现“自动注册执行器”的机制,使系统更具灵活性和可扩展性。

设计类图

事件驱动

11112.jpg

流程配置

image.png

运行链路

image.png

数据建模

3.1.jpg

3.2 敏捷上线

基于动态流程管理设计,采用图形化流程设计工具,运营人员可快速搭建和调整工单处理流程,适应多变的业务需求,无需繁琐编码即可上线新功能,平均上线周期可缩短至 T+1天。

通过以上设计和改进措施,星汉系统将能带来更高效、更灵活的解决方案。

3.2 “敏捷”上线.png

四、应用案例

工单功能模块定义

在工单管理场景中,清晰界定每个模块的作用,有助于优化和理解整个服务流程。工单作为客户反馈和客服处理的记录,结合工具提升操作效率,通过自动化手段处理流程以及SOP规范操作行为,共同提升了整体服务质量和客户满意度。

4-工单功能模块定义.png

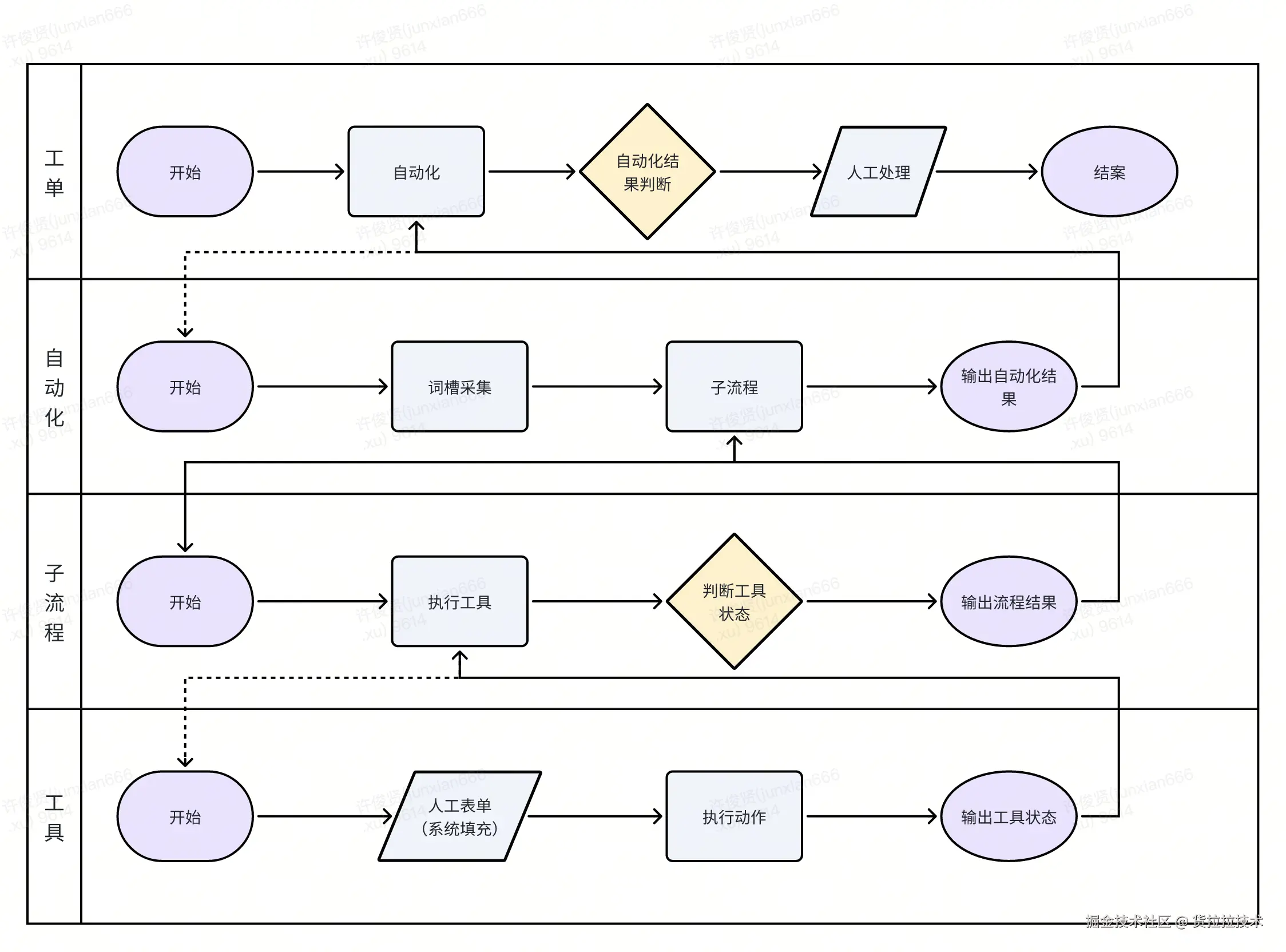
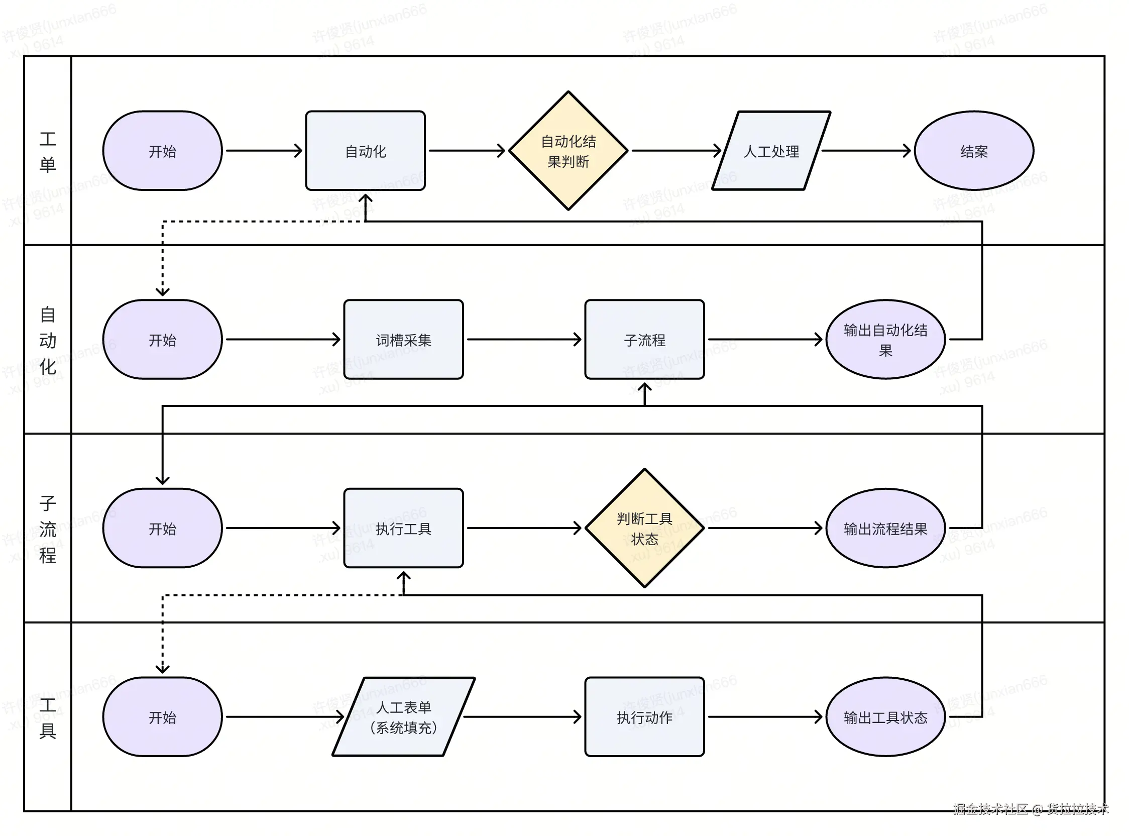
工单处置工作流

4-工单处置工作流.png

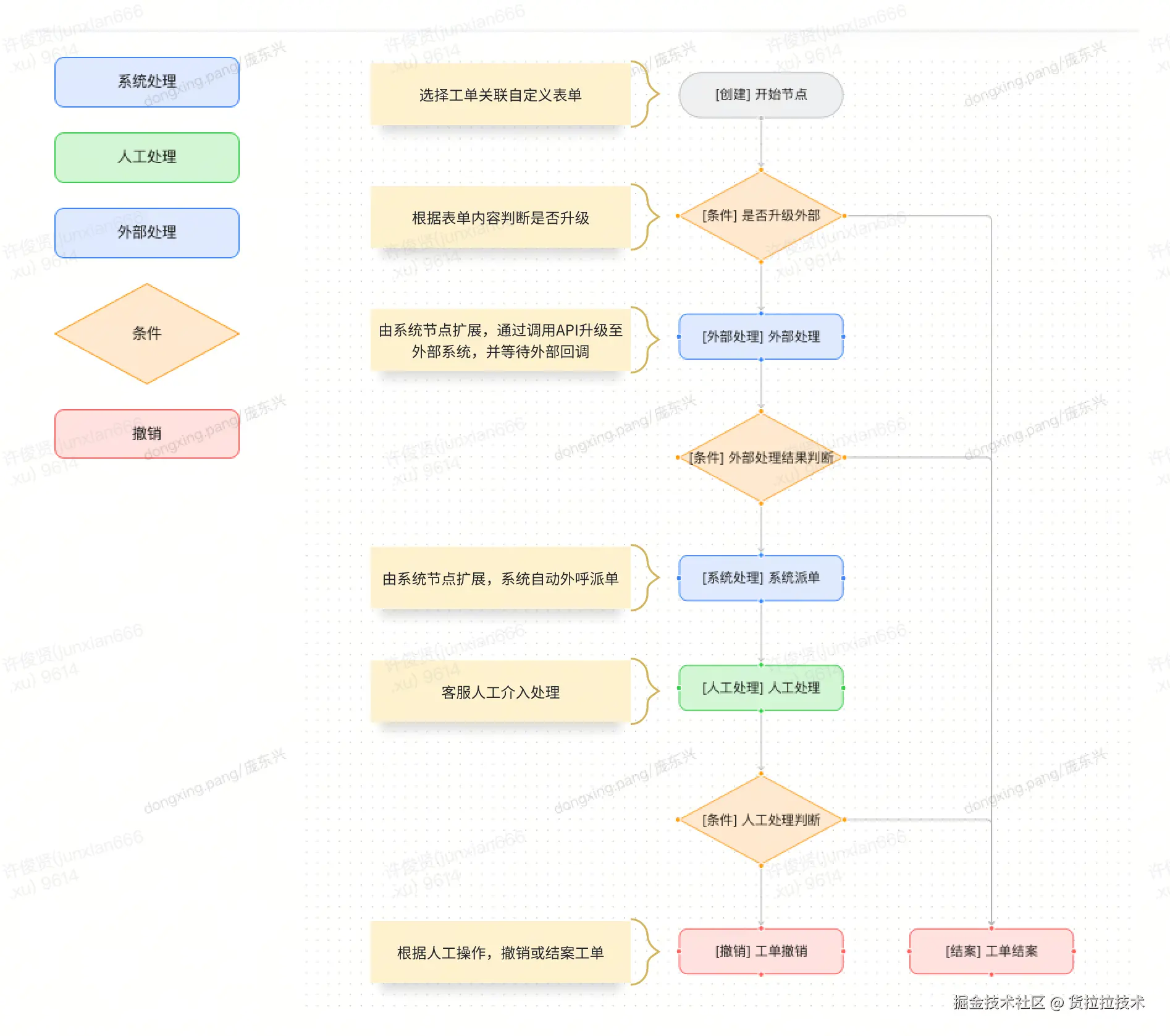
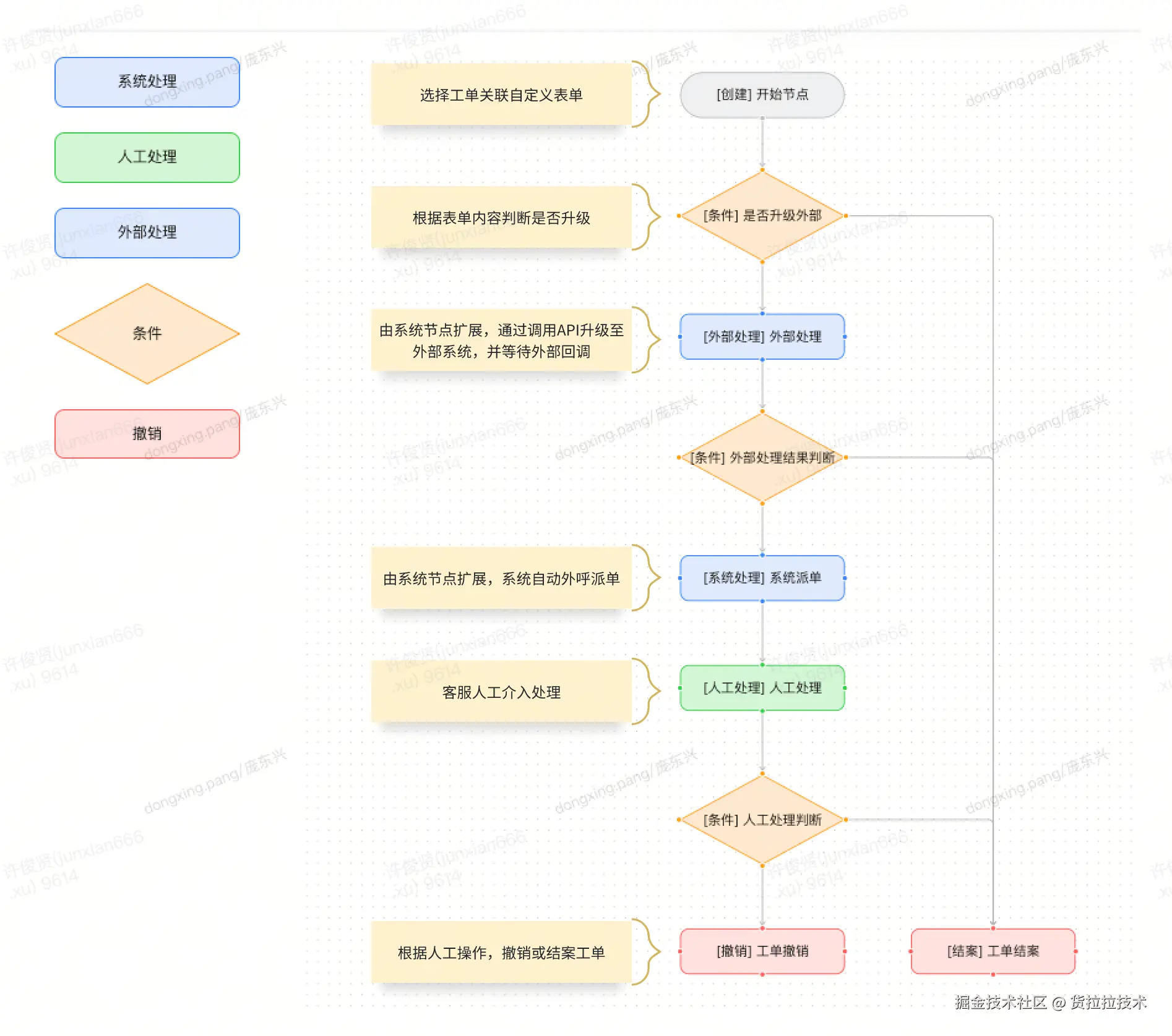
4.1 工单

在客服业务链中,工单起到了关键作用。利用星汉系统的流程化设计,运营团队能够灵活配置工单流程,以适应不同业务场景,实现高效的工单流转和处理。

工单流程配置示例

4.1 工单-工单流程配置示例.png

1.1 流程化配置

星汉流程化使运营同学能够灵活配置和定制工单流程。通过这种方式,不同业务场景下的工单处理可以适应变化,并满足特定需求。

  • 自由配置:运营人员可以根据具体的业务场景,自由配置工单流程。不同的诉求和问题可以设计相应的解决流程,以确保每个工单都能得到高效处理。
  • 模块化设计:复杂的工单处理步骤通过流程化设计进行系统化、模块化,使配置更加灵活高效。

1.2 工单状态主链路

传统的以工单状态为主的主链路模式,现在将作为工单流程的附属属性,运营人员可以根据需要自定义添加。

  • 附属属性:工单状态信息作为附属属性,便于状态跟踪和管理。
  • 自定义添加:运营人员根据需要添加和调整工单状态,确保处理流程透明一致。

1.3 自定义工单流转

工单流转完全由自定义流程决定,实现精细化管理。

  • 自定义流程:工单流转路径由预配置的流程决定,实现定制化处理。

  • 系统派单:系统自动派单给合适的人工坐席,确保每一环节都有专人负责。

  • 无缝衔接:自动化流转和人工处理无缝衔接,保障连贯高效的处理流程。

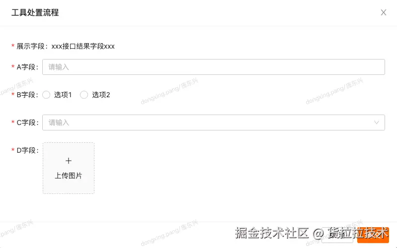
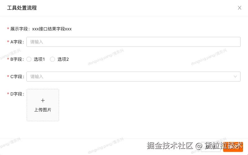
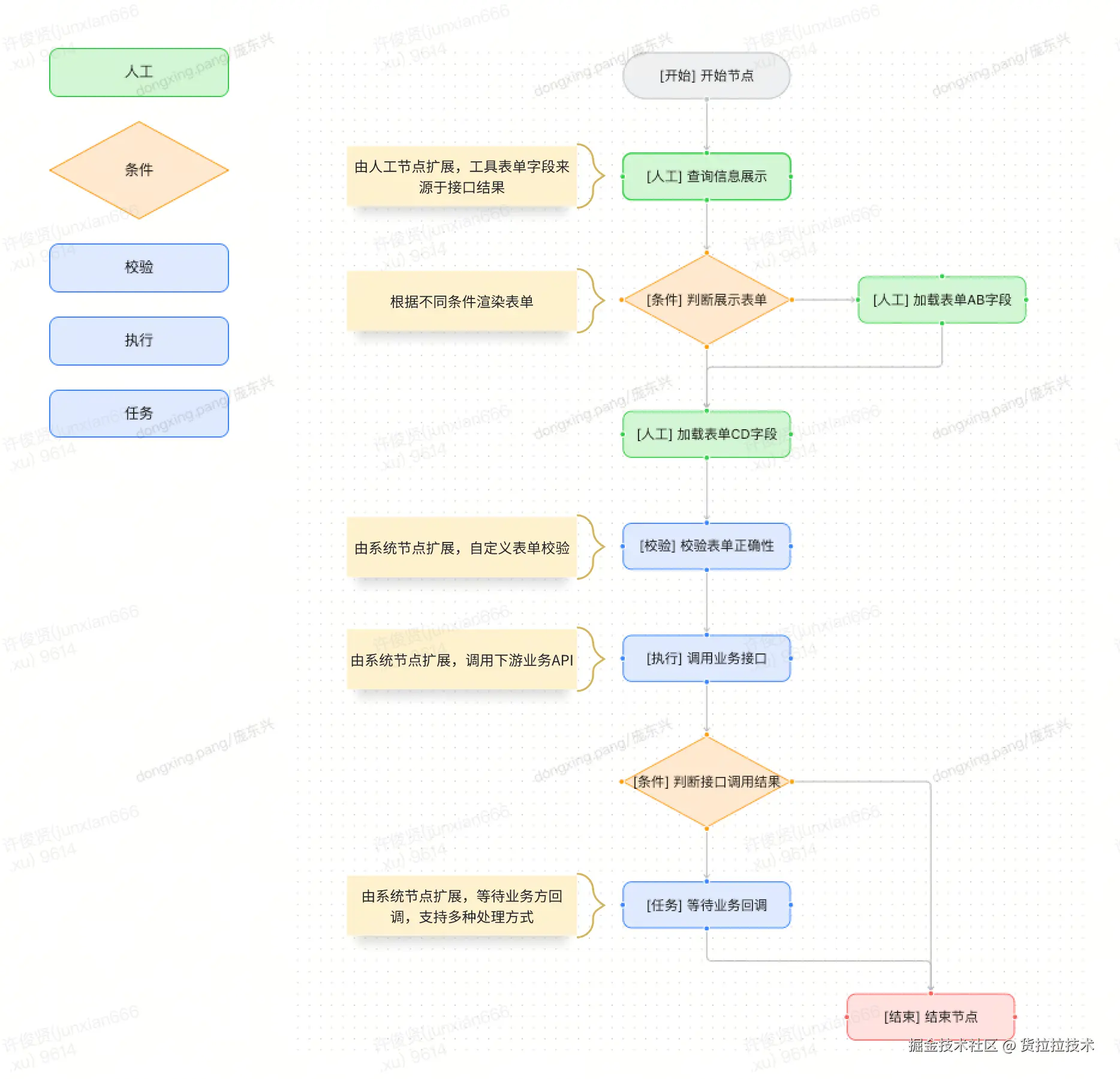
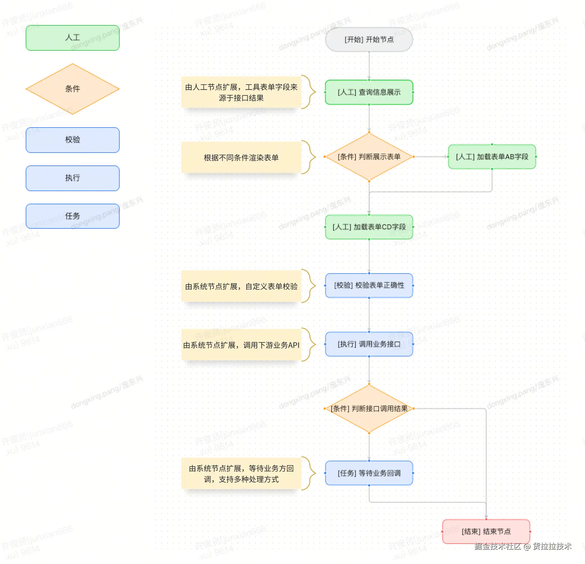
4.2 工具

在客服场景中,工具是客服人员的重要助手。工具需适应多样化业务并高效对接下游系统,背后的支持来自于流程编排、自定义表单及灵活扩展。

工具流程配置示例

配置

4.2 工具-工具流程配置示例-配置.png

运行

2.1 工具的多样性

工具需满足不同服务场景的业务需求并对接下游系统:

  • 业务逻辑多样化:根据不同服务场景的业务规则定制处理方式。
  • 对接下游系统:工具需要能与不同的下游系统对接,如账单系统、支付系统等,以完成主线业务流程和辅助流程。

2.2 流程编排和自定义表单

工具的底层基于流程编排和自定义表单,实现业务流程的灵活配置:

  • 流程编排:通过流程编排,工具能够灵活定义和调整处理流程,不同步骤之间的关系、依赖和顺序都可以直观地进行配置。
  • 自定义表单:结合自定义表单,工具可以动态生成不同的输入界面,确保客服人员在不同环节获取和输入所需信息。这些表单与流程编排紧密结合,确保数据在流程中的完整性和一致性。

2.3 系统节点扩展

系统节点的灵活扩展是实现低成本业务快速处理对接的关键:

  • 执行节点:通过扩展执行节点,工具能够完成API接口调用。这些节点负责同步任务,立即获得处理结果,如数据查询、状态更新等。
  • 任务节点:任务节点用于异步处理,需要等待其他系统或操作完成才能继续流程。典型的任务节点包括请求审批、外部系统回调等。

2.4 低成本高效率

引入流程编排、自定义表单和扩展节点,实现低成本、高效率业务处理:

  • 快速处理:工具能够快速响应不同业务场景的需求,通过配置和调整实现高效处理。

  • 灵活对接:系统节点的扩展能力使工具能够灵活对接各种API和异步任务,确保处理流程的连贯性和可靠性。

  • 低成本实现:标准化和模块化的设计,使得流程和节点的扩展和维护成本低,能够在保证效率的同时,控制运维和开发成本。

4.3 自动化

自动化流程在应对大量客户咨询时提升效率,并减轻人工负担。

自动化流程配置示例

4.3-自动化流程配置示例.png

3.1 自动化流程的基本概念

自动化流程指通过预设的规则和逻辑,由系统自动进行处理的流程。其目的是在无需人工干预的情况下,快速高效地解决常见问题和简单任务。

  • 自动处置:先行处理客户咨询,解决可以自动化的问题,节省人工资源。
  • 条件判断:无法自动处理的工单流转至人工,实现资源最优配置。
3.2 系统节点扩展

关键扩展节点确保自动化流程灵活性和扩展性:

  • 采集节点:自动获取外部数据,动态调整流程,提高智能化水平。

    • 数据采集:自动获取并分析客户输入的信息、外部数据库的查询结果或API接口返回的数据。
    • 动态调整:根据采集到的数据,动态调整后续流程走向,提高自动化处理的智能化水平。
  • 子流程节点:模块化处理复杂任务,提高可维护性。

    • 模块化处理:通过嵌套的子流程,将复杂的自动化任务拆分为多个模块化的子任务,每个子流程独立运行并完成特定功能。
    • 提高可维护性:子流程的设计使得自动化流程更加清晰、可维护,便于优化和升级。
  • 工具发起节点:系统自动调用工具应对复杂场景。

    • 灵活调用:系统可以在合适的节点自动调用各种工具,以完成更复杂的操作和处理。例如,自动触发外部服务、通知相关系统等。
    • 高效应对:通过发起工具操作,可以更高效地应对复杂业务场景,减少人工介入。
3.3 流程优化与人机协作

通过系统节点的扩展,实现全面、高效的客户需求处理:

  • 常见问题自动化处理:自动化流程处理重复性问题,提高效率。
  • 智能流转:检测复杂问题流转至人工客服,确保专业处理。
  • 优化配置:自动化与人工结合,提升整体客服效率和质量。

4.4 SOP

SOP配置帮助规范操作,提高工作效率。系统会自动调取相关信息,智能推荐解决方案和步骤,协助客服处理客户问题。如当前客户的问题类别,历史咨询记录以及解决步骤等。

SOP配置及运行图例

配置

4.4 SOP配置及运行图例-配置.png

运行

4.1 坐席操作实时辅助
  • 实时采集:系统实时采集客户反馈,动态调整推荐方案。
  • 智能推荐:系统通过智能推荐,协助迅速处理客户问题。
4.2方案节点与智能推荐
  • 方案推荐:处理完成后,系统推荐合适解决方案和引导内容。
  • 完整服务闭环:记录完整的处理流程,形成闭环,优化服务水平。

反馈与优化

  • 客户反馈采集:系统识别不满意案例,进行流程优化和知识库更新。
  • 定期审查:运营团队定期审查优化推荐方案和流程,提升SOP和智能推荐逻辑。

优化后的设计极大提升了客服服务效率和客户满意度,通过技术手段减少人工操作中的不确定性和延迟,确保服务质量的一致性。同时确保服务质量的一致性。

五、新的挑战

随着我们的星汉系统MVP版本的完成并投入使用,虽然实现了基本功能,但也逐渐暴露出了一些性能优化、问题排查以及系统稳定性方面的问题。这些问题不仅对客服体验产生了不利影响,也给我们的技术团队带来了新的挑战。

5.1 性能优化

在星汉系统的流程画布运行过程中,相比直接内置方法的调用,确实存在一定的性能损失。我们需要在性能和架构设计之间进行权衡,避免单纯追求性能而牺牲系统的灵活性和可维护性。通过以下多种优化手段,我们可以尽量减少资源占用和降低耗时,从而实现更低的延迟和更高的吞吐量:

  • 数据缓存

    利用“空间换时间”的原理,通过数据缓存策略提升数据访问速度:

    • 内存缓存:将流程运行时所需的数据(如流程画布、配置定义等)和生成的过程数据(如重复API调用的结果等)缓存在内存中,显著提升数据读取速度。
    • 二级分布式缓存:在分布式场景下使用二级缓存方案,优先使用内存缓存,减少网络I/O操作,但要避免过度使用,以防效果反而变差。
    • 减少网络I/O:尽量减少访问缓存数据库(DB)和业务数据数据库的频率,以优化网络I/O操作,从而提升运行速度。
  • 异步处理

     星汉系统采用事件驱动设计,适用于异步化场景,通过异步处理减少延迟:

    • 异步线程池:基于单机的异步线程池,实现和使用简单,但容易出现单节点负载过高,无法高效利用集群资源。
    • 消息队列(MQ) :通过消息队列实现异步处理,有效平衡系统资源利用和负载,但引入MQ中间件增加了业务编码复杂度和维护成本。
  • 多线程

      多线程可以利用多个CPU核心来并行处理任务,提高执行效率:

    • 智能分析流程画布:通过智能分析判断哪些场景适合多线程处理,例如多个独立条件判断或并行API调用的场景。
    • 上下文切换和锁:多线程有助于提高效率,但也可能出现上下文切换频繁和线程锁等待的问题,因此需要合理调优线程池,避免性能瓶颈。

实现效果通过综合采用以上手段,我们在性能优化方面取得了显著成果:

  • 数据缓存减少不必要的I/O操作,提高了数据访问速度

  • 异步处理解耦了业务处理流程,降低了操作延迟

  • 多线程利用多核优势,大幅提升了任务处理效率

最终,性能提升了70%以上,系统的处理能力和用户体验显著提升,为用户提供了更加流畅和高效的服务。

5.2 问题排查

为了快速有效地排查问题,我们采取了以下措施:

  • 完整记录:流程生命周期内的重要数据全部记录下来,包括中间状态、决策条件、事件链等,以全览流程运行过程。
  • 异常处理和回放:对于异常情况,可以快速定位和处理,通过事件回放实现流程异常中断后的重试。

5.3 稳定性

系统的稳定性对于保障用户体验和业务持续运行至关重要。随着系统架构的复杂性增加,确保系统稳定运行变得更加重要。星汉系统采取了以下措施,以确保其在实际生产环境中的稳定运行:

  • 全面数据

    我们详细拆分了与流程相关的定义,确保数据结构的清晰性,并全面记录运行时的所有数据:

    • 详细的数据结构:包括运行节点、条件比对、事件详细、执行详情等,确保数据结构全面清晰。
    • 数据冷存:执行完成的流程数据会压缩合并进行冷存,方便随时追溯历史流程的运行明细。
  • 快速容错

    在系统运行过程中,难免会遇到各种异常情况,如数据读取异常、API调用失败等。我们通过以下方式确保快速容错:

    • 超时设置与兜底方案:为关键操作设置超时时间,避免长时间阻塞,确保及时响应。
    • 生成兜底结果:在发生异常时,设置默认处理结果,避免阻塞资源。
    • 记录异常堆栈信息:详细记录完整的异常堆栈信息,便于追踪排查和解决问题。
  • 监控预警

    我们采用了完善的监控和预警机制,以保障系统稳定运行:

    • TraceReport组件:通过内部 TraceReport 组件和 AOP 切面注入的方式,轻松实现数据的采集和上报。
    • Monitor 平台:结合 Monitor 平台,可以提供全面的监控和预警功能,实时监控系统状态。
    • 预警机制:对于关键指标,设置预警阈值,一旦超出,系统会立即发出预警通知,及时通知服务干系人进行处理。

通过这些措施,星汉系统保证了在复杂环境下的高稳定性。良好的架构设计不仅仅是功能强大和灵活扩展,同时需要在高并发、复杂业务场景下保持稳定可靠。通过全面的数据记录、快速的容错机制和完善的监控预警体系,我们确保系统能够稳定运行,及时发现并解决潜在问题,为业务的持续运行提供坚实保障。

5.4 “六边形战士”

通过这种标准化且灵活的设计,星汉系统不仅提高了流程的可管理性和可操作性,还显著提升了系统的扩展性和维护性。希望通过这些改进和优化,我们能够提供一个更加高效、灵活且易于使用的流程管理工具,更好地支持业务的快速变化和发展。

5.4 六边形战士.png

系统多租户配置化管理流程化设计兼容性与适应性灵活性监控&告警能力基建生态维护成本
CSC✅[部分]⭐️⭐️⭐️⭐️⭐️⭐️⭐️⭐️⭐️⭐️⭐️⭐️⭐️⭐️
星汉⭐️⭐️⭐️⭐️⭐️⭐️⭐️⭐️⭐️⭐️⭐️⭐️⭐️⭐️⭐️⭐️

六、整体收益

六、整体收益.png

七、结论

在客服工单服务业务场景下,流程编排能力的引入确实可以大大提升系统的效率和稳定性,同时也能够显著提高用户体验和满意度。以下是一些关键点的总结:

  • 流程编排的必要性与适用性: 流程编排能力建设在客服工单服务业务场景中显得尤为重要。通过合理的架构设计,我们可以将复杂的客服流程模块化、标准化,使其更易于管理和扩展。
  • 模块化与流程化设计: 通过模块化和流程化的设计,不仅可以实现高效的功能扩展,而且可以确保多数工单处理场景被覆盖,从而提高整体系统的适应性和灵活性。
  • 扩展与覆盖面: 高效的扩展机制可以让我们及时响应新需求或变化,基本上能够覆盖工单系统的大部分使用场景。同时,这种设计理念还可以推广到其他业务领域,因为多数运营系统在本质上是相似的。
  • 多场景应用: 类似设计理念不仅限于客服领域,还可以应用于其他运营系统,如销售管理、供应链管理等。通过流程化设计,能使得运营和产品研发团队都能受益。
  • 选型与稳定性流程编排设计是众多处理手段中的一种,合理选择适合的设计方案,按需配置,是确保系统持续稳定、高效运行的关键。在新旧系统切换期间实现零故障,充分证明了这种模式的可靠性。根据具体业务需求进行灵活选型才能真正发挥流程编排的最大效用。
  • 收益分析: 流程化设计对运营、产品研发能够带来显著的收益,包括提升效率、降低出错率、提升客户满意度及加速新员工上手等。

八、规划&展望

八、规划&展望.png

携手并进,共同护航


无论是简单咨询还是复杂问题,客服和技术团队始终站在服务的最前线,紧密合作,共同探索改进的方法和措施,以确保每位司机用户都能得到最优质的服务体验。从系统设计、功能开发到性能优化,我们目标一致,共同努力,推动业务的持续进步,并不断提升用户体验。让我们继续携手,为构建更便捷、更高效的系统共同奋斗吧!