图解支付收银台设计

1,836 阅读6分钟

收银核心和支付引擎是支付系统最核心的两个子系统之一。

本篇主要讲清楚收银核心的设计与实现,包括收银核心如何渲染可用支付方式,如何做可支付检查,收银台核心的系统架构、领域模型,常见支付方式等。

1. 前言

如果说电子商务是现代经济的繁华都市,那么在线支付系统无疑就是最繁忙的交通大动脉。在这个每年数十万亿规模的在线支付交易世界中,有两个默契十足的队友密切配合,确保每一笔交易都像优雅的华尔兹舞步一样流畅 -- 那就是:收银核心和支付引擎。

今天我们先讲“收银核心”

2. 协同作战

先给一个直观的协同作战的图,有一个整体的印象。

3. 收银核心:交易的智囊团

想象一下,你走进了一家精品咖啡店,在这里收银核心就好比是那位亲切的侍者,不仅为你呈上菜单上各式支付方式的大餐,还会确保核验你的身份,然后查出你留存在咖啡店的预存款。在支付你的账单时,还会偷偷做个背影调查(风控检查),以确保你不是正在洗钱。

4. 收银核心在支付系统中的位置

收银核心是支付系统的门面,负责处理用户的支付请求,核心能力就两个:1)支付方式咨询,告诉用户本次可以使用哪些支付方式。2)提交支付后的各种校验,比如订单是否有效,商户权限,用户身份,风控等。

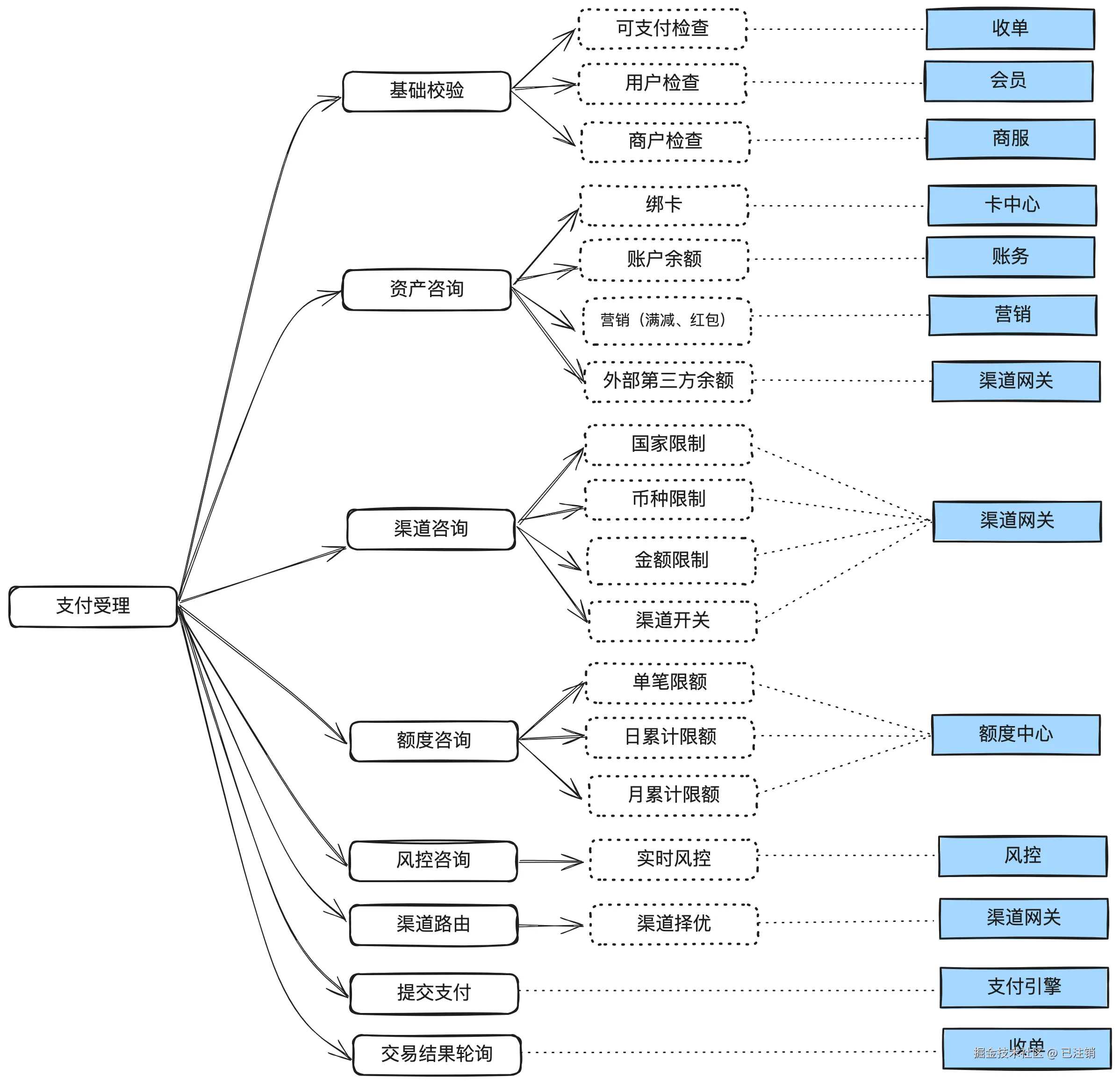
5. 支付咨询

上面的图分别是电商(京东)的收银台,支付平台(微信支付)的收银台。

支付咨询阶段,需要做以下几个工作:

  1. 基础检查:可支付检查(有可能订单已经已经被支付),用户检查,商户检查等。
  2. 资产咨询:绑卡数据,账户余额,营销(比如满减、红包等)。
  3. 渠道咨询:通过币种、金额、渠道开关等。
  4. 额度咨询:单笔限额、日累计限额、月累计限额等。
  5. 支付方式组装:把上面的资产、渠道等组装成用户方便理解的支付方式。
  6. 支付方式排序:把用户可用支付方式做好推荐排序(既要考虑用户体验,又要考虑营销策略)。

最后把支付方式返回给用户,供用户在支付时选择。

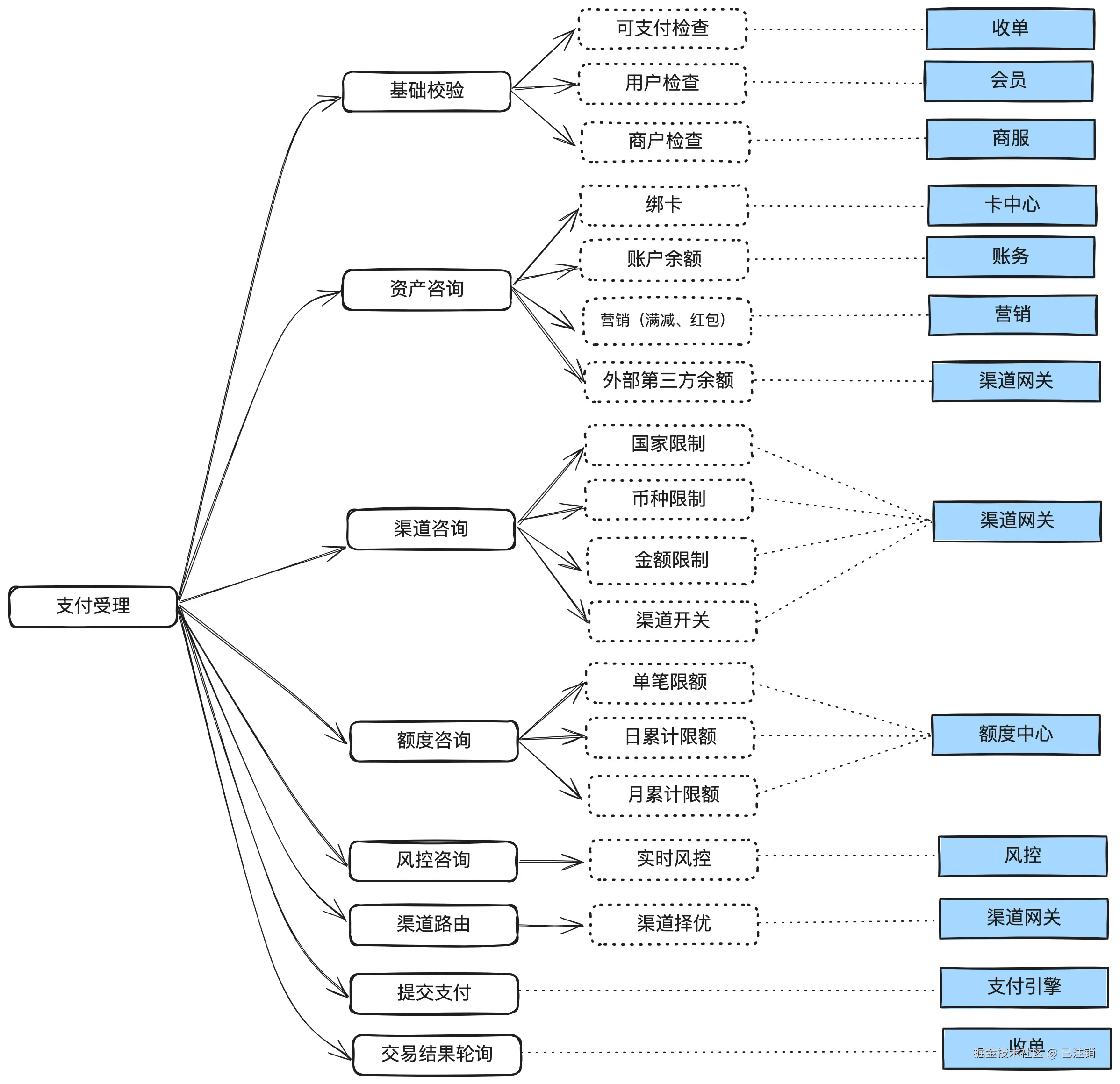
6. 支付受理

用户选择好支付方式,点击“确认支付”,就到了支付受理阶段。主要做以下几个工作:

  1. 在支付咨询阶段的工作全部做一遍。因为用户在支付方式渲染后有可能过了很久才支付,很多数据在后台可能已经发生变化,比如余额变了,或者订单已经过期了等情况。
  2. 全部通过后,调用风控进行风险判断。
  3. 如果是外部渠道的卡支付,还需要调用渠道路由,选择出一条最优的渠道。
  4. 然后是提交支付请求到支付引擎进行真实扣款。
  5. 最后是从收单平台轮询交易结果。

特别说明一下:为什么轮询结果是从收单平台而不是支付引擎?因为对用户而言,收单的结果代表最终的支付结果。比如用户支付回来后,支付引擎是成功的,但是收单平台因为已经订单过期关闭,就会发起资金退回操作,这样收单平台的订单实际是没有支付成功的。就会提示用户:“订单已关闭,如果已经扣款,支付款项预计在15个工作日内原路退回。”

7. 收银核心系统架构

提供给用户有多种支付方式:卡、余额、网银等。

收单产品主要包括:标准收银台,前置收银台,扫码付等。其中标准收银是由支付平台提供,需要跳转到支付平台,而前置收银台是直接嵌入到商户收银台里面完成支付。

核心服务包括:支付咨询、支付受理、风控挑战并支付等。

外部依赖主要有:会员、商服、卡中心、风控、渠道网关、支付引擎等。

8. 收银核心领域模型

9. 常见支付方式

快捷支付

通过在支付系统中提前绑定银行卡信息,快速完成支付交易,不需要每次都填写完整的卡详情。

代扣/协议支付

个人授权商户直接去支付平台或银行进行扣款,不需要用户参与支付过程。比如水电煤代扣,滴滴打车代扣。

卡支付

使用信用卡或借记卡支付。

网银支付

需要跳转到银行提供的支付页面,输入银行账户信息进行支付。

VA支付

Virtual Account。虚拟账户是银行临时生成的一个账户,与用户和订单临时关联。一般在东南亚的支付场景,或者国际收款场景下使用得比较多。

东南亚很多人没有银行卡,但又要在线买东西,就可以临时生成一个VA。以支付流程为例:用户选择某个银行的VA支付方式,支付系统调用银行接口,先为用户订单生成一个VA号,用户拿着VA去钱下ATM机转账,银行收到钱后,通知支付系统,支付系统再通知商户,商户给用户发货。

OTC支付

Over-the-Counter。柜台支付。一般指大型连锁线下零售商提供的支付能力,比如7-11或肯德基提供的支付能力。整体流程和VA很像。区别在于VA通常指银行提供的。

同样以支付流程为例:用户选择某个OTC服务提供商的OTC支付方式,比如7-11,支付系统调用7-11接口,先为用户订单生成一个OTC码,用户拿着OTC码去钱下7-11柜台拿现金充值,7-11收到钱后,通知支付系统,支付系统再通知商户,商户给用户发货。

第三方钱包支付

非银行机构提供的在线支付服务。比如支付宝、微信支付,国外的PayPal等。

余额支付

使用账户余额进行支付。

正扫

商户生成二维码,用户扫商户二维码。

反扫

消费者生成二维码,商户扫消费者的二维码。

10. 结束语

每个公司对于收银核心的设计可能各有不同,但无外乎就是如何为用户计算出可用的支付方式,提交支付后做各种检查,然后调用支付引擎去做真正的支付。

这是《图解支付系统设计与实现》专栏系列文章中的第(11)篇。内容已收录到电子书 《图解支付系统设计与实现》中 欢迎关注公众号“ 隐墨星辰 ”获取电子书完整版,和我一起深入解码支付系统设计与实现的方方面面。