ClkLog埋点分析系统支持自定义SQL 查询

100 阅读1分钟

引言

本期主要为大家介绍ClkLog九月上线的新功能-自定义SQL查询。

什么是自定义SQL查询?

自定义SQL查询是指根据具体的应用场景和需求,由开发者或数据库管理员自行编写的SQL(Structured Query Language,结构化查询语言)语句。

  自定义SQL查询有什么作用?

以精确的方式从数据库中检索数据。

在ClkLog的事件分析中,如果有些数据无法快速通过自定义分析来查询,那么自定义SQL查询可以帮你解决这个问题,同时也可以快速进行debug。

  进入ClkLog的自定义SQL查询

路径:官网>体验环境>商业版>事件分析>自定义SQL查询

自定义SQL查询功能示例

1、  Open table:查看表结构、表信息、表中数据详情

路径:左边窗口选择数据库、数据表,右键点击“Open table”

查看表结构页面示意图如下:

1.png

查看表信息页面示意图如下:

2.png

查看表中数据详情页面示意图如下:

3.png

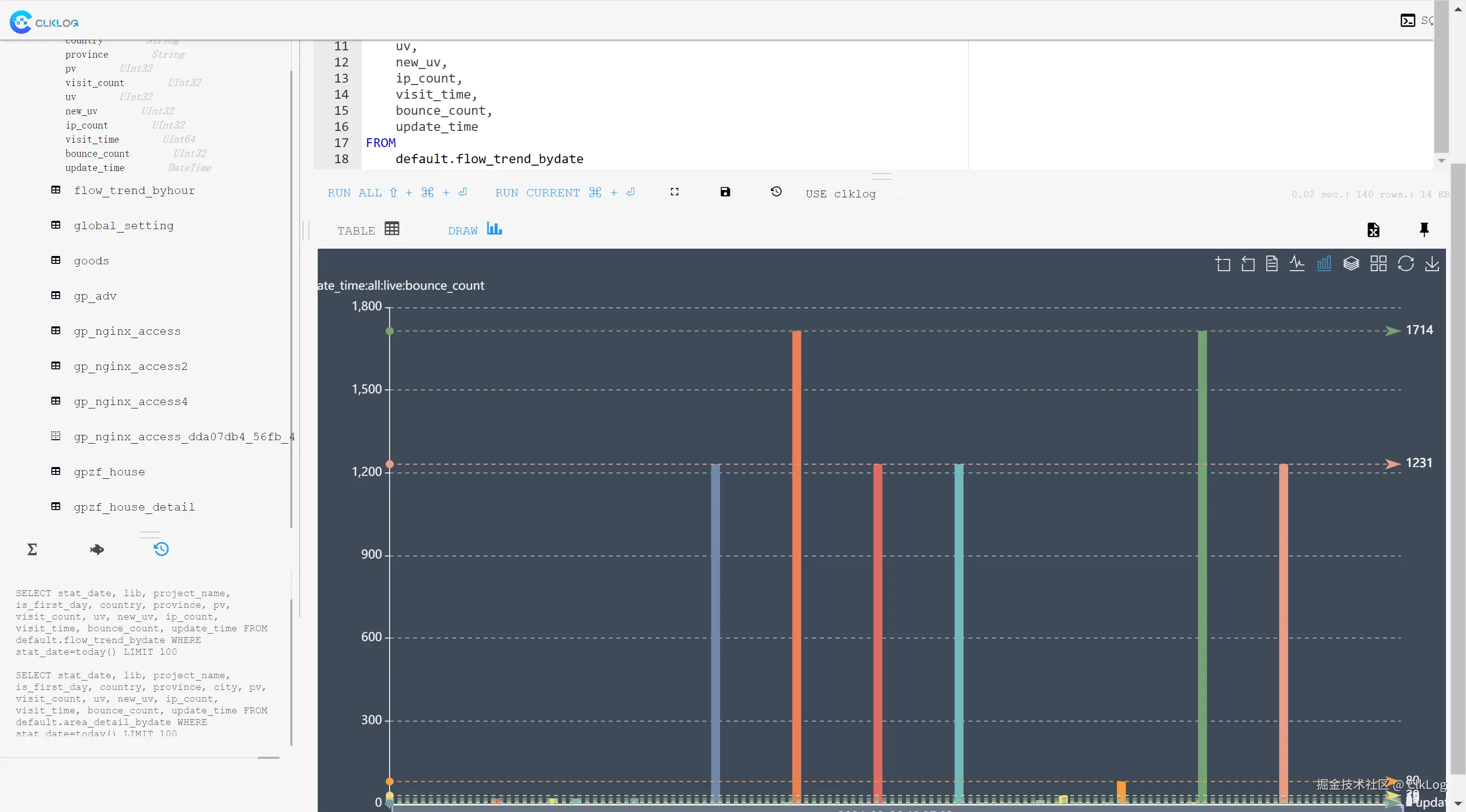
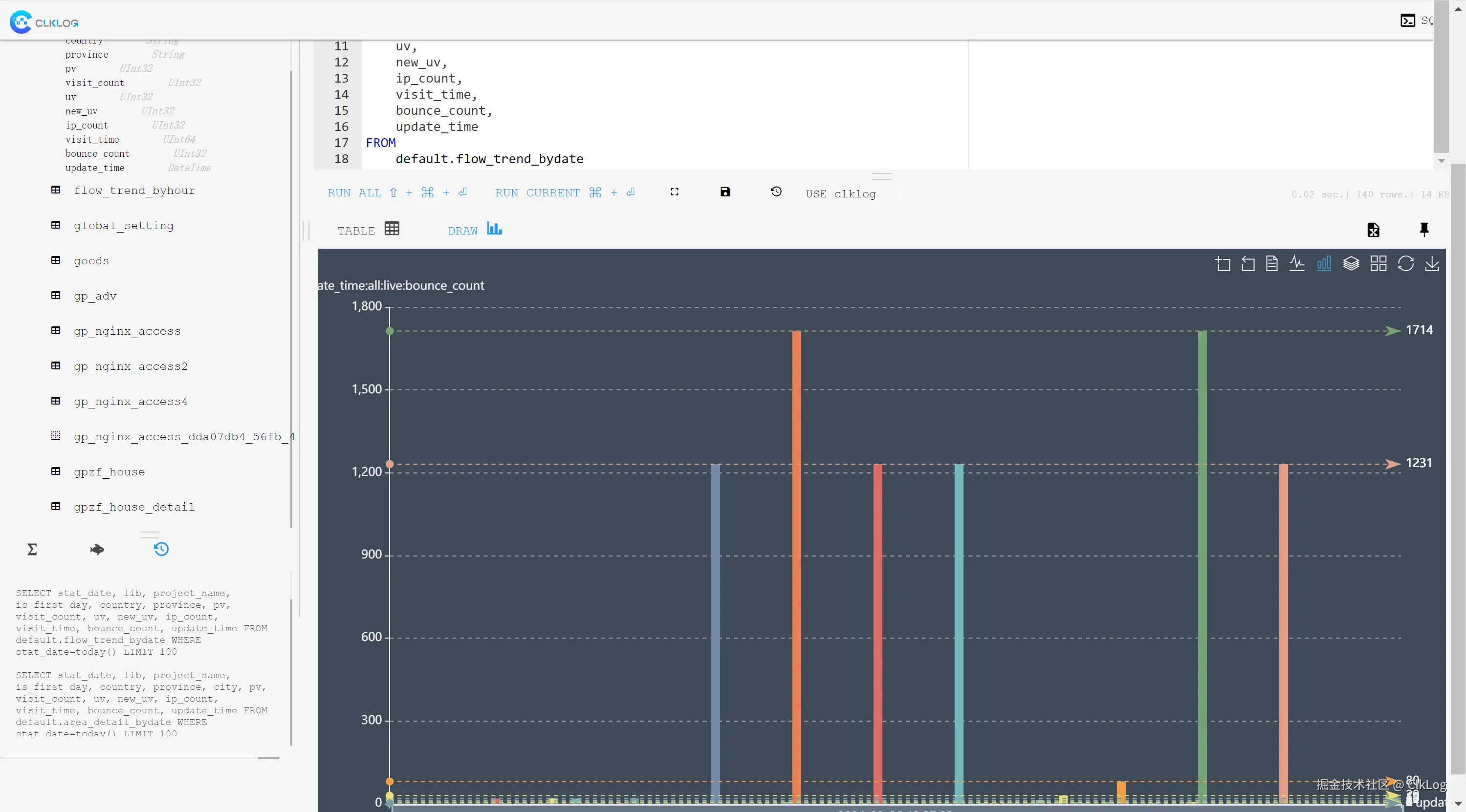
2、  Code Select from:创建、执行、保存查询脚本、导出数据

路径:选择要查看的数据表,右键点击“Code Select from”,进入查询界面

说明:在SQL查询区域,可增加多个查询窗口,并保存查询条件

SQL查询页面示意图如下:

4.png

查询结果数据导出页面示意图如下:

5.png

查询结果数据视图页面示意图如下:

6.png

二维码.png

结束语.png