全网最全GB/T 28181剖析1️⃣为何要借力SIP组建监控域

1,258 阅读12分钟

  GB/T28181是专门针对视频监控联网的国家标准,为了满足大规模联网的需求,它在基础架构上借鉴了SIP协议的标准,所以在很多参数上,GB/T28181设备都使用SIP来表示,来组建庞大有序的监控网,本章咱们一起了解下SIP协议到底是何方神圣,以及28181为何要借力SIP协议来完善监控域网络。

1. SIP如何改变我们的日常生活?

1.1 了解SIP协议

  SIP是一种用于创建、‌修改和终止多媒体会话的应用层控制协议,‌这些会话可以是音频、‌视频、‌聊天或其他多媒体形式。‌SIP协议由IETF(‌Internet Engineering Task Force)‌制定,‌是多媒体通信的核心协议之一。‌其设计初衷是为了解决IP网络中的信令控制问题,‌并广泛应用于VoIP(‌Voice over IP)‌、‌视频会议、‌即时消息等领域。‌它定义了会话的控制信令,‌但不涉及传输媒体的细节,‌使得SIP协议可以与其他协议(‌如HTTP、‌SMTP等)‌进行集成,‌实现复杂的多媒体通信功能。‌   

  传统电话是电磁波的通信,当电话技术发展到IP技术,SIP协议已经成为了电话通信标准协议,不仅可以通电话,还可以收发信息、视频、开会。事实上,今天的通信业已全面采用SIP协议作为通信标准,无论是固定电话、还是移动电话,其后台都是通过SIP协议完成通话、交换。

image.png

  SIP协议在网络层的位置如下图所示:

image.png

1.2 SIP协议总览

  • SIP是一种信令协议,用于创建,修改和终止多媒体会话。会话仅仅是两个端点之间的通话。这个端点可以是智能手机,便携式计算机或任何可以接收和发送多媒体内容的设备。
  • SIP标准文档为RFC3261
  • SIP借鉴了超文本传输协议(HTTP)的设计思路和体系结构,使用了许多HTTP的消息类型和报头域,用实体(内容类型的描述)标识信息流的内容,并且考虑认证、授权,所使用的认证、授权方法类同于Web中所使用的认证、授权方法。因此,SIP更易于阅读和调试。
  • SIP使用SDP (Session Description Protocol)协议描述会话,使用RTP (Real Time Transport Protocol)协议传输音视频数据。
  • SIP的最强大之处就是通过统一资源定位符(URL)来实现用户定位功能。SIP的URL甚至可以被嵌入到Web页或其他超文本链路中,用户只需用鼠标一点即可发出一个呼叫,这样就使得音频和视频的应用与其他多媒体的应用综合变得简单。
  • SIP会话请求过程和媒体协商过程等是一起进行的,因此呼叫建立时间短。
  • SIP也可以被用作单播多播会话,会话参加者和媒体种类可以随时加入一个已存在的会议。

1.3 SIP协议基本通话流程

image.png

  • 一个 INVITE 请求开始一个会话.
  • 代理服务器马上发送 100 Trying 响应给Alice阻止 INVITE request的重传。
  • 代理服务器从本地服务器查询Bob的地址,获取地址后,它将进一步转发 INVITE 请求。
  • 此后,由Bob产生的180 Ringing (临时响应) 返回给 Alice。
  • 200 OK 响应通常在Bob拿起电话不久后就会产生。
  • Alice收到 200 OK,返回给Bob一个 ACK。
  • 同时会话被创建,RTP数据包开始在两端流动。
  • 会话结束后,任何参与者都可以发送 BYE 请求来终止会话。
  • BYE 直接从Alice到Bob,绕过代理服务器。
  • 最后,Bob发送  200 OK 响应 BYE ,中断会话。

  完整的通话(从 INVITE 到 200 OK)被称作 对话

1.4 SIP协议服务网络架构组件

  • SIP代理:负责转发SIP消息,处理呼叫建立和终止过程,以及路由SIP消息到目标用户。SIP代理通常分为用户代理和网络代理两种类型。
  • SIP注册服务器:用于管理用户的SIP地址和位置信息,并处理用户注册、鉴权和解注册请求。
  • SIP重定向服务器:用于重定向SIP消息到正确的终端设备,以确保呼叫能够正确到达目标用户。

上述流程只有信令控制相关的介绍,那么音频、视频流如何被协定去交互呢?这就要提到SIP中重要组成部分SDP协议(Session Description Protocol, SDP)。

1.5 SDP协议总览

  SDP 会话描述协议(Session Description Protocol, SDP),它以一种参与者可以理解的形式来描述多媒体会话。 根据此描述,一方决定是否加入,何时加入,如何加入会议。

  • 会议的所有者,通过网络,发送包含会话描述的多播消息,例如:所有者的名称、会话的名称、编码、时间等。根据这些信息,接收者决定是否参与会议。
  • SDP 通常包含在SIP的BODY体内。
  • SDP 协议文档 RFC 2327

1.5.1 使用SDP协议的原因

  目的是在多媒体会话中传递有关媒体流的信息,帮助参与者加入或收集特定会话的信息。

  • SDP 是一种简短的结构化文本描述。
  • 它传达了会话的名称和目的、媒体、协议、编解码器格式、时间和传输信息。
  • 一个试探性参与者检查这些信息,决定是否加入会话,如何以及什么时候加入会话。
  • SDP消息的通用格式为: x = parameter1 parameter2 ... parameterN
  • 每行以一个小写字母开始,例如, x.  字母和=之间没有空格,每个参数之间只有一个空格。每个字段有一定数量的参数。

1.5.2 SDP协议示例

  摘自 RFC 2327

v=0
o=mhandley2890844526 2890842807 IN IP4 126.16.64.4
s=SDP Seminar
i=A Seminar on the session description protocol
u=http://www.cs.ucl.ac.uk/staff/M.Handley/sdp.03.ps
e=mjh@isi.edu(Mark Handley)
c=IN IP4 224.2.17.12/127
t=2873397496 2873404696
a=recvonly
m=audio 49170 RTP/AVP 0
m=video 51372 RTP/AVP 31
m=application 32416udp wb
a=orient:portrait

  上述包含着在通信过程中设备与平台间重要的信令以及媒体交互协定,共同组成了完整的通话协定流程。

2. 28181协议为何要借鉴SIP协议?

1. 多媒体会话控制能力

  SIP协议在多媒体会话控制方面表现出色,‌能够支持音频、‌视频等多种媒体类型的会话建立、‌修改和终止。‌对于视频监控联网系统而言,‌实现视频、‌音频等多媒体数据的实时传输和交互是至关重要的。‌GB/T 28181协议借鉴SIP的会话控制能力,‌可以方便地实现视频监控系统的多媒体会话管理,‌提高系统的兼容性和灵活性。‌

2. 用户定位和移动性支持

  SIP协议具有强大的用户定位和移动性支持功能。‌通过SIP终端在注册服务器上的注册信息,‌SIP可以实现用户的实时定位,‌确保在任何地点都能发起和接收多媒体会话。‌对于视频监控联网系统而言,‌支持用户移动性意味着前端监控设备可以灵活地部署在任何位置,‌并通过SIP协议与监控中心建立连接,‌实现实时监控和数据传输。‌

3. 开放的协议标准和广泛的应用基础

  SIP作为一种开放标准协议,‌被广泛应用于多种实时通信应用,‌包括VoIP、‌视频会议、‌即时消息等。‌其广泛的应用基础意味着SIP协议具有成熟的技术实现和丰富的应用案例。‌GB/T 28181协议借鉴SIP标准,‌可以充分利用SIP协议的成熟技术和应用经验,‌提高视频监控联网系统的技术水平和应用效果。‌

4. 易于扩展和集成

  SIP协议具有易于扩展和集成的特点。‌通过添加新的扩展头和方法,‌SIP协议可以不断扩展其功能,‌满足不同的应用需求。‌同时,‌SIP协议可以与其他协议进行集成,‌实现复杂的多媒体通信功能。‌GB/T 28181协议借鉴SIP的这些特点,‌可以方便地与其他系统(‌如公安、‌交通、‌应急等部门系统)‌进行对接和集成,‌促进不同安防子系统的融合与集成。‌

5. 支持复杂通信场景

  SIP支持复杂的通信场景,包括用户定位、会话管理、代理与重定向服务等,这为GB28181提供了处理大规模视频监控网络中设备注册、呼叫建立、状态传递等功能所需的技术基础。

6. 成熟的技术生态

  由于SIP协议已经在通信行业有广泛的应用基础,相关的开发工具、测试环境和专业人才较为丰富。GB28181协议借助这一生态,可以降低开发难度,加速产品的上市时间,并且便于维护和升级。

3. 28181在SIP基础上更新了什么?

3.1 安全性与隐私保护

  • 加密传输:除了SIP消息可以使用TLS加密外,GB/T 28181还强调了媒体流的加密传输,比如规定了使用SRTP(Secure Real-time Transport Protocol)来加密RTP媒体流,防止数据被窃听或篡改。
  • 隐私保护措施:对于敏感信息的处理,如视频内容、位置信息等,28181提出了明确的数据保护要求,确保信息处理过程中的隐私安全。

3.2 视频监控特定功能

  针对视频监控应用场景,GB/T 28181引入了专门的功能和消息类型:

  • 设备注册与管理:GB/T 28181定义了详细的设备注册流程,包括设备通过发送REGISTER消息到监控平台,携带必要的设备信息(如设备ID、型号、能力集等),以及平台返回的确认响应,包含对设备的认证信息和分配的唯一标识。

image.png

  • 目录服务:扩展了SIP协议以支持Catalog服务,协议中明确规范了目录查询命令的格式和内容,例如使用MESSAGE方法携带XML结构的数据来请求设备的资源目录信息,如通道列表、录像文件等。

image.png

  • 实时流控制:虽然SIP协议支持媒体会话的建立,但GB/T 28181在此基础上对RTP(Real-time Transport Protocol)和RTSP(Real Time Streaming Protocol)进行了特定的扩展和规范,比如定义了特定的会话描述协议(SDP)属性,以支持安防监控中特有的要求,如多码流选择、码率自适应、按需传输等。增加了对实时视频流的控制命令,如播放、暂停、快进等,以满足监控画面的实时操控需求。

image.png

  • 事件与告警机制:针对安防监控特点,28181设计了事件触发和告警上报机制,如运动检测、越界报警等,通过SIP NOTIFY消息及时将告警信息传递给监控中心,提高了应急响应速度。
  • 音视频编码:GB/T 28181规定了音视频编码解码器标准。

image.png

3.3 互操作性规范

  为了促进不同厂商设备间的互操作,GB/T 28181详细规定了接口、消息格式和交互流程:

  • 统一的信令格式:确保所有遵循该标准的设备使用统一的信令格式进行通信,减少兼容性问题。
  • 媒体传输协议整合:虽然SIP本身不指定具体的媒体传输协议,但GB/T 28181整合了RTP/RTCP等协议的使用规范,确保音视频数据的有效传输。
  • 故障恢复和重传机制:针对网络不稳定环境,增强了错误处理和恢复机制,保证视频流的连续性和稳定性。

3.4 大规模组网支持

  考虑到安防监控系统可能涉及大规模部署,GB/T 28181在SIP基础上优化了网络架构设计:

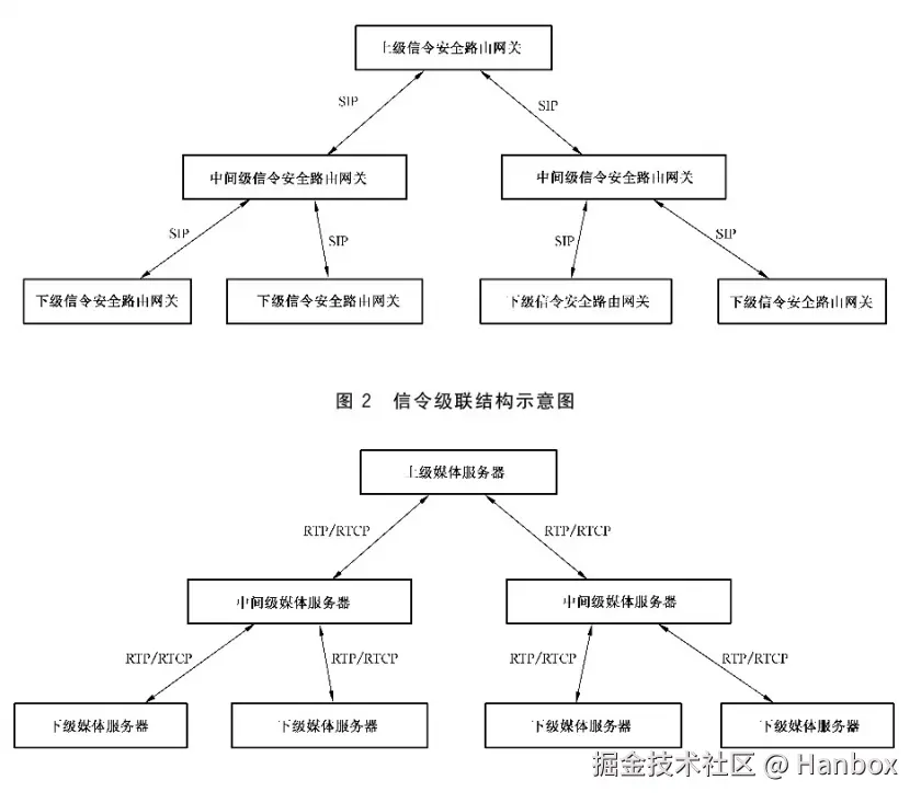
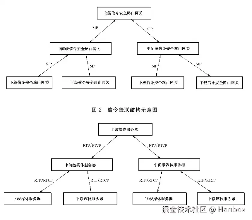
  • 多级级联:支持多级平台之间的级联,适应大型监控网络的层次化管理。

image.png

  • 负载均衡:通过信令路由优化,支持负载均衡策略,提高系统整体的处理能力和稳定性。

3.5 规范化信息格式的示例

  • XML配置文件:GB/T 28181要求设备和平台支持特定格式的XML配置文件,用于描述设备能力、平台地址、认证信息等关键参数,确保不同厂商设备的互操作性。
  • 事件通知格式:定义了统一的事件通知消息格式,如报警事件、设备状态变更等,这些通知通常通过SIP NOTIFY消息携带,并在消息体中使用XML格式描述事件详情。

3.6 国际化与标准化对接

  尽管SIP是一个国际通用的协议,GB/T 28181协议在设计时考虑了与国际标准的兼容性,同时加入了符合中国国情的特定要求,如对中文字符的支持、适应国内网络环境的特殊配置等,并预留了与其他标准系统(如ONVIF)对接的能力,以促进国内外产品的互操作性。

GB/T 28181对于SIP的定制内容细节众多,在此不逐一展开。即将到来的章节将深入剖析协议中注册以及心跳等流程,敬请保持期待!